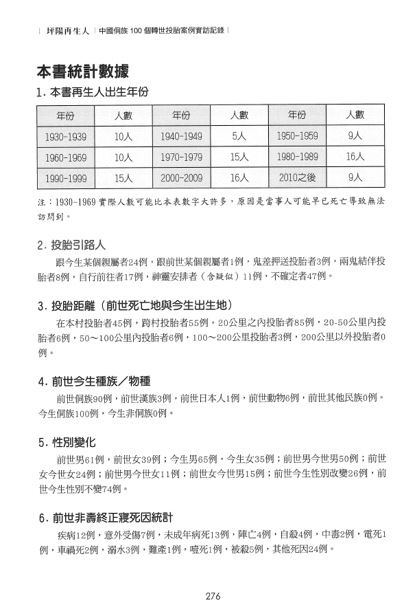
坪阳再生人(中国侗族100个转世投胎案例实访记录) -- pyzsr273.png

第一张 | 上一张图片 | 下一张图片 | 最后一张 | 缩略图