救命饮食:中国健康调查报告/(美)坎贝尔著;吕奕欣,倪婉君译
书名原文:The China Study
罹患癌症的孩子,大都来自吃得最好的家庭;摄取最多乳制品的国家人口,骨折率最高;造成Ⅰ型糖尿病的罪魁祸首,竟然可能是牛奶蛋白质;以肉食为主的美国男性,死于心脏病的概率是以素食为主的中国男性的17倍……其实,病从口入!有太多你所不知道的饮食黑洞,正给我们的身体带来糖尿病、心血管疾病、三高、癌症等各类型疾病甚至是死亡的威胁,中国人“吃得饱、吃得好、吃得爽”的饮食哲学,更是暗中滋长了去各大医院就诊看病的患者数量。
《救命饮食》一书专门以我国普通民众的饮食健康状况为主要研究对象,用科学的实验、辩证的分析、实用的结论,为我们直接揭示了真正适合中国人的正确饮食法则——最健康的饮食是复合碳水化合物含量高的食品;以植物性食物为主的饮食不仅能有效治疗糖尿病,还能使你拥有更好的身材;改吃有机肉类食品并不会让你的饮食更加安全……同时,本书还将用赤裸裸的现实颠覆你的传统饮食价值观,纠正你思维定式中那些错误的饮食习惯,并为你带来全新的生活体验,使你能够吃得对,活得好,用筷子将自己的健康时刻掌握在自己手中。
在如今这个“养生为王”的时代,《救命饮食》一书将西方先进的科学技术运用到具有中国特色的饮食文化当中,并将挽救每一个鲜活个体的生命作为终极目标,希望能够用科学的力量与令人信服的文字,惊醒并指引还迷失在饕餮盛宴中的您!
柯林·坎贝尔 T. Colin Campbell
康奈尔大学终身教授,被誉为“世界营养学界的爱因斯坦”,40多年来一直身处营养科学研究的最前沿,其为美国国家科学院撰写的报告《膳食、营养与癌症》震惊了全美。他曾在美国康奈尔大学、英国牛津大学、中国疾控中心以及中国医学科学院肿瘤研究所等多家中外权威机构的精诚合作下,领导其团队在中国的69个县开展了3次关于膳食、生活方式和疾病死亡率的流行病学研究。这次有史以来最大规模的营养健康调查研究被称为“流行病学研究的巅峰之作”,《救命饮食》一书便是这一调查研究的结果,为大众健康开创了新纪元。
托马斯·坎贝尔Ⅱ Thomas M. Campbell Ⅱ
毕业于康奈尔大学,身兼作家、演员、长跑运动员等多重身份,这本书是他与父亲合作完成的伟大著作。
这项研究堪称流行病学研究的巅峰之作。
——《纽约时报》
在营养学这个学科领域,每个人都是站在T·柯林·坎贝尔这位巨人的肩膀之上的。本书堪称目前营养学著作中最重要的一本,阅读之后或许能救你一命。
——迪安·奥尼什(Dean Ornish),美国心脏病权威,预防医学研究中心创办人暨负责人,加州大学旧金山分校医学院临床教授
本书以公正、勇敢与清楚的文笔写作,内容有知识界的诚实与深刻的洞见,不仅引人注目,也会是十年来最重要的一本。若能身体力行,那么《救命饮食》将会快速为大众开创健康的新纪元。
——汉斯·迪赫(Hans Diehl),畅销书作家,美国营养学院院士,冠状动脉健康促进计划创办者
坎贝尔博士指出动物性蛋白质带来的恶果相当惊人,这是一个需要倾听的故事。
——罗伯特·C·理查森(Robert C. Richardson),诺贝尔奖得主
如果你想真正掌握自己的健康,那么请阅读《救命饮食》,并赶快身体力行!
——约翰·罗宾斯(John Robbins),《新世纪饮食》作者
《救命饮食》提出非常好的证据,分析了错误的现代饮食、生活形态与医学,以及屡屡失败的速成法。
——苏什马·帕尔默(Sushma Palmer),美国国家科学院食物与营养委员会前执行主席
这部伟大的著作阐述了开创性的研究调查,为医生、科学家与注重健康的读者提出了寻找已久的答案。
——尼尔·巴纳德(Neal Barnard),美国责任医疗医生委员会主席
无论是对经济发达,或正面临经济快速转型及生活形态改变的国家来说,《救命饮食》都是上乘之作。
——陈君石,中国工程院院士,中国疾病预防控制中心营养与食品安全所研究员
本书以每个人都可以轻松了解的方式,解释饮食和健康的真相,且是每个人都要知道的惊人真相。
——道格拉斯·J·莱尔(Douglas J. Lisle)和艾伦·戈德海默(Alan Goldhamer),《愉悦的陷阱》合著者
《救命饮食》是扎实的科学研究,非只顾投机取巧的局部瘦身法、阿特金斯饮食法、低糖瘦身法等流行饮食花招。
——杰夫·尼尔森(Jeff Nelson),Vegsource.com总裁
本书以动人和极其深入的内容,说明奋斗——继续努力——终至了解的过程,并解释健康与饮食有何重大关联。
——玛丽莲·甘特里(Marilyn Gantry),美国癌症研究所所长
对于每个想健健康康的人来说,《救命饮食》提供了能救命的关键营养资讯。
——乔尔·富尔曼(Joel Fuhrman),《为了生存而吃》作者
《救命饮食》告诉我们需要多少蛋白质及从何摄取,而这些研究成果的影响将无与伦比。
——约翰·艾伦·莫伦豪尔(John Allen Mollenhauer),My Trainer.com创办人
对于那些关注肥胖流行病、自身健康以及西方饮食方式对环境和社会影响的人来说,《救命饮食》提供了精辟且实用的解决方案。
——罗伯特·古德兰(Robert Goodland),世界银行环境首席顾问
谨以此书
献给凯伦·坎贝尔,她的爱与关怀让这本书成为可能。也献给托马斯·麦基文和贝蒂·德莫特·坎贝尔,因为他们不可思议的才华。
饮食与健康之间到底有怎样的关系?膳食结构的调整能否改善患者的健康状况?如何饮食才能更健康?这就是《救命饮食:中国健康调查报告》要回答的问题。
本书以作者所主持的美国康奈尔大学、英国牛津大学、中国医学科学院、中国疾病预防与控制中心从1983年到1989年联合主持的一项饮食结构差异对身体健康的影响的研究为切入点,整理综合了相关的836篇营养学和流行病学研究文献,科学系统地阐述了以纯植物性食物膳食结构在预防和治疗疾病的重要作用。本书立意鲜明、内容翔实、全面缜密、引经据典、深入浅出,是一部大道至简、发人深省、行之有效的力作。书中所阐述和倡导的纯植物膳食健康营养理论,堪称是一次营养学的哥白尼革命。
我与美国坎贝尔教授素昧平生。虽然我们同时各自从事医学健康科学研究,但由于我们的具体研究专业方向不同,我对当年坎贝尔教授在中国主持开展的这项历时数十年的研究项目并不熟悉。直到本书在2006年首次在中国翻译出版后,我才有机会读到坎贝尔教授的中国营养科学研究项目的内容。读后深感与坎贝尔教授的观点相知为晚,我多年来对医学和健康发展反思和求索中得到的整体医学观竟然与坎贝尔教授从中国营养研究项目中所得到的结论如此相似。我更是由衷地敬佩坎贝尔教授的严谨治学,忠于科学,坚持真理,敢于说真话,勇于为了大众的健康挑战西方社会的饮食传统、生活方式、片面追求商业利益的精神!
在《救命饮食:中国健康调查报告》中文版再版之际,在这里,我向广大读者郑重推荐此书。希望它能够对中国百姓改变膳食结构、促进身体健康,并进一步促进全社会健康观念的变革发挥重要作用。中国是人口大国,百姓膳食结构的优化所带来的健康面貌的改善,不但会大大降低全社会的医疗负担,而且必将对生态环境的改善起到重要作用。
中国工程院院士

这本书的作者柯林·坎贝尔,在骨子里其实仍是个来自弗吉尼亚州北部的农场男孩,我们在一起时,总免不了会分享各自的农场故事,从施洒粪肥、开拖拉机到放牧牛群,我们之间永远有说不完的农场经。
虽然我们都有农家背景,但最后却走上不一样的行业。一开始,让我对他心生仰慕的,是柯林在其专业领域里的非凡成就。他参与发现了一种后来被称作“二恶英”的化学物质,而后又亲身投入领导饮食和健康方面最重要的研究之一:中国健康调查及营养研究(The China Study)。在此期间,他撰写了数百篇科学论文、参加许多政府专家小组,并且协助成立美国国内与国际饮食和健康组织,像“美国癌症研究所”和“世界癌症研究基金会”等。身为科学家,柯林在美国应该如何看待饮食和健康方面,扮演着举足轻重的角色。
然而,在真正开始了解柯林这个人后,我佩服的就不只是他在专业上的成就,还包括他的勇气和正直。
柯林对于一切现状都抱持怀疑的态度,而我们都知道,就算所有科学证据都支持他的观点,要与主流意见背道而驰也绝非易事。我很能理解这一点,因为我和知名脱口秀主持人奥普拉就曾经被一群得克萨斯州畜牧业者控告,当时奥普拉因为一席不吃牛肉的谈话引发业者不满,进而惹来官司。此外,我曾在国会游说推动更好的农业耕作法,也为了改变美国的粮食培育和种植方式而努力,我还试着向国内一些最具影响力且资金雄厚的团体求助,而我知道这并不容易。
因为我们都走过相似的路,所以我对于柯林的故事感同身受。我们都来自农家,在小社区里学习独立、诚信和正直等美德,而且后来都在各自的主流职场领域找到一片天地。虽然我们都成功了(我仍然清楚记得我在蒙大拿州签下第一张七位数支票,买下大批牲口那天的情景),但却都了解到,我们所处的体制仍可以再继续进步。然而,要推翻这个让我们从中获利的体制,绝对需要铁一般的意志和坚贞不渝的正直——柯林正具有这两种美德,而本书则是他漫长而有尊严的职业生涯中,一个成就辉煌的出色巅峰。我们都应该多多师法柯林的经验,因为他不仅在自己的专业领域里到达顶点,而且还因勇于寻求改变而达到另一波事业高峰。
不管您是关心个人健康,还是忧心全美国糟糕透顶的健康环境,在读完本书后,都能让您收获良多。请一定要仔细阅读本书,吸收其中的信息,进而应用于自己的生活中。
霍华德·李曼,《红色牧人的绿色旅程》作者
如果您的生活和今天大部分的美国人差不多,那么这表示您目前正身陷连锁快餐厅的阵营中,并且被垃圾食物围攻着。触目所及,所有减重广告里所列的瘦身计划,都告诉您不用忌口、不必运动就可以瘦身。
在这里,要找士力架、麦香鸡或者可乐,都比找一个苹果还容易。您的孩子在学校餐厅吃得到的蔬菜,就是汉堡里的番茄酱。
您跑去向医师请教养生之道,却在诊疗室里发现了一本共243页、外观精美的杂志:《家族医师:健康和福祉的重要指引》。这本杂志是由“美国家庭医师学会”出版,并于2004年免费发放给全美5万家家庭医师诊所。杂志内页充斥着麦当劳、饮料、巧克力布丁以及饼干等产品和印刷精美的整版全彩广告。
您挑了一本“国家地理学会”专为6岁以上孩童出版的《国家地理杂志·儿童版》,原本预期会看到一些有益小朋友阅读的文章,但内页却都是奶油蛋糕、巧克力、霜麦片和香果圈、纸杯蛋糕以及特级布丁冰棒的广告。
这就是耶鲁大学科学家和饮食倡导人士所谓的“有毒的食物环境”,也是我们大多数人现今身处的环境。
不争的事实是,目前的确有许多人靠着销售不健康的食物大发横财,他们希望您继续吃他们卖的产品,就算吃了会让您发胖、没有活力、生活品质变差,甚至减短寿命。他们希望您听话、顺从且无知,而不要您知道太多、凡事积极且充满活力。为了达成这个目标,他们非常乐意每年掏出数十亿美元大做广告。
您大可默默服从这一切,向销售垃圾食物的商家屈服;然而,您也可以选择替自己的身体和所吃的食物,找到一种更健康且更能证明生命价值的互惠关系。如果您想要活得健康,拥有结实、洁净又有活力的身体,那就必须在今天这样的环境中,找到并肩作战的同伴。
幸运的是,您身边就有一位这样的同伴——柯林·坎贝尔博士,他是一位广为人知的大学者、全力奉献的研究人员,以及伟大的慈善家。由于我有幸成为他的朋友,所以可以保证他的确是这样一个人,不止如此,他既谦逊又有深度,而且所走的每一步都基于他对别人的关爱。
坎贝尔博士的新书《救命饮食》,对于现今我们身处的饮食黑暗时代来说,不啻是一道曙光,清楚且彻底地照亮当前饮食和健康环境的现状,让您不必再成为商人的禁脔,并避免让那些商人借着误导和混淆伎俩,蒙骗您去吃他们卖的食物。
我很欣赏本书的一点是,坎贝尔博士不会只提供结论给读者,他不会摆出高高在上讲道理的姿态,把读者当做小孩,告诉他们哪些该吃或哪些不该吃。相反,他像是一个值得信赖的好友,这个好朋友在生活中所学习、发现和实践过的事都超乎我们想象,他还以温和有礼、富于技巧的方式,清楚地告诉读者现今的饮食健康环境,以及必须充分了解的讯息和资料,让读者能够作出聪明的选择。当然,他也会提供很好的意见和建议,不过他都会明白告诉读者自己是如何得出这些结论的。他提供的资料和事实都相当重要,他唯一的使命就是帮助读者活得更健康、活得有智慧。
我已经看了两遍《救命饮食》,每次读完后都觉得受益良多。这是一本具有胆识和智慧的书籍,文笔精良而且含义深远,让人获益匪浅。坎贝尔博士的作品深具革命性意义,而且言简意赅。
如果您想在早餐吃培根加蛋,然后再吃降胆固醇药,那是您的权利。不过如果您真的想对自己的健康负责任,那就买本《救命饮食》来看看,并且立刻身体力行吧!如果您能听从这本书的忠告,那么在您往后生命的每一天,您的身体都会相当感谢您!
约翰·罗宾斯,《新世纪饮食》作者
医生决定如何进行医治的考量要点,通常是基于金钱。
罹患肝癌的孩子,都来自吃得最好的家庭。
日常15%~16%的每日动物蛋白摄取量,就可能引来癌症。
最健康的饮食是复合碳水化合物含量高的饮食。
300名平均22岁的军人中,竟然77.3%都罹患了心脏病。
与荤食者摄取的热量相同或更多的素食者,身材显得较苗条。
8周的素食疗法让有21年病史的糖尿病患不用再接受药物治疗。
我们会接触环境荷尔蒙,90%~95%是因为我们吃肉。
食用动物性食物(尤其是牛奶)常和疾病风险较高有关。
每日多摄取三份蔬果,将可减少22%中风概率。
就算改吃不含化学物质的有机肉制品,也不会更安全。
最理想的动物性食物摄取量是零。
以植物性食物去防癌,一点也不受食品和医药界欢迎。
美国农业部的全国学校午餐计划竟将炸薯条列为蔬菜!
乳制品业的教育竟是:享用冰淇淋的同时又能吸收到营养!
说到健康,政府不为民服务反而替食品业和制药厂服务。
负责人民健康的体系正在损害我们的健康。
没有任何手术或药物可以有效预防或治疗任何慢性疾病。
即使在我全力投入关于营养学和健康方面的实验性研究之后,社会大众对于营养资讯的强烈求知欲,仍然让我啧啧称奇。坊间的饮食书籍一直都是排行榜畅销书,几乎所有知名杂志都提供营养建议,报纸也定期刊登营养文章,而电视广播节目更是经常讨论饮食和健康的相关话题。
虽然资讯源源不断,但是您真的有把握,自己知道怎样做才能更健康吗?
您应该购买贴上有机标签的食物,以免吃到过多农药吗?环境中的化学物质就是致癌的主因吗?您的健康是生下来就由基因“预先决定”了吗?碳水化合物真的是造成肥胖的元凶吗?您应该更注意您所摄取的总脂肪量,或是只注意饱和脂肪及反式脂肪的摄取量就够了呢?您应该摄取哪些维生素呢?您会购买高纤食物吗?您应该吃鱼吗?如果是的话,应该多久吃一次呢?吃大豆类食物可预防心脏病吗?
我猜想您并不确定上述每一题的答案,如果真的是这样,那么您并不孤单。因为即使现今有那么多的资讯和意见,仍然鲜有人真正知道该怎么做才能让自己更健康。然而,这并不是因为我们没有做好研究工作,事实上,我们知道营养和健康之间的诸多关联,只是真正的科学却隐藏在许多不相关,甚至是有害的资讯底下,这些资讯包括“垃圾科学”、一时流行的饮食菜单,以及食品业的宣传噱头。
我想要改变这一切!我想要引进一种新的组织架构,以便您重新了解营养和健康,而这种架构可以消除迷惑、预防及治疗疾病,并且让您活得更有意义。
在某种“体制”下生存了约50年,我处在极高的阶层,有权去设计并指挥大型研究计划,决定何种研究值得投注资金,并将研究结果写成国内专家报告。经过漫长的研究和决策生涯,我终于领悟到为何美国人会感到困惑。身为替美国健康研究和政策买单的纳税人,您有权知道,许多关于食物、健康和疾病的“常识”其实是错误的,而以下陈述才是正确的:
①环境和食物中的合成化学物质并非致癌的主因。
②基因并非决定您成为十大死因受害者的最重要因素。
③不要指望基因研究能够发展出有效的药物疗法来对付疾病,应该把关注重心放在一些现今就能运用,而且也更有力的方法上。
④长期过度控制任何单一营养品的摄取,如碳水化合物、脂肪、胆固醇或omega-3脂肪,都无法让您获得健康。
⑤服用维生素和营养补充剂,并不能长期保护您不生病。
⑥药物和手术并不能治好害死众多美国人的疾病。
⑦您的医生恐怕不知道您该怎么做才能活得最健康。
我建议重新定义何谓真正的营养。
经过40年来在生物医学方面的研究(其中包括一项为期27年、由最具声望的基金会赞助的实验科学计划),归纳出的结果证明,饮食正确将可以救人一命。然而,我并不会像某些受欢迎的作家一样,要求诸位相信个人观察所得出的结论。本书主要的资料来源涵盖了超过750项的参考书目,其中包括其他研究人员所主持的数百本科学刊物,教导民众如何降低癌症、心脏病、中风、肥胖、糖尿病、自身免疫疾病、骨质疏松症、老年痴呆症、肾结石及失明的患病概率。其中一些刊登于知名科学期刊上的研究发现显示:
①改变饮食结构可让糖尿病患者摆脱对药物的依赖。
②仅靠饮食就能改善心脏病。
③乳腺癌的成因跟血液中的雌性荷尔蒙含量有关,而这些含量多寡是由饮食来决定的。
④乳制品会增加罹患前列腺癌的风险。
⑤蔬果内含的抗氧化剂可改善老年人的精神健康状况。
⑥饮食健康可预防肾结石的产生。
⑦儿童也可能罹患的Ⅰ型糖尿病,有证据表明与母亲哺育婴孩的方式(亦即以母乳或牛奶喂养)有密切关系。
这些研究发现显示,良好的饮食绝对是我们对抗病魔的一大利器。了解上述的科学证据,不只有助我们改善身体健康,对于整个社会也有深远影响。我们必须了解,为何当今社会上充斥着关于饮食健康的错误讯息?为何我们在研究饮食和疾病、增进身体健康和治疗疾病的方法上都犯了错误?
根据各种统计测量,美国人的健康正在走下坡路。全美民众在医疗保健方面的平均花费居全球之冠,但是仍有2/3的美国人体重超重,1500多万人罹患糖尿病,而且这一数字仍在向上蹿升。美国人患心脏病的概率仍然跟30年前一样高,而且从20世纪70年代就开始的向癌症宣战的活动也宣告失败。半数美国人都有健康方面的问题,需要每周服用处方药物,而且逾一亿美国人的胆固醇水平都过高。
良好的饮食绝对是我们对抗病魔的一大利器。
更糟的是,美国人正带领着他们的下一代,走上年纪轻轻就失去健康的歧途。全美1/3的年轻人体重超重或是逼近超重,还有愈来愈多的人罹患以往只有成年人才会得的糖尿病。此外,这些年轻人服用的处方药物也比以前多。
所有这些现象全与三件事情有关:早餐、午餐和晚餐!
四十多年前,也就是我的研究生涯刚开始时,我从未想到食物会和健康问题息息相关,也从未思考过哪些食物吃了对人体最好,我吃的食物就跟其他人一样——就是那些别人推荐的“好食物”,我们吃进肚子的是美味或方便的食物,或是父母要我们吃的食物。然而,其实大多数人都活在一个替我们界定好饮食偏好和习惯的文化框框内!
我也是这样一路成长起来的:我在奶牛场长大,牛奶是生活中重要的食物来源。在学校时,老师也告诉我们,喝牛奶可以让骨骼和牙齿强壮又健康,牛奶成为自然界中最完美的食物。而我所吃的食物,大部分都由自家菜园或牧场生产的。
我是家族中第一个上大学的人,在宾夕法尼亚州攻读兽医学预科课程,然后到佐治亚大学念兽医系,一年后,康奈尔大学提供给我奖学金进行“动物营养学”的毕业研究计划,于是我选择转校。当然,其中部分原因是他们愿意出钱让我读书,我不必自付学费。我在康大取得硕士学位,也是克里夫·麦凯(Clive McCay)指导的最后一位研究生。这位教授闻名于世的研究,是减少老鼠的食物摄取量以延长它们的寿命。我的博士论文是找出让牛羊生长更快的方法,于是我试着改善人类制造动物蛋白质的能力,因为这种成分是一般人所谓“好的营养”的基石。
我开始倡导人们多多摄取奶、蛋和肉类,以增进健康。这一点很明显和我的农家背景有关。而且我也乐意相信,美国人的饮食是全球最健康的。在早期的这段研究岁月里,我一再地遇见同一个主题:我们应该吃对的食物,尤其是含有大量优质动物蛋白质的食物。
在我早期的研究阶段里,我用了大部分时间去钻研迄今发现的最毒的两种化学物质:二恶英和黄曲霉毒素。刚开始时,我在麻省理工学院进行研究,负责一桩关于有毒鸡饲料的棘手工作。当时有数百万只鸡在短短一年内,因为吃进饲料中一种不知名的有毒物质而陆续死亡,而我就负责隔离并确定这种化学物质的结构。经过两年半的研究,我发现了二恶英——号称是迄今发现的最毒的化学物质。后来二恶英受到各界的广泛关注,原因之一是越战时期曾用做森林落叶剂的一种“除草剂”(又称“橙剂”)中就含有这种成分。
离开麻省理工学院之后,我到弗吉尼亚理工学院任教,并且开始替在菲律宾进行的一项全国计划协调技术支援方面的工作。这项计划主要是研究营养不良的儿童,而其中有一部分的内容是调查为何菲律宾儿童罹患肝癌的比例超乎寻常的高,因为肝癌通常是成人才会得的疾病。研究结果认为,这是因为菲律宾儿童大量摄取黄曲霉毒素的缘故。这种毒素存在于花生和玉米中,目前已经被视为最强的致癌物质之一。
之后十年,我在菲律宾的首要目标,就是改善菲律宾贫困儿童营养不良的问题。这项计划是由“美国国际开发署”赞助,最后由我们在菲律宾境内成立了约110所营养“自助”教育中心。我们在这里的努力目标相当简单,就是确定孩童都能尽量摄取到最多的蛋白质。一般认为,全球大部分孩童之所以会营养不良,多是因为缺乏动物性蛋白质所致。因此全球各国的政府和大专院校,都致力于弥补发展中国家的“蛋白质落差”。
然而在这项计划中,我却发现了一个可怕的秘密,那就是——摄取最多蛋白质的孩童,最容易罹患肝癌!而且他们都是富裕家庭的孩子。
我后来注意到印度的一份研究报告,里面也有一些引人深思的相关发现。印度研究人员曾经以两组老鼠做实验,他们在其中一组老鼠的饲料中添加黄曲霉毒素和20%的蛋白质,这种蛋白质的含量与西方饮食很接近;另一组老鼠的饲料中也添加了相同剂量的黄曲霉毒素,不过蛋白质含量只有5%。结果非常惊人:摄取20%蛋白质的那组老鼠,都有罹患肝癌的迹象,而5%蛋白质组的老鼠则没有一只得肝癌发病迹象。这项实验显示100比0的罹癌概率,也得出了一个重要的结论,那就是:在控制癌症方面,食物营养的威力远远胜过致癌物质!
摄取20%蛋白质的实验老鼠都有罹患肝癌的现象,但摄取5%的老鼠却没有一只得肝癌。
然而这项资讯却与我曾经学过的东西完全相互违背,如果我告诉大家蛋白质不健康,甚至可能致癌,一定会被人视为歪门邪道。这是我研究生涯中的关键时刻,对于我这个当时刚入行研究的新手来说,调查这种极富争议的理论,似乎非常不明智。即使上述说法已有科学证据的支持,但是我若提出对蛋白质及动物性食物的质疑,仍会被贴上异端邪说的标签。
在控制癌症方面,食物营养的威力远远胜过致癌物质。
不过,我向来不是一个循规蹈矩的人。我刚开始学会驱赶马匹牛羊、狩猎、钓鱼与在农场上工作时,就接受了独立思考的观念,而且一直伴随我到今天:若你在农场里面临问题,就表示你必须自己思索下一步该怎么做!任何一个在农场长大的孩子都认为农场是个很棒的学习环境。
因此,当我面对当时那种进退两难的状况时,就决定展开深入的实验计划,来调查营养成分(尤其是蛋白质)在癌症发展上所扮演的角色。我们十分审慎地拟定假设,讲究精确的研究方法,且保守解释研究结果。我们选择在最基础的科学层面上进行这项研究,调查癌症形成的生化细节,因为我们要了解蛋白质是否为导致癌症的因素,也须查明蛋白质如何致癌。
由于我们谨慎小心地遵守着理性科学的原则,因此在研究这个具有争议的主题时,并未像其他的争议性课题那样,立刻引发某些不当的反应。最后,我们这项计划连续27年得到一些知名机构的赞助(主要是“美国国家卫生研究院”、“美国癌症协会”和“美国癌症研究所”),而我们的研究结果经过再次的评核之后,也刊载在许多重要的科学期刊上。
我们得出了一项非常惊人的发现:低蛋白质饮食能够抑制由黄曲霉毒素所造成的癌症,不论这种致癌物质在动物身上的使用剂量有多大!更重要的是,即便已发展出初期癌症,低蛋白质饮食同样能够阻断后续的癌细胞发展。换句话说,低蛋白质饮食能化解高致癌化学物质黄曲霉毒素所带来的致癌影响。
事实上,饮食中的蛋白质作用非常强大,我们只要改变蛋白质的摄取量,就能任意阻断或延续癌细胞的发展!
此外,我们在实验中所使用的蛋白质含量,跟人类一般摄取的蛋白质含量差不多,不像其他许多致癌物质的研究,额外使用了更多的蛋白质含量。然而,研究结果还不止于此。我们发现,并非所有的蛋白质都有这样的影响:酪蛋白——在牛奶蛋白质中占87%的成分——可促进任何阶段的癌细胞生长,而那些来自小麦和大豆等植物蛋白质,就算摄取较高单位也不会致癌。
随着研究结果逐渐成形,我以往的一些宝贵假设也开始遭到挑战,进而被摧毁殆尽。然而,这些实验性的动物研究并未结束,我接着展开生化研究史上最广泛的一次关于人类饮食、生活形态和疾病的研究。这项大型研究是由康奈尔大学、牛津大学以及中国预防医学科学院共同筹办,《纽约时报》称这项研究是“流行病学研究的巅峰之作”。这项计划调查了中国农村相当广泛的疾病、饮食和生活方式,而最近调查的触角也深入了中国台湾,并在最后得到逾8000组饮食和疾病之间的重大关联数据。
这项计划特别值得注意的一点在于,许多饮食和疾病的关联都指向同一个发现:吃最多动物性食物的人,最容易罹患慢性病,而且就算只摄取少部分的动物性食物,也会有负面效果出现。反之,吃最多植物性食物的人最健康,而且较不易得慢性病。这项研究结果绝对不容忽视,因为从早期的动物蛋白质之于动物的实验性研究,到现在这项关于人类饮食模式的大型研究,都有一致的发现,也就是说,摄取动物性或植物性的营养,对于健康所造成的影响也大不相同。
除了动物实验研究和在中国进行的研究所得出的结论,我还找出了其他研究人员和临床医生的研究,而这些人的部分研究也可以印证这一惊人发现。
本书的第二部分列出了这些人的研究发现,显示健康饮食可以治疗或预防心脏病、糖尿病、肥胖症、癌症、免疫疾病、骨科疾病和肾病、视力和老年人的脑功能衰退(像认知障碍和阿尔茨海默症等)。最重要的是,这些天然健康饮食全部都以植物性食物为基础,这与我在实验室和中国健康调查及营养研究中所得出的结论相同,并再次证明了这些发现所具有的一致性。
然而,尽管这些资讯威力强大,足以带给人们希望,而我们也迫切需要让人们了解营养和健康之间的关系,但是大多数人还是搞不清楚状况!至今仍有许多人,对于自身健康状况和如何维护身体健康,都抱持消极和困惑的态度。
美国人为何会这么搞不清楚状况?答案就在本书的第四部!我在此将探讨健康资讯如何产生和传播,以及是由谁来负责这些工作,同时也会告诉你们:“这个体制究竟出了什么错!”在现今这个体制中,政府、企业界、科学界和医学界的分野已经模糊,图利和改善健康的分际也已混淆不清。这个体制出现的问题,并非像好莱坞电影里描述的那样,它的问题更细微也更危险,而这些问题所产生的后果,就是出现大量的错误情报,让一般美国消费者要花两次冤枉钱——先缴税让我们进行研究,之后又得付钱看医生,去治疗那些绝大部分都可以预防的疾病。
6年前,我曾在康奈尔大学开授过一门“植物营养”的选修课程,创了美国大学的先例,结果课程出乎意料得成功。我在麻省理工学院和弗吉尼亚理工学院待了一段时间后,于30年前重回康大授课,负责在高级营养课程中融合进化学、生物化学、生理学和毒理学的概念和原理。经过40年在高级研究领域进行科学研究、教育和决策的工作,我觉得自己现在可以将这些科学原理适当地化为具有说服力的故事。现在,我想要为您做的事是——希望您在看完这本书之后,生活能因此得到美好的改善。
美国患慢性病的人数逐渐增多,我们也希望医院及医生都能尽全力来帮助我们,可惜从报上的报道与法庭案件来看,不当的医疗行为反倒是屡见不鲜。医疗造成的死亡人数,以“药物不良反应”最多:也就是在正常用药剂量下所发生的“毒性、意料之外或不理想的反应”。这表示,即便是使用经核准的药物,并遵照正确的用药程序,这些原本用来恢复健康的药物也仍可能出现预期之外的反应,并导致每年10万人死亡。
其实,若大家能更了解营养,且医学界也广为推行预防及自然疗法的话,就能避免人们在病入膏肓时,还把那么多有毒甚至可能会要人命的药物送进体内。我们也不必急着找出更多治标不治本的新药,不必为这些特效药花下大笔的经费进行研发、申请专利并量产上市,结果却导致其他的健康问题;我们应该以更宏观的观点来思考健康议题,了解什么叫做营养好,并且善用这些知识。
总之,吃正确的食物有助于降低罹患致命疾病的风险!
1946年的某个清晨,阳光金灿灿的,那时夏天正慢慢远离,秋天在悄悄接近中,我家的农场一片静谧,没有汽车隆隆驶过,也没有飞机划过天际。鸟儿的啁啾应和着牛、鸡偶尔传来的叫声,宁静的四周显得安详却不孤寂。
那年我12岁,还是个快乐的小孩。我站在谷仓的二楼,棕色的大门敞开,阳光洒了进来。那时,我刚吃完一顿丰盛的早餐,有鸡蛋、烤肉、香肠、炸薯条和火腿,还喝了几杯全脂牛奶。妈妈的手艺真好!其实早上四点半起床,和爸爸汤姆、哥哥杰克要去挤牛奶时,我就已经在渴望饱餐一顿了。
45岁的爸爸和我站在宁静的阳光中,他先解开一个装着22公斤苜蓿种子的大口袋,接着把种子倒在面前的木地板上。最后他打开一个盒子,里面是很细的黑色粉末,这些粉末是有助于苜蓿成长的细菌,它会附着到种子上,成为根的一部分,帮助植物发育。爸爸只上过两年学,但他知道细菌能帮助苜蓿把空气中的氮转变成蛋白质,也对自己知道这个知识感到很得意。他说,这些苜蓿最后会进到牛的肚子里,里面的蛋白质对牛有好处。那天早上,我们把细菌与苜蓿种子混合,供日后播种之用。一向好奇的我追问爸爸,这整个过程如何发生,又为什么有效,他很高兴地解释,我也很开心地听。这对一个在农场长大的小孩子来说,是很重要的知识。
17年后的1963年,爸爸第一次心脏病发作,然后在70岁时更因为第二次心脏病发作而病逝。我伤心极了,爸爸在过去的无数个日子里,和我们几个孩子一起在宁静的乡村生活,他曾说过许多事,至今我们仍铭记在心,但如今他已离我们远去。
现在,我已经花了好几十年做实验,研究饮食和健康。我知道害死爸爸的元凶——心脏病——其实可以预防和扭转。要维持循环系统(心血管)的健康,并非一定要动危险的手术或服用可能危及性命的药物,只要正确的饮食就可以了。
食物能改变我们的生命——有些人就是无法维持健康,但有些人就和健康特别有缘,而我的工作就是针对这件复杂神秘的事情进行研究与教学,并将之展现出来。我现在已经确切知道,关键就在于食物!这个资讯来得正是时候,因为我们的医疗系统太过昂贵,导致许多人都被排除在外,而且这套系统也无法促进健康和预防疾病。虽然许多的著作都说明了该如何解决这个问题,但是进展仍十分缓慢。
美国癌症协会指出,美国男性罹患癌症的概率为47%,女性则幸运一点,但概率仍高达38%。 1 美国人死于癌症的概率高居全球之冠,而且情形仍在恶化(表1.1)。过去的30年间,美国虽然砸下大钱用于抗癌大战,可惜成效不显著。
表1.1 癌症死亡率(每10万人)

和许多人的观念相反,癌症其实不是一个必然发生的自然进程,只要采取健康的饮食及生活习惯,其实就能预防大部分的癌症,从而使晚年也可以过得有尊严且平静。然而,美国人的死因很多,癌症只是一部分,如果看看其他因素,便能更清楚了解美国人的健康问题的整体样貌。比方说,美国人在很短的时间内就成为全球体重最重的民族,体重超重的人已明显超过能维持健康的范围。从表1.2来看,过去几十年来,美国人肥胖的比率已大幅升高。 2 所谓的肥胖,是指一个人超过健康体重的1/3, 3 而美国国家卫生统计中心的资料显示,20岁以上的成年人中的肥胖比率几乎达到1/3,就连两岁的幼儿竟也出现这种可怕的趋势。 3

表1.3 什么是肥胖(两性)?
注:1英尺=12英寸=0.3048米,1磅=0.4536千克。
造成美国人死亡的病因,不光是肥胖与癌症。美国人罹患糖尿病的比例高出以往,每13人中即有一人罹患,且比例仍在持续攀升。若再不留意饮食,那么还会有好几百万的美国人成为下一个糖尿病患者,要承受失明、截肢、心血管疾病、肾病及早死等痛苦。虽然如此,快餐馆却仍林立各处销售着没营养的食物。我们外出就餐的次数比以往都多, 4 而且多不讲究品质;我们花更多时间看电视、打电子游戏及用电脑,但却愈来愈少到外面活动。
糖尿病与肥胖都只是大众健康不良的征兆,这些疾病很少单独出现,而且通常预示了更严重的健康问题,如心脏病、癌症与中风。有两项惊人的统计数字指出:30多岁罹患糖尿病的人数,在过去不到10年间竟增加了70%,而过去30年来,肥胖的人数也已增长将近一倍。美国青壮年人口罹患这些“表象”疾病的增长速度快得吓人,这也表示,未来几十年间,我们已经非常吃紧的医疗体系将会面临更沉重的负担。
糖尿病统计数字
|
1990到1998年病例增加的速度:
30~39岁(70%)·40~49岁(40%)·50~59岁(31%) |
| 不知道自己罹患糖尿病的比例 5 :34% |
|
糖尿病的后果
6
: 心脏病与中风、失明、肾病、神经系统失调、牙科疾病、截肢 |
| 糖尿病每年所耗费的经济成本 7 :980亿美元 |
然而,美国最常见的健康杀手并非肥胖、糖尿病或癌症,而是心脏病。每三个美国人中就有一人最终死于心脏病。根据美国心脏病协会的统计,全美目前有6000万人罹患某种类型的心血管疾病,如高血压、中风或心脏病, 8 这表示你身边一定也曾有亲友死于心脏病。从30年前起,许多能帮人了解心脏病的知识纷纷出笼,近期研究中最引人注目的是,心脏病可通过健康饮食来预防,甚至扭转病势 9 , 10 ——因严重心绞痛导致身体无法进行基本活动的人,只要改变饮食就能获得新生。若能接受这种革命性的新资讯,我们就能一起击败这个国家最强劲的健康敌手。
美国慢性病患的人数逐渐增多,我们也希望医院及医生都能尽全力来帮助大家,可惜从报上的报道与法庭案件来看,不当的医疗行为反倒是屡见不鲜。像《美国医学协会杂志》(Journal of the American Medical Association )最近就刊登了一篇由芭芭拉·斯塔菲尔德(Barbara Starfield)医生所撰写的文章,指出由于医疗疏忽、用药疏忽以及药物或手术不良反应,每年导致225400人死亡(表1.5), 11 名列美国第三大死因,仅次于心脏病与癌症(表1.4)。 12
表1.4 美国重大死亡原因 12

表1.5 医疗系统造成的死亡 11

即便使用经核准的药物,并遵照正确的用药秩序,这些用来恢复健康的药物,仍可能导致每年10万人死亡。
医疗造成的死亡人数,以最后一项“药物不良反应”最多: 15 也就是在正常用药剂量下所发生的“毒性、意料之外或不理想之反应”。 16 这表示,即便使用经核准的药物,并遵照正确的用药程序,这些原本用来恢复健康的药物,仍可能出现预期外的反应,从而导致每年10万人死亡。 15 此外,这份报告也整理并分析了39个不同的研究,发现有7%(即1/15)的住院病人曾发生过严重的药物不良反应,导致“必须住院、住院期延长、永久失能或死亡”。 15 而且,这还只是指依照指示用药的病患,不包括成千上万因错误用药而受苦的人,也不包括“可能”产生副作用的不良反应,或未能达到治疗目标的用药。 15
如果大家都能更加了解营养,医学界也可以广为推行预防以及自然疗法的话,就能避免在人们病入膏肓时,还把那么多有毒甚至会要人命的药物送进体内。我们也不必急着找出更多治标不治本的新药,不用为这些特效药花下大笔的经费进行研发、申请专利并批量生产上市,结果却导致其他的健康问题。目前的医疗系统无法达成最初的希望,因此我们应该改变想法,以更宏观的角度来思考健康议题,了解什么叫做营养好,并且善用这些知识。
美国的医疗支出堪称全球之最(表1.6),在1997年时,医疗保健共耗费了1万亿美元, 17 而随着“健康”成本急遽上升,美国医疗财政署预估,到2030年时,这笔费用将会高达1.6万亿美元。 17 医疗支出的成长已高于通货膨胀,英国经济每产生7美元的收入,就有1美元花在医疗支出上(表1.7),而过去三十多年来,医疗支出占国内生产总额的比例,已增加了300%!这些钱都花到哪儿去了?促进健康吗?我认为不是,许多忧心忡忡的专家学者也同意我的看法。
表1.6 1997年每人的医疗支出(单位:美元) 17

有项研究比较了美国、加拿大、澳大利亚与几个西欧国家的健康情形,比较基准为16项不同的医疗保健效能指标。 19 平均而言,其他国家每人健康医疗的花费仅为美国的一半,但美国人的医疗保健系统却在12个国家中敬陪末座。 11 在另外一项独立调查中,世界卫生组织按照医疗保健系统的绩效评估标准进行比较,美国的排名则是第37。 20 很明显,美国的花费系统虽为全球最贵,但却不是最好的。
在美国很常见的情况是,医生对患者采取什么样的治疗措施和手段,决策的出发点常常是医疗成本,而不是能否真正解决问题。对于4400万个没有健康保险的美国人来说, 21 这种考量基准所造成的后果,从来没有像现在这么严重又切身相关。美国比世界各国花了更多医疗费用,却还有超过数千万的人无法获得最基本的医疗保险这种情况让人很难接受。
从疾病流行率、医疗效能以及经济学这三大角度来看,美国医疗体系的问题很大。我不想只靠着重复说些数字与统计就来评判这个主题。然而,的确有许多人曾经历过到医院或者看护中心,看着心爱的人受病魔折腾的糟糕经验;也或许你曾经是个病人,因为亲身经历而知道这套体系有时候运作得很差。想想看,原本为我们提供医疗保健的医疗系统却常常伤害我们,这难道不是很具讽刺意味吗?
在美国,医生决定如何进行治疗的考量要点,通常是基于金钱,而不是病人的健康。
我们必须让民众知道真相,让人们了解我们的研究成果所揭示的事实;让大家知道为什么我们现在会苦于某些健康问题,而这些病痛其实都是可以避免的;也要让所有的人知道,为什么我们砸下数十亿美元来做研究,却仍有许多人无法安享天年。讽刺的是,解决之道其实非常简单又便宜,解救美国健康危机的关键,就在于我们选择把什么食物放进嘴里!
许多人自认为非常了解营养知识,其实并不然。我们跟随着一波波的饮食风潮,先是对饱和脂肪酸、牛油或者碳水化合物避之唯恐不及,之后又热爱维生素E、钙质补充剂、阿司匹林或锌,还费尽心力着重摄取特定的几样食物成分,仿佛这就足以解答健康之谜。然而,这些做法通常都不切实际。或许你还记得20世纪70年代晚期,蛋白质饮食法席卷美国,许多人相信,以高蛋白质来取代真正的食物具有减肥的效用。这股风潮的结果是,在极短的时间内,有近60名应用这套饮食法的女性因此送命。后来,又有好几百万人因为看了《新饮食革命》(Dr. Atkins' New Diet Revolution )、《蛋白质的力量》(Protein Power )以及《南部海滩饮食》(The South Beach Diet),于是采用高蛋白、高脂肪的饮食模式。然而,堆积如山的证据在证实,这些时髦的蛋白质饮食风潮会严重危害健康。我们对营养的无知——或是误解——其实会伤害我们的健康。
过去20年以来,我一直与这种刻意误导公众的行为斗争。1988年,我应邀前往美国参议院,在约翰·葛伦(John Glenn)所主持的“政府事务委员会”发表我的观点,说明为什么大众搞不清楚饮食和营养的知识。在国会作证之前及之后,我一直都在研究这个问题。现在我可以自信地说:科学家通常太过注重细节,而忽略更宏观的整体脉络。我们把力量和希望只寄托在单一的个别营养素,比方维生素A是否预防癌症,或维生素E能否预防心脏病,这样的做法实在是过度简化或无视于大自然的复杂性。通常来说,如果只研究食物中一小部分的生化成分,并试图从中推断出关于饮食或健康广泛使用的大结论,那么就会得到矛盾的结果,这种结果不仅困惑着科学研究人员与政策制定者,更让大众一头雾水。
许多“营养学”畅销书的作者自称是研究人员,然而,我并不认为他们的“研究”是经过有独创见解的专业实验发展而来,也就是说,他们并没有在同事或者同行的严密监督下来设计或进行研究。他们很少甚至从未曾在通过同行审查的科学期刊上发表文章,也可能根本没有受过营养科学的正规培训,也没有参加过任何专业协会和团体,不参与其中活动,也不担任审查同行的工作。不过,他们常常发展出许多能赚钱的计划与产品,把大众读者引入另一个短暂且没有任何价值的饮食潮流中,同时把大笔金钱揣进自己的腰包。
如果你很清楚附近书店都在销售些什么“健康”书籍,那么你很可能听过《新饮食革命》、《南部海滩饮食》、《打败糖罐子》(Sugar Busters )、《进入健康地带》(The Zone )或《怎样吃最速配》(Eat Right for Your Type )。这些书籍把健康知识说得莫名其妙,难得让人看不懂。你可能被这些速成计划搞得疲倦、便秘或饿得半死,或者满脑袋都在计算热量,为衡量碳水化合物、蛋白质或者脂肪到底有几克而晕头转向。问题到底出在哪里?脂肪?碳水化合物?营养素的比例究竟该是多少,才能达到最好的减重效果?十字花科的蔬菜和我的血型合不合?我的补充剂吃对了吗?每天究竟该摄取多少维生素C?我有酮病(营养代谢性疾病)吗?我需要几克的蛋白质?
终于你明白了!这不是健康,而是饮食风潮,底下包藏着医学、科学与大众媒体最差劲的一面!
如果你只关心如何安排两周的减肥菜单,那么这本书就不是为你而写的。我重视的是你的智慧,而不是能否遵循食谱或规划菜单。我希望给你提供更具深度且更有意义的方式来看待健康,而且我的方式绝对最健康,不仅简单好遵循,还具有药物与手术都没有的好处,而且没有任何副作用。我绝不是只规划菜单,也不要你整天画表格或算热量,而这套方式也绝不是用来让我发财的。更重要的是,我所提出的方式具备强而有力的证据支持,它将会改变你的饮食与生活习惯,最后带来不可思议的健康大跃进。
简言之,我提出的健康处方就是说明蔬食的种种益处,以及食用动物性食物(包括所有的肉类、乳制品与蛋类)的诸多危机,而这些危机之前大多不为人知。我不会以哲学或其他先入为主的观念,来证明素食的好处,毕竟我自己当初也位于光谱的另一端:我曾经是个酷爱吃肉的农场人;工作生涯之初也是个“体制内”的科学家;我甚至在帮医学预科学生上营养生化学课程时,对素食者的观点表示痛心和惋惜。
我现在关注的,只是把我观点中的科学基础以最清楚的方式加以解释,因为唯有相信证据、体验好处,才可能改变饮食习惯,并持之以恒。吃东西的原因有很多,健康只是其中一种,而我的任务只是以浅显易懂的方式,告诉大家这些科学证据,至于接下来该怎么做,则由你自己决定。可以证明我观点的科学证据多为实证性的,是经过观察与测量,并从正规研究的发现中得来的。这是2400年前医学之父希波克拉底所倡导的科学,他曾说:“真正明白与自以为是,其实是两回事;真正明白是科学,而自以为是则是无知 。”我打算告诉你我渐渐明白的事情。
我的证据多经过人群调查,这些研究都是我本人以及我研究团队中的学生和同事所完成的,而且研究设计与目的也都各不相同,其中包括了研究菲律宾孩童罹患肝癌的原因是否与食用霉菌而产生黄曲霉毒素有关; 22 , 23 还有一项菲律宾全国性的计划,是为营养不良的学龄前儿童设立自助式营养中心。 24 除此之外,我们在中国调查过800名女性的饮食习惯以便了解饮食因素对骨骼密度与骨质疏松症的影响, 25-27 以及研究乳腺癌发生的指标性生物表征。 28 , 29 我们也在中国大陆与台湾的170个村落里,研究饮食与生活方式对疾病死亡率所造成的影响——这项全国性的完整调查,就是知名的“中国健康调查及营养研究” 30-33 。
我们砸下数十亿美元来做研究,可是却有许多人仍然无法安享天年。
这些调查研究所处理的,都是一些向来被认为与饮食方式有关的疾病,涵盖的范围非常多元,因此恰可让我们完整地研究饮食与疾病的关联。其中最重要的,就是我所主持的中国健康调查及营养研究,它从1983年展开,至今仍在持续中。
除了在人群中进行流性病学调查外,我也在实验室进行一项为期27年的动物实验研究。这项计划始于20世纪60年代末期,由美国国家卫生研究院资助,深入探究饮食与癌症之间的关联。我们的研究成果曾在许多优秀的科学期刊上发表,并且对癌症发生的核心原理提出质疑与挑战。
我与同事们的努力,获得了足以支持我们进行74年研究的资助。换句话说,由于我们同时不只进行一项研究计划,因此我们在35年中完成了大约74年才能完成的工作。我自己或与他人一起为计划所撰写的文章超过了350篇。此外,我本人、我的学生与同事也因长期致力于这一系列的研究与发表文章而获得许多奖项,比如1998年,“美国癌症研究所”表扬我们“终身致力于饮食、营养与癌症的科学研究,获得重大成就”;同年《自我》杂志(Self )则将我们列入“最富影响力的25位膳食科学家”的行列。我也于2004年获得由“天然营养食物协会”所颁发的“波顿·卡尔曼科学奖”(Burton Kallman Scientific Award)。此外,我还应邀到40多个州及海外几个国家的研究与医学机构演讲,证明了业界对于我们的研究结果都相当有兴趣。我也曾进入国会各级的委员会、联邦与州政府机构等演讲,显示了我们的研究成果攸关大众利益。此外,我还曾应邀接受了包括《麦克尼尔·莱勒尔新闻时间》(McNeil Lehrer News Hour )等超过25个电视节目的访谈,而《今日美国》、《纽约时报》、《星期六晚邮报》的大幅报道和许多知名的新闻节目播放我们工作过程的纪录片,则让我们的研究成果更广为大众所熟知。
在研究过程中,我一再看到素食的好处与效果,远胜过医疗上所使用的药物或手术。举凡心脏病、癌症、糖尿病、中风与高血压、关节炎、白内障、阿尔茨海默症、性无能,以及各种因为老化与组织退化而渐渐发生、使人们无法安享天年的慢性病,都可以借由素食而获得很好的预防效果。
此外,现在已经有很清楚的证据指出,即使是已进入晚期的心脏病与几种癌症、糖尿病以及其他几种退化性疾病,都能借由饮食扭转病势。我记得,我的上级一度不能接受营养能预防心脏病的证据,并非常强烈地怀疑营养能够扭转晚期疾病。现在,这观念已经是不容忽视的了,若科学或医学界的人还对此不闻不问,那么这些人就不光是固执了,更是不负责任。
良好的营养还能预防过去被认为是先天基因体质所造成的疾病!我们知道,即使身体里有致病的基因,这些“基因性”疾病都是可以避免的。然而,因为大家相信某种疾病是由特定的基因所引发,因此只顾着砸下更多的经费来进行基因研究,希望哪天能“关闭”这些讨人厌的基因。医药公司的公关方案甚至宣称,未来每个人的身份证上都会记载着好与不好的基因,我们只要拿着这种身份证去看医生,请他开个药物,就能抑制我们体内不好的基因。我非常怀疑这类奇迹能否实现,而且就算只是尝试去实现它,也可能会出现意料之外的严重后果。然而,眼前其实就有一种立即可用的、便宜又有效的方式能解决健康问题一一那就是正确的营养!
我在实验中发现,动物即便有很明显的罹癌基因体质,但只要借由营养,都可开启或关闭癌细胞的成长。我们对此进行了深入细致的研究,并将结果发表在最好的科学杂志上。稍后你会看到,这些发现简直是惊人的,而且在人群调查研究中也重复观察到了同样的结果。
正确的饮食方式不仅可预防疾病,还能带来身心两方面的健康与幸福感。许多运动员都发现,食用低脂的素食能为他们带来更卓越的表现,这些人包括铁人大卫·斯科特(Dave Scott)、田径明星卡尔·刘易斯与艾德恩·摩西斯(Edwin Moses)、网球名将玛蒂纳·纳芙拉蒂诺娃、摔跤好手克利斯·坎贝尔(Chris Campbell),以及68岁的马拉松常青树鲁斯·海德利克(Ruth Heidrich)等世界级的运动好手。事实上,我们曾在实验室以不同的饮食来喂食两组老鼠,其中一群老鼠吃的和美国人类似,也就是含有许多动物性蛋白质的饮食,另一组则吃动物性蛋白质含量低的食物。结果,每当两组老鼠有机会跑滚轮的时候,食用低动物性蛋白质食物的老鼠,运动量明显高出许多,也不容易疲倦,而这种结果也可以从世界一流的运动员身上看到。
这个结果对医学界应该已不算新闻,一个世纪以前,耶鲁大学医学院知名的营养学教授罗素·齐坦登(Russell Chittenden),便已研究过素食是否会影响学生的体能负荷。 34 , 35 他让一些学生、教师和自己都吃素食,并测量体能表现,其结果与我们在一个世纪后从老鼠身上所获得的结果不谋而合。
许多营养学畅销书,谈的其实不是健康,而是作者为了将大把钞票赚进口袋而丢给我们的没用的饮食风潮。
最后一个问题是:我们现在过度依赖药物和手术。其实正确的饮食方式不但简单,还可大量减少用药支出,也能避免副作用。只要吃得对,就不必让那么多人晚年躺在医院中,与慢性病进行漫长又昂贵的战争,而医疗支出与医疗疏忽都会随之减少,早衰性死亡率也会降低,这么一来,医疗保健体系就能符合其最初的目标——保护并促进我们的健康。
我常思考过去在农场里的日子和农家生活是如何影响我的想法的。我的家人只要是醒着,就会沉浸在大自然当中。夏天从日出到日落,我们都在户外耕种、收割作物,并照料牲口。家里的菜园在妈妈的照顾下,成为农村最棒的一座菜园子。她每天忙进忙出,用自家所生产的新鲜食物,让家人吃得饱饱的。
的确,我走了一条神奇的漫漫长路,回首前尘,我对于自己的所学,时常感到惊讶。我多么希望家人与周遭的其他亲友,能在20世纪中期就拥有我们现在关于食物与健康的资讯,这样爸爸的心脏病或许就可能提早预防,甚至扭转病势,他或许能更健康地多活几年,并见到现在和我一起合作本书的小儿子(他与我的父亲同名)。过去45年的科研生涯告诉我,当前的第一要务,就是让大家知道这些悲剧是能避免的。我们已拥有确凿的科学证据,而且让大家都知道,我们一定要挑战现状,不能眼睁睁看着心爱的人承受不必要的痛苦。现在,该是站出来端正视听,并掌握我们自己健康的时候了!
我的整个生物医学研究生涯,全都以蛋白质为核心。我曾在平凡的研究室待过,也曾前往菲律宾为营养不良的孩童提供饮食,甚至曾进入拟定全国健康政策的政府会议室,无论走到哪里,蛋白质宛如一条看不见的缰绳,一直把我紧紧系着。因为长久以来,蛋白质一直有着不可逾越的崇高地位,仿佛是一条线,把过去与现在的营养学知识连接在一起。
关于蛋白质的描述,有一部分是科学,一部分是文化,还有很大一部分是神话。我想起歌德的一段话,这是我的朋友霍华德·莱曼(Howard Lyman)告诉我的。莱曼是个优秀的讲师与作家,也曾自己经营农场养过牛。歌德曾说:“我们最擅长把显而易见的东西隐藏起来 。”其实,蛋白质不为人知的故事,就是这段话最好的写照。围绕在蛋白质四周的教条,几乎都直接或间接、批评或引导着生物医学研究的每种思想。
1839年,荷兰化学家葛哈德·穆德勒(Gerhard Mulder)发现了蛋白质这种含氮的化学物质,从那以后,蛋白质便俨然成为所有营养素中最神圣的一种。事实上,蛋白质(Protein)这个字是源于希腊文的Proteios,意思就是“最重要的”!
到了19世纪,蛋白质与肉几乎成了同义字,而这种关联一直持续了一百多年,直到今天,仍有许多人把蛋白质与动物性食物画上等号。来个小测试吧!当我说到“蛋白质”时,第一个浮现在你脑海的食物可能会是牛肉。如果真是如此,让我告诉你吧:你绝不是唯一一个这样回答的人。
关于蛋白质,有许多最基本的问题,其实很多人都搞不清楚,比如说:
①什么是良好的蛋白质来源?
②一个人究竟该摄取多少蛋白质?
③植物性蛋白质跟动物性蛋白质一样好吗?
④需要在植物性食物中加肉,以获取完整的蛋白质吗?
⑤该不该食用蛋白粉或氨基酸补充剂?尤其是活动量最大的人或运动员?
⑥需不需要摄取蛋白质补充剂,以促使肌肉生长?
⑦素食者从哪里摄取蛋白质?
⑧吃素的孩子没有摄取动物性蛋白质,能正常成长吗?
这些常见的问题或疑虑,都有相同的基本原则,就是问出这些问题的人都相信,肉就是蛋白质,蛋白质就是肉。这种观念起源于一个事实——动物性食物的“精髓”就是蛋白质!比方说,如果制造商把肉制品与乳制品的脂肪去除,我们仍然会认得这些肉与乳制品,就像常见的剔掉肥肉的瘦肉和脱脂乳制品,都是如此处理。但是假使把动物性食物中的蛋白质去除,那么剩下的东西就和原来的完全不同了,比如说没了蛋白质的牛排,就只剩下一摊水、油脂与少量的维生素与矿物质——这样的东西谁要吃呢?总之,若一种食物被认为是动物性食物,它就一定含有蛋白质!蛋白质是动物性食物的核心要素。
早期许多科学家都是蛋白质的忠诚拥护者,比如说优秀的德国学者卡尔·沃特(Carl Voit,1831~1932)就认为“男人”每天只需要48.5克的蛋白质,但因为当时的文化偏好,他建议的每日摄取量竟高达118克。由于蛋白质就等于肉,因此每个人都希望餐桌上能摆上许多肉。如同我们渴望拥有更大的房子或跑得更快的车子,沃特认为,好的东西永远不嫌多。
没了蛋白质的牛排,就只剩下一滩水、油脂与少量的维生素与矿物质。
20世纪初期,许多知名的营养学研究者都是沃特的学生,比如说马克斯·鲁布纳(Max Rubner,1854~1932)与阿特沃特(W.O. Atwater,1844~1907),这两名学生都很遵守老师的教诲。鲁布纳曾说摄取蛋白质(也就是肉)是文明的象征:“摄取大量的肉,是文明人的权利 。”阿氏后来在美国农业部成立了第一个营养研究所,身为美国农业部的管理层,他建议每天应摄取125克的蛋白质(现在的建议摄取量是55克)。我们之后会看到,这个数字对农业部有多么重要。
就这样,这个文化偏见根深蒂固地进入了我们的生活——如果你是文明人,就会吃大量的蛋白质;有钱人吃肉,穷人的主食则是植物性产品,如马铃薯和面包。有些人认为,生活在社会底层的人之所以懒惰无能,就是因为吃的肉或蛋白质不够多。19世纪蓬勃发展的营养学领域,随处可见这种精英论与傲慢观点,它们渗透进每个关于蛋白质的思考辩证中,让所有人都认为蛋白质摄入越多越好、越文明,甚至越有灵性。
20世纪初的英国知名医生麦凯少校,就颇能说明这段既可笑又不幸的历史。马凯医生在1912年时,曾驻扎于英国殖民地印度,负责辨认挑选印度部落中优秀的战士。他这样形容那些摄取较少蛋白质的人:“体格差,只会是个畏畏缩缩的娘娘腔 。”
我们所摄取的热量大多来自于蛋白质、脂肪和碳水化合物这几种“巨量营养素”(macronutrients),再加上水分,差不多就是食物的整体重量。此外,还包括少量的维生素与矿物质,即“微量营养素”(Micronutrients)。所有人都需要一点点微量营养素(毫克或微克)以维持最佳健康状态。
在这许多营养素中,蛋白质可以说是最神圣的一环了!它是我们身体中最重要的成分,种类高达数10万种之多,以酶、荷尔蒙、结构性组织及转运分子(transport molecules)等方式运作,是维持生命所必需的物质。蛋白质是由一串数百或数千个氨基酸所组成的长链,而依据不同算法,氨基酸又可分为15到20种。每隔一段时间,蛋白质就会磨损而需要更替,因此我们需要摄取含有蛋白质的食物,来帮忙更新蛋白质。经过消化后,蛋白质能提供新的氨基酸基础材料来制造新蛋白质,汰旧换新。据说各种食物的蛋白质品质并不同,主要取决于这些食物能提供多少必需氨基酸,以及是不是容易吸收。
将组成蛋白质的氨基酸拆解与重组的过程,就像有人给我们一串彩色珠子,来替代我们遗失的一串旧珠子,但是这串新珠子的排列方式并不同于我们遗失的那串。因此,我们得弄断这串珠子,收集这些珠子再重新组合,让彩色珠子的排列顺序和我们原先的那条珠串一样。不过,如果我们少了蓝色珠子,那么我们要编一条新串珠时,速度就会变慢或停滞,直到取得更多蓝色的新珠子才会恢复。摄取营养来为身体组织制造新蛋白质、替代磨损的旧蛋白质,概念大概就是如此。
人体组织所需要的氨基酸(彩色珠子),大约有八种必须从食物中摄取,这些人体无法自行制造的氨基酸,称为“必需氨基酸”。就像串珠链子的比喻一样,如果我们所吃的食物中,缺乏或不足这八种氨基酸的任何一种,那么新蛋白质的合成作用就会减缓或停滞,这时候,蛋白质是否优良的概念就出现了。所谓最好的食物蛋白质,只不过就是指经过消化之后,能够提供正确种类与数量的氨基酸,以有效合成人体新组织的蛋白质。因此,“优质”的意义就是:这项食物能够提供正确种类与数量的氨基酸,来制造人类所需的新蛋白质。
那么,吃什么最能有效提供基础材料,帮人体的蛋白质汰旧换新?答案是:人肉。人肉蛋白质的量恰到好处,最符合人体所需要的氨基酸。不过,我们的同胞可不是用来吃的,所以只好选择“次佳”的蛋白质:动物。动物蛋白质和人体蛋白质很相似,它们所能提供的每一种必需氨基酸的量,非常接近我们所需要的量,被人体吸收和利用起来也非常有效,因此被称为“优质”蛋白质。在动物性食物中,奶蛋类的氨基酸和人类蛋白质最为匹配,因此被认为品质最好,而“低品质”的植物性蛋白质可能会缺乏一种或几种的必需氨基酸,但就整体植物性食物而言,依然具备我们需要的全部的必需氨基酸。
所谓的优质,是指食物中蛋白质用来促进生长的效率。如果说最有效率就是最健康,那么上述的说法当然很对,但事实并不是如此——“效率”及“优质”两个词是会误导人的。其实,有许多非常有力的研究指出,“低品质”的植物性蛋白质虽然合成新蛋白质的速度较慢,但相对而言却较稳定,可以说是最健康的蛋白质——稳扎稳打才是赢家。但是现在一般人的观念都是,某食物的蛋白质品质如何取决于它对生长速度的促进效果如何。某些食物,即动物性食物,其蛋白转化效率和促进效果都很明显 1 。
如果我们只注重身体发育的速度,仿佛长得越快就越健康,那么就会促使人们选择食用最“优质”的蛋白质。就像一些市场营销专家一样,他们宣称某产品被誉为具有最高品质,是因为这种产品能在最短时间内赢得消费者的信任。过去100年中,我们已经习惯于这种误导性的宣传,经常把这两个概念错误地联系在一起:即更优质的蛋白质等于更好的健康效果。
这种蛋白质品质的观念至今仍影响深远。比如说,许多选择素食的人,到今天都还会问:“我要怎么获得蛋白质?”好像植物没有蛋白质似的!就算现在大家已知道植物也有蛋白质,但是由于它常被认为品质不好,因此仍会引发疑虑,结果就是,大家每次用餐时,都得煞费苦心从各种不同的植物性食物中去凑合蛋白质,来弥补彼此缺乏的氨基酸。这真是矫枉过正!我们都知道,人体其实能够借由极为复杂的新陈代谢系统,从每天所食用的各种天然植物性蛋白质中,取得所有的必需氨基酸,因此根本不必刻意吃下更大量的植物性蛋白质,或是费尽心力规划每一餐。但不幸的是,长期以来流行的这种蛋白质品质的观念蒙蔽了我们的双眼。
植物性蛋白质虽然合成新蛋白质的速度较慢,但相对而言却较稳定,可以说是最健康的蛋白质——稳扎稳打才是赢家。
我刚开始工作时,最重要的营养与农业议题,就是设法增加大家的蛋白质摄取量,并确定这些蛋白质都是最优质的,这是当时同事和我都深信不疑的共同目标。我小时候就知道,所有的农场饲料中,最贵的就是用来喂牛和猪的蛋白质补充剂,而我进入研究所攻读博士学位时,有3年的时间(1958~1961)都在研究如何让牛羊更有效率地成长,好让人能多吃一点它们的肉,从而获取更多的优质蛋白质 2 , 3 。
当我还是研究生的时候,坚信推广优质蛋白质(即动物性食物)是非常重要的任务,而且,当时致力于研究全球蛋白质的,并不光是我而已,还有许许多多其他的团体。尽管我的论文在后来十多年的时间里被引用过几次,但它只不过是学术界试图解决世界蛋白质形势的大量研究工作的很小一部分。在20世纪六七十年代,我一再听到发展中国家有所谓“蛋白质落差”的情形。 4
“蛋白质落差”指出,全球饥荒与第三世界孩童营养不良的原因是蛋白质摄取不足,尤其是优质(动物性)蛋白 1 , 4 , 5 ,而为了解决蛋白质落差的问题,许多计划纷纷出笼。麻省理工学院有位知名的教授,曾和年轻的同事在1976年提出以下论点:“充足的蛋白质供应量,是解决全球粮食问题的不二法门 。” 5 他们还说:“除非适当地补充适量的奶、蛋、鱼、肉,否则(贫穷国家)以谷类为主的饮食,不足以提供孩童发育所需的蛋白质 。”
为了处理这严重的问题,麻省理工学院研发出一种富含蛋白质的食物补充剂——“高蛋白植物营养食物”(Incaparina),并与奥本大学合作研究,把鱼碾制成“鱼蛋白浓缩物”,给全球的穷人食用。此外,普度大学种植出一种含有更多赖胺酸的玉米(赖胺酸是玉米蛋白质中“缺乏”的一种氨基酸),美国政府则针对奶粉生产业提供补助津贴,以期提供优质蛋白质给全球的贫穷人口。康奈尔大学甚至派出许多人才,前往菲律宾开发具丰富蛋白质的米种,并发展畜牧业,而联合国及美国政府的粮食和平计划、重量级的大学和许多组织、学校,都大声疾呼要以优质蛋白质来根除世界饥荒问题,而我通常都能获得这些计划的第一手资讯,也认识推动安排这些计划的主持人。
比如说联合国粮农组织(FAO)的农业发展计划,对发展中国家的影响就相当大。该组织的两名官员 6 在1970年时曾说:“……就整体而言,蛋白质无疑是发展中国家最严重缺乏的营养素。这些国家的众多人口,大多都吃缺乏蛋白质的植物性食物,于是导致健康状况不佳、人均产值下降 。”奥崔德(M. Autret)是粮农组织中的重要人物,他甚至说:“(发展中国家)由于饮食中动物性蛋白质的含量偏低,也缺乏多种来源,因此蛋白质的品质并不好。 ” 4 他同时也强调,食用动物性蛋白质与年收入之间有很大的关联。奥崔德强力主张,应该增加动物蛋白质的产量与摄取量,以弥补世界上蛋白质落差日益严重的情形。他还提倡:“所有科学与技术资源都应该动员起来,创造出富含蛋白质的新食物,或从目前尚未充分利用的资源中,撷取最大的利益,让人类获得食物 。” 4
任职马里兰大学与美国商务部的布鲁斯·史帝林(Bruce Stilings)也倡导动物性饮食,他在1973年承认:“虽然饮食本身并不一定局限于动物性蛋白质,但是其质量仍是整体饮食中蛋白质品质的指标 。” 1 他继续指出:“供应充足的动物性食物,是世界公认增加全球蛋白质营养的良方 。”
的确,提供蛋白质确实是改善第三世界营养状况的重要方式,尤其是对那些热量来源只来自单一植物性食物的人们。但是,提供蛋白质却并不是唯一的方法,甚至不一定能维持长期健康。
这就是当时的社会氛围,和其他人一样,我也深受影响。1965年,我离开麻省理工学院到弗吉尼亚理工学院任教,当时生物化学与营养学系的系主任是查理·恩格尔(Charlie Engel),他相当关心国际上那些营养不良的孩童,并为他们拟定了一套营养计划。他非常热切地想在菲律宾推行一个叫做“妈妈经”(mothercraft)的自助计划,这计划的重点在于向母亲们宣导妥善利用当地生产的食物,帮助孩子健康成长,不必再依赖极度匮乏的医疗系统。恩格尔在1967年展开这项计划,并邀请我担任他的校方协调人,也希望我到菲律宾住久一点,而他自己则已定居马尼拉。
理所当然的,我们把重点放在蛋白质上,希望以此解决营养不良的问题,因此我们在各个“妈妈经”教育中心里,都特别强调蛋白质,并协助提高蛋白质的摄取量。与一般做法不同的是,我们比较倾向借由花生来取得蛋白质,因为花生几乎到处都能生长,而且,和紫花苜蓿、黄豆、苜蓿、豌豆等其他豆类一样,花生也属于豆科植物,它也能将氮吸收固定在土壤中,并含有丰富的蛋白质。
然而,花生也有个麻烦的问题——经常会遭到霉菌产生的黄曲霉毒素所污染。这个问题需要好好注意(这个问题首先是英国 7-9 方面注意到的,后来得到了麻省理工学院的证实) 10 , 11 ,因为证据显示,黄曲霉毒素会使大鼠罹患肝癌,而且据说是当时所发现最强的致癌化学物质。
于是,我们得处理两个与计划切身相关的问题:减少孩童营养不良,以及解决黄曲霉毒素的污染问题。
我到菲律宾之前,曾先到海地观察了几家实验性的“妈妈经”中心,该机构是由肯·金(Ken King)与罗兰·韦勃(Ryland Webb)两位教授所组织,两人都是我弗吉尼亚理工学院的同事。海地是我去过的第一个欠发达国家,而且也是最不发达国家中的一个典型。其总统帕帕·杜克·杜维尔(Papa Doc Duvalier)竭力榨取国家资源以中饱私囊,当时,该国有54%的孩子活不到5岁,死亡原因多为营养不良。
之后我前往菲律宾,发现情况也好不到哪儿去,因此我们决定把“妈妈经”中心设置在营养不良状况最严重的地方,并将力量集中在最需要的村子里。我们在每个村子进行调查,先为每个孩子量体重,并把他们的体重与西方同龄孩子的参考标准加以比较,之后再把营养不良的情形分成三个等级。第三级最严重,表示是在百分位数65之下的。请注意,就算是百分位数为100的,也只达到和美国平均体重一样的标准,如果百分位数低于65,表示情形已严重到近乎饿死。
即便在某些大城市里3~6岁的孩童中,也有15%~20%营养不良的程度是第三级。当年,曾有个瘦得跟竹竿似的妈妈,抱着一对眼睛突出的3岁双胞胎过来,一个不到5公斤,一个才6公斤出头,她得想尽办法才能让孩子张开嘴巴,吃点稀饭。有些比较大的孩子已经因为营养不良而失明,得靠着弟弟妹妹的带领,到处乞讨。当地到处是缺胳膊少腿的孩子,靠乞讨勉强维生。
这些景象给了我们非常大的动力去埋首于计划之中。之前已经说过,由于我们希望用花生来提供蛋白质,所以一开始得先解决黄曲霉毒素污染的问题。
研究黄曲霉毒素的第一步,是收集一些基本资讯,比如说菲律宾有哪些人吃进了黄曲霉毒素?又有哪些人会罹患肝癌?为了寻找答案,我申请了国家卫生研究院的经费,并成功获得补助。同时,我们还采取第二个策略,也就是提出另一个问题:黄曲霉毒素究竟如何导致肝癌?我们计划利用实验室的大鼠来进行分子研究,而这项深度研究也获得国家卫生研究院的经费补助。有了经费,我们得以同时进行基本与应用两个层面的研究。从基本与应用两个层面来研究问题的好处很多,因为不仅能得知食物或化学物质对健康的影响,还能说明这些影响的原因,这么一来,我们就能更了解食物与健康的生化原理,也更能知道这个原理和日常生活可能有什么关联。
在菲律宾,10岁以下的孩子也会因为肝癌而丧命,甚至有医生为不到4岁的孩子动过肝癌手术!
我们的研究以一系列的调查开始,首先,我们发现花生与玉米受到污染的情形最为严重。我们从当地杂货店买的29罐花生酱,全部受到黄曲霉毒素污染,且含量为美国食物规定标准的300倍。至于整颗花生的污染情形则不那么严重,皆未超过美国商品所限制的标准。花生酱与整颗花生的差别是从工厂开始的,因为最好的花生在输送带上就会先以手工挑选出来,装进广口瓶中销售,而最差的发霉花生则会一路送到输送带末端,最后用来制造花生酱。
第二个问题是,哪些人最容易受到黄曲霉毒素及其致癌性的影响?答案是:孩子!几乎所有含有黄曲霉毒素的花生酱,都是进了孩子的肚子。我们分析孩童尿液中黄曲霉毒素代谢所产生的排泄物,借以估计他们吃进了多少黄曲霉毒素 12 ,而这些孩子的家中都有吃剩的花生酱。我们所收集的资料中,出现了一项值得注意的模式:马尼拉和宿务这两个地区,是菲律宾肝癌发生率最高的,也是黄曲霉毒素摄取量最多的。基本上,花生酱销售量最高的地区是马尼拉,而菲律宾第二大城市宿务则是玉米销售量最高的地区。
不过,问题可不只是那么单纯。在某次因缘际会下,我认识了十分有名的医生何赛·凯杜(Jose Caedo),他是马科斯总统的顾问。他告诉我,菲律宾的肝癌问题之所以会这么恐怖,是因为10岁以下的孩童竟也会因肝癌而丧命。在西方国家,肝癌多半侵袭40岁以上的人,但是凯杜告诉我,他甚至曾经亲自为还不到4岁的孩子们动过肝癌手术!
罹患肝癌的孩子,都来自富裕家庭。他们的蛋白质摄入量比本国其他人都多,而且多是优质的动物性蛋白质。
这已经够不可思议了,但是凯杜还说了更惊人的事情:罹患肝癌的孩子,都来自富裕家庭。他们吃的都是我们认为最健康的饮食,也就是类似美国人以肉制品为主的饮食,他们的蛋白质摄入量比本国其他人都多,而且摄取的都是优质的动物性蛋白,但恰恰他们是肝癌患者!
这怎么可能呢?全球肝癌发生率最高的几个国家,都是蛋白质平均摄取量最低的,因此大家也认为,肝癌是缺乏蛋白质的结果,而我们之所以到菲律宾的一大原因,也正是希望能解决他们蛋白质不足的问题,尽量让更多营养不良的孩童摄取更多蛋白质。然而,凯杜与他的同事竟然告诉我,摄取最多蛋白质的孩童,罹患肝癌的比率也最高。刚听到这个消息的时候,我感到非常惊奇,但是随着越来越多此类信息浮出水面,我开始相信他的观察是正确的。
大约同一时期,印度一份不甚知名的医学期刊上,登了一篇研究报告 13 ,内容谈到两组实验大鼠的肝癌与蛋白质摄取量。研究人员为其中一组大鼠施予黄曲霉毒素后,喂以含有20%蛋白质的饮食;另一组大鼠也给予相同分量的黄曲霉毒素,不过给它们的饮食中仅有5%的蛋白质。结果发现,在饮食中摄取20%蛋白质的大鼠中,每一只都得了肝癌,或是表现出前期病变,但是饮食中蛋白质含量为5%的那组中,却没有一只患病。然而这个100%与0%的巨大差异,正与“最容易罹患肝癌的,正是饮食中蛋白质含量较高的族群”的观察相当吻合。
但似乎没有人愿意接受印度那份研究报告的结果!有一天我从底特律开完会、搭机返家时,遇见曾任教于麻省理工学院的教授保罗·纽博尼(Paul Newberne),虽然当时他已离职,不过他比我要资深得多。那时认真思考营养在癌症发展过程中扮演何种角色的人屈指可数,而纽伯恩正是其中之一。我告诉他我在菲律宾的感想与那篇印度研究报告,结果他说:“他们一定是把关动物的笼子给弄反了,高蛋白质饮食绝不可能促进癌症发展 。”就这样,他立刻把这篇报告抛诸脑后。
没有人愿意接受“摄取愈多蛋白质最容易罹患肝癌”的结果,就连研究癌症和饮食的专家也立刻将之抛诸脑后。
从那一刻起,我开始意识到自己已在无意间卷入了一项具有争议的观念,这观念不仅让同事无法置信,甚至会惹他们不快。我该不该冒着被认为是傻瓜的风险,认真看待蛋白质可能促癌的说法?还是该选择明哲保身、不予理会?
生命中所发生的点点滴滴,仿佛以某种方式,预先告知了我事业中的这一刻。5岁时,同住的姑妈因癌症病逝。在她卧病时,姑父偶尔会带我和哥哥一起去医院探望姑姑。虽然那时我还太小,不很明白究竟发生什么事情,却清楚记得那个C开头的字“癌症”(Cancer)有多么吓人。我当时想:“长大以后,我一定要找出治疗癌症的方法 。”后来,在我婚后没几年,当我正开始在菲律宾工作时,我岳母死于结肠癌,享年51岁。同一时间里,我在初步研究中刚刚开始注意到饮食和癌症可能存在着关联。我岳母的例子特别凄惨,我太太凯伦是独生女,母女俩很亲密,然而由于她没有医疗保险,因此未能获得妥善的医治。经过这些事,该如何在职业生涯里做出选择就简单得多了——我要跟着研究结果走,希望能更了解这种可怕的疾病。
回想起来,这就是我为什么开始专心研究饮食与癌症的原因。决定研究蛋白质与癌症的那一刻,是个重要的转折点。如果我想继续了解这件事情,只有一个方法:开始从事最基本的实验研究,不光是看食用更多蛋白质是否容易导致癌症,更要知道这是如何发生的。这也恰恰是我在以后多年工作中从事的研究,这项工作比我当初预想的要长得多,我的同仁、学生与我共同做出了许多惊人的发现,而这些发现会让你反思当前的饮食。但更惊人的是,这些发现也带来了更多的问题,而这些问题的答案也将最终动摇营养和健康科学的基础。
科学的证明并不容易取得,尤其是要在医学与健康领域上,获取绝对的证据,比在生物、化学、物理等“核心”科学要难得多,几乎可以说是不可能。所有相关学术研究调查的主要目标,都只能决定什么事可能为真,因为健康研究在本质上都是统计的结果。你抛一个球出去,会不会落下来?没错,肯定是这样的,这就是物理。那么你一天抽四包烟,会不会得肺癌?答案是:可能会。我们知道你得肺癌的机会可能比不抽烟的人要高出许多,也能告诉你可能性(统计数字)有多高,但是不知道你这个人到底会不会得肺癌。
营养学研究上,饮食与健康的关系,有时无法厘清得那么泾渭分明,因为人有各种不同的生活形态和基因背景,吃的食物也五花八门。此外,实验有其限制,像成本、时间及测量误差等,全都是值得注意的障碍。更重要的是,食物、生活形态与健康,是在复杂与多方面的系统之下互动,因此即使你的研究目标非常确定、研究时间和研究经费都非常充沛,但要将任何一项因素与疾病的确定证据找出来,几乎是天方夜谭。
有鉴于此,我们会采用许多策略。在某些情况下,我们会观察并测量不同族群的人们之间,已存在哪些不同,以评估某个假设的原因是否导致某个假设的结果。例如,我们可能观察比较脂肪摄取量不同的社会,再观察摄取量的差异是否与乳腺癌、骨质疏松症或其他疾病的比例相吻合。我们也可能观察病患的饮食特征,再与未罹患这种疾病的人群比较。我们也可能先观察和比较1950年与1990年的疾病比例,之后再观察疾病比例的变化是否与饮食变化相符合。
除了观察已存在的现象,我们也会进行假设性实验,故意用假定的方式介入治疗,看会发生什么事。比方说,我们会在测试药品安全与效能时,进行介入性实验:一组人给予药品,另一组人则给予安慰剂(一种外观与药物一样却无疗效的物质,只是让病人开心)。然而介入饮食却困难得多,尤其是当我们无法将人们限制在某种临床背景时,情况更是如此,因为在这种状况下,我们只能希望大家自觉地严格遵照我们规定的食谱。
在我们从事观察性与介入性的研究后,便开始累积研究成果,并权衡这个证据是支持还是否定某个假设。如果经过详细思考,发觉某个想法有某项证据的强力支持,因而无法否定其合理性,那我们就会把这个观念当做是可能的事实——我就是依循这种方式,来倡导全植物素食。正如你将读到的,那些试图通过一项或两项研究就想得到最佳营养绝对证据的人,会觉得失望或难以接受,但如果你愿意从各种不同的研究调查中,仔细思考证据的重要性,并从中寻找出关于饮食与健康的真相,那么你将会获得极大的启发。不过,当你思考证据时,必须把以下四个重要观念谨记在心。
你会在许多研究中看到“相关”这个词,这是用来表示两项因子之间的关系,有时甚至是指因果关系。在中国健康调查及营养研究里面,这个观念特别重要。我们调查了65个县、130个自然村与6500名成人及其家庭成员,以观察不同的饮食、生活形态与疾病特征之间的关系,看看是否有模式可循。比如说,如果蛋白质食用量较高的人群,肝癌的发生率也较高,那么我们就会说蛋白质与肝癌发生率存在正相关关系——当一者上升时,另一者也会跟着上升。如果蛋白质摄取量较高的人口,肝癌的发生率却较低,那么蛋白质与肝癌发生率就存在负相关关系,也就是两项因子是往反方向前进,一者上升,另一者下降。
然而,不论蛋白质与肝癌是正相关还是负相关,都不能证明蛋白质会导致或预防肝癌。为什么呢?举个简单的例子来说明:电线杆越多的国家,心脏病与其他疾病的发生率都较高,因此,电线杆与心脏病是正相关,但却不能因此证明电线杆会导致心脏病——相关并不表示因果关系。
然而这绝非表示“相关”没意义,事实上,经由适当的诠释,相关性能有效用来研究营养与健康的关系。例如在中国健康调查及营养研究里,有超过8000项在统计学上极具意义的相关性具有很大的价值。因为得到这么多类似的相关性资料,研究者就能开始看出饮食、生活形态与疾病之间的关系模式,而这些模式也能说明饮食与健康间那极其复杂的过程究竟如何运作。但若想证明某单一因素影响某单一结果,光靠相关性是不够的。
你或许会认为,要决定两项因素是否相关,并没有什么了不起,反正它们要不就是相关,要不就是不相关,但实际上并非如此!当你在检视一大堆数据的时候,必须进行统计分析,才能决定两项因素是否相关。这是一个或然率,我们叫做“统计学显著性”(statistical significance)。统计学显著性可以用来衡量所观察到的实验结果究竟是真的可靠,还是只是巧合。如果你掷一枚硬币三次,每次都是正面朝上,这可能只是巧合。可是如果你掷了100次,每次都是正面朝上,那你就可以相当确定这枚硬币的两面都是正面。这就是“统计学显著性”背后的概念,亦即说明相关性(或其他研究发现)有多少机会是真实的,而不是偶然发生的概率。
一项研究成果的巧合概率若低于5%,就表示它具有统计学显著性。这表示如果研究再进行一次,那么有95%的概率会得到一样的结果。这个95%的分界点虽然是任意界定的,不过已是个标准。另一个任意界定的分界点是99%,若实验结果符合99%的检查标准,那这个实验拥有高度的统计学显著性。在我们有关饮食与疾病的讨论中,统计学显著性会经常出现在书中,这是我们评价数据可靠性的重要依据,称为证据的“可信度”。
如果有其他的研究也显示两项相关因子具有生物学上的关联,那么这相关性就视为比较可靠。比如电线杆与心脏病有正相关,不过并没有研究显示电线杆如何在生物层面影响心脏病,那么这相关也就只是相关而已。但若有研究能够指出,蛋白质与肝癌的进程可能有生物学与因果上的关联,那这种相关就会被视为比较可靠。因为知道某种东西在体内如何运作的过程,就表示知道其“作用机制”,那么就能进一步强化证据。另一种说法是,两项因子“在生物学上具有合理的相关”——如果一项关系具有生物上的合理性,就会比较可靠。
最后,我们要了解的概念叫做“综合分析”(metanalysis)。综合分析是把从不同来源的整合数据列表,并把它当成一组数据来分析。累积并分析大量的整合数据,所获得的结果就更显得重要。综合分析的结果比单一的研究更有价值,不过难免也有例外。
美国人最怕癌症了!癌症会以好几个月甚至好几年的时间慢慢折磨病人,使之痛苦不堪后再夺其性命,这幅景象令人不寒而栗,癌症也因此成为严重疾病中最可怕的一种。
每当媒体报道发现什么新的化学致癌物质时,准会立刻引起大众的注意与反应,有些致癌物质甚至会引发极度的恐慌,例如几年前的“艾拉”(Alar,一种二甲基氨基琥珀酰胺酸)事件便是一例。“艾拉”是常用来喷洒在苹果上面的一种生长控制剂,1989年2月自然资源保护协会(NRDC)发表了《不可容忍的风险:孩童食物中的杀虫剂》的报道 1 ,而哥伦比亚电视公司的《60分钟》旋即制作了一集相关节目,协会代表就在节目中指出,“艾拉”是“食物中最强的致癌物” 2 , 3 。
消息一出,民众全都宛如惊弓之鸟,甚至有个母亲打电话给州警察局,要警察去拦下一辆校车,没收她孩子手上的苹果 4 。从纽约、洛杉矶、亚特兰大到芝加哥,全美学校都不再供应苹果与苹果制品,这个事件让美国苹果产业遭到严重的经济冲击,损失超过2.5亿美元 5 。最后,“艾拉”于1989年6月后停产停用 3 。
“艾拉”的情形其实并非特例,其他像:氨基三唑(Aminotriazole,这是用于蔓越橘生产的除草剂,也导致1959年的“蔓越橘恐慌”、DDT(雷切尔·卡森出版《寂静的春天》一书之后,DDT便广为人知)、亚硝酸盐(Nitrites,热狗与培根所使用的防腐剂,也可增色提味)、人造红色色素二号、人工甜味剂(包括环磺酸盐与糖精)、二恶英(在工业制造及越战时使用的脱叶剂“橙剂”,即含有这种污染物),以及黄曲霉毒素也都被指出会致癌。
我很了解这些讨人厌的化学物质,因为在1978~1979年间,美国食品与药品管理局(FDA)曾提议禁用人工甜味剂,结果引发大众关注,于是国家科学院便成立糖精与食物安全政策专业小组,负责评估糖精潜在的危险,而我正是其中的成员之一。除此之外,我也是最早把二恶英分离纯化出来的科学研究人员。另外,我还从麻省理工学院主导亚硝酸盐研究的实验室,获得许多第一手资讯,而这许多年来,我也以黄曲霉毒素为题,发表了重要的研究成果——黄曲霉毒素是目前发现的致癌力最强的化学物质,至少在大鼠身上是如此。
上述化学物质的属性固然相差甚远,却都和癌症有关。每种研究都在显示,这些物质可能提高实验动物罹患癌症的概率——亚硝酸盐就是个很好的例子。若你已届中年,或年纪更大一些,当你听到“亚硝酸盐、热狗与癌症”时,大概会跌坐回椅子上点头说:“喔!对,我记得这回事情 。”若你的年纪没那么大,那么听好了,历史会以奇妙的方式重演。
事件发生的时间大约是20世纪70年代初期,当时越战正接近尾声、尼克松总统将永远以水门事件留名、能源危机使人们在加油站前大排长龙,以及亚硝酸盐登上报纸头条。
事情得从亚硝酸钠开始说起。亚硝酸钠是自20世纪20年代以来就常使用于肉制品中的防腐剂 6 ,它能杀菌,也能使热狗、培根与罐头肉制品呈现漂亮的粉红色,并增添美味。1970年,《自然》杂志发表了一篇报道,说明亚硝酸钠可能与人体产生反应,进而形成亚硝胺(Nitrosamines) 7 。这个亚硝胺本身,就是一系列可怕的化学物质,根据“美国全国毒理学计划”指出,超过17种的亚硝胺,“经合理预期,将会导致人类罹患癌症” 8 。也就是说,动物实验的结果指出,接触越多化学物质,癌症的发生率也会相对提高,但这还不够充分,我们需要更完整的回答。
我们先来看看其中一种亚硝胺:亚硝基肌氨酸(N-nitrososarcosine,简称NSAR)。曾有一项研究把20只大鼠分两组,每组NSAR的接触量不同,高剂量是低剂量的两倍。施予低剂量NSAR的大鼠,死于喉癌的比例仅有35%,而施予较多NSAR的大鼠,在实验的第二年就全死于癌症 9-11 。
那么,这些大鼠到底摄取了多少NSAR呢?其实两组大鼠的摄取剂量都很惊人。让我们先换个场景,好让你对“低”剂量有概念。先假设你朋友想让你接触NSAR,罹患喉癌。他给你的NSAR的量就和给老鼠的“低”剂量一样——你到朋友家,他就请你吃腊肠三明治,里面有整整一磅(约450克)的腊肠,你高高兴兴地吃了。然后他又给你一份,一份接一份、一份接一份……你得吃下27万份腊肠三明治 9 , 12 ,而且每天这样吃,吃够30年!这样一来,照体重比例来算,你吃进去的NSAR大概就和“低剂量”老鼠一样多了。
在小鼠中进行的实验也证明,尽管摄入的方式可能不同,癌症的高发病率与小鼠接触NSAR的水平有关。虽然评估过程中并没有人体研究,但是像NSAR这种会导致大鼠和小鼠都罹患癌症的化学物,很可能在某种程度上也会导致人类罹患癌症。然而,我们还是不知道接触量到何种程度才会致癌,毕竟动物所接受的剂量实在过大。尽管如此,研究人员还是靠着动物试验,就提出NSAR“经合理预期,将会导致人类罹患癌症”的结论。
于是,极具声望的《自然》在1970年首先发难。他们刊登了一篇文章,断定亚硝酸盐会促进人体中亚硝胺的生成,进而可能促癌,并在文中言之凿凿地说道:“应减少亚硝酸盐及某些二级胺的接触量,最好避免食用,如此可降低罹患癌症的概率 。” 7 突然间,亚硝酸盐成了潜在的健康杀手。由于我们是在食用加工肉类(如热狗与香肠)时接触亚硝酸盐,所以某些产品就成了箭靶,尤以热狗为最,因为它不只含亚硝酸盐等添加物,其材料还可能是磨碎的口、鼻、脾、舌头、咽喉与其他的“可食用脏器” 13 ,于是热狗“热”不起来了。美国现代消费者运动之父拉尔夫·纳德(Ralph Nader),甚至曾说热狗是“美国最致命的导弹” 14 ,有些消费者保护团体要求禁用亚硝酸添加物,政府官员也开始严格检讨亚硝酸潜在的危机 3 。
1978年,这项议题再度掀起风暴,因为麻省理工学院发现,亚硝酸盐还会提高大鼠淋巴癌罹患率。这项研究于1979年刊载在《科学》期刊上 15 ,研究发现,大鼠被施予亚硝酸盐后,罹患淋巴癌的概率平均为10.2%,但未施予亚硝酸盐的大鼠仅有5.4%。等风暴过去后,专业委员会提出建议,而业界也减少了亚硝酸的使用,之后这议题就不再是聚光灯的焦点了。
总而言之,只要是涉及致癌化学物质的,即使是很有限的研究结果,也会在公众中造成非常大的反响。在喂大量亚硝酸盐的大鼠实验中,癌症发病率从5%升高到10%,公众中就可以产生爆炸性的争议。为了继续麻省理工学院的这项研究,政府投入了数百万美元的经费,对研究结果进行了更深的研究和讨论。但仅仅凭借几次动物实验的结果,就将亚硝胺定为对人有重大影响的致癌物,完全忽视了实验动物在其生命周期中摄入的化合物剂量异乎寻常地高,而且亚硝胺并不一定完全由亚硝酸盐转化而来这两个事实,这是非常不合理的。
我并非主张亚硝酸盐安全无虞,只是想指出,导致大众恐慌的是亚硝酸盐致癌的概率,而这个概率可能非常低。但科学研究人员是否能够更深思熟虑,做出更有意义、更值得注意的研究成果?他们是否能找出有没有哪个化学物质,在实验上能够100%地启动实验动物的癌症,而当这项物质相对缺少时,又能把动物罹癌的概率降低到0?更重要的是,这项化学物质是否能在一般的摄取范围内,就造成100%或0的结果,而不是像在实验中,使用剂量过高的NSAR?寻找这种物质,就像是癌症研究的圣杯,对于人类健康的意义极为深远。有人猜测这样的化合物比亚硝酸盐更值得关注,致癌性比黄曲霉毒素更强,而黄曲霉毒素本身就是排位很高的致癌物。
事实上,世界上的确是有这种化学物质存在,这个化学物质就是蛋白质!证据就是我在菲律宾看到的那篇印度研究报告 16 !它完全符合上述条件——施予大鼠的蛋白质剂量正是在一般食用量的范围之内。这项研究的结果非常惊人,根据印度的研究报告指出,大鼠被施予黄曲霉毒素之后,体质会较易于罹患肝癌,但是,只有食物中含有20%蛋白质的大鼠罹患肝癌,而吃只含5%蛋白质食物的大鼠则全都安然无恙!
科学家可以说是一群最多疑的人,尤其是看到令人跌破眼镜的研究成果时更是如此,我当然也不例外。其实,身为研究者本来就有责任去质疑、去探索这些具有争议的研究结果,我们可以怀疑,这个研究结果只适用于接触到黄曲霉毒素的老鼠,而对其他种类的生物或人类其实并不如此。我们也可以合理怀疑,是其他不知名的营养素影响了数据,或是如我的朋友所言,那份印度研究根本是把两组大鼠给搞错了。
黄曲霉毒素是目前发现致癌力最强的化学物质,但是,蛋白质的影响比它更大。
然后,为了进一步研究这个问题,我获得国家卫生研究院的经费,包括人体实验和动物试验。在这两项申请案中,我都没有大喊“狼来了”,或是宣称蛋白质可能导致癌症——毕竟当个异议分子有百害而无一益,而且,当时我也不相信蛋白质真的有害。因此,在动物实验的研究计划里,我建议“调查黄曲霉毒素代谢作用的各种不同因子”。至于人体研究,则多集中于在菲律宾调查黄曲霉毒素如何影响肝癌。这总计3年的研究调查结果,我会在最后一章简短地介绍。这项调查研究后来不断更新,内容也更完整,最后发展成为“中国健康调查及营养研究”。
基本上,蛋白质如何影响肿瘤发展的研究,必须非常审慎地进行,若有任何不妥,就会失去说服力,尤其是无法说服未来要审查经费申请的同僚们。事后证明,我们的态度与策略是正确的,国家卫生研究院在接下来的19年都拨下经费,其他的研究机构,如美国癌症协会、美国癌症研究所及美国癌症研究基金会等,也陆续跟进相关研究。
动物权利
本章接下来的部分会牵涉到动物实验,包括啮齿类的大鼠与小鼠。我知道许多人反对以动物实验进行研究,我也尊重他们的看法。但是,若非这些动物实验,我今天不会倡导素食。这些从动物实验中得来的研究发现与原则,大大影响了我日后对于研究的诠释,包括我主持的中国健康调查及营养研究。
而且,是否真有其他方式能取代动物实验,又能获得相同的资讯?老实说,到目前为止,即便询问过最支持动物生存权的同事,我仍找不到答案。动物实验能详细说明癌症的因果关系中至为重要的许多原理,这些原理无法从人体实验中获得,但却很可能造福和我们一样的生物、环境和我们自己。
癌症的发展会经过三个阶段:启动期、促进期以及进展期。打个简单的比方,癌症的发展就像种一块草皮,启动期是你在土里撒下种子,促进期是草开始成长,而进展期就是草已经失控,入侵到车道、灌木丛与人行道。
在一般范围内,蛋白质就会因摄取量的相对增减,造成实验动物100%或0的罹癌率。
那么,究竟是什么过程,能把种子成功植入土地?也就是说,容易罹癌的细胞究竟是如何启动的?能够开启这个过程的化学物质被称做致癌物,这些物质虽然有少数是自然界所形成的,比如黄曲霉毒素,但大部分多是工业处理过程中的副产品。致癌物会让一般细胞的基因突变,变成易罹癌的细胞,而突变,就是细胞的DNA受到伤害,造成基因永远改变。
整个启动期(图3.1)的进行时间可能很短,甚至只有几分钟,完全取决于化学致癌物需要多少时间被消化吸收到血液中、送到细胞成为活性产物、连接到DNA然后传递到子细胞。等到子细胞形成之后,启动期便宣告完成。这些子细胞及其所有子代的基因都有缺陷,因而更容易引发癌症。除了极少的例外,启动期一旦完成,即无法再逆转。
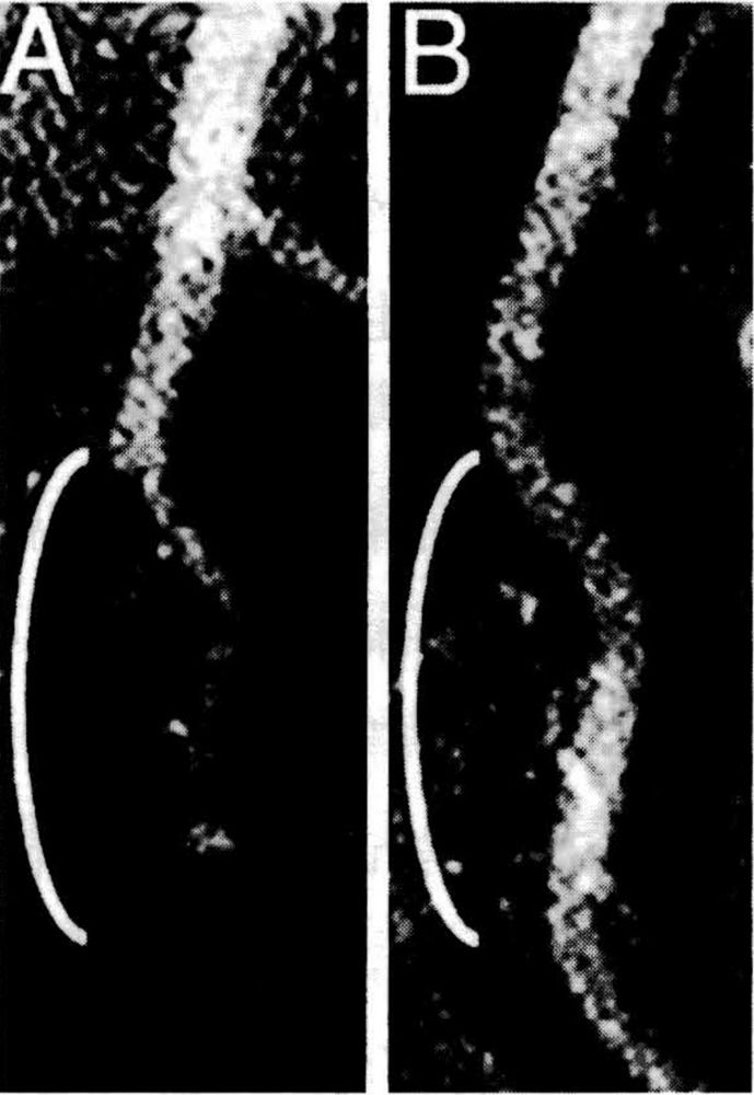
图3.1 肝脏细胞里的黄曲霉毒素(AF)诱发肿瘤
癌症启动期
多数致癌物进入我们的细胞之后(步骤1),本身并不会启动癌症,而是得先由极为重要的酶,转变成更容易起反应的东西(步骤2、3)。这些致癌物的产物之后与细胞的DNA紧紧结合,形成致癌DNA复合体或加合物(步骤4)。
致癌DNA的加合物若未被修复或移除,就会通过细胞的基因作用而引发混乱。所幸大自然是聪明的,这些致癌加合物可以修复,速度甚至相当快(步骤5)。但如果这些加合物仍没有清除,同时细胞又产生新的子细胞时,基因损害就发生了,而这些基因缺陷(或突变)就会传给之后形成的新细胞(步骤6) 17 。
启动完成之后,就进入了第二个阶段——促进期。就像准备抽芽的草种,新形成的易罹癌细胞也蓄势待发,即将成长增生,成为看得见的癌细胞。这个阶段比启动期要长得多,对人而言通常需要好多年。这时,新形成的细胞群会增生成越来越大的东西,即临床上看得见的肿瘤。
不过,就像土里的种子,初期的癌细胞若缺乏适当条件,是不会成长繁殖的。种子需要能维持健康的水分、阳光与其他营养素,才能长成草坪,若不提供或漏失任何一种因素,种子就不会生长。开始发育后如果又少了任何一项因素,那新的幼苗就会进入休眠状态,等待这个缺少的因素补齐。这就是促进期最奥妙的地方——促进期是可以扭转的,关键在于早期癌症是否获得适当的成长条件。正因如此,某些饮食因素就变得非常关键,有些饮食因素会促进癌症生长,被称为促癌物,有些饮食因素则可减缓癌症滋长,因而被称做抑癌物。若促癌物多于抑癌物,癌症就会快速发展,但只要抑癌物多过促癌物,癌症就会减缓发展或者停止。这整个过程就像拔河一样,因此,这奥妙的可逆性有多重要,实在是不言而喻。
癌症的第三个阶段被称做进展期或可称为恶化期,最初是大量晚期癌细胞开始生长,直至对机体造成无法挽回的伤害。就好像疯长的草,可以侵袭任何地区,无论是花园、车道还是人行道。癌症肿瘤的发展会从最初原生部位侵袭到附近,甚至更远的组织。一旦癌细胞具有这些致命的特性,就是恶性的,而当癌细胞开始离开原本发生的部位并扩散时,就是转移。癌症进入末期之后,结果就是死亡。
刚开始研究的时候,人们对癌症形成的几个阶段只略知一二,但这些了解已足以让我们明智地安排研究。我们有很多疑问:能不能确认那份印度研究,低蛋白质饮食是否真能抑制癌症形成?更重要的是,蛋白质为什么能影响癌症进程?其机制到底是什么?蛋白质究竟如何运作?有待解答的问题很多,我们也得一一审慎地进行深度实验,这样获得的成果才能禁得起最严格的检验。
蛋白质的摄取如何影响癌症启动?我们的第一个实验,就是看看蛋白质的摄取如何影响“混合功能氧化酶”(MFO)。这种酶负责黄曲霉毒素的代谢,它非常复杂,可以把对人体有好有坏的药品与许多化学物质予以代谢。矛盾的是,混合功能氧化酶可以化解黄曲霉毒素的毒,却也可以活化它们。
我们展开研究之时,是假定所食用的蛋白质,会使肝脏里负责将黄曲霉毒素的毒化解的酶产生转变,进而改变肿瘤的生长。因此,我们首先必须判定,蛋白质食用量是否会改变酶活动。在进行一连串的实验之后(图3.2) 18 ,答案昭然若揭——只要调整蛋白质的摄取量,就能轻易改变酶的活性 18-21 。

酶“工厂”
简言之,我们可以把混合功能氧化酶系统想成是细胞里不停运作的工厂,各种化学“原料”会被送进工厂,所有复杂的化学反应都在工厂里执行,以分解或组合各种原料。经过转化过程之后,原料的化学物质多半会变成一般正常的产品,然后送出工厂。但这个非常复杂的过程,有时也会产生非常危险的副产品。请想象一下,若有人要你把脸伸进烟囱,并深呼吸几个小时,你一定会拒绝,而在细胞里,危险的副产品若没有经过控制,就会成为非常容易起反应的黄曲霉毒素代谢物,它们会攻击细胞的DNA,破坏其基因蓝图。
正如印度那份最初的研究所指出的,减少蛋白质摄取量(从20%降到5%),能快速地大幅降低酶活动 22 。这暗示着,借由低蛋白质饮食来降低酶活动,可以让较少的黄曲霉毒素转化成可能与DNA结合,并使之突变的危险代谢物。
我们决定验证这层关系:低蛋白质饮食是否真能减少黄曲霉毒素产物与DNA的结合,进而产生较少的加合物?我实验室里的本科生雷切尔·佩斯顿(Rachel Preston)做了实验(表3.3),实验中可以看出,蛋白质摄取量越低,黄曲霉毒素与DNA的加合物也就越少 23 。

证据清楚指出,减少蛋白质的摄取量可以明显降低酶活性,进而预防危险致癌物与DNA结合。这些证据确实给力,甚至足以解释为什么食用较少蛋白质的受测个体较不易引起癌症。但我们希望了解更多,并进一步确认这个效应,于是我们继续寻找其他解释,且每当我们想找出蛋白质是如何运作并产生效应的方式或机制,几乎都能找到解释。随着时间过去,我们渐渐得知非常重要的事,比方我们发现,低蛋白质饮食(或意义相同的方式)能借由以下机制减少肿瘤发生率:
①减少黄曲霉毒素进入细胞 24-26 。
②细胞增殖速度减缓 18 。
③酶复合体中发生许多变化,从而降低其活性 27 。
发现低蛋白质饮食的运作方式(机制)不止一种,实在令人大开眼界。这不仅大幅提高印度研究成果的重要性,也说明了生物效应通常是有许多不同的反应同时发生,而且其模式很可能是高度整合且集中。这是否表示,人体内其实有很多备援系统,以防其中一个失灵?接下来的几年中,我们的调查研究陆续解开谜团,而真相也逐渐大白。
从庞大的调查研究来看,有个观念相当明确:低蛋白质饮食可以显著降低癌的发生率。尽管这个结论有充分的证据支持,但是对很多人来说,仍然是让人吃惊和难以接受的。
现在再回到草皮的比喻,若启动期就是在泥土中播下种子,那么在播种时,低蛋白质饮食可减少“癌症草坪”的种子数量。这个发现很重要,但我们还有很多事要做。我们接着想要知道,癌症的促进期究竟发生了什么?低蛋白质饮食在启动期所带来的好处,是否能延续到促进期?
就实际而言,受限于时间与金钱,让我们很难针对癌症的促进期做研究,因为研究癌症促进期非常昂贵,我们必须让大鼠能活到长出完整的肿瘤,而从大鼠的平均寿命来看,这类实验每项都需要花两年以上的时间,即必须斥资10万美元以上——现在一定还会更多。所以,要解答心中的疑惑,不能等到大鼠的肿瘤都长成后再进行研究,否则35年后的我还只能待在实验室里。
这时,我们得知一个令人振奋的消息:一份刚出炉的研究报告 31 ,说明了如何测量启动期甫完成时类癌细胞所形成的细胞群。这些从显微镜里才看得到的小小细胞群,叫做“病灶”。“病灶”是日后会变成肿瘤的前驱细胞群,虽然多数病灶不会发展为成熟的肿瘤细胞,但却预示着肿瘤开始发展。通过观察病灶发展、测量病灶数量与大小变化,可以间接得知肿瘤会如何发展 32 ,以及蛋白质可能具有的影响,这样就不必花一辈子的时间和数百万美元的经费来做实验。
这项研究的结果非常惊人——病灶发展几乎完全由摄取多少蛋白质来决定,而非摄取多少黄曲霉毒素。
这点可从许多值得关注的研究中看出。首先,是我的研究生斯科特·阿普顿(Scott Appleton) 33 与乔治·多内夫(George Dunaif) 34 ,他们两人的研究相当具有代表性(表3.4)。黄曲霉毒素造成启动期之后,饮食中含有20%蛋白质的病灶,其发展速度远高过饮食中仅含5%蛋白质的病灶。 33 , 34

在这项研究中,每只动物所接触的黄曲霉毒素都是等量的。但是,如果一开始所接触的黄曲霉毒素量不同呢?蛋白质还会不会有影响?我们以两组大鼠来研究这个问题。两组大鼠都吃标准的基础饮食,但是一组施予高剂量黄曲霉毒素,另一组则施予低剂量,并分别启动了癌症进程。到了促进期,我们对之前施予高剂量黄曲霉毒素的那组老鼠,给予低蛋白质饮食,而施予低剂量的那组则给予高蛋白质饮食,并观察一开始便接触高剂量致癌物质的老鼠,是否能借由低蛋白质饮食而克服危机。
值得注意的是:一开始施予高剂量黄曲霉毒素的大鼠,在食用含5%蛋白质的饮食之后,病灶的发展速度明显降低。相较之下,一开始施予低剂量的大鼠,在喂食20%蛋白质的饮食之后,反倒产生更多病灶(表3.5)。

每日饮食中10%的蛋白质建议量已经远远超过实际所需,但大部分人每天食用的蛋白质却都超过这个建议量。
于是,机制原理确立了。病灶的发展最初是由接触多少致癌物所决定,但是到了促进期,则多由饮食中所摄取的蛋白质分量来控制。无论一开始接触量为多少,促进期蛋白质摄取量的影响,都将胜过致癌物。
我们以这项背景资讯,设计出更有说服力的实验,该实验是我的研究生琳达·阳曼完成的 35 。实验的完整步骤包括:所有动物都施予等量的致癌物,而在12周的促进期里,则以含5%与20%蛋白质的饮食交替喂食。此外,我们还把这12周的促进期,再以每3周为一期划分成4个阶段。第一阶段为一到三周,第二阶段为四到六周,依此类推。
在第一到第二阶段里,所有受体皆投以20%蛋白质的饮食(20—20,表示每阶段蛋白质占饮食的百分比),于是动物的病灶都如预期持续增大。但是如果我们在第三阶段时转换为低蛋白质饮食(20—20—5),结果病灶的发展锐减。到了第四阶段,若又给予20%蛋白质饮食(20—20—5—20),那么病灶也会回复到之前的发展状态。在另一个实验中,我们在第一阶段给予20%的蛋白质摄取量,第二阶段则变成5%(20—5),于是病灶发展倏然降低。但第三阶段若回到20%,我们又会看到,饮食中的蛋白质极大地促进了病灶的发展。
这些动物实验非常具有说服力,病灶细胞的生长可以通过给予不同剂量的蛋白质来进行调节,并实现逆转,这种效果在病灶发展的各个阶段都可以观察到。
这些实验也说明,虽然低蛋白质饮食能暂时让致癌物进入休眠状态,但是身体会“记得”致癌物先前的危害 35 , 36 。也就是说,接触黄曲霉毒素会留下基因“印记”,虽然低蛋白质饮食能让它暂时保持休眠,但日后只要营养摄取不当,仍会重新唤醒它。
从研究中还可以看出,适当调整蛋白质摄取量,将能改变癌症发展进程。不过,如何定义蛋白质的多寡?在大鼠的研究中,其饮食中蛋白质含量为4%~24%(图3.6 37 ),而病灶需要10%蛋白质才会发展。然而,一旦超过了10%,增加的蛋白质将会导致病灶急遽发展。我实验室里的日本访问学者崛尾教授(Fumiyiki Horio),日后也再度验证了这个结果 38 。

这项实验最有意义的发现是:动物成长所需的饮食蛋白质比例为12%,唯有在达到或超过这个比例时,病灶才会开始发展 39 。换句话说,如果动物获得的蛋白质符合或超过需求,那么疾病就会开始发动攻势。尽管这项研究结论来自动物实验,但是对人来说也有相当重要的意义。因为在成长期的大鼠和人对蛋白质的需求量以及成年大鼠和成年人维持身体健康所需的蛋白质含量是非常接近的 40 , 41 。
因为幼鼠和孩童发育,以及成鼠与成人维持健康所需之蛋白质,是非常类似的,所以这项发现和人类关系密切。根据蛋白质的每日建议摄取量(RDA),人类有10%的能量来源应取自于蛋白质,虽然这远超过实际所需,但由于每个人的需求不同,因此每天建议摄取量定为10%,才能确保每个人都能摄取到充足的蛋白质。但是,多数人每天食用的蛋白质都超过建议的10%:美国人平均摄取达15~16%!如此是否会导致罹患癌症的风险?从动物研究的结果来看,答案是:是的!
依据体重与总摄取热量来估算,饮食中蛋白质占10%,表示每天会吃下约50~60克的蛋白质。如果美国人的平均摄取量为15%~16%,表示每人每天平均要吃下70~100克的蛋白质,其中男性吃得较多,女性较少。如果以食物来说明,100卡热量的菠菜(425克)有12克蛋白质,而100卡热量的鹰嘴豆(约两大匙)有5克蛋白质,至于100卡热量的上等肉排(约42.5克),就有13克的蛋白质。
这些资讯带出了另外一个问题:黄曲霉毒素的剂量,与病灶形成之间的重要关系,是否会受蛋白质摄取量影响而变动?一种化学物质唯有在剂量提高,致癌率也随之提高时,才能算是致癌物。如果某种有致癌嫌疑的化学物质并无这种现象,就该认真思考这种物质究竟是否为致癌物,而为了研究剂量所产生的反应,我们选择了10组大鼠,每一组接触黄曲霉毒素的分量都依序递增,之后再于促进期间以普通标准(20%)的蛋白质或低量蛋白质(5%~10%)来喂食(表3.7 34 )。

结果正如预期,饮食中蛋白质摄取量为20%的大鼠,病灶的数量与大小都会随着黄曲霉毒素剂量的增加而增加,剂量与反应的关系既强烈又清楚。然而,仅摄取5%蛋白质的动物,剂量与反应的相关曲线则完全消失——即便动物被施予最大承受量的黄曲霉毒素,病灶依然没有反应。这项结果再度显示,低蛋白质饮食的影响,可超越强力致癌物(黄曲霉毒素)的致癌效果。
照这样看来,人们可能会问:如果缺乏“适当”的营养条件,化学致癌物是不是就可能不会引起癌症?如果我们时常接触少量致癌的化学物质,是否只要不提供促进并滋养肿瘤发展的食物,就可能不会罹癌?我们能否通过营养来控制癌症?
通过营养来控制癌症,到现在都还是很激进的观念,但事情还不仅止于此,我们还有另一项更能让人吃惊的议题——若是实验中所使用的蛋白质种类不同,是否会有差别?一般而言,我们在实验中都使用酪蛋白,这种蛋白占牛奶蛋白的87%。所以,下一个问题理所当然是:如果以相同的方式来检验植物性蛋白质,那么其促癌效果是不是也和酪蛋白一样呢?答案非常惊人:不会!在这些实验中,植物性蛋白质并不会促进癌肿瘤生长,即便摄取量很高也一样。一名从我的实验室获得荣誉学位的大学本科生大卫·舒辛格(David Schulsinger)进行了下面这项研究(表3.8 42 ),结果发现,即使以20%的标准喂食,谷蛋白(小麦中的一种蛋白质)也不会产生和酪蛋白一样的促癌效果。

我们同时也检测了大豆蛋白对病灶的发展,想看看它是否和酪蛋白有相同的影响。结果喂以20%大豆蛋白饮食的大鼠和摄取20%小麦蛋白的大鼠,都没有形成早期病灶。突然,牛奶蛋白看起来不再那么优质了!我们发现,降低蛋白质摄取量,可同时以多种方式避免癌症启动,而超过成长所需的高蛋白质摄取量,则会促进癌症在启动期之后继续发展。我们还发现,可以通过改变蛋白质的摄入水平对癌的发展进行调控,可以选择性地激活或是抑制癌的发展。不过,这里所说的会促进癌症生长的是牛奶蛋白!要同事们接受蛋白质会助长癌症发展的观念,已经够困难了,更何况是牛奶蛋白?
到目前为止,我们都是依靠实验,来衡量肿瘤发展的早期指标——早期类癌的病灶。现在,研究的重头戏登场了,我们要测量完整的肿瘤形成。我们安排了大型的研究,动用好几百只大鼠,并运用各种方式来检验其寿命中肿瘤的形成 36 , 43 。
喂食蛋白质对肿瘤发展的影响非常惊人,一般而言,大鼠的平均寿命为两年,故本研究为期100周。100周后,所有施予黄曲霉毒素并喂以一般标准20%酪蛋白的老鼠,全因肝癌死亡或奄奄一息 36 , 43 ,但是以5%低蛋白质饮食喂食的老鼠都活着,而且活泼健康、皮毛光亮。这个100比0的比数,在研究上可是破天荒的,也和印度的那份研究报告几乎一模一样(表3.9A) 16 。

在同一个实验中,我们在40或60周时,改变其中一些老鼠的饮食,以再次研究癌症促进期的可逆性。结果发现,这些改成低蛋白质饮食的老鼠,肿瘤成长明显比一直维持高蛋白质饮食的低了35%~40%!而在实验中途才从低蛋白质饮食改吃高蛋白质饮食的老鼠,肿瘤又会开始成长。这个实验成果,再度确认了早期利用病灶所获得的结果——只要控制营养,就能把癌症“开启”或“关闭”。
此外,我们也在老鼠的“终生”研究中测量早期病灶,来看其反应是否与肿瘤反应相同。结果显示,病灶与肿瘤生长的一致性非常高(表3.9B) 36 , 43 。没想到,我们的研究成果竟然有这么高的一致性、生物可能性与统计显著性,也完全确认了印度那份最初的研究报告。
表3.9B “终生”研究测量早期病灶

那么我们还需要什么?我从来没想到实验结果的一致性会这样好,生物可行性会如此吻合,统计学显著意义也可以这么好。我们不仅完全证实了印度学者的研究成果,而且还大大地跨进了一步。
对施予黄曲霉毒素的大鼠来说,牛奶蛋白是很强的促癌物,而蛋白质的促癌效应在标准饮食(10%~20%)内就会发生,这对啮齿动物或人类来说很普通,但也因此更显惊人!
那么,这项研究要如何应用到人类健康、尤其是肝癌上呢?要研究这个问题,得先研究其他物种、致癌物与器官。如果在这些范畴中,酪蛋白都会引起相同效应,那人类要当心了。于是我们扩大研究范围,看看先前的发现是否站得住脚。
正当我们进行大鼠实验之时,有些研究指出 44 , 45 ,乙肝病毒(HBV)的慢性感染,是造成人类罹患肝癌的元凶,凡是感染乙肝的人,罹患肝癌的概率为一般人的20~40倍。
事实上,这些年来,有许多研究都在讨论乙肝病毒如何导致肝癌 46 ,而在实验操作上,就是把一段病毒基因插入小鼠肝脏的遗传物质中,进而启动肝癌。这个实验步骤,就是把动物的基因进行改造(transgenic)。
在人类很普通的饮食标准(10%~20%)之下,动物性蛋白质的促癌效应就会产生,根本不用等到摄取过量。
各个实验室里所进行的许多乙肝转基因小鼠研究,几乎全都把重心放在乙肝病毒以什么分子机制运作上,没人注意到营养和肿瘤发展之间的关系。多年以来,我看到一群研究者主张黄曲霉毒素是导致肝癌的主因,而另一群则主张乙肝病毒才是元凶,但却没人敢提出营养与肝癌有什么关联。
于是我们想要找出,酪蛋白对因乙肝病毒而罹患肝癌的小鼠有什么影响。我的研究团队中,有个优秀的中国学生胡济繁(Hu Jifan)率先着手研究,希望能回答这个问题,之后程志强(Zhiqiang Cheng)也加入研究行列。首先,我们需要一群转基因的老鼠。一般而言,小鼠的“品种”产地有两个,一种是加州拉荷亚,另一种则是马里兰州的洛克维尔。我们必须将两种品种小鼠的肝脏基因,分别插入不同段的乙肝病毒基因,让它们都有高度罹患肝癌的倾向。我联系了两个地方的负责人,请他们帮忙提供小鼠。两个研究小组都询问我拿这些小鼠做什么研究。在听完我的解释后,两边都认为研究蛋白质对肝癌的影响是个愚蠢的做法。同时我也在申请一项基金以支持这个课题的研究,但申请亦被驳回。基金的审核人认为,研究营养对病毒诱导癌症的影响,尤其是饮食中蛋白质对病毒诱导癌症的影响不是一个好的想法。我开始怀疑,我在探求虚构的蛋白质健康价值方面的意图是否太明显了?在申请书的反馈栏中,我的怀疑得到了证实。
但我们最终还是得到了资助,在这两种小鼠身上进行了实验,研究结果基本上和在大鼠中的结论一模一样 47 , 48 :图3.10 47 是显微镜下小鼠肝脏的横切面,深色的东西就是癌症发展的指标(请忽略那些孔洞,那只是血管的横切面)。饮食中含有22%酪蛋白的小鼠(D),形成了很多早期癌,14%的(C)就少得多,而6%的(B)则是完全没有,剩下的A为控制组,肝脏里无病毒基因。
紧接着的表3.11 47 ,则显示出会导致肝癌的乙肝病毒基因,在插入小鼠肝脏之后的展现。我们发现,这两张图都指出相同的结果:饮食中含有22%酪蛋白的小鼠,其导致肝癌的病毒基因展现得非常明显,但是,6%酪蛋白饮食的小鼠则几乎没有出现。

到了这时候,我们已经拥有非常充分的证据可以提出结论:酪蛋白会在以下两种情形大幅提升肝癌发展的概率:第一种是施予黄曲霉毒素的大鼠,第二种是感染乙肝病毒的小鼠。
除了发现这些重要的影响之外,我们还知道这些影响如何以网络般的互补方式运作。因此,接下来的问题将会是:这些发现能否推广到其他的癌症与致癌物上?正巧芝加哥伊利诺伊大学医学院中,有个团队正在进行大鼠乳腺癌的实验 49-51 ,研究结果指出,增加酪蛋白的摄取量,将会促进乳腺癌发展。他们发现,若酪蛋白摄取量较高,将会发生下面三种状况:
①酪蛋白会促进施予了两种实验性致癌物(二甲基苯蒽DBMA,以及亚硝基甲基脲NMU)的大鼠的乳腺癌生长。
②通过一连串的反应机制,增加癌症的发病危险。
③会影响与人类类似的雌性动物的荷尔蒙系统。
从上述实验的结果中,一幅令人印象深刻的图景浮现了出来。这些实验涉及两种动物的两种器官,使用了四种致癌物质,但所有证据都表明,酪蛋白会以高度整合的机制系统,促进癌症生长,这绝对是非常强有力且令人信服的一致反应。比方说,酪蛋白会影响细胞与致癌物之间的互动方式、DNA对致癌物的反应,以及癌细胞的生长,而这些发现的深度与一致性,有四个理由能说明和人类的高度相关性。第一,大鼠和人类对蛋白质的需求几乎相同;第二,蛋白质在人体的运作方式几乎与大鼠相同;第三,导致癌症生长的蛋白质摄取量,和人类食用的相同;第四,对于啮齿类动物与人类来说,癌症的启动期远不如促进期重要,因为在日常生活中,我们很可能都被“施予”了某种程度的致癌物,但是否会发展成完整的肿瘤,则取决于促进期。
由于我们的发现严重挑战了过去的观念,势必引来强烈的怀疑,然而这些发现也提供了线索,说明即将发生的事。我想获得更多的证据,想知道其他营养素对于癌症有何影响?它们又会如何与别的致癌物、器官互动?其他营养素、致癌物与器官的影响会不会彼此抵消?或是某些食物的营养素是否具有相同的影响?促进期能否反转?若答案是肯定的,那么,只要我们减少会促进癌症的营养素摄取量,或提高能抗癌的营养素摄取量,癌症或许能及时控制,甚至反转。
于是,我们利用许多不同的营养素展开了更多的研究,包括鱼蛋白、饮食脂肪和称为类胡萝卜素的抗氧化物。我有两名杰出的研究生汤姆·欧康纳(Tom O'conner)以及贺幼平(Youping He),着手衡量营养素对肝癌与胰脏癌的影响能力,而他们的成果与其他的研究都发现,营养对癌症进展期的控制,远超过最初致癌物剂量的影响。现在,此发现慢慢成为营养与癌症之间关系的一大特性。《国家癌症研究所期刊》也注意到这些研究,甚至在封面上刊登了一些关于我们的发现的专题报道 52 。
不仅如此,有一项模式也渐渐明朗:动物性食物的营养素会促进肿瘤发展,而植物性食物则可以减少肿瘤发生。施予黄曲霉毒素而引发肿瘤的大鼠的终生研究,就很符合这项模式;而被乙肝病毒改变基因的小鼠实验、研究乳腺癌与不同致癌物质的实验 52 , 53 ,还有类胡萝卜素抗氧化剂及癌症启动期的研究 54 , 55 ,也都出现相同的模式。从癌症第一阶段的启动期,到第二阶段的进展期中的种种机制,都出现一样的模式。
实验结果一致得令人惊讶。不过要注意的是:证据都来自动物研究。虽然有许多很强的论点指出,这些研究结果在性质上和人类息息相关,但我们尚未看到量化的相关性。换句话说,这些动物蛋白质与癌症的原理,究竟是在任何情况下都和人类息息相关,或者只在相当独特的情形下才对少数人有意义?和这些原理有关的癌症病患每年有1000人?100万人?或更多?我们需要人体研究的直接证据,利用严谨的方法,全面调查大量人口的饮食模式,这些人的生活习惯与基因背景都须非常相似,但却有各种不同比例的疾病。
日常生活中,我们很可能都被“施予”了某种程度的致癌物,但光是如此并不一定会发展成完整的肿瘤。
要从事这种研究的机会极少,不过我们好运极了,机会竟然从天而降!1980年,我们很荣幸地邀请到中国的陈君石博士来到我的实验室,他是一位和蔼可亲的专业科学研究人员。他的加入,让我们得以把先前在实验室中所发现的所有原理推向另一个层次,而这将是医学史上针对营养、生活方式与疾病之间的关系所进行的最完整的研究。我们即将进行中国健康调查及营养研究!
你是否曾经有过这样的感觉,想将生命中的某一刻定格下来?这样的时光可能是和亲朋好友共度或一起从事的活动,也或许是绕着自然、灵性或宗教打转。大多数人无法忘记的时光,都是夹杂着上述点点滴滴,而无论悲喜,属于自己的时光都会塑造记忆。在这些时光中,一切意义重大的事情,仿佛都是在同一时间一起发生。这就是时光的快照,它能为我们大半辈子的经验赋予意义。
时光快照对研究人员也很重要——为了让未来更加美好,我们安排实验,希望保存并分析某一刻的确切细节。我很幸运,能在20世纪80年代初期得到机会亲身参与一个重要时刻。那时,资深的中国科学家陈君石博士莅临康奈尔大学,来到我的实验室工作,他是中国预防医学科学院(现中国疾病预防控制中心)营养与食物卫生研究所的副所长,也是最早访问美国的学者之一,当时中美刚刚建交。
20世纪70年代中期,中国总理周恩来因癌症病逝。在周恩来癌症晚期时,医疗研究机构曾展开全国性的研究,收集当时大家仍不甚明了的疾病资讯。这项调查囊括了12种癌症的死亡率,范围涵盖中国2400个县及8.8亿人口(占当时中国总人口的96%),动员的工作人员高达65万名,堪称有史以来最具规模的生物医学研究。该研究从许多方面来看都非常有意义,调查结果被绘制成一张地图,能看出某些癌症在哪里特别盛行,哪些地方又几乎不见踪影 1 。
从地图上可清楚看到,中国癌症具有很高的地理特性——某些癌症在部分地区特别常见。其实,更早期的研究就已出现过这个观念,即不同国家的癌症发生率差异很大 2-4 。不过,中国的数据更引人注意,因为癌症比例的地理差异更大(表4.2),而且是发生在一个87%的人口都同属汉族的国家。
*经年龄校正的死亡率,代表每年每10万人的癌症病例
各县人民的基因背景都相同,为何癌症比例的差异非常大?是否因为癌症是由环境与生活形态所造成的?其实,有些科学家已提过这种结论——1981年,美国国会曾邀集科学家针对饮食与癌症做出评议,结果科学家估计,基因只占总癌症风险的2%~3%。 4
如此看来,中国癌症地图背后的资料相当耐人寻味:部分癌症在某些县的比例很高,甚至比癌症比例最低的县高出百倍以上,这数字相当值得注意。相较之下,美国人的癌症比例在某些地区,顶多是其他地区的2到3倍。
其实,许多细枝末节的癌症差异性,往往会变成大新闻,进而导致大量的金钱花费与政治风波。以纽约州来说,长岛乳腺癌比例较高由来已久,而为了验证这项议题,也已砸下约3000万美元的巨资 5 ,以及年复一年的努力。然而这个引起轰动的比例到底是多少呢?其实长岛乳腺癌比例最高的两个郡,只比全州平均值高出了10%~20%。然而,些微的差异已足以成为新闻头条、吓坏民众,并促成政治人物采取行动。那么,中国的研究结果却显示,有些地方的癌症比例为其他地方的100倍(相当于10000%),这岂不更值得深入研究?
由于中国人的基因几乎相同,因此癌症比例差异显然可以解释为环境造成,而许多关键问题也应运而生:为什么有些县、有些农村的癌症比例极高,其他却不是如此?为什么差异性大得出奇?为什么就总数而言,癌症在美国比在中国普遍?
与陈博士谈得越多,我们就越希望探究中国农村人的生活、他们的饮食、生活形态、血液及尿里的东西,以及为什么死亡。我们强烈盼望能用前所未有的方式,清楚且详细地建构出一个更广的样貌,来说明他们的经验,以便在接下来的几年继续研究,并回答各种各样的“为什么”。
科学、政治与经费,偶尔会一起发挥功用,造就了不起的研究。我们正好就碰上了这种好运,因而有机会针对饮食、生活形态与疾病,做出了史上最全面的回顾与了解。
癌症产生非完全由基因决定,根据一份1981年的研究显示,基因只占总癌症风险的2%~3%。
我们组成了世界一流的科学团队,包括陈君石博士和黎均耀先生,后者曾与他人共同撰写了《中国肿瘤流行病学图谱》,也是卫生部直属中国医学科学院的重要科学家。第三名成员则是牛津大学的理查德·皮托(Richard Peto),他是全球知名的流行病学家,不仅受封为爵士,也因为癌症研究而获得众多奖项,而我则担任团队的负责人。接着,我们克服了经费的障碍,终于能着手进行这中美两国间第一项大型研究。
我们认为,本研究必须尽量完整,从癌症地图上,我们已经得知48种以上的疾病及其死亡率 6 。在研究中,我们收集了367项变量的资料,再把每个变量与其他变量逐项比对。我们前往中国65个县,对6500名成人进行问卷调查与验血,还取得尿液样本,直接测量每个家庭3天来所吃的全部食物,并从全国市场采集食物样本来分析。
研究中所选的65个县都位于中国的农村与半农村地带,这是刻意的安排,因为我们希望受试者大半辈子都在同一个地区生活与饮食。这个策略很成功,因为平均有90%~94%的成人受试者,在受试后仍继续住在自己的故乡。
调查完成之后,我们获得了生活形态、饮食与疾病之间8000种以上具有统计学显著性的数据。这份研究的完整性、品质与独特性皆无与伦比,因而被《纽约时报》誉为“流行病学研究的巅峰之作”。简而言之,我们完成了一项创举,我们成功地对当时中国农村居民的饮食、生活方式和疾病做了一次全面扫描。
中国健康调查及营养研究提供了一个大好机会,可以验证先前在动物实验中所发现的原理。我们可以借此得知,之前实验室的结果是否适用于人类经验?因黄曲霉毒素而罹患肝癌的大鼠身上所获得的发现,是否能应用到人类的其他癌症与疾病上?
中国健康调查及营养研究最关键的核心之处,在于中国农村以植物性食物为主的饮食性质,对健康究竟有什么影响。
在美国,总热量的15%~16%是来自蛋白质,其中有高达八成是来自动物性食物。但在中国农村,总热量来自蛋白质的比例只有9%~10%,其中又只有10%是来自动物性食物,这显示中国与美国的饮食营养成分差异很大,如表4.3所示。

表4.3是以65公斤体重为基准,中国官方皆以这种标准方式来记录这类资讯,因此我们能便捷地把不同人口加以比较。比如说,体重为77公斤的美国成年男性,每天的热量摄取约为2400卡,而一般体重77公斤的中国农村男性,每天摄取的热量则约为3000卡。因此就表上各类别而言,中国与美国的饮食经验差别甚大:中国人摄取的总热量高得多,但脂肪、蛋白质和动物性食物却少得多,纤维与铁质也高得多——这些差别非常重要。
中国的饮食模式固然与美国差距甚远,但就算在其国内本身也还有着许多不同。在我们调查饮食与健康的关联时,“实验变异”(即一系列数值的差异)是非常重要的要素。幸运的是,在中国健康调查及营养研究中,多数变量都具有统计学显著意义的差异,比如说疾病比例就有很大的变异(表4.2),而临床数据与饮食摄取量的变异也非常充分。比如说,以县平均值来看,血胆固醇的差异范围最高者为最低者的2倍,而血液中的β-胡萝卜素约为9倍,血脂为3倍,脂肪摄取量约6倍,纤维摄取量约5倍。这很关键,因为我们最初也最主要的目的,就是把中国境内各县放在一起加以比较。
这是第一个调查各种饮食经验与健康影响的大型研究,我们是以中国为范围,调查以大量到极大量植物性食物为主的饮食。以往的研究则都是以西方国家为对象,观察以大量到极大量动物性食物为主的饮食。中国农村与西方饮食及随之而来的疾病模式天差地远,这也是这份研究如此重要的原因。
媒体把中国健康调查及营养研究称做“科学研究的里程碑”,《星期六晚邮报》说这项计划“将会震撼全球的医学与营养研究者” 8 ;医学界的某些人则说,这项研究空前绝后。这次研究是个机会,能调查我脑海中逐渐成形且极具争议的饮食与健康观。
现在,我想让你看看我们从这份研究中所学到的东西。看看二十多年来的研究、思考与经验如何改变了我对营养与健康之间关系的看法及我们全家的饮食方式。
我们就算不是科学家,也能清楚知道每个人会死亡的概率是百分之百。人终究难免一死,因此,经常有人把这当做理由,把自己有违健康资讯的行为合理化。但是,追求健康并不是为了永生,而是为了全心全意享受我们拥有的时光,让这辈子尽量维持身体的良好运作,避免痛苦地与疾病长期抗战。想要安享天年并活得更好,方式其实有很多。
追求健康并不是为了永生,而是为了全心全意享受我们拥有的时光。
由于《中国肿瘤图谱》罗列了四十多种疾病的死亡率,我们因而得以研究民众死亡的种种原因,且能进一步建立假设:是否某些疾病集中于某些特定地区?例如,结肠癌是否与糖尿病发生在相同地区?若事实证明的确如此,那我们就能假设,糖尿病和结肠癌(或其他疾病)具有同样的病因,这些病因包括地理、环境,甚至是生物因素等。然而,所有疾病都是生物过程出了错的结果,因此我们可以推论,无论观察到什么“病因”,都会通过生理过程发挥作用。
当所有疾病以交叉方式排列,并相互比较每种疾病与其他疾病的发生率时 9 ,就会发现疾病可以分成两大类:富贵病多半出现在经济比较发达的地区,贫穷病则发生在农村 10 。
表4.4清楚说明了,两大组中的每一种疾病都和本身组别的其他疾病息息相关,却与另一组几乎完全无关。例如,在中国农村肺炎率高的区域,患寄生虫疾病的概率也会很高,但患乳腺癌的概率就不高。至于造成许多西方人死亡的冠状动脉心脏病,则多出现在经常发生乳腺癌的地方。此外,冠状动脉心脏病在发展中国家相当少见,但这并不是因为该地区的人寿命较短,因而避免了这种西方疾病,因为这些比例是以年龄为基准而作出的比较,也就是同年龄的人相互比较的结果。
|
富贵病 (营养过剩) |
癌症(结肠癌、肺癌、乳腺癌、血癌、儿童脑癌、胃癌、肝癌)、糖尿病、冠状动脉心脏病 |
|
贫穷病 (营养不足或卫生不佳) |
肺炎、肠阻塞、消化性溃疡、消化性疾病、肺结核、寄生虫病、风湿性心脏病、新陈代谢与内分泌疾病(糖尿病除外)、妊娠疾病与其他 |
疾病之间的这层关联其实早有所闻,但中国健康调查及营养研究进一步增加了许多疾病死亡率的数据,且都是无与伦比的,而且我们还增加了独特的饮食经验调查。结果正如预期,某些病确实好发于同样的地理区,这意味着它们拥有共同的病因。
这两类疾病通常被称做“富贵病”与“贫穷病”。当发展中国家的人口财富逐渐累积之时,饮食习惯、生活形态与卫生系统也会跟着改变,因此随着财富增加,死于“富贵病”的人数也会跟着改变,而随着财富增加,死于“富贵病”的人数也会慢慢超过“贫穷病”。由于在美国与西方国家,许多人都是死于富贵病,因此这些疾病也常被称做“西方病”。然而,由于富贵病和饮食习惯息息相关,因此或许我们应该称之为“营养过剩疾病”比较妥当。有些农村地方的富贵病很少见,但是有些地区却很常见,而中国健康调查及营养研究的核心问题就是:这种现象是否为饮食习惯的差异所造成?
统计学显著差异
现在就来看看各种观察的统计显著性吧!在接下来的统计分析中,罗马数字Ⅰ表示有95%以上的确定性;Ⅱ表示有99%以上的确定性;至于Ⅲ,则表示有99.9%以上的确定性;若没有罗马数字,表示关联性低于95% 11 。当然,这些概率也可以表示所观察之事物为真的概率——95%的确定性表示20次观察里有19次为真;99%的确定性表示100次观察里有99次为真;99.9%的确定性表示1000次观察里有999次为真。
首先,我们以饮食与生活形态的变数,来比较每个县的西方病发生率。出乎我们意料的是,最有力的一项西方病指标,就是血胆固醇Ⅲ 。
胆固醇可分为两种,第一种叫做“饮食胆固醇”,它存在于我们所吃的食物当中,也就是我们常见包装上所标示的胆固醇。它是一种食物的成分,而且只存在于动物性食物中。当医生在测量你的胆固醇含量之时,无法得知你吃进了多少胆固醇,就像他无法测得你究竟吃进了多少热狗或鸡胸肉一样。但是,他能测量到你血液中所呈现的胆固醇含量,即你的肝脏所制造的“血胆固醇”——这就是第二种胆固醇。血胆固醇和饮食胆固醇虽然在化学成分上一样,但实际上并不代表它们是相同的东西。这种情形就和脂肪一样,饮食脂肪是我吃的东西,比如说薯条上的油脂;但是体脂肪却是另一回事,那是你身体所制造的物质,和你早上涂在烤面包上的脂肪(牛油或奶油)并不相同。饮食中的脂肪与胆固醇,不一定会变成体内的脂肪与胆固醇,因为身体形成体脂肪或血胆固醇的方式非常复杂,牵涉到数百种化学反应,以及非常多的营养素。同样的,正因为这么复杂,因此吃进饮食脂肪和饮食胆固醇对健康的影响,和医生所测量到的高胆固醇、高体脂肪对健康的影响,也很可能有不一样的结果。
在中国农村的一些地区,血胆固醇数值正不断往上攀升,罹患西方病的概率也随之提高。这项事实之所以令人讶异,是因为中国人的血胆固醇浓度,比我们原先所想的还要低得多,平均为127毫克/分升,比起美国人的平均值215毫克/分升,要低了将近100毫克/分升 12 !有些县的平均值甚至只有94毫克/分升。更不可思议的是,在中国内地有两组约25名的女性,血胆固醇的平均值竟然仅有80毫克/分升。
美国人的血胆固醇范围为170~290毫克/分升,即使是血胆固醇量偏低的美国人,若与中国农村人口相比,也算是含量很高的了。在美国有人认为胆固醇若低于150毫克/分升,可能会引发健康问题。如果此言为真,那么中国乡村人口里,有85%都会出现健康问题才对,但事实却并非如此。即使血胆固醇标准远低于西方所谓的“安全范围”,但是中国乡村人口发生心脏病、癌症与其他西方病的比率却相对较低。
在展开中国健康调查及营养研究之时,没有人预知胆固醇会与上述任何一种疾病有关,因此我们得到这种结果之时非常惊讶:若血胆固醇浓度从170毫克/分升下降到90毫克/分升,那么肝癌Ⅱ 、直肠癌Ⅰ 、结肠癌Ⅱ 、男性肺癌Ⅰ 、女性肺癌、乳腺癌、孩童血癌、成人血癌Ⅰ 、孩童脑癌、成人脑癌Ⅰ 、胃癌与食道癌(喉癌)的患病概率就会减少。瞧!这可是好长的一串名单啊!许多美国人知道胆固醇过高可能会导致心脏疾病,却不知道还有癌症的危机。
此外,血胆固醇并不只有一种,它可以分成低密度脂蛋白胆固醇(LDL)和高密度脂蛋白胆固醇(HDL)。传统上认为,前者是不好的,后者是好的。在中国健康调查及营养研究中,若不好的低密度脂蛋白胆固醇浓度高,那么也会和西方疾病产生关联。
请记住!若以西方标准来看,这些疾病在当时的中国都算是很少见的,而中国人的血胆固醇大都是很低的。我们的研究明确指出,20世纪70年代的中国人因为胆固醇低而获益匪浅,即使不到170毫克/分升的人们也一样。现在想象一下,如果有某个国家,其人民的血胆固醇数值远高出全中国的平均值,那么你就可以知道,一些在当时中国很少见的疾病如心脏病和某些癌症等,就会在这个国家里相当盛行,甚至可能是头号杀手!
随着财富的增加,死于“富贵病”的人数,也将会慢慢超过死于“贫穷病”的人数。
当然,这正是西方国家的情形。就拿我们研究时的几个例子来说,美国男性死于冠状动脉心脏病的比例,是中国农村男性的17倍 13 ,而美国人的乳腺癌死亡率也是中国农村的5倍。更值得注意的是,在中国西南的四川与贵州省,死于冠状动脉心脏病的人非常少,从1973年到1975年这三年的观察时间里,贵州24.6万名男性与四川18.1万名女性中 14 ,没有任何一个人在64岁之前死于冠状动脉心脏病!
这些关于低胆固醇的数据发表后,我从三位知名的心脏病研究者与医生那儿得知一项资讯,这三位博士分别是:比尔·卡斯特利(Bill Castelli)、比尔·罗伯兹(Bill Roberts)与小考德威尔·埃塞斯廷(Caldwell Esselstyn Jr.)。卡斯特利博士长期担任国家卫生研究院弗雷明汉心脏研究中心的主任;埃塞斯廷博士是克利夫兰医院的知名外科医生,对逆转心脏病的研究卓然有成;而罗伯兹博士则长期担任权威性医学期刊《心脏病学》(Cardiology )的编辑。在他们漫长的专业生涯中,从未见过哪个死于心脏病的病患,血胆固醇是低于150毫克/分升。
很显然的,血胆固醇是疾病风险的重要指标,这就带出了一个重要的问题:食物如何影响血胆固醇呢?简单来说,动物性食物与增加血胆固醇相关(表4.5),而植物性食物则和减少血胆固醇有关,几乎没有例外。
| 肉类Ⅰ 、奶、蛋、鱼Ⅰ—Ⅱ 、脂肪Ⅰ 与动物性蛋白质的摄取量提高 | 血胆固醇升高 |
| 植物性食物与营养素的摄取量(包括植物性蛋白质Ⅰ 、膳食纤维Ⅱ 、纤维素Ⅱ 、半纤维素Ⅰ 、可溶性碳水化合物Ⅱ 、植物的维生素B群Ⅰ (胡萝卜素、B2、B3)、豆类、浅色蔬菜、水果、胡萝卜、马铃薯以及多种谷类)提高 | 血胆固醇下降 |
许多动物实验与人体研究都指出,食用动物性蛋白质会导致血液中胆固醇水平升高 15-18 。当然,饱和脂肪与饮食胆固醇也会提高血胆固醇,只不过影响不如动物性蛋白质那么明显。相对地,植物性食物不仅不含胆固醇,而且会以许多方式降低身体制造的胆固醇——中国健康调查及营养研究的发现全都符合上述现象。
疾病与血胆固醇的关系相当值得注意,以美国标准来看,中国人血胆固醇含量与动物性食物的食用量都非常低。例如在中国农村,每人每天平均只摄取7.1克的动物性蛋白质(大约是3块麦当劳鸡块的摄取量),而美国人却高达70克。我们原本假设,只要把动物性蛋白质摄取量与血胆固醇降到像中国农村人那么低,应该就不会发生西方病。但我们错了!即便在中国农村,摄取少量的动物性食物仍会提高罹患西方疾病的风险。
我们研究了饮食对于不同血胆固醇的影响,至此又出现了引人注目的结果——人类若食用动物性蛋白质,将会增加“不好”的血胆固醇Ⅲ ;反之,若是食用植物性蛋白质,则会降低不好的血胆固醇Ⅱ 。大部分的医生都会说,饱和脂肪与饮食胆固醇是最能影响血胆固醇含量的饮食因子。近几十年来,可能还会有人说大豆或其他高纤维的粗糠制品能降低胆固醇,但鲜少有医生会提及动物性蛋白质和血胆固醇的关系。这种情形至今仍没有什么改变,就算已有证据显示动物性蛋白质和血胆固醇的关系比饱和脂肪或饮食胆固醇更密切,但许多医生还是不愿承认这个事实。
我在牛津大学休假的时候,参加了一个关于不良膳食引起心脏病的讲座,主讲人是牛津大学医学院最有名的一位教授,他一直在讲饱和脂肪和胆固醇的摄入对冠状动脉心脏病的有害影响,似乎它们是唯一的膳食因素。他很不愿意承认,动物蛋白的摄入与胆固醇水平之间存在关系。尽管当时已有充分证据证明,动物蛋白的摄入水平与血液胆固醇水平的关联性比饱和脂肪酸与膳食胆固醇更明显 15 。和许多人一样,盲目的思维使他无法接纳不同意见。当涌现大量证据证明时,我认为开阔的思维不再是对人一种过高要求,而是一种必要。
如果哪天来个营养学大游行,每种营养素都有一辆花车,那么阵容最庞大的绝对会是脂肪!从研究人员到教师、从官方政策制定者到业界代表,有许多人都长期研究脂肪,或对此发表看法。各行各业的人们,在过去半个世纪中,持续建构出“脂肪”这头巨兽。
假设这个奇特的游行在美国大街上举办,坐在红砖道上的每个人,眼光都停驻在脂肪花车上,但许多人看到这台花车时都会说:“得离这台车远一点!”之后却又立刻吞下一大坨脂肪。也有些人会爬到花车上非饱和脂肪的那端,说这些脂肪是好的,只有饱和脂肪才是坏的,还有许多科学研究人员对着脂肪花车指指点点,说里面藏着心脏病与癌症小丑。同时,有些自称是饮食大师的人,例如已故的罗伯特·阿特金斯(Robert Atkins)博士,如果他还活着,可能会在花车上的一角摆摊卖起书来。当游行将近尾声之时,所有在车上暴饮暴食的人最后都会搔着头,觉得满肚子油腻,搞不清楚自己究竟该做什么,也弄不清自己为什么要这么做。
也难怪一般消费者会觉得困惑!四十多年过去了,对于脂肪的疑问依旧没有答案。饮食中究竟可以有多少脂肪?哪种脂肪?多不饱和脂肪比饱和脂肪好吗?单不饱和脂肪是不是最好?那么特殊的脂肪又是什么,比如omega-3、omega-6、反式脂肪与DHA?是不是要少碰椰子脂?鱼油呢?亚麻籽油有什么特点?到底什么是高脂饮食,什么又是低脂饮食?
我们错了!即便是摄取少量的动物性食物,都可能会提高罹患西方疾病的风险。
就算是受过专业训练的科学研究人员,也不一定能理清头绪,因为如果你是以分开的方式单独思考脂肪问题的种种细节,结果一定会受到严重的误导。所以,在体系中思考会比单一思考一个个独立的化学物质来得有意义。
然而,就某些方面来说,这种把脂肪摄取单独思考的愚蠢行径,也为我们上了最好的一课。首先,让我们稍微回顾过去40年来所出现的有关脂肪研究的典故,如此便可明白,为什么大家对于脂肪乃至于整体饮食都相当困惑。
平均而言,我们总热量的35%到40%是摄取自脂肪 19 。事实上,我们从19世纪末,也就是工业革命开始之际,就一直采取这种高脂肪饮食。随着所赚的钱越来越多,我们也开始食用更多高脂肪的肉类与乳制品,以展现我们的富裕生活。
一直到20世纪中后期,科学家才开始质疑脂肪含量这么高的饮食是否妥当。国内外饮食推荐量 20-23 建议脂肪摄取量应降低到总热量的30%以下,这个观念也维持了好几十年。但是现在,高脂饮食引起的疑虑竟然消失了!某些畅销书的作者甚至倡导要提高脂肪摄取量,还有些经验老到的研究人员认为,根本不需要把脂肪摄取量降到30%以下,只要摄取正确的脂肪种类即可。
不论如何,虽然无任何证据指出这是维生所必需的门槛,但30%的脂肪摄取量已经成为一个普遍的基准。现在,让我们先来看看几种食物的脂肪含量(表4.6),然后再来思考这个数字背后的意义。

由表4.6可以看出,动物性食物的脂肪都比植物性高得多 24 ,仅有少数例外。从几个国家的饮食脂肪比较,也能清楚看出这一点,而脂肪摄取量与动物性蛋白摄取量间,有超过90%的相关性 25 ,这表示脂肪摄取量增加时,动物性蛋白的摄取量也同样会增加。换句话说,饮食脂肪就是饮食中动物性食物所占比例的指标,而且几乎完全匹配。
1982年,美国国家科学院(NAS)提出一份关于饮食、营养与癌症的报告,我也参与了撰写的工作。该报告是第一份深入考量饮食脂肪与癌症关联的专业小组报告,也是相关单位首度建议脂肪摄取量不应超过总热量的30%,以预防癌症。在此之前,由乔治·麦戈文(George McGovern) 26 主持的参议院营养建议委员会,就曾举办引发广泛关注的饮食与心脏病听证会,并建议饮食脂肪最高摄取量不应超过30%。虽然麦戈文的报告引发大众对于饮食与疾病的讨论,但是1982年国科院的这份报告才让议论更为激烈。由于这份报告的焦点在于癌症而不是心脏病,因而更激发了大众的兴趣与关注,同时也推动了更多的研究活动,让民众意识到饮食对预防疾病的重要性。
当时许多报告都在讨论 20 , 27 , 28 ,究竟多少的饮食脂肪对健康最有好处。脂肪之所以会引来特别的眼光,是因为国际研究发现,饮食脂肪含量和乳腺癌、大肠癌与心脏病的关系非常密切,而这些疾病正是许多西方国家人们无法长寿的原因。显然,此相关性必然引发大众的高度注意,而中国健康调查及营养研究正是在这种氛围下展开的。
在许多研究调查中,最知名的当属加拿大西安大略大学的已故教授肯·卡罗尔(Ken Carroll)所提出的调查报告 29 ,其研究成果指出了饮食脂肪与乳腺癌之间的明显关系(表4.7)。

肯教授的研究与先前一些人的报告不谋而合 3 , 30 ,而且,若与迁徙研究做比较,还可看出更值得讨论的现象 31-32 。迁徙研究是指某些人从某地迁徙到另一个地区,并开始采取新居住地的典型饮食方式后,结果罹患某疾病的风险会和当地居民一样。这强烈暗示饮食与生活形态是这些疾病的主因,也表示基因不一定那么重要——正如先前说过的,牛津大学的理查德·多尔(Richard Doll)爵士与理查德·皮托爵士所指出的,所有癌症仅有2%到3%可以归咎为基因使然 4 。
来自国际研究与迁徙研究的数据是否表示,如果采取完善的生活形态,就能把乳腺癌的患病概率降低到零?资料显然表示了这种可能性。这就是许多科学家的结论是,少吃脂肪就能降低乳腺癌风险!甚至有些人还推测,饮食脂肪会导致乳腺癌。当然,这样的诠释太过简化,事实上,卡罗尔教授还制作了其他的图表如表4.8与表4.9,不过几乎都被忽略了。这些图表指出,乳腺癌其实是和摄取动物性脂肪有关,而不是植物性脂肪。


在我们1983年的调查里,中国农村的饮食脂肪摄取量和美国有两大不同:第一,中国总热量中仅有14.5%来自脂肪,但美国人则为36%;第二,中国农村的脂肪摄取量几乎全来自食物中的动物性食物。在中国农村,饮食脂肪与动物性蛋白质的相关性高达70%~84% 33 ,与其他国家的93%很接近 25 。
这一点很重要,因为中国与国际营养研究中,脂肪摄取量仅是动物性食物摄取量的指标,因此脂肪与乳腺癌的相关性可能是一个明确的暗示,告诉我们若是动物性食物的摄取量提高,乳腺癌风险也会跟着增加。但是,美国可就不同了!因为美国人会在食物与饮食选择性地增加时除去脂肪,美国人从植物性食物(如洋芋片、薯条)中所获得的脂肪,可能和加工过的动物性食物(脱脂牛奶、瘦肉)一样多,甚至可能还要更多。因此,中国人不像美国人那样,需要白费力气处理食物中的脂肪。
许多科学家认为,少吃脂肪就能降低乳腺癌风险,甚至推测饮食脂肪会导致乳腺癌,但如此诠释未免太过简化!
由于中国的饮食脂肪摄取范围只有6%~24%这么低,因此我原本认为他们的饮食脂肪与心脏病或各种癌症之间的关系,不会像西方这样密切。在美国,许多科学与医学界的同事,都认为含有30%脂肪的饮食就叫做“低脂”饮食,因此,若我们能把饮食中的脂肪控制在25%~30%,便已足够带来最大的健康效益,之后就算我们摄取的脂肪再往下减少,也无法再带来更多好处——结果,答案又是出乎意料!
从中国农村所得到的研究结果显示,如果饮食脂肪含量从24%降到6%,将会与降低乳腺癌有密切的关联。然而,中国农村的饮食脂肪较少,并不光表示他们摄取的脂肪量较少,更代表他们的动物性食物摄取量较低。
现在,我们把乳腺癌与动物性食物的这层关系,拿来和其他会导致女性罹患乳腺癌的危险因素——月经初潮年龄早、血胆固醇过高、更年期晚及体内雌性荷尔蒙较高放在一起,看看中国健康调查及营养研究和这些危险因子有什么关系?研究结果显示,高饮食脂肪与高血胆固醇有关Ⅰ ,而高饮食脂肪、高血胆固醇,再加上高量雌性荷尔蒙,将会使乳腺癌发生率提高Ⅰ ,以及女性的月经初潮提早Ⅰ 。
值得注意的是,中国农村女性月经初潮年龄大多相当晚。我们调查了130个村庄,每个村庄问及25名女性月经初潮的年龄,她们的总平均月经初潮年龄为17岁,而美国却是平均11岁左右!
有许多研究显示,月经初潮较早将会导致较高的乳腺癌风险。月经初潮由女孩子的发育速度所决定,发育越快,月经初潮来得越早。经证实,女孩若发育快,成年后身高会较高、体重较重,体脂肪也会较高,这都和高乳腺癌风险有关。在中国与美国,月经初潮较早也会导致血液中荷尔蒙(如雌激素)浓度较高。若饮食中一直富含动物性食物,那么整个生育年龄荷尔蒙含量都会很高,而更年期则会延迟3到4年Ⅰ ,生育年龄会整整多9到10年,即女性一生中处于高雌性荷尔蒙的时间会大为增长。许多研究都曾指出,生育年龄增长与乳腺癌风险提高有密切关系 35 , 36 。
这种种复杂的关系所形成的网络很引人注目。一个女性在35~44岁的关键年龄间,血液中雌激素浓度都偏高Ⅲ ,和之后55~64岁间的雌性荷尔蒙促乳素高Ⅲ ,都与高脂肪饮食有关。这些荷尔蒙和动物性蛋白质Ⅲ 、乳类Ⅲ 与肉类有着高度相关性Ⅱ ,可惜我们无法以中国健康调查及营养研究直接说明荷尔蒙含量与乳腺癌的相关性,因为乳腺癌在当时的中国很少见 37 ,但我们还是能从旁推敲一些相关性:例如比较中国和英国女性的荷尔蒙浓度 38 ,中国女性的雌激素浓度只有英国女性的一半,美国女性则与英国相差无几,而中国女性的生育年龄期为英美的75%,表示中国女性一生中所接触的雌激素比英美女性低35%~40%,这又和中国女性乳腺癌概率是英国的1/5相吻合。
高动物性蛋白质、高脂肪饮食,与提高乳腺癌风险的生育荷尔蒙及月经初潮年龄早有很大的关联,这清楚地说明了,我们不应该让孩子吃动物性食物含量过高的饮食。若你正好是位女性,相信你一定不曾想过,富含动物性食物的饮食,竟会让你的生育年龄延长9到10年?这项观察意味着一件很有意思的事——正如《女性》杂志创刊人格洛莉亚·斯坦尼姆(Gloria Steinem)所言,吃得正确可延后月经初潮年龄,进而避免少女怀孕。
除了发现荷尔蒙,我们是否能证明动物性食物的摄取与整体癌症比例有关?其实有点难,但我们衡量了一种因子——每个家庭的癌症病例。从中国健康调查及营养研究来看,动物性蛋白质的摄取和家族癌症患病率Ⅲ 很有关。别忘了中国人动物性蛋白质的摄取量极低,故这层关系就更显重要且值得注意。
动物性蛋白质或乳腺癌概率之类的饮食与疾病因子,会改变血液中某些化学物质的浓度,这些化学物质叫做“生物标记”(biomarkers),比方说,心脏病的生物标记就是血胆固醇 39 。我们测量了与动物性蛋白质有关的六种生物标记,想要了解生物标记是否能够证实,动物性蛋白质的摄取与家族癌症有关,答案是:绝对可以!每种和动物性蛋白有关的血液生物标记,都和家族中罹患癌症的人数有很明显的关联Ⅱ—Ⅲ 。
这么一来,这许多观察结果就编成了一张紧密的网,显示动物性食物和乳腺癌的关系很大。这个结论之所以有力,主要是因为两项证据:第一,这张网的每个部分都有一致的相关性,且多半具有统计显著性;第二,这个结果是在动物性蛋白质摄取量非常低的情形下产生的。
生育年龄增长提高乳腺癌风险,而摄取富含动物性食物的饮食,会让女性的生育年龄延长9到10年。
我们对于乳腺癌的研究,是证明中国健康调查及营养研究为什么能令人信服的绝佳范例。我们不只建构脂肪与乳腺癌Ⅰ 之间单一的关系,而是打造一张更复杂的资讯网络,说明饮食如何影响乳腺癌风险。我们能以多种方式来检验饮食与胆固醇,还有月经初潮年龄与雌性荷尔蒙浓度究竟扮演什么角色,而这些全都是乳腺癌的风险因子。如果每个新发现都指出相同方向,那么我们看到的结果就不仅具有很强的说服力而且很可靠,并具有生物学意义上的合理性。
都柏林三一大学的已故教授丹尼斯·伯基特(Denis Burkitt)是位能言善道的学者。他的研究主题是关于膳食纤维,也曾为了研究非洲人的饮食习惯,只身开着一辆吉普车,在非洲贫困的农村跑了上万英里。
伯基特教授主张,纤维可以把体内的水分推入肠道,让东西顺利移动,而且这些没有被消化的纤维就如同贴纸,可以吸附我们肠子里不好的,甚至可能致癌的化学物质;如果纤维摄取量不足,就容易便秘而引发各种疾病。纤维不能被消化,却是保持健康所必需的物质。他说,这些疾病包括大肠癌、憩室疾病、痔疮与静脉曲张。
1993年,伯基特教授被授予著名的波尔奖,此奖的重要性仅次于诺贝尔奖。他邀我去费城的富兰克林研究所参加领奖仪式。两个月后,他不幸去世。他对本书的评价是:“这是当代世界上最值得注意的饮食与健康研究。”
膳食纤维只存在于植物性食物中,它可以让植物的细胞壁变坚固,而且具有成千上万种不同的化学种类。纤维多半是由非常复杂的碳水化合物分子所构成,几乎无法被人体消化,但是它本身的热量极低,甚至完全零热量,因此能够稀释饮食中的热量密度,最重要的是,它还能带来饱足感而降低食欲,所以在填饱肚子的同时,要避免摄取过多的热量。
中国的纤维摄取量平均为美国的3倍 40 (表4.10),差距相当大,何况还有许多县的平均值更高。
表4.10 平均膳食纤维摄取量(克/日)

不过,美国一些“专家”主张,如果摄取过多的纤维,可能会妨碍身体吸收铁质及其他维持健康所必需的矿物质,因为纤维可能会和这些养分结合,并把它带出我们的身体,让我们根本来不及吸收。他们认为,人每天所摄取的纤维最多不应超过30~35克。然而,这个数值只不过是中国乡村地区的平均摄取值而已。
在中国健康调查及营养研究中,我们很小心地研究铁质与纤维的议题,结果发现,纤维绝非是阻碍铁质吸收的敌人。我们用了六种方法(四种血液中的生物标记和两种铁质摄取量的估计值),测量了中国人食用多少铁质,以及他们体内的铁质含量。在我们比较测得结果与纤维摄取量时,发现并没有证据显示,提高纤维摄取量会破坏人体的铁质吸收。事实正好相反!在测量血液中含有多少铁质时,血红素是个良好的指标,在膳食纤维摄取量增加时,血红素也会增加Ⅰ 。我们发现,诸如小麦与玉米这类高纤维植物(精米不算),正好也富含铁质——摄取越多纤维,就能摄取越多的铁质Ⅲ 。中国农村的铁质平均摄取量为每天34毫克,远超出美国人的每天18毫克,这和他们摄取的植物性食物远多于动物性食物非常有关。
中国膳食纤维与铁质的调查结果发现,食用较多植物性食物的人,会吃下较多膳食纤维,也因而摄取较多铁质Ⅲ ,进而使血红素含量较高(且具有统计显著性)。可惜的是,在中国农村却仍有一些人(包括妇女与小孩)的铁质偏低,尤其是在寄生虫病普遍的地区。在中国农村,寄生虫病较盛行的地方,人体内的铁质也较低Ⅰ ,于是有人借机主张这些人应多吃点肉,但证据却显示,要改善这个问题,应从减少寄生虫病着手。
伯基特的非洲行,以及他主张摄取高纤维饮食的人较不会罹患大肠癌的论点,导致许多人开始关注膳食纤维。其实,这种观念固然是伯基特推广的,但其实已经至少流传了200年之久。英国在18世纪末、19世纪初,即有一些最知名的医生说便秘和缺少纤维的饮食有关,也和较高的癌症风险有关(多指乳腺癌与肠癌)。
不同于西方科学家长久以来的观点,提高纤维摄取量不会破坏人体铁质的吸收,反而会摄入更多铁。
在中国健康调查及营养研究开始之初,纤维可能预防大肠癌的想法已经很普遍,然而1982年美国国家科学院的饮食、营养与癌症委员会却说:“未发现确切的证据能说明膳食纤维具有保护之效和 能避免人类罹患结肠直肠癌 。”而且报告的结论还说道:“……如果真有这种效果,那可能是纤维中的特定成分发挥效用,而不是整体膳食纤维发挥了作用 20 。”回顾起来,这应该是我们对于这个议题的讨论不够充分所导致的结果。委员会所提出的疑问、对文献的探讨与对证据的诠释,都过分集中于寻找纤维的特定成分来当做主因,可惜因为找不到,于是便把关于纤维的假设给推翻了。
这还真是一个大错特错的结果!中国健康调查及营养研究便能提出证据,指出纤维和几种癌症确实有关——纤维摄取量高,向来与结肠直肠癌概率较低有关,此外,摄取高纤维也和降低血胆固醇有关Ⅰ,Ⅱ 。当然,摄取高纤维势必表示你食用大量的植物性食物,如豆类、叶菜与全谷类,因为它们都富含纤维。
植物最明显的特性之一,就是具有各种鲜艳的色彩。如果你很注重食物的外观,那你一定会觉得,没有什么能比得上一大盘蔬果——红的、绿的、黄的、紫的、橙色的……五颜六色的蔬果真是秀色可餐又有益健康。颜色漂亮的蔬果和很高的健康效益之间有密切的相关性。事实上,在颜色与健康的关系背后,的确藏着一段美丽的故事,而且有完整的科学根据。
蔬果的颜色来自各式各样被称为抗氧化剂的化学物质,这种化学物质只能在植物里面找到,至于动物性食物的抗氧化剂含量,则全来自于其食入的植物,并少量储存于体内。
活生生的植物所具备的颜色与化学作用,皆阐述了大自然之美。植物从阳光获取能量,并借由光合作用将之转化为生命。通过光合作用,阳光的能量会先变成单糖,之后再变成复杂的碳水化合物、脂肪与蛋白质。
复杂的光合作用是植物内部剧烈的活动,完全由分子间的电子交换来驱动——电子是能量交换的媒介,而光合作用的发生之处则有点类似核反应堆。在植物里面四处活跃的电子,可以把阳光变成化学能量,但这些电子需小心管理,若在过程中偏离适当的位置,便会制造出自由基,并引发大浩劫。这就好像核反应堆中间的反应器,如果发生辐射物质(自由基)外泄,将会严重危害周围环境。
那么,植物如何管理这些复杂的反应,以避免迷途电子与自由基的危害呢?答案是:植物会在可能发生危险反应的周围建立起防护罩,吸收这些非常活跃的物质。这层防护罩就由抗氧化剂所构成,它可以拦截并搜寻电子,避免它偏离路径。
抗氧化剂通常都有颜色,因为会吸收多余电子的化学物质,也会产生看得见的颜色。有些抗氧化剂叫做类胡萝卜素,其中又含有数百种类,缤纷的颜色包括β-胡萝卜素的黄色(南瓜)、茄红素的红色(番茄),以及橙色的隐黄素(橙子)等。其他抗氧化剂可能没有颜色,例如抗坏血酸(维生素C)与维生素E,这些无色的抗氧化剂会在植物其他需要保护之处发挥抗氧化的功效,以免植物因为电子乱闯而受伤害。
然而,这神奇的过程和我们有何关系?其实,我们的身体在一生中,也会产生少量的自由基,只要暴露于阳光、接触某些工业污染物,或营养摄取不均衡,都会造成自由基的不良祸害。自由基会让我们的组织变得僵硬,功能衰退。不受控制的自由基造成的伤害会引发白内障、动脉硬化、癌症、肺气肿、关节炎,以及其他随着年纪增长而渐渐普遍的病痛。
抗氧化剂只能在植物里面找到,而动物性食物的抗氧化剂含量,则全来自于其所吃进的植物,并少量储存于体内。
现在问题来了!我们不会自动建立起防护罩,保护自己不受自由基的伤害,我们不会光合作用,无法自己生产抗氧化剂。幸好,抗氧化剂在人体内也和在植物里一样能发挥功效。植物制造了抗氧化保护罩,同时也形成漂亮的颜色,让它们看起来非常诱人,这么一来,身为动物的我们就会被吸引,吃下它,并把抗氧化剂防护罩转移过来,维持我们的健康——真是天衣无缝的搭配,大自然智慧的奇迹啊!
在中国健康调查及营养研究中,我们记录了维生素C与β-胡萝卜素的摄取量,并测量了血液中的维生素C、E与类胡萝卜素的含量,以评估抗氧化剂的状况。结果发现,这些抗氧化剂的生物标记中,以维生素C提供的证据最惊人。
维生素C与癌症最明显的关系,在于它与每个地区易罹癌的家庭数量有关 42 。血液中维生素C含量低的家庭,比较可能出现高癌症发生率Ⅲ 。维生素C含量低与数种癌症高发生率的关系非常清楚,包括食道癌Ⅲ 、血癌、鼻咽癌、乳腺癌、胃癌、肝癌、直肠癌、结肠癌与肺癌。最先注意到食道癌并对它产生兴趣的,是电视节目《新星》(NOVA )的制作人,他报道了中国的癌症死亡率,我们则受到节目激发,决定自行调查食道癌背后的故事。维生素C主要来自水果,而吃水果也与食道癌呈现相关性Ⅱ, 43 。在水果摄取量最低的地区,癌症发生率为其他地方的5到8倍,而维生素C对癌症的影响,也同样适用于冠状动脉心脏病、高血压与中风Ⅱ ,显然水果的维生素非常利于预防许多疾病。
至于其他的抗氧化剂、血液中α与β-胡萝卜素、α与γ生育酚(维生素E)的测量方式,都不是抗氧化剂效果的良好指标,因为这些抗氧化剂在血液中是靠着脂蛋白来传送,而脂蛋白也同样携带不好的胆固醇,所以当我们测量这些抗氧化剂时,也会测到不健康的生物标记。由于实验无法两全其美,故我们不能查出类胡萝卜素与生育酚的优点 44 ,但我们确实发现,血液中β-胡萝卜素含量较低,患胃癌的概率便较高 45 。
然而,我们仍不能说,光靠着维生素C、β-胡萝卜素与膳食纤维,就能预防癌症。要获得健康不能光靠个别的营养素,而是需要含有这些营养素的完整食物——也就是植物性食物。比如说,一碗菠菜沙拉就有纤维、抗氧化剂与数不清的其他养分,当它们在我们体内一起运作时,就能合奏出美妙的健康交响曲。因此,尽量多吃纯天然水果、蔬菜与全谷类,这样就能获得上述所有的健康益处,甚至更多。
自从市面上出现许多维生素补充剂以来,我就不断提倡全植物素食的健康价值。单一营养成分的补充剂虽然都宣称自己有益健康,但事实证明这些说法其实相当可疑。在以后的章节中,你将看到,只摄入含有某种维生素的补充剂,并不能带来厂商许诺的那些好处,反而会给您的健康带来重大隐患。切记!如果想要维生素C或者β-胡萝卜素,别碰那些补充剂,应该多吃水果和绿色蔬菜才对。
如果你还没有发现,就让我来告诉你吧!在饮食的领域里有个庞然大物——“低碳水化合物饮食”,它非常有名且风行。几乎所有书店架上的瘦身书都是从这个主题演变而来:你高兴吃多少蛋白质、肉类和脂肪都可以,但千万别碰“肥死人”的碳水化合物!不过,你在这本书中已经看到,我所有的研究成果与观点都指出,这种瘦身法是现今美国人的头号健康杀手,那么,那种瘦身法到底是怎么回事呢?
打开低碳水化合物高蛋白质饮食的瘦身书,会发现其基本论点为:过去20年来,美国人听从了专家的建议,陷入一股“低脂”饮食的迷障,但结果却是,大家都比以前还要胖!这个论点乍听之下似乎很有吸引力,但却忽略了一项事实,根据政府的粮食统计数字报告指出 46 :“从1970年到1997年,美国人脂肪与油脂的摄取增加了约6公斤,从24公斤增加到30公斤 。”如果以百分比来看,脂肪占总热量的比例确实有降低的趋势,不过那是因为我们在大啖脂肪的同时,还把更多含糖的垃圾食物塞进肚子,因此脂肪比例才会下降。事实上,只要看一眼这些数据,任何人都能看出,美国人根本没有真正将饮食结构转向低脂膳食,他们甚至连想都没想过。
实际上,这些畅销书在开篇时都说,所谓“洗脑性”的低脂实验已经有人尝试过了,而且已经失败了。然而,这些根本就是严重的误导,或是投机者的骗局,因为这些作者完全没受过营养学的训练,也从没进行过经同侪审查的专业研究。但是,为何这些书籍还能大卖呢?那是因为遵循这些瘦身法的人确实瘦了,至少短期内是如此。因此,要带领人们走出这错误资讯的迷宫,并破除他们的不实承诺,着实是件不容易的事。
“阿特金斯辅助医学中心”曾经赞助一项研究 47 ,研究人员让51名肥胖的民众采用阿特金斯饮食法 48 ,结果其中有41名受试者在进行了6个月的阿特金斯饮食法后,平均减了9公斤,更重要的是,平均血胆固醇含量也稍微降低了 47 。因为这两项结果,媒体就把该研究当成真实的科学证据,说阿特金斯饮食法有效又安全……可惜,媒体没有继续深究。
要知道一切没有那么乐观,第一个迹象就是,肥胖的受试者在研究期间,热量摄取都受到严格的限制。一般来说,美国人平均每天摄取2250卡的热量 49 ,但是参与这个研究的受试者都在节食,他们每天平均只摄取1450卡,他们所摄取的热量比平均值足足少了35%!就算你每天吃的是虫子和硬纸板,只要每天少摄取35%的热量,都能在短期内减重,且血胆固醇含量也会降低 50 ,但这不表示虫子和硬纸板就是健康饮食。
也许有人会说,1450卡的热量就足够了,因为他们在受试期间都觉得很饱。但是如果你把热量的摄取与支出加以比较,简单的算术就会告诉你,没有谁能够经年累月忍受这种热量限制。人们非常不擅长长时间限制能量摄取,正因为如此,所以从来就没有一份长期研究能指出“低碳水化合物节食法”会成功。然而,这还只是问题的开头罢了!
在这份由阿特金斯集团所赞助的研究中,研究者还指出:“在24周的过程 中,有28名受试者便秘(68%)、26名口臭(63%)、21名头痛(51%)、4名掉发(10%),以及一名女性出现经血增多 47 。”他们也援引其他研究说:“该饮食法对孩子的不良反应包括草酸钙与尿酸钙引发的肾结石、呕吐、无月经(女性的月经周期停止)、高胆固醇血症以及维生素缺乏症 。”此外,他们还发现采用该饮食法的人,尿液中所排出的钙竟然增加了53% 47 ,严重危及骨骼健康。这种减重方法(其中有些只是因为体液流失的结果),代价实在太高了。
一个患有心脏病和高血压的胖子,却兜售着一套保证能减肥、保持心脏健康与血压正常的饮食法,而且还大卖特卖!
一项由澳大利亚研究人员发表的有关低碳水化合物饮食的评论提出:“诸如心律不齐、心脏收缩功能下降、猝死、骨质疏松、肾脏受损、癌症风险提高、身体活动能力下降、脂质异常等并发症,都与饮食 中长期限制碳水化合物有关 。” 51 最近有个少女甚至在采取高蛋白饮食法后猝死 52 , 53 。多数人无法一生都采用该饮食法,即便做了也是为自己的健康添麻烦。曾听一名医生称高蛋白、高脂肪、低碳水化合物的饮食为“没病找病”瘦身法,这别名相当中肯。其实化疗或注射海洛因都能瘦身,但我并不推荐。
最后一点要补充的是:阿特金斯博士并不单单只是推荐这种瘦身饮食法。的确,瘦身书只不过是食物健康帝国的一小部分,以阿特金斯饮食法而言,阿特金斯博士说他许多病人都需要营养补充剂,其中一些补充剂是为了对抗“节食者常见的问题”。 54 例如,在他的书中,有一个段落提到抗氧化剂补充剂的功效,这段文字无凭无据又违反了许多最新的研究成果 55 ,他在最后写道:“补充抗氧化剂可有效解决病人面对的各种问题,因此你会看到,有许多人每天都要服用30颗维生素丸 。” 56 每天30颗?
有些人拿着江湖术士的万灵丹兜售,他们没有营养学的专业研究与训练,也没发表过专业文章。当然,也有些人是科学家,他们接受过专业训练、开展过科学研究,并在专业论坛上发表过研究成果。然而,阿特金斯博士这个患有心脏病与高血压的胖子 57 ,靠着兜售一套保证能减肥、维持心脏健康与血压正常的饮食法,成为史上最有钱的江湖术士,或许,这正好证明了现代营销高手的超凡能力吧。
近来瘦身书大行其道,最糟的结果就是:大家更搞不清楚碳水化合物的健康价值!其实,堆积如山的科学证据指出,最健康的饮食就是碳水化合物含量高的饮食,它可以扭转心脏病与糖尿病,预防许多慢性病,而且……没错!它通常还有明显的减重效果。只不过,事情可不像看上去那么单纯。
我们所说的碳水化合物,有99%以上都是来自蔬菜、水果与谷类,如果这些食物是以未加工精制的自然状态食用,那么碳水化合物多半是“复合”的形式,这表示碳水化合物会在消化过程中,以较缓慢的方式分解。复合碳水化合物包括各种类型的膳食纤维,它们几乎都不会被消化,但都非常有益健康。此外,来自全植物食物的碳水化合物含有丰富的维生素、矿物质与可用能量,因此,水果、蔬菜与全谷类可说是最健康的食物,因为它们基本上都是由碳水化合物所构成。
在这片健康领域里的另一端,则是高度加工、高度精制的碳水化合物,其纤维、维生素与矿物质都已在加工过程中被去除。食物中典型的单一碳水化合物包括白面包、用白面粉加工制成的饼干零食,以及脆点心、糖果、高糖分的软饮料等。这些高度精制的碳水化合物来自谷类或制糖植物(如甘蔗或甜菜),它们在消化过程中,会立刻被分解成最单一形式的碳水化合物,且被人体吸收成为人体血糖即葡萄糖。
不幸的是,大多数美国人都摄取大量的精制单一碳水化合物,但复合碳水化合物的摄取量却少得可怜。以1996年为例,42%的美国人每天会吃蛋糕、饼干、酥皮点心或馅饼,但是只有10%的人会吃深绿色蔬菜 46 。同年,另一个不好的现象则是,在我们总蔬菜摄取量的一半里 46 ,蔬菜种类只有三种:第一是马铃薯,多半是以薯条或薯片的方式食用;再就是芥蓝,这是最不营养的蔬菜之一;最后是罐装番茄,这很可能都是在吃比萨或意大利面时进人们口中的。此外,根据该年度调查,美国人每天要吃下32茶匙的糖 46 。看来美国人几乎只吃精制的单一碳水化合物,几乎不吃有益健康的复合碳水化合物。
这真是个坏消息,同时也是碳水化合物之所以一直被当成是坏家伙的重要因素!因为大家所消耗的碳水化合物,大多来自垃圾食物或精制谷类,因此得依赖维生素与矿物质补充剂。在这点上,我同畅养饮食图书作者的观点是一致的。举例来说,你可以吃精制面粉做的意大利面条、烤土豆片、苏打水、甜面食,还有低脂糖果。表面上看起来这是一种低脂肪、高碳水化合物膳食,但这种膳食是非常糟糕的。通过这样一种高碳水化合物膳食获得你期望的健康价值简直是一种妄想。在实验中,高碳水化合物的健康益处,是来自于全谷类与蔬果的复合碳水化合物,所以,还是吃点苹果、黄瓜,或糙米饭配点豆类与其他蔬菜吧!
说到减重,中国健康调查及营养研究的发现相当出人意料,正好可为减重议题带来全新的启发。刚开始进行研究时,我认为中国的问题跟美国正好相反——听说中国人都吃不饱,容易发生饥荒,而由于粮食不足,因此中国人都长不高——看来事情很简单,不过就是热量不够分配罢了!然而,我们后来却发现,虽然中国在过去50年里确实有营养方面的问题,但我们对于他们热量摄取的观点却是完全错了,而且错得一塌糊涂。
在这项调查研究中,我们想比较中国与美国的热量摄取,但这中间却有一个陷阱:中国人的身体活动量比美国人大,尤其是农村人的体力劳动更是普遍,如果把活动量很高的劳工与一般美国人相比,结果一定会使人误解。就好像把干粗活的劳工所消耗的能量,与一名会计相比,两者之间的热量摄取一定天差地远,比较起来一点价值也没有,只不过更加确定耗费体力的劳工活动量较大罢了!
为了解决这个问题,我们依照身体活动量,把中国人排成五个等级,其中活动量最少的是在办公室上班的人,我们把他们的热量摄取算出来后,再与一般美国人比较。结果发现,就每公斤体重的平均热量摄取而言,活动量最低的中国人比一般美国人高出了30%,但体重却低了20%(表4.11)。为什么中国人体力活动如此少,摄入如此高的热量,却没有像美国人一样体重超重呢?这里面有什么秘密吗?
表4.11 热量摄取(千卡/千克)与体重

这个怪现象有两种解释,第一,即便是坐办公室的中国人,身体活动量也比一般美国人高。任何熟悉中国的人都知道,20世纪70年代许多在办公室工作的人仍然骑自行车上班,因此消耗比较多的热量。即便如此,我们还是无法进一步得知他们如何消耗更多的热量?有多少可以归因于身体活动量大?又有多少可以归因于其他因素,例如食物?
然而,我们的确知道,有些人的身体摄取热量的方式与其他人不同,一般而言,我们会说“他们的新陈代谢率较高”,或是“基因使然”。你一定认识这种人,他们想吃多少就吃多少,却从来不见体重增加。但是大多数人仍得小心地控制热量摄取——或者说,我们大多数人都是这么认为,只不过,这又是过于简单的诠释。
根据我们自己与其他人所做的重要研究,我能提出更完整的诠释。事情是这样的,如果没有严格限制热量摄取,那么食用高脂肪、高蛋白饮食的人,所摄取的热量一定会超出我们的身体所需。对于这些多出来的热量,我们的身体会把它们储存为体脂肪,并且可能把它塞进肌肉纤维间或是比较明显的地方,比如说臀部、腰部、脸和大腿。
关键来了!只要身体多保留一点点所需热量,体重变化就会很明显。比如说,若每天多摄取50卡的热量,一年就可能会胖个5公斤。也许你一时不以为然,但是5年后可就胖了25公斤。
或许有人在听了上面这段话以后,决定每天少摄取50卡的热量。理论上来说,这样应该会带来很大的改变,然而实际上却完全不可行,因为要精准地追踪每天摄取的热量根本是不可能的事,在餐厅用餐就是一例。比如你知道饭馆中每餐饭的热量是多少?你知道砂锅菜中有哪些成分?牛排中的热量又是多少呢?你当然不知道。
事实真相是:虽然我们可以选择采行某种短期的热量控制饮食法,但人体却能通过许多机制,自行选择最后摄取多少热量及如何利用。因此,限制热量摄取很难维持长久,效果也绝不会好,无论是限制碳水化合物还是脂肪。
我们的身体会运用一套微妙的平衡活动与精密机制,来决定如何使用、储存或燃烧热量。若能吃得正确、善行身体,身体便会知道该如何把热量以更理想的功能来运作,比如说维持体温、保持新陈代谢正常运作、支持身体活动,或抛弃过多热量,而非形成体脂肪。
现在重点来了,摄取高蛋白质高脂肪的饮食,会导致热量无法转换成体热,反倒变成体脂肪储存起来(除非是严格限制热量来减重)。相反的,摄取低蛋白质低脂肪的饮食,则会让热量以体热的方式“流失”。如果这只是个研究,我们会说:身体把更多热量变成脂肪储存起来,而流失较少热能,表示身体运作比较有效率。但我敢打赌,你宁愿不那么有效率,反而会希望热量能转换成体热而非体脂,对吧?其实,若想要事如所愿,只要摄取低脂肪与低蛋白质饮食就可以了。
这正是中国健康调查及营养研究所显示的结果。中国人消耗较多的热量,是因为他们的身体活动量较大,也因为他们所摄取低脂低蛋白的饮食,能把热量转换成体热,而非形成体脂肪——即便是身体活动量最低的中国人亦如此。请记住!每天只需50卡热量,就能改变我们身体脂肪的储存,进而改变体重 58 。
我们在动物实验里也看到相同的现象:对于喂以低蛋白质饮食的实验动物,平常摄取的热量虽多些,但体重却增加得很少,它们还会把额外的热量以体热的方式处理 59 、较愿意运动 60 ,并比一般饮食的动物更不容易罹患癌症。我们发现随着耗氧量增加,脂肪燃烧的速度也较快,且会变成体热散发掉 59 。
要严格限制热量摄取其实并不可行,因为要精确地追踪每天摄取的热量,根本是不可能的事。
饮食可以小幅改变热量的新陈代谢,进而引起体重的大幅变化,这是个重要又有用的概念。这表示我们可以按部就班地控制体重,长期下来便能见效,同时也说明了为什么经常看到摄取植物性食物及低脂低蛋白饮食的人,比较不易发生体重问题,即便他们的热量摄取并没有不同,甚至还更高。
低脂、低蛋白、高复合碳水化合物(来自天然水果蔬菜),有助于减重,但如果你希望个子变得高大一些呢?想要变得更高大,其实是各国人民相当普遍的心愿,欧洲人在亚洲与非洲进行殖民之时,甚至认为个子较小的人是文明程度落后的象征——个子大似乎代表了勇敢、男子气概与支配权。
许多人认为,吃富含蛋白质的动物性食物,就可以变成强壮的大个儿。这种想法来自于“食用动物性蛋白质(也就是肉类)是维持体力所必需”的观念,而这观念在世界上已盛行许久。中国官方甚至建议给运动员提供高蛋白饮食,以提高他们在奥运会上的竞技水平。动物性食物含有较多蛋白质,而且被认为是“较优质”的蛋白质,因此动物性蛋白质在急速现代化的中国,和在全球一样备受推崇。
其实,摄取植物性食物也能让基因发挥生长潜能,进而让人变得高大。
然而,摄取动物性蛋白质能让个子高大的观念,其实暗藏着其他问题——吃最多动物性蛋白质的人,也最容易罹患心脏病、癌症与糖尿病。在中国健康调查及营养研究里,摄取动物性蛋白质固然会让人身材较高大Ⅰ ,但是总胆固醇浓度与不好的胆固醇浓度也较高。不仅如此,体重不光与动物性蛋白质摄取量有关Ⅰ ,也和癌症Ⅱ 与冠状动脉心脏病Ⅱ 的发病率升高有关。个子高大看似好事,可惜代价实在太大了!有没有方法可以让我们完全发挥生长潜力,同时又能把疾病风险降到最低呢?
中国健康调查及营养研究虽未测量儿童的成长率,但却测量了成人的身高体重,并得到令人惊讶的资讯:食用较多蛋白质的男性Ⅲ 及女性Ⅱ 个子高大的比例均较高 61 。然而,这却应归功于植物性蛋白质,因为中国人的蛋白质中,有90%都是植物性的。虽然动物性蛋白质确实与体重较重有关Ⅰ ,而富含蛋白质的牛奶似乎也有效用Ⅱ ,不过好消息是:植物性蛋白质摄取量越多,和身高越高Ⅱ 、体重越重Ⅱ 的关系也很密切。普遍而言,人体发育和蛋白质有关,而植物性蛋白质和动物性一样有效。
这表示,摄取植物性食物也能让基因发挥生长潜能,进而让人变得高大。那么,为什么甚少摄取或甚至完全不摄取动物性蛋白质的发展中国家人民,个子都比西方人小呢?这是因为全球贫穷地区的植物性饮食,通常种类不多而且质量不佳,而且这些地方的公共卫生条件均不好,儿童疾病很盛行,这么一来就会出现发育迟缓的现象。在中国健康调查及营养研究里,成人身高不足的地区通常也是肺结核Ⅲ 、寄生虫病Ⅲ 、肺炎Ⅲ 、肠阻塞Ⅲ 与消化性疾病Ⅲ 等发病率高的地方。
所以,身高体重是可以借由低脂的植物性食物来提升的,但前提是公共卫生条件要够良好,能有效控制贫穷病发生,这样心脏病、癌症、糖尿病等富贵病也可以同时降到最低。因为低动物性蛋白质的低脂饮食,除了能让人完全发挥生长潜力,还能控制血胆固醇,减少心脏病与各种癌症的发病率。
这么多支持植物性饮食的证据,会不会只是巧合?保守来说,巧合是不太可能的,因为在科学研究中,很少在各种关系间都出现这么一致的证据。植物性饮食结构指出了新的世界观与饮食典范,不仅挑战现状,也保证能带来新的健康益处。
在职业生涯之初,我曾致力于研究肝癌的生化过程,也以动物进行了几十年的实验,这些实验绝对超越“精确科学”的要求。我们发现,酪蛋白质甚至所有的动物性蛋白,可能是我们所食用的东西里致癌可能性最高的物质——只要调整饮食中酪蛋白的分量,就可以启动或阻断癌症生长,影响甚至超过毒性很强的致癌物黄曲霉毒素(黄曲霉毒素是ⅠA级的超强致癌物)。虽然这些发现大体上都已经确定,但仍只适用于实验动物身上,因此,我非常希望能深入中国健康调查及营养研究,来找出人类肝癌病因的证据 62 。
中国农村的肝癌比例很高,有些区域甚至特别高,为什么?元凶似乎是慢性乙肝病毒感染。平均而言,我们的受试者有12%~13%慢性感染,有些地区的比例更高达一半!反观美国人,则只有0.2%~0.3%的乙肝病毒慢性感染者。
不过,还有更值得注意的事情。中国人罹患肝癌的原因除了感染乙肝病毒之外,饮食也扮演了关键角色,这从血胆固醇浓度就可以找到线索。肝癌与血胆固醇升高显著相关Ⅲ ,而我们也已经知道,动物性食物造成胆固醇增加。
那么,乙肝病毒是如何发威的?小鼠实验提供了很好的讯息。在小鼠身上,乙肝病毒会启动肝炎,不过却只有在喂食高剂量酪蛋白时才会促进癌症成长,同时血胆固醇也会增加。这些观察与我们在人群中的发现极为吻合:慢性感染乙肝病毒并食用动物性蛋白质的人,血胆固醇和罹患肝癌的比例都很高。简而言之,病毒是枪,而扣下扳机的则是不好的营养。
令人振奋的真相于是开始成形,这个真相含意深远,也能应用到其他饮食因素与癌症的关系上。这是尚未公之于世的真相,它能挽救生命,最终也将引导出一个重要的观念:对抗癌症最有力的武器,就是我们每天所吃的食物!
多年动物实验研究阐释了复杂的生化机制和过程,帮助我们理解了营养对肝癌的影响。现在我们知道动物体内对这些复杂的反应过程,在人体内也是如出一辙。慢性感染乙肝病毒的人,罹患肝癌的风险也会增加。但我们的研究结果指出,同样感染病毒的人,吃较多动物性食物者,血胆固醇会比不吃动物性食物者高,也较容易罹患肝癌。最重要的是,动物实验与人体研究的结果非常吻合。
根据目前的饮食状况,几乎每个美国人都将死于富贵病。从中国健康调查及营养研究中,我们发现营养对富贵病的影响很大——摄取植物性食物与降低血胆固醇有关,而动物性食物则和高血胆固醇有关。此外,高动物性食物摄取和乳腺癌风险高有关,而高植物性食物摄取则和乳腺癌患病率较低有关,至于植物的纤维与抗氧化剂,则与消化道癌症的发病率有关。植物性饮食与活动量大的生活形态,能让体重更为健康,还能让个子更高大。我们的调查研究设计得很完整,研究结果也很全面,从弗吉尼亚州理工学院与康奈尔大学的实验室,到遥远的中国,都渐渐画出了清楚一致的样貌:吃正确的食物能降低罹患致命疾病的风险!
其实计划刚开始进行时,有部分人士相当抗拒。曾参与中国健康调查及营养研究早期规划的一名康奈尔大学同事,就在一次会议中表现得很激动。事情起因于我倡导调查已知与许多未知的饮食因素,是如何一起运作而导致疾病,故我们得衡量许多因素,而无论其是否已得到之前研究结果的证实。结果那名同事说,若这就是我们想做的事,他绝对没有任何意愿和我们一起“乱枪打鸟”。
这名同事表达的观点和主流科学界一样,但却和我的想法不同。他们认为,分别研究单一的(即最知名的)因素才是最好的科学研究,并说如果一大堆因素中多半是不特定的,那根本不能说明什么。若要测量特定的影响,比如硒对于乳腺癌的影响,那是没问题的,但如果要在同一个研究当中测量多种营养条件,并希望借此辨别出重要的饮食模式则相当不妥。
然而我希望从更整体的角度去开展研究,因为我们调查的是大自然本身超乎想象的复杂性与微妙之处。我想调查的是饮食模式如何与疾病发生关联,食物中的一切因素如何一起运作,将决定它会带来何种疾病。我们愈把单独一种化学物质当完整食物来研究,就愈会陷入无知的陷阱中。
因此我主张,我们更应该采取“乱枪打鸟”的方式,而非避之唯恐不及。我们得思考整体的饮食模式和完整的食物。然而这并非表示,我认为乱枪打鸟是唯一的研究方式,也不是认为中国健康调查及营养研究的结果,能够形成绝对的科学证据,但中国健康调查及营养研究绝对能提供充分的资讯来影响实际的决策!
本调查研究中出现了一张令人难忘又能增长见闻的资讯网,但在这个庞大的研究中,是否每种潜在的线索或关联都能与这张资讯网络完美吻合?答案是“否”。虽然大多数具有统计学显著性的线索,都很容易纳入这个网络中,但仍有些出人意料的结果,其中有的已获得解释,但仍有些尚待解答。
中国健康调查及营养研究所发现的一些关联,乍看之下完全不符合西方人的经验。我小心翼翼区别出哪些发现可能是统计或实验不当而造成的不寻常现象,哪些才真正能为我们旧有思考方式带来新的洞见。之前提过,中国农村人的血胆固醇含量很让人惊讶,在中国健康调查及营养研究刚开始进行的时候,一般都认为200到300毫克/分升的血胆固醇是属于正常范围,低于这个范围就应该小心,甚至还有些科学与医学团体认为,每分升低于150毫克的含量是很危险的。而我自己在20世纪70年代末的胆固醇为260毫克/分升,和家里其他成员没什么差别,医生也说“很好,位于平均值范围之内”。
但我们测量中国人的血胆固醇浓度后,感到非常震惊。他们的范围介于70到170毫克/分升之间,数值高的也不过等于美国人的低标准,而数值低的甚至连医生桌上的表格都找不到!虽然我们对于“正常”值或正常范围的观念,只适用于采行西方饮食的西方受试者,而“正常”的胆固醇标准竟然代表了明显的心脏病风险,可遗憾的是,罹患心脏病在美国也是“正常”的。过去这些年来所建立的标准,只是与我们在西方看到的情形一致,而我们常认为美国的数值就一定是“正常”的,因为我们往往相信,西方的经验都是正确的。
最后,大部分证据的力量与一致性,已足以归纳出有效的结论,也就是全素食有极大好处,而动物性食物则没有。我实在很难找到其他的饮食方式,具有这么多绝佳的效益,不仅好看、能让人长高,还能避免在我们的文化中许多人过于早逝。
中国健康调查及营养研究是个重要的里程碑,虽然它本身无法证明饮食会导致疾病。因为在科学的领域里,几乎无法找到绝对的证据,任何理论在提出后都会经过辩论,直到证据非常明显,大家才会接受这个理论非常接近真实。以饮食与疾病而言,中国健康调查及营养研究大幅增加了证据的重要性,而实验的特色(多种饮食、疾病与生活形态的特征、各类饮食经验与测量数据的极佳方式)也提供了无与伦比的机会,以前所未见的方式,拓展我们对饮食与疾病的想法。
堆积如山的证据部分来自于我自己,部分来自于其他科学家,再加上中国健康调查及营养研究的结果,说服了我改变饮食与生活形态。15年前我就不再吃肉,而6到8年来也几乎不碰动物性食物,包括乳制品,只有很少数的场合例外。虽然上了年纪,但我的胆固醇却下降了,身材比25岁时还好,比35岁时瘦了20公斤,身高与体重的比例十分理想。多亏我的太太凯伦有办法打造出吸引人、美味又健康的全新饮食生活方式,因此我的家人都采取了新的饮食方法。这完全是出于健康考量,因为我的实验结果告诉我该觉醒了!在我小时候,曾经每天至少喝1.8公升的牛奶,刚开始工作时也曾看不起素食者,但现在我的生命却出现了奇特的转弯。
一般认为200~300毫克/分升的血胆固醇是正常范围,但是如此“正常”的胆固醇标准已经代表明显的心脏病风险。
然而,改变生命的不光是我自己的研究,还包括其他研究者在饮食与健康方面的贡献。当我们的研究发现从特定因素变成全面研究时,真相的全貌也不断扩大,我们对营养学的认识也变得更加全面。现在,我们可以看到其他科学家把我的发现放到更广的脉络,而你也会看到,这些研究结果将是如何的令人大开眼界!
美国人过着富裕的生活,却也因为富贵病而死,美国人每天都像国王王后般大吃大喝,然而这种生活却夺走了许多人的性命。你认识的人当中,可能就有人正受着心脏病、癌症、中风、阿尔茨海默症、肥胖或糠尿病的折磨,或许你自己就是病人,也或许这些疾病正在你的家族中蔓延开来。
不过根据观察,上述疾病在某些靠着全植物素食的传统文化中均相当少见,譬如说中国的农村地区。然而当生活逐渐富裕起来,人们便会开始食用更多的肉类、乳制品与精制的植物性食物(例如饼干、汽水),这时种种病痛也就接踵而至。
我在公开演讲中,大都会以个人的故事为开头,就像这本书一样,而每当演讲完毕,也一定会有人想进一步了解饮食与某种富贵病之间的关系。说不定,你自己就正对某种疾病充满困惑,而且这病正好就是一种富贵病,因为富贵病是美国人的主要死因之一。
说来也许令人惊讶,你所关心的疾病可能和其他的富贵病有着许多相同点,尤其是与营养的联系。譬如,会导致癌症和心脏病的其实并非两种不同的饮食。从全球研究者所累积的证据来看,能预防癌症的饮食,也能预防心脏病以及肥胖、糖尿病、白内障、肌肉退化、阿尔茨海默症、功能障碍、多发性硬化症、骨质疏松症以及其他疾病,而且这种饮食对每个人都有好处,绝不受基因或个人体质的影响。
简单说来,举凡上述与其他各类疾病,其病因都是:不健康,甚至有害的饮食和生活方式,这种饮食和生活方式具有很多致病因子,缺乏促进健康的因子,换句话说,也就是西式饮食。能够对抗所有这些疾病的饮食,就是以植物性食物为主的饮食。
接下来几章,我会按照疾病或疾病类别来安排,每一章都将提出大量证据,来说明食物如何和各种疾病产生关联。读完每一章,你都会发现支持植物性食物的科学证据如此之多,无论广度还是深度都令人惊讶。对我而言,不同类别的疾病全都出现统一的证据,正好让植物性食物论点的说服力更强,如果食用素食确实能避免各种疾病,那么还会有人想吃别的吗?我相信没有,想必你也同意。
美国与许多西方国家对饮食与健康的观念,已经大错特错,也因此付出了惨重的代价。生病、体重过重、搞不清楚状况,这些都是普遍现象。当我写完有关实验室工作和中国健康调查,并开始写第二部分时,我意识到很多我们曾经尊崇的习惯都是错的,而真正的健康却遭到全然的漠视。最糟的是,一无所知的大众多半已经付出最终的代价。我希望通过这本书端正视听,就像你在后续章节里看到的那样,无论是心脏病还是癌症,无论是肥胖还是失明,要达到最佳健康状态,我们的确有一条更光明的坦途。
请把手放在胸口,感受一下自己的心跳,再把手放到能感受到的脉搏处,静静感受一下……那些脉动,是你生命鲜活的标记!为你创造这些脉动的,是你的心脏!在你一生中的每个寒暑、每个日夜分秒,心脏都毫不停歇地为你工作。若你能活到统计数字上的平均年龄,你的心脏将已为你跳动了30亿次 1 。
现在,请你花一点点时间,仔细思索一下一个事实:就在你阅读上面那段文字时,已经有一个美国人的心血管被完全堵塞,血流因此被阻断,导致组织与细胞快速死亡。这个过程当然有个广为人知的名字,那就是“心脏病发作”!等你看完这一页的时候,又会有4个美国人心脏病发,还有另外4个人会中风或是心脏衰竭 2 。而在接下来的24小时里,又将有3000个美国人会心脏病发 2 ,相当于2001年“9.11”恐怖袭击事件所造成的罹难人数。
心脏,是生命的关键,然而在美国,它也常是造成死亡的关键。估计有40%的美国人将死于心脏或是循环系统功能失调 3 ,死亡人数远超过其他损害或病痛——包括癌症!近一百年来,美国的第一大死因几乎都是由心脏病拔得头筹 4 ,这个致命疾病没有性别或种族的差别,所有人都笼罩在它的阴影中。如果你去问女性朋友,对女人而言,究竟是心脏病的威胁较大,还是乳腺癌的阴影较大?许多人绝对会回答是乳腺癌,但是她们错了!女性心脏病的死亡率是乳腺癌的8倍! 5 , 6 我们可以说,“最美国”的运动是棒球,“最美国”的点心是苹果派,而“最美国”的病,非心脏病莫属!
1950年,朱迪·霍利德(Judy Holliday)跃上银幕,本·霍根(Ben Hogan)称霸高尔夫球界,而音乐剧《南太平洋》(South Pacifi c)赢得了托尼奖。同年6月25日,朝鲜战争爆发,3年后,即1953年7月,朝鲜战争正式结束。在这段期间,共计有3万名以上的美军捐躯。
光是300名22岁的“年轻军人”中,竟然77.3%都显示有罹患心脏病的明确迹象。
在战争末期,《美国医学会期刊》(Journal of the American Medical Association )报道了一项非常重要的科学调查。军队的医学研究人员检验了300名于朝鲜战争捐躯的男性军人的心脏,这些军人平均年龄为22岁,先前从未被诊断出有心脏病。然而在解剖他们的心脏时,研究者却发现他们患病的证据非常惊人,且病例数奇高——研究者所检验的心脏,有77.3%都显示了罹患心脏病的明确迹象 7 。
77.3%这个数字真是够让人目瞪口呆了!数字出现的时候,大家仍对这个头号死因不甚了解,而这份研究清楚指出,心脏病会一辈子发展,而且每个人都有罹患的可能!这些军人可不是懒洋洋地窝在沙发里看电视打发时间的大胖子,而是处于青春年华的巅峰状态。从那时候开始,其他研究也陆续确认心脏病在美国年轻人的身上,也相当频繁 8 。
话说回来,心脏病到底是什么呢?大体来说,形成心脏病的构成要素之一,就是硬化斑(plaque)。硬化斑是一层油油的蛋白质、脂肪(包括胆固醇)、免疫系统细胞,以及其他累积在冠状动脉内壁的物质。我曾听一名外科医生说过,如果你用手抹过覆盖了硬化斑的动脉,感觉就好像是抹过一块热热的奶油蛋糕一样。如果你的冠状动脉堆起了硬化斑,那就表示你已经罹患了某种程度的心脏病。以在朝鲜阵亡的军人的解剖报告来说,每20个人里,就有一个人动脉硬化斑的累积程度,严重到90%的动脉都阻塞了 7 。这就好像花园里的水管被夹上一个夹子了,只能靠着细细的水流来浇灌干枯的花园一样。
那么,这些军人怎么没有心脏病发作呢?动脉只剩下10%畅通,怎么会够用呢?其实,如果动脉内壁的硬化斑是经过好几年慢慢累积的,那么血流就有时间慢慢调整。我们可以把流过动脉的血液想象成汹涌的河川,如果你每天在河边堆几个石头,维了好几年,就像硬化斑在血管壁慢慢累积,如此水流将会另外找路,形成小支流或小隧道,或许也会再汇聚成一条新河道,然后流向目的地。这些穿梭在附近或钻过石头的小通道,就叫做“支系”。我们的心脏也一样,如果硬化斑是经过好几年慢慢累积而成,那么血流就有时间可以发展支系,血液也依然能流经心脏。然而,一旦硬化斑累积过多,就会导致血流严重受阻,这时你的胸口将会疼痛难耐,这就是心绞痛。不过,这种慢慢累积的硬化斑,很少会导致心脏病发作 9 , 10 。
那么,究竟是什么才会导致心脏病发作呢?其实,那些累积得不那么严重、阻塞不到50%动脉的硬化斑,反倒常常是导致心脏病发的主因 11 。事实上,所有的硬化斑外头,都包裹着一层薄膜状细胞(Cap),能够把硬化斑的核与血流分开。然而,在这些危险的硬化斑里面,这层薄膜状细胞却异常薄而脆弱,因此当血液冲过之时,就会对它们造成侵蚀,甚至使之破裂。一旦这层薄膜状细胞破裂了,硬化斑的主要内容物就会与血液混合,之后,破裂处附近的血液就会开始凝块,凝结会不断增加,也会很快地堵住整条动脉。若动脉在短时间内被堵住,血流旁支来不及发展,流经破裂处的血液就会大幅降低,心肌也无法获得所需之氧气,进而导致心肌细胞开始死亡,心脏的搏动机能也就逐渐失效。此时,患者可能感到胸口极为疼痛,上至颈部下颚、下至手臂也可能产生剧痛,总之,病患这时已经面临死亡大关了。在美国,每年有110万人心脏病发作的过程都是如此,而每3个心脏病发的患者中,就有一名会死亡 9 , 10 。
最致命的其实是中低程度的硬化斑累积,也就是阻塞不到50%动脉的硬化斑 11 , 12 ,那么,我们该怎么预测心脏病发的时间呢?不幸的是,现有技术尚不足以做到这点。我们无法得知哪个硬化斑会破裂、什么时候破裂,或严重程度如何。不过,我们却能确切知道罹患心脏病的相对风险。过去夺走许多壮年人性命的心脏病曾经非常神秘,但是许多科学研究已经一步步解开其中的谜团。在这些科学研究中,影响最深远的,就是“弗雷明汉心脏研究计划”(Framingham Heart Study)!
第二次世界大战之后,美国国家心脏病研究所在经费有限 4 、任务艰巨的情况下成立 13 。那时的科学家们已知道,不健康的心脏动脉内的那层硬化斑,是由胆固醇、磷脂及脂肪酸所构成 14 ,但却不知造成这种损害的起因、过程和导致心脏病发作的确切原因。为了寻找答案,心脏研究所决定以数年的时间,追踪一个地区的人口,并详细记录此地区每个人的病历,看看哪些人会罹患心脏病,哪些人不会,而科学研究者选择了马萨诸塞州的弗雷明汉市。弗雷明汉坐落在波士顿郊外,在美国历史上占有重要地位。该地欧洲移民的历史可以追溯到17世纪。在历史上这个城市曾经在独立战争、沙仑巫术案审判案和反堕胎运动中都扮演了重要的角色。
1948年,这座城市里有5000多名的男女市民愿意担任科学家针筒下的研究对象,让大家能更了解心脏病。
这些科学家们并没有辜负这些志愿者,我们确实从研究中得到了许多资讯。弗雷明汉心脏研究观察了哪些人罹患心脏病,哪些人又不会罹患,并且比较其病历,终于了解到,心脏病的风险因素包括胆固醇、血压、身体活动量、吸烟与肥胖。许多年来,医生们都以弗雷明汉的预测模式,来分辨哪些人容易罹患心脏病,哪些人不会。该研究已衍生出1000篇以上的科学研究报告,至今已研究四代的弗雷明汉市民。
弗雷明汉研究计划中,最珍贵耀眼的成果,就是发现了血胆固醇。1961年,研究者提出非常有说服力的说法,指出血胆固醇高与心脏病之间的相关性很大。例如男性的血胆固醇浓度“若每分升超过244毫克,那么这个人罹患冠状动脉心脏病的概率,将是每分升低于210毫克者的3倍以上 !” 15 血胆固醇浓度是否能预测心脏病,原本众说纷纭,但这时答案尘埃落定了——胆固醇浓度确实会带来差异!而同一份报告也证明,高血压是心脏病的重要风险因素。
强调风险因素的重要,是一项革命性的概念。弗雷明汉研究展开之际,全球大多数医生都认为心脏病是身体必然出现的“耗损”情形,因此对它一筹莫展。他们认为心脏就像是汽车引擎,随着年龄增长,零件会渐渐失灵,甚至失效。然而,一旦我们能证明,心脏病是可以从测量风险因素而预先得知,那预防心脏病的概念会应运而生。这个研究的研究者写道:“……显然预防方案绝对必要!” 15 也就是说,只要降低风险因素,例如血胆固醇和血压,我们就能降低心脏病的风险。
现在,胆固醇与血压已是家喻户晓的词汇,美国每年砸下300亿美元的医药费,以控制心脏病与其他心血管疾病的风险因素。几乎每个人都知道,若能将危险因子控制在适当范围,就能积极预防心脏病。然而,这种认知却是在50年前才形成的,而且多半得归功于弗雷明汉心脏病研究计划的研究者与受试者。
弗雷明汉心脏研究计划可说是史上最知名的一项研究,但美国在过去60年里,还曾进行许多其他的研究。早期研究的结论都是:美国人罹患心脏病的比例居全球之冠,这点值得美国人提高警觉。比方1959年的一项研究中,比较20个不同国家冠状动脉心脏病的死亡率(表5.1),便可看出这种现象 16 。
表5.1 1955年左右,55~59岁男性心脏病死亡率16

这些研究的检验对象皆为西方化国家,但若与较传统的社会相比,就会发现心脏病发生率的差异更为惊人。比如在研究中,最引人瞩目的就是巴布亚新几内亚的高地人,其心脏病例非常少见 17 。别忘了!中国农村的心脏病比例也很低——美国男性死于心脏病的比例,为中国男性的17倍 18 。
为什么在20世纪六七十年代,美国人容易罹患心脏病,但许多其他国家的人相对而言却安然无恙?答案很简单:死亡,是食物造成的!只要是饱和脂肪与动物性蛋白质的食用量较少而全谷类与蔬果的摄取量较高的文化,患心脏病比例就会较低,也就是说,这些文化多靠植物性食物维生,而美国人则多倚赖动物性食物。
但是,会不会是基因作祟,导致某个族群比较容易罹患心脏病呢?其实实情并非如此,从一群遗传基因相同的人身上,就能看出饮食与疾病的关联,也差不多和上述情形类似。比方说,居住在夏威夷或加州的日本人,血胆固醇浓度与冠状动脉心脏病的比例,都比日本本土高出许多,这显然是环境造成的,因为这些人大多数拥有一样的基因 19 , 20 。
此外,烟瘾也不是心脏病的原因,因为日本男性可能是全球最爱抽烟的人,但是发生冠状动脉心脏病的情形仍比日裔美籍人士低。研究者在报告中把矛头指向了饮食,他们写道,血胆固醇会随着“饮食中所摄取的饱和脂肪、动物性蛋白质与饮食胆固醇 ”而增加,相对的,血胆固醇“与饮食中所摄取的复合碳水化合物呈负相关 ……” 20 简言之,动物性食物与血胆固醇浓度较高有关,植物性食物则与血胆固醇较低有关。
这项研究意味着饮食可能导致心脏病,不仅如此,早期研究结果也勾勒出一样的情景:吃进愈多饱和脂肪与胆固醇(摄取动物性食物的指标),罹患心脏病的风险也愈高。而当其他国家开始模仿美国的饮食方式时,心脏病的比例也就跟着蹿升。
我们现在已经知道什么是心脏病,也知道影响心脏病的因子为何,但是,罹患心脏病时该怎么办?弗雷明汉心脏研究计划之初,已有医生除了设法预防心脏病,还试着寻找治疗方式。他们以当时最创新、最成功的治疗计划来治疗心脏病,然而,他们采用的,却是最原始简单的技术:刀与叉!
死亡,是食物造成的!罹患心脏病既不是基因在作祟,而烟瘾也不是真正原因。
这群医生在密切注意当时持续进行的研究之余,也不忘联系到常识。他们知道 21 :
①在动物实验中,摄取过多脂肪与胆固醇会导致动脉粥样硬化(动脉变硬、硬化斑累积)。
②吃进食物里的胆固醇,会造成血液中胆固醇浓度提高。
③血胆固醇高可预告心脏病的发生,或导致心脏病。
④世界上大多数人皆未罹患心脏病,而这些不会罹患心脏病的饮食文化中,脂肪与胆固醇的摄取都较少。
因此,这些医生们决定让患者改变饮食,要他们少摄入脂肪与胆固醇。这其中的一名先驱,就是洛杉矶的莱斯特·莫里森(Lester Morrison)医生。在弗雷明汉研究展开前两年(1946年),他就已经先进行了一样研究,“以判断饮食脂肪的摄取和动脉粥样硬化发生率的关联”。 22 在实验中,他让50名曾经心脏病发的病患维持一般饮食,而另外50名也曾心脏病发的病患则采用实验饮食。
他把实验饮食组的脂肪与胆固醇摄取量减少,根据他所公布的样本菜单,病人一天只能吃两次少许的肉:中午是同分量57克的“冷的烤羊肉(瘦肉)配薄荷酱”,晚上也是同分量的“瘦肉”,就算再怎么爱吃冷的烤羊肉配薄荷酱,也不能多吃。事实上,实验饮食所禁止的食物可有一大串,包括奶油浓汤、猪肉、肥肉、动物脂肪、全脂牛奶、奶油、牛油、蛋黄、牛油制成的面包与甜点,以及鸡蛋。
这种进步的饮食有什么成效呢?维持普通美式饮食的50名病人,8年后只有12人还活着(24%),至于实验饮食组的病人,则有28人还活着(56%),人数几乎是对照组的两倍半。12年之后,对照组的病人已全数死亡,但是实验组却有19人还活着,存活率达38% 22 。实验饮食组有许多人死亡,固然令人遗憾,但显然他们因为适量减少动物性食物摄取,并多吃植物性食物,因而遏止了病势。(表5.2)
表5.2 病患存活率

莫里森医生是在1946年开始研究的,当时多数科学家都认为心脏病是不可避免的老化过程,并无挽救之道。虽然莫里森医生并未治疗心脏病,但是他证明了,以饮食这么简单的方式,就能明显改变病程,即便疾病已进展到曾发作的阶段。约莫在同一时期,另一组研究团体也提出类似的证明。一群北加州的医生,让更多已进入后期的心脏病患采取低脂、低胆固醇的饮食,结果发现,这些病人的存活率为未采取此饮食方式者的4倍 23 。
显然,希望出现了!心脏病不再是上了年纪之后无可避免的结果,即便疾病已进入后期,只要采行低脂、低胆固醇的饮食,仍可大大延长病人的寿命。不仅如此,这项新发现把饮食与其他环境因素都当成是心脏病的主因。在当时,所有关于饮食的讨论都只狭隘地聚焦在脂肪与胆固醇,把这两种食物成分看成是唯一的杀手。然而我们现在知道,把注意力集中在脂肪与胆固醇是错误的。因为脂肪与胆固醇正是摄取动物性食物的指标,从表5.3即可看出动物性蛋白质摄取量与55~59岁男性死于心脏病之间的关系。 16
表5.3 动物性蛋白摄取量与55~59岁男性心脏病死亡率 16

这份研究显示,你吃的动物性蛋白质愈多,就愈容易罹患心脏病。此外,还有许多实验调查指出,若将动物性蛋白质喂给大鼠、兔子与猪等,将会明显提高这些动物的胆固醇浓度,但植物性蛋白质却能大幅降低胆固醇浓度 24 。人体实验不光是印证这些发现,更表示若想降低胆固醇,与其少摄取脂肪或胆固醇,还不如多吃植物性蛋白 25 。
这些与动物性蛋白质相关的研究是过去30年间进行的,但早在50年前,当健康医学界刚开始讨论饮食与心脏病之间的关系时就已有类似的研究发表。然而,当时却只有脂肪与胆固醇被揪出来,并遭到猛烈的批评,而动物性蛋白质却仍躲在阴影之下。可是,脂肪、动物性蛋白质与胆固醇这三种营养素,正是动物性食物的共通特征,因此,动物性食物会造成心脏病,难道不是非常合理的怀疑吗?
当然,没有人会全面抨击动物性食物,以免引来专业人士的孤立与嘲讽。在营养学界,曾发生许多极具争议的事件,通常都是因为出现了革命性的观念,而许多人不喜欢这观念。借由饮食来预防心脏病的想法宛如毒蛇猛兽,因为这表示以肉类为主的美国传统饮食方式虽然是我们的最爱,但却会伤害心脏,对我们不好——安于现状的乖宝宝们讨厌这个观念。
一名支持现状的科学家,就描写了看似不易罹患心脏病的人,文辞间大肆揶揄。1960年,他用以下的“幽默”文字,讽刺当时的新发现 26 。
最不容易罹患冠状动脉心脏病者的速描
娘娘腔的政府工作人员或殓装师,体形消瘦,无精打采,没有干劲、雄心壮志或竞争精神,做什么都没有时限压力。这种男人食欲差,只靠着撒了玉米油或鱼油的蔬果过活,憎恨香烟,对于收音机、电视或汽车嗤之以鼻。蓬头垢面,瘦巴巴的,看起来不爱运动,却靠着健身来锻炼那看不太出来的肌肉。收入低微、血压血糖、尿酸与胆固醇都很低。自从结扎之后,就服用烟酸、维生素B6,长期采用抗凝血疗法。
这文章的作者还不如直接说:“只有真正的男人才会得心脏病。”虽然作者说蔬菜水果是最不容易罹患心脏病的人吃的,但这种饮食还是被描述成“粗劣贫乏”。因为很不幸,我们的文化把肉与体力、男子气概、性别认同和经济财富画上了等号,也因此蒙蔽了主张维持现状的科学家们对食物的看法,让他们无视于许多健康的证据,并把这种观念一路传递下来。
也许那段文字的作者应该和我的一位朋友——克利斯·坎贝尔见个面。他曾两次获得美国全国大学体育学会甲组的摔跤冠军、三次全国高级摔跤冠军、两次奥运奖牌,也是康奈尔大学法学院的毕业生。他在37岁时,以90公斤的体重成为美国奥运摔跤项目上年纪最大的得奖者。坎贝尔是个素食者,也是属于不易罹患心脏病的人,我想他对上述那段速描必定非常不能苟同。
动物性食物会造成心脏病,但没人会全面抨击,因为会引来专业人士的孤立和嘲讽。
主张安于现状与饮食预防的两个阵营,论战一直十分激烈。我在20世纪50年代末,曾于康奈尔大学听到知名研究者安瑟·吉斯(Ancel Keys)的演讲,内容是如何以饮食来预防心脏病,而台下一些听讲的科学家则不相信地直摇头,并且提出饮食不可能会影响心脏病。研究心脏病的最初几十年,出现了许多针锋相对的个人,而这场论战中最初的伤亡者,都是思想开放的人。
主张维持现状与提倡改善饮食的两派,现在依然战火激烈,只不过心脏病的样貌已改变许多。我们对抗心脏病的方式与进展究竟如何呢?事实是,主张维护现状的人多半仍受到保护。虽然大家已经知道饮食预防疾病的潜力,但对于后期病患,人们仍把注意力集中在器械手术与化学药物的介入,饮食则被抛诸脑后。手术、药物、电疗与新的诊断工具,夺走了所有聚光灯的焦点。
要治疗心脏病,现在可施行冠状动脉心脏搭桥手术,也就是以一条健康的动脉“黏”到患病的动脉上,这么一来就能绕过动脉上最危险的硬化斑,而最大的手术当属心脏移植,有时甚至会动用人工心脏;还有一种手术程序不必切开胸腔,叫做冠状动脉“气囊扩张术”(血管成形术),也就是在狭窄、生病的动脉里放进小小的气囊,把它充气,将硬化斑挤回血管壁,使得通道打开,让更多血液通过。此外,我们现在有自动减颤器来使心脏复苏,还有心脏起搏器及精确的造影技术,让我们不必直接碰到心脏,就能观察到每一条动脉的状况。
过去50年来,相对于饮食的化学药物与技术,进步幅度确实令人赞赏。最近有名医生在总结初期广泛的心脏病研究之时,特别提到了医疗器械:“大家曾希望,第二次世界大战之后所发展的科学与工程优势,能应用到(对心脏病的)这场战争中……受战争激发而出现并发展壮大的器械工程与电子学,似乎对于心血管系统的研究特别有用 ……” 4
我们确实已经取得某些大幅的进步,证据是今天的心脏病死亡率比20世纪50年代足足下降了58%! 2 死亡率下降58%,看起来是化学药物与技术的一大胜利,然而其中重要的进展,应该归功于急诊室对于心脏病突发病患的处理治疗。20世纪70年代,年纪超过65岁的人如果心脏病发,就算能活着进医院,也还有38%的死亡率。但是今天,病患若能活着送进医院,死亡率只有15%,这是因为医院急救的反应更为迅速 2 。
此外,抽烟的人数也持续下降 27 , 28 ,继而降低了心脏病的死亡率。总体而言,医院与机械设备都进步了,又有新的医药发现,加上吸烟率降低和更多手术选择,显然值得喝彩的事情还真不少。我们进步了,看起来好像如此!
但是,我们真的进步了吗?
不管怎么说,现今心脏病仍是美国的头号健康杀手,每24小时就有将近2000名美国人因心脏病死亡 2 。虽然我们有上述种种进步,然而每年死于心脏病的人仍不计其数。
事实上,心脏病的发生率(不是死亡率) 29 和20世纪70年代初期 2 并无不同,也就是说,虽然心脏病不像以前那么容易致命,但我们罹患心脏病的概率仍然和以往一模一样。看来,我们只是稍微能把心脏病的死期延后,却完全无法减少心脏病的比例。
其实,器械治疗手法的效果,远比我们所认为的要小得多。在心脏搭桥手术变得特别普遍的1990年,美国进行了38万次这样的手术 30 ,也就是每750个美国人中就有一人动过这种大手术。手术时,病人的胸腔会被打开,血流则是借由一组钳子、泵与各种仪器导入新的路线,并从病人身上切下一段腿部血管或胸部动脉,缝到心脏患病的部分,这么一来,血流就可绕过阻塞的动脉。
然而,这种手术的代价非常高昂,要耗费46000美元 32 ,而且每50个动了这种非必要手术的病人中,就有一个死于并发症 31 。手术的副作用包括心脏病发作、呼吸道并发症、出血并发症、感染、高血压与中风。在手术过程中,必须把心脏附近的血管钳住,这时硬化斑会从血管内壁剥落,而血液会把这些碎块带往脑部,导致许多“小”中风。研究者曾经比较过病人在术前术后的智力,结果竟然发现,有79%的病人在手术7天之后“出现某方面的认知功能缺陷”。 33
那人们为什么还要自讨苦吃呢?因为心脏搭桥手术最广为人知的好处,就是减少心绞痛或称胸痛。进行过心脏搭桥手术的病人,在一年内有70%~80%不会再发生难耐的剧烈胸痛 34 ,但这项好处却无法持久!有高达1/3的病人,在手术后的3年之内再度发生胸痛 35 ,而10年之内则有一半的病人会死亡、心脏病发或胸痛复发 36 。根据长期研究显示,因为心脏搭桥手术而延长生命的病人,其实寥寥可数 12 ,这些研究甚至指出,进行过心脏搭桥手术的病人,心脏病发作的次数不亚于未进行手术的病人 12 。
还记得哪种硬化斑的累积会导致心脏病发作吗?是那些较小、较不稳定、容易破裂的硬化斑。然而心脏搭桥手术锁定的目标,却是最大、最明显的硬化斑,这些硬化斑或许会导致胸痛,却不会导致心脏病发作。
除了危在旦夕的心脏病患之外,没有人的寿命能靠外科手术或医疗器械而延长。
血管成形术的情形也差不多,这项昂贵且风险高的手术,是先辨认出冠状动脉阻塞之处,然后插入气囊充气,这样可以把硬块推回血管壁,让更多血液能够通过。然而,在每16个接受手术的病人中,就有一名会在手术中出现“突发性血管闭合”,因而导致死亡、心脏病发或必须采取紧急心脏搭桥手术 37 。即便没发生这些情形,手术失败的概率仍相当高。更不值的是,在手术后4个月内,先前经过“挤压”而张开的血管,有四成会再度闭锁,导致手术失效 38 。如果不考虑这些不顺利的结果,血管成形术确实可以暂时解除胸痛,但最容易导致心脏病发作的小阻塞,当然还是无法靠血管成形术来彻底解决。
以先进的机器来治疗心脏病,看似成效很好,但其实令人相当失望。心脏搭桥手术和血管成形术不仅无法处理心脏病的根本原因,更无法预防心脏病发,最糟糕的是,除了危在旦夕的心脏病患之外,没有人的寿命能因而延长。
这到底是怎么回事呢?虽然过去50年来的心脏病研究似乎为大众带来许多好处,但我们还是得扪心自问:我们真的赢了这场战争吗?我们是否能有一些不同的做法?比方说,50年前从饮食中学到的教训?先前提过的莱斯特·莫里森医生所发现的饮食治疗法,后来又怎么样了呢?
那些发现后来多半被迫销声匿迹了,我是在近年才知道这些20世纪四五十年代的研究。真不明白,我在20世纪50年代末和60年代初读研究生时,为什么专家不肯承认有这类研究在进行,或是有人在认真思考这些调查?而与此同时,美国人的饮食习惯却是每况愈下,美国农业部指出,大家比30年前吃进更多的肉和脂肪 39 ——显然,我们走错方向了!
过去20年间,这些已被大家遗忘的信息再度浮上台面,于是,反对现状的争战又再次加温。几位极为优秀的医生证明,要对抗心脏病,其实有更好的方法。他们以最简单的治疗,展现出突破性的成功,再度显示最好的药物就是食物!
猜猜看,全美甚至全球最好的心脏病医疗中心在哪里?纽约?洛杉矶?芝加哥?或是佛罗里达州某个住着许多老人的城市?根据《美国新闻与世界报道》的报道,答案是:俄亥俄州的克利夫兰。来自全球的病人纷纷搭机前往克利夫兰医院,请最好的医生进行最先进的心脏病治疗。
在这家医院中,有位大有来历的医生——小考德威尔·埃塞斯廷!他曾以耶鲁大学学生的身份参加1956年奥林匹克运动会,并获得一枚金牌。在克利夫兰医院受训后,他曾到越南担任军医,因此获颁铜星勋章。之后,埃塞斯廷医生在这家全球一流的医疗机构中,成为极成功的医生,并担任该院的院长、理事会成员、乳腺癌工作小组召集人、甲状腺与副甲状腺科室主任。发表达百余篇科学报告的他,也曾获得1994~1995年度美国最佳医生提名 40 。他这辈子几乎什么事都做得比别人好,慈悲谦逊的他,不论是事业还是个人生活都达到了成功的顶峰。
我最欣赏埃塞斯廷医生的一点,并不是他的资历或所获得的奖项,而是他能坚持寻找真相。勇于挑战体制的埃塞斯廷医生,曾邀我参加他所筹备的“第二届脂质与冠状动脉心脏病之根除及预防全国会议”,并为这次会议写了下面这段文字:
我担任外科医生已有11年,对于美国医学界癌症与心脏病的治疗模式,我已经完全绝望了。这100年来,癌症管理几乎没有改变,也没有人认真地在预防心脏病与癌症。然而,我发现这些疾病的流行病学很值得讨论:全球有3/4的人并未罹患心脏病,而这项事实与饮食的关系非常密切 41 。
埃塞斯廷医生开始重新审视医疗实务:“我发觉医疗、血管造影、手术介入都只能治标;心脏病需要不同的方式,才能治本 。”他决定测试全植物素食对已确定罹患冠状动脉心脏病的患者有何影响 42 ,于是开始使用最少量的降胆固醇药和非常低脂的植物性饮食来治疗心脏病,结果获得极为显著的成果 42 , 43 。
1985年,埃塞斯廷医生展开研究,希望病人的血胆固醇降低到每分升150毫克以下,于是他要每个病人在饮食日志中,写下自己吃的每种东西。接下来的5年,他每两周与病人会面一次,讨论疗程、验血、记录血压与体重。他白天与病人见面后,晚上会打电话告知病人验血结果,并进一步讨论饮食的效果。此外,每个病人每年都会见面,彼此谈谈计划与社交,也交换有用的资讯。他不仅勤奋研究,也亲自给病人坚定的支持与关怀。
此外,埃塞斯廷医生与妻子安娜和病人采取一样的饮食方式,吃的食物完全不含额外脂肪,也几乎不含动物性食物。医生与同事报告:“(参加者)要避免油脂、肉类、鱼、家禽与乳制品,脱脂牛奶与脱脂酸奶除外 。” 42 计划进行到大约第五年时,埃塞斯廷医生更建议病人连脱脂牛奶与酸奶也别碰了。
有5名病人于头两年退出研究,于是剩下18名受试者。这18名病人来找埃塞斯廷医生的时候,原本病况都相当严重,在研究展开之前的8年,这18个人曾经历49次因心血管出问题而引起的痛苦体验,包括心绞痛、心脏搭桥手术、心脏病发、中风,以及血管成形术。他们的心脏都非常不健康,我们甚至可以想见,他们是因为担心自己即将面临死亡,才在惊慌之下参加了这项研究 42 , 43 。
结果,这18名病人获得了骄人的胜利。研究刚开始的时候,病人的平均胆固醇为246毫克/分升。在研究过程中,血胆固醇的平均值下降到132毫克/分升,比150毫克/分升的目标还要低得多。不好的胆固醇“低密度脂蛋白”浓度固然大幅下降,然而,最令人印象深刻的倒并不是血胆固醇浓度,而是研究展开之后患者冠状动脉的病况 43 。
在接下来的11年里,奉行饮食法的18个病人中,仅发生过一次心血管状况,而那次状况是发生在一名两年未采用该饮食法的病人身上:自从不采用该饮食法之后,那名病人又出现了心绞痛,于是决定恢复健康素食,之后病人的心绞痛就消失了,也没有再次发作。
患者的病况不仅停止,甚至出现扭转:七成病人原本阻塞的动脉后来都畅通了。有11名病人愿意接受心血管造影,即帮心脏的某些动脉照X光片,结果显示,这11个人原本动脉阻塞的情形,在研究的最初5年里平均减少了7%。这听起来或许算不上大变化,但如果血管的直径增加7%,表示血流量增加至少30% 44 ,更重要的是,这表示心绞痛更少乃至不出现,也代表生与死的界线。该研究为期5年,研究者指出:“这是以脂肪最少的饮食搭配胆固醇药的研究中,为期最长的一次,而病患动脉狭窄(阻塞)平均减少7%,更超越先前的所有报告 。” 42
采行低脂素食疗法的18个病人,不仅症状消失,有些人的病况甚至出现扭转。
有一名医生对埃塞斯廷的研究产生了特别的注意,因为他发现,自己心脏已经出问题时,看起来还健康无恙,但最后却心脏病发作,那时他才44岁。他罹患的是特殊的心脏病,任何传统药物都无法保证安全。于是他找上埃塞斯廷医生,决定投身这项饮食计划。32个月之后,虽然未服用任何降胆固醇的药物,但是他的病势却有所好转了,而且血胆固醇降低到89毫克/分升。下面分别是他采取埃塞斯廷医生饮食建议之前与之后的动脉造影(图5.4) 8 ,显然非常令人惊讶。图片中,亮的部分是流经动脉的血,左图(A)中以圆弧标示的地方,显示严重的冠状动脉疾病,导致血流减少。但是在采取全植物素食之后,同一条动脉敞开了,让更多血流可以通过,逆转了原本危急的心脏病(右边的图B)。
图5.4 采用植物性饮食之前与之后的冠状动脉
那么,埃塞斯廷医生的运气比较好,找到的患者呢?事实上并非如此。心脏病严重到这种程度时,并不会自动痊愈。我们再来看看放弃这种饮食计划、恢复标准医疗方式的那5名病患——到了1995年,这5人分别因为10次的冠状动脉状况而逐一过世了 42 。相较之下,到了2003年,即研究的第17年,所有采取埃塞斯廷医生饮食法的病患,只有一名病逝,而且他们的寿命都已经七八十岁了 45 。
只要是脑筋清楚的人,都不会再质疑这项发现了吧!病患在遵循全植物素食之前,冠状动脉共出现49次状况,但是之后却完全没有再发生过。埃塞斯廷医生做到了传统“伟大科学”花了55年、竭尽全力却无法达成的目标:他打败心脏病了!
除了埃塞斯廷医生,过去15年间心脏病领域还出了另一名权威——迪安·奥尼什(Dean Ornish)医生,因为他的努力与协助,终于把饮食带到医学思想的最前线。毕业于哈佛医学院的他,曾写过许多畅销书,知名媒体经常报道他,许多保险业者都会提到他的心脏病治疗计划。如果你曾经耳闻饮食与心脏病的关联,可能多半得归功于奥尼什医生的作品。
奥尼什医生最知名的研究,就是“生活方式与心脏疾病”,也就是只靠改变生活形态,来治疗28名心脏病患者 46 。他让这群病患进行实验治疗计划,另外20名病患则采用一般的治疗计划。他很仔细地追踪两组病患,并衡量几项健康指标,包括动脉阻塞、胆固醇浓度与体重。
奥尼什医生的治疗计划与讲究高科技的现代医学标准大相径庭。他让28名患者在治疗的第一周住到饭店,并告诉他们该做些什么以维持健康。他要求患者食用低脂的植物性饮食至少一年,而其中只有10%的热量是来自脂肪。他们可以随心所欲地多吃,只要符合“合格”的食物列表即可,而这些食物都是蔬果与谷类。研究者写道:“不准吃任何动物性食物,除了蛋白,以及每天一杯的脱脂牛奶或酸奶 。” 46 除了饮食之外,实验组还实行各种压力管理法,包括每天至少进行一小时的冥想、呼吸练习与放松。患者每周也得运动3个小时,运动程度依照疾病的严重性而定。为了帮助病人改变生活方式,实验组成员每周要聚会两次(4小时),为彼此打气。奥尼什医生与研究小组不使用任何药物、手术或科技来治疗这群患者 46 。
参加实验的患者都相当遵守研究者的规定,也都获得了健康改善与活力提高的报酬。就平均而言,他们的总胆固醇浓度从227毫克/分升降低到172毫克/分升,而坏胆固醇“低密度脂蛋白”的浓度,也从152毫克/分升降低到95毫克/分升。一年之后,他们胸痛的频率、持续时间与严重程度皆大幅降低。不仅如此,愈是遵守生活方式建议的病人,心脏痊愈的程度也愈好:一年来最遵守新生活方式的病人,动脉阻塞程度减少了4%。这看起来虽然没什么大不了,但是请别忘记,心脏病可是在漫长的一生中形成的,因此一年能减少4%以上堪称极佳的成果。总体而言,实验组里有82%的病人,在经过一年之后,都出现心脏病康复的情形。
对照组的病患就没那么好过,虽然他们也接受一般护理。从频率、持续时间与严重程度来看,他们的胸痛都更为严重:在实验组的胸痛频率减少91%时,对照组却提高165%,胆固醇浓度也明显偏高,而血管阻塞程度也更明显。最不注重饮食与生活方式变化的患者,一年后阻塞体积增加了8% 46 。
没有任何手术或化学药物能和饮食一样,对心脏病的治疗成效这么显著。
从奥尼什医生、埃塞斯廷医生,与其他如莫里森医生等前辈的研究来看,相信我们已经找出一条有效的策略,来向心脏病宣战。这些医生们的饮食治疗不仅能够解除胸痛,更能治疗心脏病的根本原因,并消除日后冠状动脉疾病的状况。无论是在克利夫兰医院或其他地方,都没有任何手术或化学药物能和饮食一样,对心脏病的治疗成效这么令人印象深刻。
未来仍然充满希望,我们现在所了解的知识,几乎已足以消灭心脏病。我们知道该如何预防心脏病,也知道如何成功地治疗——只要吃得正确,就能保持心脏健康,更不必再切开胸腔以改变动脉路线,或一辈子把影响很大的药物注入血液之中。
接下来所需要的,就是大规模实行正确的饮食方式——迪安·奥尼什医生目前已在实施中。他的研究团队已着手进行的“多中心生活方式示范计划”,恰能代表心脏病治疗的未来情景:受过严谨训练的健康专业人员,同时分散在8个不同的地点,以奥尼什医生的生活方式介入计划,来治疗心脏病患者。有资格参加此计划的病患,病历上皆载明病况已严重到该动手术了。然而,他们并未采行手术治疗,而是参加了为期一年的生活方式计划。本计划从1993年展开,到1998年时,已有40种保险方案为入选的病人支付费用 32 ,而在同一年里,参与计划的病患已达200人,而且成效卓越:经过一年的治疗,有65%的患者胸痛消失,且效果能维持很久。3年之后,超过六成的患者均未再出现胸痛 32 。
此外,这项计划也十分具有经济效益。美国每年要进行100万次以上的心脏病手术 32 ,以2002年为例,心脏病患者共花费了781亿美元在医生服务与医院护理上,这还不包括药费、居家护理或看护中心费用 2 。光是进行一次血管成形术,就得花上31000美元,心脏搭桥手术更要46000美元 32 。但是,如果参与生活方式介入计划,一年的费用只要7000美元。在比较过采用生活方式计划与采用传统手术的病患后,奥尼什医生与同事指出,生活方式介入计划平均可为每名患者省下30000美元 32 。
然而,尚有许多未竟之事有待努力。比如说,医疗体系的结构是从化学药物与手术介入来获利,饮食完全无法与之分庭抗礼;此外,饮食治疗常常招来一种批评,那就是病人根本不肯做重大的改变。曾有一名医生指责道,患者之所以改变饮食习惯,只是因为埃塞斯廷“一头热的信仰”。 47 这种批评不光是错误,更是侮辱患者、自欺欺人。如果医生不相信病人能够改变饮食,那么他们根本就不会讨论饮食,只会以草率了事的方式看待饮食治疗。事实上,预设病人根本不想改变生活方式,因而隐瞒了可能救命的资讯,乃是对病人最严重的不敬。
有些机构虽然立意良善,但却仍无法摆脱封闭的思想。美国心脏病学会所建议的饮食,只是支持饮食节制,称不上是有科学根据的事实,“全国胆固醇教育计划”也一样。这些机构所倡导的饮食节制方式,顶多有些细枝末节的变化,却被奉为健康生活方式的“目标”。若你罹患心脏病的风险很高,或者已经是心脏病患者,他们的建议是,你应该把饮食控制在“只有”30%的热量来自脂肪(饱和脂肪占7%),每天的饮食胆固醇不要超过200毫克。他们还说,血胆固醇的总值维持在200毫克/分升以下的“理想”标准 48 , 49 。
这些声望卓越的机构,并未提供最新的科学信息给大众。他们说,200毫克/分升的血胆固醇总值是“理想的”。但是,我们知道在心脏病发作的美国人当中,有35%的人血胆固醇总值是介于150到200毫克/分升 50 (真正安全的血胆固醇浓度应该是低于150毫克/分升)。我们也知道,经过证明,要逆转心脏病病势,最明显的效果就是把脂肪控制在只占总热量摄取的10%。许多研究已经清楚指出,那些遵循政府饮食节制建议的病患,心脏病还是继续发展,这些无辜的受害者都是注重健康的人,他们听从建议,把血胆固醇总值维持在180或190毫克/分升,最后却落得心脏病发,甚至英年早逝 51 。
最过分的是,全国胆固醇教育计划竟写着如此危险的字句:“要减少冠状动脉心脏病的风险,最具成本效益的方式是改变生活形态。然而,为达到最大的成效,许多人还是需要服用降低低密度脂蛋白(胆固醇)的药物 49 。”难怪美国人的健康状况不合格!大家认为声望最好的机构,结果竟只提出这么委婉的饮食建议给最严重的心脏病患者,而且最后还提出警告,说我们还是一辈子吃药比较安全。
这些最知名的机构担心,若他们倡导的是大幅度的改变,那么根本没有人会听。然而体制内所建议的饮食,健康价值远逊于埃塞斯廷和奥尼什医生的饮食法。事实上,200毫克/分升的血胆固醇绝对称不上安全,30%脂肪摄取的饮食也绝对算不上“低脂”,而食物中胆固醇只要超过零毫克,就会戕害健康。然而健康机构却以“适度节制饮食”之名,有意误导大众对于心脏病的观念。
无论科学研究人员、医生或制定政策的官员怎么说,外行人一定要知道,全素食绝对是最健康的饮食。奥尼什医生与同事在讨论划时代的“生活方式与心脏疾病”的研究报告中写道:“我们研究的重点,在于决定何者为真,而不是何者方便 !” 46
我们现在已经知道,事实证明全植物素食不但可以预防,甚至能治疗心脏病,只要靠着正确的天然素食,每年就能挽救好几十万人的性命。
长期担任弗雷明汉心脏研究的威廉·卡斯特利(William Castelli)医生,堪称心脏病研究的巨擘,他支持全植物素食。埃塞斯廷医生擅长逆转各种心脏病的病势,他提倡全植物素食。奥尼什医生也是逆转心脏病病势的先锋,不仅不使用药物或手术,而且还确实为病人带来许多经济效益,他也拥护全植物素食。
现在是希望最大、最具挑战的年代,也是每个人都能掌握自己健康的时代。在我所认识的医生中,最优秀、最有爱心的小考德威尔·埃塞斯廷医生说得最好:我们这一行的集体意识,现在面临前所未见的考验。该是鼓起勇气开创传奇的时候了 ! 8
我深以为然!
或许你已经听过这个消息。
也许你曾看过一些可怕的统计数字,知道美国人肥胖的问题。
或许你只是单纯地发现,在杂货店购物的人中,大腹便便的人愈来愈多。也或许你曾在教室、游乐场或幼儿园注意到,许多孩子深受体重超重之苦,跑不了几米就气喘如牛。
现在实在很难不注意到大家的“体重之战”,翻开报章杂志、打开广播电视,都可以看到美国人面临体重的问题。事实上,每三个美国人里,就有两个人过重,而在成年人里,肥胖人口占了1/3,这些数字不仅很高,而且上升的速度快得令人担忧(表1.2) 1 。
那么,到底怎样叫做“超重”?怎么样才叫做“肥胖”呢?这里有一个“身体质量指数”(BMI),是表示身材的标准模式,它代表体重(以公斤计)除以身高(以平方米计)的比数。根据官方标准,BMI超过25表示过重,超过30就表示肥胖,男女的衡量标准相同。想知道自己的BMI,可以参看表6.1。
表6.1 BMI对照表

说到体重超重这件事,最让人难过的大概是体重超重与肥胖的儿童人数越来越多了。美国15%的未成年人(6~19岁)体重超重,另外还有15%陷入肥胖的危机 2 。
体重超重的孩童会面临许多心理与社会方面的挑战:体重超重的孩子不容易交到朋友,也常被认为是好吃懒做,进而使他们更容易在学习和日常生活中碰到困难。在青春期则可能会出现自信心缺乏的问题,影响甚至相当长远 3 。
体重超重的年轻人,常需要面对各种健康问题,举例来说,他们的胆固醇浓度通常都较高,而这正是许多致命疾病的指标。此外,他们也较容易患上葡萄糖不耐症,因此糖尿病接踵而至。Ⅱ型糖尿病原本是成年人的专利,但现在青少年的罹患比例却正急速蹿升。肥胖孩童患高血压的概率,是正常孩童的9倍;而每10个肥胖的孩子里,就有1个会发生睡眠呼吸中止,这种疾病将会导致神经认知系统的问题。最后,肥胖孩子的身上也不难发现各种骨骼问题。更糟的是,小时候胖,长大之后仍可能成为肥胖的成人 3 ,这就显著增加了他终生被这些健康问题所困扰的可能性。
肥胖的人可能很多事情都没办法做,因此无法好好享受生活。比方说,他们没办法尽情和儿孙游戏,他们不能长途旅行,不能运动,在电影院或飞机上也不可能坐得舒舒服服,当然也无法拥有丰富的性生活。事实上,对他们来说,可能连好好地坐在椅子上、不要腰酸背痛都是奢望。对许多肥胖的人来说,站着会让膝盖很吃力,而过重的身形也会严重影响身体活动力、工作、心理健康、自我看法与社交生活。这些事情虽无关生死,却会让人错失生命中值得好好享受的许多乐趣 4 。
当然,没有人愿意变成胖子,那么,为什么2/3的美国人体重超重?还有1/3的美国人肥胖?
市面上的瘦身计划宛如经济黑洞,吸走大把金钱却没任何回报,但我们的体制竟容许甚至鼓励此种欺骗手法。
据估计,在1999年,光是与肥胖相关的医疗支出就有700亿美元 5 ,而仅仅3年之后,“美国肥胖学会”把2002年的这些花费列举出来,总额竟高达1000亿美元 6 。这还不止,更糟的是,美国人还白白花费三四百亿,想要预防肥胖 5 。他们花大钱参加特殊的瘦身饮食计划,吞下能抑制食欲或调整新陈代谢的药物,这基本上已经成了全民运动。
这类瘦身计划宛如经济黑洞,吸走大把金钱,却什么回报也没有。这就好像你花了40美元,找工人修好了你厨房里面漏水的水池。但两周之后,水管又爆裂了,污水淹没了整个厨房,你不得不再花500美元对厨房进行彻底的修缮。我敢打赌你肯定不会再找那个修水管的人来做这项修缮工作。但我们为什么不停地使用那些无效的减肥方案、书籍、饮料、能量食品以及各种名称的花招和噱头呢?为什么我们明知这些方法不起作用却还要这么做呢?
我绝对赞成大家努力达到健康体重的目标,因为体重超重者的人格与尊严不容置疑,但我想批评的是,我们的社会体系竟容许甚至鼓励这种欺瞒大众的手法。我相信大家已沉没在错误资讯的大海之中,这些资讯全都只是某些人的敛财手段。然而,我们真正需要的是新的解决方式,这种方式不仅可以把正确的资讯带给每个人,而且每个人都负担得起。
想瘦身,就得采行全植物素食,再加上适量的运动。这是长期生活方式的改变,而不是讲求速成的短期风潮,它不仅能长久维持瘦身成果,同时也能把慢性病的风险降到最低。
你是否认识一些常吃新鲜蔬果与全谷类食物,而非常少吃肉类、洋芋片、薯条或糖果的人?他的体重怎么样?如果你认识许多这种人,可能已注意到他们的体重多在健康范围内。现在,请想想世界上过着传统文化生活的人:传统亚洲文化(中国、日本、印尼)的数十亿人口,几千年来皆以植物性食物维生,而这些国家的人向来体形苗条,直到最近才开始有变化。
再想象一下在棒球场上,有个男人买了两个热狗,现在又要买第二罐啤酒;或者附近便宜的速食店里,有个女人点了芝士汉堡和薯条,他们的样子和瘦瘦的亚洲人看起来并不同。不幸的是,这个大啖热狗、畅饮啤酒的男子,其相貌俨然已成为标准美国人的代表。有些从国外来的朋友踏进这个丰饶的国度时,注意到的第一件事竟是:这里的胖子怎么会那么多?
解决这个问题并不需要魔术,或是用复杂的方程式来计算血型或者碳水化合物的摄入量,或是进行灵魂自省之类的练习。要解决这个问题,其实只要去看看哪些人苗条、健康又有活力,哪些人又不是如此,然后相信自己的观察就行了。当然,你也可以相信各种令人大开眼界的大大小小研究,这些报告一再指出,素食者比荤食者要来得清瘦苗条——研究证明,全球各地的素食者都比荤食者要轻2~13公斤 7-13 。
曾经有一项干预性研究,是让体重超重的受试者吃低脂肪的全植物素食,且可以随心所欲地吃。3周后,受试者体重平均减少了将近8公斤 14 。此外,普里特金养生村(Pritikin Center)的4500名肥胖者,在经过3周的饮食方案后,也获得类似成果。该中心提供的饮食以植物性食物为主,并鼓励病患多运动,之后发现他们的体重在3周之后减少了5.5% 15 。
在许多干预性研究中,都让受试者采行低脂、全植物食物为主的饮食,而这些研究所发表的结果包括:
①12天之后减轻1~2公斤 16 。
③12周之后减轻5.4公斤 19 。
④一年之后减轻11公斤 20 。
这些研究结果指出,采取植物饮食不仅有助于瘦身,而且能快速见效。而且,多数研究指出,原本体重过重的程度愈严重,能减掉的体重就愈多 21 。一旦瘦下来后,只要继续采取这种饮食就不会复胖,更重要的是,还能常保健康。
当然,有些人虽然吃植物性饮食,却不见瘦身成效。事出必有因,主要是饮食中若含有过多精制的碳水化合物,就不具有瘦身效果。光吃甜食、点心与面食是没有用的,这类食物含有许多糖与淀粉,而点心甚至常常含有大量脂肪,这类高度加工的非天然食物,不算是具减重效果、能促进健康的植物性食物。这就是为什么我经常说,最健康的食品是纯天然的素食。
请注意!素食并不一定代表全植物素食!有些素食者以乳制品来取代肉类,也吃油脂与精制碳水化合物,诸如以精制谷类制成的面食、甜食与点心。我认为这些人是“垃圾食物”素食者,因为他们的饮食并不健康。
素食并不一定代表纯天然素食!若是“垃圾食物”素食者,饮食也不会健康。
瘦不下来的第二个原因,就是不运动!持续、适量的运动,可以带来极佳的回报。
第三,有些人因家族性的遗传体质而超重,因此他们面临的挑战也更严苛,这种人可能得更严格地控制饮食并多运动。在中国农村,根本找不到一个胖子,然而移民到西方国家的中国人却还是会发胖。此外,中国人的饮食与生活习惯现在愈来愈美国化,对于遗传性肥胖体质的中国人来说,一旦采取新的西式饮食,吃进一些不好的食物,麻烦很快就会出现了。
持续稳定的减肥,必须是一种长期的生活方式改变,凡是标榜能快速大幅减肥的花招,都不具有长期功效。就算是短期的瘦身成果,也不应该造成长期病痛,但这些只风行一时的节食风潮却引发许多问题,如肾病、心脏病、癌症、骨头与关节疾病等。体重是经年累月慢慢增加的,怎能冀望在短时间内就能轻松摆脱,还能保持健康?用跑步比赛那样的观点来看待减肥是没什么好处的,只能让参加比赛的人更想退出比赛,恢复原来的饮食习惯,而这不会让他们重蹈覆辙。有一项以21050名素食与全素者为对象的调查显示,若与吃素不到5年的人相比,“遵循素食5年以上的人,BMI都较低 ”。
从上面种种看来,体重增加的问题,绝对有解决之道,但要怎么做才能把它应用在自己的日常生活中呢?
首先,把计算热量的想法抛诸脑后吧!一般来说,你其实可以一边随心所欲地吃,一边还能瘦身——只要你吃的食物是正确的。第二,没有必要牺牲自己的食欲去饿肚子或吃淡而无味的食物。肚子饿就表示身体有需要,而长期饥饿会启动身体的自我防卫机制,导致整体新陈代谢都降低。此外,人体机制会自然而然地从正确的植物性食物中取得营养,我们无须为吃什么而费神。这是一种无忧无虑的饮食方式,只要给身体正确的食物,身体就会做正确的事。
有些研究指出,采行低脂全植物素食的人所摄取的热量比较少,但这并不表示他们让自己饿肚子;事实上,他们比荤食者花更多时间吃东西,吃得也更多 22 ,但蔬果与谷类等全植物食物的能量密度,不如动物性食物那么高,因此每单位全植物食物中含有的热量都比较低。别忘了!每克脂肪含有9卡热量,而碳水化合物与蛋白质只有4卡。此外,蔬菜、水果与谷类都富含纤维,可以让人产生饱足感 22 , 23 ,却几乎不为饮食添加热量。就算你吃得真的比较多,但只要是健康的饮食,就能减少你所摄取与消化吸收的热量。
不过,上述观念还不足以说明全植物素食的优点。我之前对阿特金斯饮食法与其他“低碳水化合物”流行饮食的批评,也可以在一些短期实验中看出。在这些实验中,受试者在采用植物性饮食之时,还同时摄取较少热量。就长期来看,这些受试者会发现,持续采取热量过低的饮食方式并不可行,而靠着限制热量摄取所得到的减肥效果,也很少能长期维持。正因如此,能够解释全植物素食优点的研究就更显重要,因为这些研究证明,减重不能光靠着限制热量来达成。
这些研究记载了这样一个事实:素食者与荤食者摄取的热量相同,甚至多得多,但仍比较苗条 11 , 24 , 25 。中国健康调查及营养研究证明,就相同的体重比例而言,以植物性饮食为主的中国农村人所摄取的热量,其实比美国人高出许多,但却仍然比较瘦。无疑这应归功于他们的身体活动量较大,问题是,这项研究的比较基准是一般美国人与活动量最小的中国人,也就是坐办公室的中国人。不仅如此,以色列 24 与英国 11 所进行的研究也指出,素食者所摄取的热量与荤食者相同,甚至更多,但体重仍然较轻,而以英两国都不是以农立国的国家。
这现象隐藏的奥秘之一就是先前提过的“产热效应”,即人体会借由新陈代谢而产生体热,而素食者静止时的新陈代谢率稍微更高 26 ,也就是说他们会把较多未消化的热量转换成体热,而非储存为体脂肪 27 ,而只要新陈代谢速率稍微增加一点,在一天之内所燃烧的脂肪就会大幅增加。与此现象有关的多数科学证据,我们已经在第4章为大家作了阐释。
体能活动可以带来明显的瘦身效果,并且早有科学证据支持。近来有一项评论把许多可靠的研究加以比较,发现身体活动量较大的人,体重均较轻 28 。另一组研究则指出,运动有助于减肥,而持续运动也能维持瘦身效果。不过,无法持之以恒的运动并非好事,而最好的方式,就是把运动当成生活形态的一部分,这么一来除了燃烧热量,还能让身材更为健美。
要做多少运动才能减肥?根据某项可靠评论的粗估 28 ,只要每天运动15~45分钟,就会比不运动时减轻5~8公斤。此外,日常生活的家事也能消耗100~800卡的热量 29 , 30 ,因此常忙进忙出者,体重会比处在静止生活形态中的人轻盈许多。
我是因为简单的动物实验,才完全了解饮食与运动结合,具控制体重之效。我们之前用20%酪蛋白的一般饮食喂食一组大鼠,另一组的饮食中酪蛋白则仅有5%,结果后者的罹癌比例少得令人讶异,且血胆固醇较低,寿命也较长。最有趣的是,它们摄取的热量更多,但皆以体热的方式燃烧掉。
在实验过程中,有人发现吃5%酪蛋白的动物,似乎比吃20%的好动。为验证这个想法,我们把喂以5%与20%的大鼠分别放进装有运动滚轮的笼子,滚轮上设有仪表,记录轮子滚动的次数。实验的第一天,喂以5%酪蛋白的动物自发滚轮子的次数,就比喂以20%酪蛋白的高出一倍 31 。为期两周的实验中,喂以5%酪蛋白的动物运动量,一直都比另一组高得多。
总结以上观察:植物性食物以两种方式维持热量平衡,进而控制体重。第一,它以体热的方式来消耗热量,而非把热量储存为体脂肪,一年下来,就算热量摄取的变化不大,但是体重差异却很明显。第二,植物性饮食能鼓励身体多多活动,一旦体重减轻,身体活动起来又更为方便。饮食加运动不仅能减轻体重,还能全面改善健康。
西方国家目前所面临最严重的健康警讯,就是肥胖。好几千万人会因此失去工作能力,医疗体系也承受着前所未有的沉重压力。
许多个人与机构都努力想解决肥胖问题,然而他们防治的重点却完全不合逻辑,甚至错误百出。首先,现在出现太多快速瘦身的承诺与花招,但肥胖可不是几周甚至几个月就能摆平的问题。至于那些会让人快速减肥却无法保证未来能健健康康的节食法与药方,大家更应该提高警觉。能让人短期瘦下来的饮食,也一定要能维持长期健康,这样才能算是正途。
其次,大家常把肥胖看成单一独立的疾病是错误的 32 , 33 。以这种方式来思考肥胖,会让我们的注意力转移到某些特定疗法,而忽略许多与肥胖关系密切的疾病,也就是说,我们忽略了从更宏观的整体脉络去思考并解决问题。
此外,有人提出应该了解导致肥胖的原因,借此来控制肥胖——千万不要理会这种想法!几年前, 34-36 “肥胖基因”的发现被大肆宣传,之后又出现第二种和肥胖有关的基因,而第三、第四种也接踵而至。寻找肥胖基因的目的,是希望研究人员能研发出药物,以消除肥胖的潜在因素。这是短视且徒劳的想法,而认为导致肥胖的是一个个可辨识出来的基因(亦家族遗传),也让我们不切实际地怪罪于无法控制的东西。
事实上,我们绝对可以控制肥胖的起因,关键就在于我们的筷子夹起了什么!
事实上,我们绝对可以控制肥胖的起因,关键就在于我们的筷子夹起了什么!
最常见的糖尿病类型,是Ⅱ型糖尿病,它常会伴随肥胖发生。由于美国人的体重持续增加,罹患糖尿病的比例也失控般地往上蹿升。1990~1998年间,美国的糖尿病发生率提高了33% 1 ,有8%的成年人罹患糖尿病,而年轻病患则超过15万人,这表示美国糖尿病病患多达1600万名。但最可怕的数字还在后头:1/3的人不知道自己罹患糖尿病!2最近有份报纸为了说明糖尿病盛行之势,还提到有个15岁的女孩罹患成人型糖尿病,体重160公斤的她一天得注射三次胰岛素 3 。
那么,究竟什么是糖尿病呢?几乎所有的糖尿病病例,都是Ⅰ型或Ⅱ型。Ⅰ型是青少年糖尿病,发病的多是孩童或青少年,占所有病例的5%到10%。Ⅱ型糖尿病占总病例的90%~95%,通常发生在40岁以上的成年人 2 。不过,现在儿童患者中,却有45%属于Ⅱ型糖尿病 4 ,因此以年龄来区分糖尿病的方式已不再使用,只简单分为Ⅰ型与Ⅱ型 4 。
两种糖尿病的起因都是葡萄糖代谢功能失常。正常的新陈代谢程序应为:吃东西—→食物经过消化之后,碳水化合物多分解成简单的糖类,主要是葡萄糖—→葡萄糖(血糖)进入血液,胰脏分泌的胰岛素负责把血糖送到全身—→胰岛素就好像接待员,帮血糖开不同的门,让它进入不同的细胞发挥各种功能。有些葡萄糖会变成短期能量,供细胞立即使用,有些则储存为长期能量(脂肪),供日后使用。
一旦罹患糖尿病,上述的新陈代谢过程便失灵了。Ⅰ型糖尿病患者胰脏中负责制造胰岛素的细胞坏死了,因此无法制造足够的胰岛素。这是因为人体受到自身攻击,因此Ⅰ型糖尿病也可以视为自身免疫疾病。Ⅱ型糖尿病患者仍会制造胰岛素,但是胰岛素却无法发挥功用,这叫做“胰岛素抵抗”(insulin resistance),也就是当胰岛素发布命令分配血糖之时,身体不予理会。一旦胰岛素失效了,血糖当然就无法正常代谢。
我们可以把身体想象成一个拥有巨大停车场的机场,每单位血糖看成一个单独的旅客。进食之后,血糖水平升高。在我们类比的这个例子中,这就意味着有很多旅客到达了机场。旅客开车到停车场后泊车,然后走到机场巴士的车站,等机场巴士把他们带到停机坪。随着血糖水平升高到生理极限,所有的旅客都拥堵在机场巴士车站这个地方。机场巴士在这个模型中代表着胰岛素,患糖尿病意味着机场巴士系统出了问题。Ⅰ型糖尿病的情况相当于机场中没有巴士,旅客得不到疏散,而且这个系统中唯一已知的巴士生产厂家——“胰腺公司”——被关闭停产了。而在Ⅱ型糖尿病的模型中,机场有巴士,但是其工作效率有问题。
无论属于哪种情况,旅客都不能到达停机坪。而在这两种情况下,血糖就会上升到危险的程度。其实,诊断出糖尿病,就是患者被观察到血糖浓度过高,或是“溢出”到尿液里去了。
若葡萄糖代谢失调,长期下来会出现什么健康危机?以下是从美国疾病控制中心的报告中所撷取的摘要 2 :
糖尿病并发症

现代的药物与手术都无法治疗糖尿病,目前的药物顶多让糖尿病患维持正常的生活能力,但仍无法根治疾病。因此,糖尿病患者得一辈子吃药治疗,也因此耗费许多金钱。美国每年花在糖尿病的金额高达1300亿美元 2 。然而,要根除糖尿病是有可能的,而且可能性非常高——饮食对糖尿病的影响非常深远,正确的饮食不仅能预防糖尿病,甚至能起治疗之效。
像大多数慢性疾病一样,糖尿病在世界上某些地方比其他地方更为常见,而且糖尿病比例较低的族群与较高者的饮食差异,都已有明文记载。那么,这只是巧合,还是有其他因素在运作呢?
大约70年前,海姆斯瓦尔斯(H.P. Himsworth)医生把当时所有的研究整理成一篇报告,内容是比较6个国家的饮食与糖尿病比例。他发现有些文化摄取高脂肪饮食,有些文化则采行富含碳水化合物的饮食,而脂肪与碳水化合物摄取量的差异,正是动物性食物与植物性食物摄取比例不同的结果(表7.1) 5 。
表7.1 1925年左右,饮食与糖尿病比例

随着碳水化合物摄取量增加与脂肪摄取量下降,每10万人的糖尿病死亡率也从20.4锐减为2.9,这代表碳水化合物含量高、脂肪含量低的饮食(植物为主的饮食)可能有助于预防糖尿病。13年后,这个问题又被拿出来重新探讨。研究者们检验了东南亚与南美洲的四个国家后,再度发现富含碳水化合物的饮食,与糖尿病比例关系非常大。研究者指出,这些国家中以乌拉圭的糖尿病比例最高,而该国的“饮食相当西化,热量、动物 性蛋白质、总脂肪与动物性脂肪含量都偏高 ”。至于糖尿病比例低的国家,饮食方式则是“蛋白质(尤其是动物性蛋白质)、脂肪与动物脂肪含量皆相对较低, 其热量大多来自碳水化合物,尤其是米饭 ”。 6
现代的药物与手术并无法治疗糖尿病,目前的药物顶多让糖尿病患者的生活维持适度功能,但仍无法根治疾病。
同一批研究者把调查对象扩大到中南美与亚洲11个国家,发现与糖尿病关系最大的因素是体重超重 7 !饮食方式西化的地区,居民胆固醇浓度最高,与糖尿病的关系也最大 7 。
这些过时的跨区调查可能很粗糙,结论也许也不全然可靠,或许上述研究中,糖尿病的比例跟饮食无关,而和基因有关,或许其他可能更相关的因子也未被衡量,例如身体活动量。因此,更好的测试方法,就是锁定一个特定的人群,研究他们的糖尿病比例!
基督复临安息日会的成员就是一个非常好的实例。他们因为宗教的关系,所以很少碰鱼、肉、蛋、咖啡、酒精与香烟。该教会的信徒大半是素食者,但其中又有九成是吃奶蛋制品,他们从动物性食物所摄取的热量仍然很可观。此外,即使是荤食的教徒,也绝对不是那些最爱吃肉的族群,他们一周约吃3份牛肉,而吃鱼类和家禽的次数少于一次 8 。我知道许多人两天所食用的肉(包括鱼和家禽),就比这些教徒一周还多。
在一项针对基督复临安息日会成员的饮食研究中,研究者比较了“中等”素食者与“中等”荤食者,这两者的饮食差别不算太大,但吃素的就是比吃肉的健康得多 8 ,那些“放弃”吃肉的教徒,也同时“抛开”了糖尿病之苦,其罹患糖尿病的比例仅有荤食教徒的一半 8 , 9 ,肥胖的比例亦如此 8 。
另一项研究中,科学研究人员衡量了华盛顿州日裔美籍男性的饮食与糖尿病比例 10 。这些男性为日本移民的第二代,然而他们罹患糖尿病的比例,竟然比居住在日本的同龄者明显高出3倍。这是怎么回事?就日裔美籍人士而言,罹患糖尿病的人,也摄取最多的动物性蛋白质、动物性脂肪与饮食胆固醇,这些成分都只存在于动物性食物 10 ,而他们的脂肪总摄取量也较高,并导致体重过重。日裔美籍的第二代,比在日本出生者吃更多肉类,但摄取的植物性食物却较少。研究者写道:“显然,居住在美国的日本人,饮食习惯较偏美式,而非日式 。”这种饮食的后果,就是美籍日本人糖尿病的发病率是日本本土居民的4倍 10 。
再看看其他的研究结果吧!
● 科罗拉多州圣路易谷(San Luis Valley)的1300名研究对象当中,脂肪摄取量的增加与Ⅱ型糖尿病比例提高有关联。研究者说:“这项发现支持以下假设:高脂肪低碳水化合物的饮食,与人类的非胰岛素依赖型(Ⅱ型)糖尿病有关。” 11
战时被迫接受摄取食物链中“较低层”的饮食——谷物和纤维,却使英格兰与威尔士的糖尿病比例大幅滑落。
● 过去25年来,日本孩童罹患Ⅱ型糖尿病的比例提高了两倍多。研究者指出,过去50年来,日本人所摄取的动物性蛋白质与动物性脂肪急遽增加,饮食习惯的改变与活动量减少,都可能导致糖尿病病例暴增 12 。
● 1940年到1950年间,英格兰与威尔士的糖尿病比例大幅滑落。尤其是在二次大战期间,民众的食物摄取模式出现极大的变化。在战争期间与战争刚结束时,纤维与谷类的摄取量都大幅提高,脂肪的摄取量则降低,这是为了共体时艰,导致民众的饮食较接近食物链的“较低层”。但在1950年左右,民众饮食就不再以谷类为主,而恢复为脂肪和糖较多、纤维较少的饮食,此时的糖尿病比例当然也就跟着上升了 13 。
● 还有些研究者花了6年的时间,调查了艾奥瓦州36000名女性。起初这些女性全都没有糖尿病,但是6年后,有1100名罹患了糖尿病。其中,最不易罹患糖尿病的人,都是饮食中谷类与纤维含量最多的 14 ,即饮食中碳水化合物比例最高的(此处指全谷食物中的复合碳水化合物)。
无论是跨区或单一地区的人口,种种研究都支持高纤维的全植物素食有助于预防糖尿病,而高脂高蛋白的动物性饮食,则会促进糖尿病的发生。
上述研究都是观察的结果,而这些观察得来的关联,就算再怎么常见,仍有可能只是巧合,进而掩盖了环境(包括饮食)与疾病真正的因果关系。但是,有些研究成立了对照组,或以介入性方式进行,这类研究是让已罹患Ⅰ型或Ⅱ型糖尿病的患者,或是有轻微糖尿病症状者改变饮食习惯。
詹姆斯·安德森医生(James Anderson)是当今饮食与糖尿病研究的权威,曾经仅靠着饮食,便收集到很引人注目的研究成果。他曾在医院进行过一项研究,是检验高纤维、高碳水化合物、低脂的饮食,对25名Ⅰ型糖尿病与25名Ⅱ型糖尿病病患的影响 15 。这50名病患体重皆未超重,而且全都倚赖注射胰岛素来控制血糖浓度。
研究中的实验饮食以植物性饮食为主,肉类为少许冷肉片。他先让病人听从美国糖尿病协会建议,采取传统美式饮食,一周后再转换到为期3周的“素食”饮食。之后,安德森医生测量病人的血糖值、胆固醇浓度、体重与医疗需求,结果令人印象深刻。
Ⅰ型糖尿病病患无法制造胰岛素,似乎改变饮食也无法解决他们的困境。但事实上,3周后,他们对胰岛素药物治疗的需求竟降低了40%,而血糖值也大幅改善,就连胆固醇浓度也减少了30%! 15 别忘了,糖尿病之所以危险,是因为它能引起许多并发症,因此借由改善血胆固醇浓度而降低并发症的风险也很重要。Ⅱ型糖尿病比Ⅰ型“可治疗”,因为患者胰脏的损害情形不那么严重。因此,Ⅱ型糖尿病患者吃了高纤低脂的饮食后,结果更显著。25名Ⅱ型糖尿病患者当中,有24名不必再接受胰岛素药物治疗 15 。
有一名已有21年糖尿病病史的男性患者,每天都得使用35个单位的胰岛素,但经过三周密集的饮食治疗后,他所需的胰岛素剂量已降低为每天8个单位,而在家治疗8个星期后,便已不需再注射胰岛素了 15 。表7.2即说明了植物性饮食降低病人胰岛素治疗需求的情形,效果非常明显。
表7.2 饮食对病患所需胰岛素剂量的影响

另一组研究的对象,则为14名清瘦的糖尿病患者。安德森发现,仅靠饮食就能在两周内让总胆固醇浓度下降32% 16 ,部分结果如表7.3所示,血胆固醇浓度从每分升206毫克,降到每分升141毫克。安德森医生发现,患者只要能持续采行这种饮食,胆固醇浓度便会降低,而且能在4年期间都维持低浓度 17 。
表7.3 高纤高碳水化合物饮食对血胆固醇的影响

另一组在普里特金养生村的科学研究者,也发现同样的成果。他们让一组糖尿病患者采取低脂植物性饮食,并多运动。实验计划之初,原本需要药物治疗的患者有40名,但才经过26天,其中34名患者就不再需要任何药物治疗了 18 。研究小组也证明,只要持续采行植物性饮食,好处就能常年维持 19 。
许多研究都支持植物性饮食对糖尿病患者有好处,有一项科学报告评论了11种对糖尿病患者进行的治疗方式,其中9种采用高纤高碳水化合物的饮食方式,另外两种则是高纤维,但是碳水化合物含量则为一般标准 20 。11项研究都显示血糖与胆固醇标准明显改善。顺带一提,虽然膳食纤维补充剂也有好处,但是仍无法与全植物素食媲美 21 。
这些研究结果一再显示,我们可以战胜糖尿病。近来有两项研究则在思考,若是将饮食结合运动,会对糖尿病有何影响 22 , 23 。其中一项研究是把3234人分成三组 22 ,他们虽非糖尿病患者,但罹病风险颇高(血糖浓度高)。第一组为对照组,采行普通饮食与服用不具效用的安慰剂;第二组服用糖尿病用药“二甲双胍”(metformin),第三组则接受密集的生活形态介入实验,包括中度的低脂饮食与运动计划,以减轻7%以上的体重。3年后,生活方式改变的那组,罹患糖尿病的人数比对照组少58%,而使用药物的那组只比对照组少31%。由此看来,两种疗法都有用,但生活形态的改变显然比光吃药更有效且安全——只要多运动、减重与采行适量的低脂饮食,糖尿病的发病率就能降低58% 23 。若完全采用全植物素食,成效必定更为斐然。
不幸的是,由于资讯错误,加上积习难改,因此我们的健康受到严重的戕害。就连詹姆斯·安德森医生都仍免不了要常提出这老掉牙的建议:“就理想状况来说,七成热量来自碳水化合物的饮食,且每天纤维摄取量达70克,就能为糖尿病患带来最大助益。然而,这种饮食法每天只能吃1到2盎司的肉类,对许多患者而言并不可行。 ” 20 为什么安德森教授——一位知名的学者,会说这样的饮食是不切实际的呢?为什么他在没有更多证据的时候,就根据这种偏见来误导听众呢?
改变生活方式看似很困难,放弃肉类与高脂食物听起来行不通,但是让15岁的孩子罹患Ⅱ型糖尿病,难道就行得通?难道罹患一辈子无法治疗的疾病就比较可行?如果你患有一种这样的疾病,导致心脏病、脑中风、失明、截肢,难道这就是可行的吗?如果你每天都要注射胰岛素直到生命的终点,难道这就是可行的吗?
大幅改变我们的饮食或许“不可行”,但绝对值得一试!
我的工作有很大一部分在于研究癌症,举凡肝癌、乳腺癌与胰脏癌,都是我的实验重心,此外,我们曾进行中国健康调查及营养研究里面最令人印象深刻的数据,皆与癌症有关。为了表彰我在这方面所做出的成绩,1998年美国癌症研究所授予了我终生成就奖。
许多书籍都曾提出证据,说明营养对癌症的影响,而且每种论点都有其特性;然而我也发现,无论是因为何种因素而诱发,或是发生在身体哪一个部位的各种癌症,营养对它们的影响力几乎都是一样的。有鉴于此,所以我把讨论范围缩小成3种癌症,那么,本书便能有更多篇幅来处理其他疾病,并出示更广泛的证据,说明食物与众多健康问题的关系。
最后,我选择波及数十万美国人的三大代表性癌症来讨论,其中两种是引起许多人注意的生殖系统癌症,即乳腺癌与前列腺癌,第三种则是消化性癌症——大肠癌,这是在美国死亡人数仅次于肺癌的第二大癌症类型。
10年前的春天,我正坐在康奈尔大学的办公室,突然有位女士打电话找我,询问关于乳腺癌的事。
“我家族有很明显的乳腺癌史,” 这位名叫贝蒂的女士说道,“我妈妈和外 婆都死于乳腺癌,而45岁的姐姐最近也被诊断出乳腺癌,因此,我实在不能不担心我9岁的女儿。她月经初潮快要来了,真担心她也有罹患乳腺癌的风险 。”她的声音充满恐惧:“我看很多研究报告都写着家族病史非常重要,我很害怕女儿也难逃一劫,甚至想要她动乳房切除术,把两边的乳房都拿掉。不知道你有什么建议?”
这位女士陷入一种困境——该让女儿走上绝路,或该让她没有乳房?虽然看似相当夸张,但全世界成千上万的女性,每天都面临着类似的问题,而且在先前一些发现乳腺癌基因BRCA-1的研究报告出炉之后,变得更加严重。
《纽约时报》等各种报章杂志,都把这项发现当做头条新闻,并誉之为一大进步,而BRCA-1连同后来发现的BRCA-2所引起的骚动,都在强调乳腺癌是基因肇祸的观念,故有乳腺癌家族病史者人人自危。相反的,科学家与制药公司倒是大为振奋,因为这表示借由新的基因检验技术,便可能有效评估女性罹患乳腺癌,而他们希望能操控基因,进而预防或治疗乳腺癌;另外,记者们忙着把一些相关资讯转告读者,这些看法具有浓厚的基因宿命色彩,也难怪像贝蒂这样的妈妈们会如此忧心忡忡。
我说:“嗯,首先我得告诉你,我不是医生,没办法给你诊断或治疗建议。这得交给你的医生去做。但是我可以用简单的方式,告诉你目前的研究发现,希望对你有所帮助。”
“好, ”她说:“正合我意 。”
于是我告诉她了一些有关中国健康调查及营养研究的事和营养所扮演的重要角色,并告诉她基因不足以决定一个人是否会罹癌,许多重要的研究都指出,能完全归咎基因的癌症仅是少数。
在讨论的过程中,我发现她的营养知识相当浅薄:她以为癌症风险全由基因决定,却不知食物亦是导致乳腺癌的重要因素。
这么重要的事,我们只用了二三十分钟讨论。对话结束时,我觉得她似乎不满意我们这次谈话,或许是因为我的话比较谨慎又带科学色彩,也可能是我不愿给她建议的缘故。我猜,说不定她早已打定主意要让女儿动手术了。最后,她谢谢我花时间与她谈话,我也祝福了她。
我常被询问各种健康问题,但这次显然是最特殊的一个。但贝蒂并不孤单,另一名女性也曾和我讨论该不该让她女儿切除双乳,也有已切除一边乳房的女性未雨绸缪,考虑拿掉另一边乳房。
很显然,乳腺癌已成为美国社会的一大烦恼:每八名女性就有一名在其生命中会被诊断出乳腺癌,比例高居全球前几位。乳腺癌民间机构为数众多且势力庞大,比其他疾病,乳腺癌或许最能引发女性恐慌。
回想起与贝蒂的对话,我想我更应强调营养对乳腺癌的影响。我可能仍然不会给她临床建议,但我现在知道的资讯,或许对她更有用。那么换成现在的话,我该告诉她些什么呢?
乳腺癌风险因素中至少有四项是与营养相关的,如表8.1所示,许多完整的研究都已经确立了这些关系,而且在中国健康调查及营养研究里也有进一步的确认。

除了血胆固醇浓度之外,造成乳腺癌风险的因素大同小异:雌性荷尔蒙水平过高(包括雌激素与黄体激素),患病的概率就会提高。若女性饮食中的动物性食物摄取量大,且植物性食物的摄取量也大幅降低的话,就会导致青春期提前与更年期延后,进而延长生育年龄。所以,有这种饮食习惯的女性,一生中雌性荷尔蒙浓度也会较高,如表8.2所示。
表8.2 饮食对女性一生中雌性激素接触量的影响(图示)

根据中国健康调查及营养研究的资料显示,西方女性一生中的雌激素水平 1 ,为中国农村女性的2.5到3倍,由于雌激素是影响乳腺癌的关键因素 2 ,所以这样的差距非常可观。全球知名的乳腺癌研究团体说 3 :“有明确的证据指出,雌激素浓度是决定乳腺癌风险的关键因素 。” 4 , 5 雌激素不仅直接参与癌症进程 6 , 7 ,通常也指出其他雌性荷尔蒙的存在 8-12 ,而这些雌性荷尔蒙会提高乳腺癌风险 6 , 7 。雌激素浓度和其他相关激素的增加,是因为典型西方饮食的摄取——脂肪与动物性蛋白质含量高、膳食纤维含量低的饮食 3 , 13-18 。
曾经有研究指出,比较各国情形之后会发现,只要降低17%的雌激素,乳腺癌比例便会大幅改变 20 ,因此中国与西方女性雌激素浓度的差距也更值得注意 19 。中国健康调查及营养研究发现,中国女性血液中的雌激素浓度低了26%到63%、生育年龄减少8~9年,可以想见,这会带来多大的差异。
雌激素水平为乳腺癌关键 3 , 21 , 22 ,而饮食能决定雌激素的水平,若借由饮食而把雌激素降到可控制范围,就能进一步降低乳腺癌风险。但遗憾的是,许多女性根本不知道这项证据。如果负责可信的公共卫生机构能妥善告知民众,相信更多年轻女性会采取实际、有效的措施,以避免可怕的乳腺癌。
很容易理解,最害怕乳腺癌的想必是那些有家族病史的女性。家族病史之所以存在,意味着基因的确会影响乳腺癌的发展,但我听过太多人以“我家就是这样”的说法,而否认自己有自救的能力。宿命论的态度不仅抹杀了一个人的责任感,也严重局限了可能的选择。
有乳腺癌的家族病史罹患乳腺癌的概率可能较高的确是事实 23 , 24 。然而,却有研究团体指出,所有乳腺癌病例中只有3%可归咎于基因 24 ,虽然其他研究团体认为家族病史的影响力较大 25 ,但是美国绝大多数罹患乳腺癌的妇女,都不是因为家族病史或基因引起的,可惜美国人的心态仍然停留于基因宿命论。
全世界成千上万的女性,每天都面临着是要走上罹患乳腺癌的绝路,还是干脆切掉乳房未雨绸缪。
在1994年发现BRCA-1与BRCA-2会影响乳腺癌风险之后 26-29 ,这两种基因便成为众所瞩目的焦点。BRCA-1与BRCA-2若发生突变,便会提高患乳腺癌与卵巢癌的风险 30 , 31 ,而突变的基因有一代传一代的遗传能力。
上述发现固然令人振奋,但其他资讯却被忽略了。第一,一般人当中只有0.2%带有这两种突变基因 25 ,由于基因突变非常少见,故一般乳腺癌当中,只有少数可归为BRCA-1或BRCA-2基因突变所造成 32 , 33 。第二,导致乳腺癌的基因不只这两种 32 ,以后一定会陆续发现许多种基因。第三,光有BRCA-1与BRCA-2或其他乳腺癌基因的人,并不一定会发病,倒是环境与饮食因素扮演着举足轻重的角色,因为它对基因是否展现有很大影响。
最近一项报告 31 评论了22项研究,这些研究评估BRCA-1与BRCA-2基因突变的女性罹患乳腺癌与卵巢癌的风险。总体而言,BRCA-1基因突变的70岁女性,罹患乳腺癌的风险为65%,卵巢癌的风险为39%;而BRCA-2突变的女性,乳腺癌与卵巢癌的风险分别为45%与11%。这两种基因突变的女性固然罹患乳腺癌的风险高,但是高风险的女性仍应相信,注意饮食能带来莫大好处,毕竟带有这种稀少而危险基因的女性,约有一半并未罹患乳腺癌。
简言之,虽然发现BRCA-1与BRCA-2对了解乳腺癌真相而言很重要,但是对于这两种特殊基因及因果关系的过分强调,大体而言是缺乏根据的。
虽然带有这些突变基因的女性不多,但是我绝对认为透彻了解这些基因不重要。只是我们应该要提醒自己,这些基因要能“展现”,才会参与癌症的形成过程,而营养对于基因展现与否的影响很大——含有大量动物性蛋白质的饮食,对基因的展现影响很大。
由于基因与家族病史相关的新资讯,促使女性接受乳腺癌筛检。筛检是合理的步骤,尤其BRCA基因检查为阳性的女性更是如此,但是别忘了,光靠乳房摄影或基因检测来确定是否带有BRCA突变基因,无法预防乳腺癌。
筛检只是一种观察,看疾病是否已发展到可观察的状态。有些研究发现 34-36 ,定期进行乳房X光摄像检查的女性,比未定期进行乳房摄像的女性死亡率稍低。这表示如果早期发现癌症,治愈的机会也较大。事情可能确实如此,但是研究中统计数字的运用方式,却不无可议之处。
用来支持“早期发现、早期治疗”的数字指出,一旦诊断出乳腺癌,5年以上的存活率比以往高 37 。但这里真正传达的是,许多女性因为早期就发现自己罹患乳腺癌,那么接下来无论是否进行治疗,只要能在早期发现疾病,五年存活率就一定提高。由此可知,五年存活率之所以提高,可能只是因为在疾病进程中提早发现,并非因为治疗方式有所改善 38 。
此外,目前尚有其他预防方式在推广,包括服用它莫西芬(tamoxifen,学名三苯氧胺,一种抗雌激素)等药物或乳房切除术。这对具有家族病史或出现BRCA基因的女性来说,特别值得注意。
它莫西芬是预防乳腺癌最知名的药物 39 , 40 ,不过长期效益仍不明朗。美国一项大型的调查发现,经过四年的它莫西芬控制,女性罹患乳腺癌的概率大幅降低了49% 41 ,然而,这种好处几乎只出现在雌激素浓度很高的女性身上,故这项结果促使美国食品与药品管理局核准它莫西芬让符合某些规定的女性使用 42 。不过,其他研究则显示,其实没有任何根据去支持使用或热衷于这种药物:欧洲两项较小型的试验 43 , 44 并未显示它莫西芬的优点具有统计学上的显著性。不仅如此,虽然整体而言,以药物预防乳腺癌仍利多于弊 42 ,但它莫西芬却可能提高中风、子宫癌、白内障、深层静脉血栓、肺栓塞等疾病的风险。目前,仍有许多研究在不断进行,希望能找到取代它莫西芬的药物,只不过替代药物若非疗效有限,就是具有相同的副作用 45 , 46 。
它莫西芬与类似的新药物,都是“抗雌激素”药物;由于雌激素和提高乳腺癌风险有关,因此这些药物是降低雌激素的活动,以发挥抗癌的生理效用 4 , 5 。那么我想提出一个简单的疑问:何不先思考雌激素的浓度为什么过高?一旦了解起因是营养所造成,不就可以对症下药了吗?现在已有充分的资讯显示,动物性蛋白质与脂肪含量低的全植物饮食,可降低雌激素的浓度。但是,大家却不以调整饮食来解决问题,反而花好几亿元研发并帮这些可能有效也可能无效,且也免不了有副作用的药物打广告。这是多么不可思议啊!
饮食因素能控制雌激素的浓度早已不是新闻,不过,最近有项研究特别值得注意 47 :让8~10岁的女孩子摄取脂肪、动物性食物含量较低的饮食,7年后,便能降低数种会促成青春期启动的雌性荷尔蒙浓度达20%~30%(黄体激素甚至减少50%) 47 。这表示稍微调整饮食,就能在女性一生中最关键的时期——也就是播下最早的乳腺癌种子时获得卓越的成效。这些女孩每天饮食中脂肪含量不超过28%、胆固醇不超过150毫克,是较偏向植物性的饮食,我认为这些女孩若能完全不碰动物性食物,并更早采用这种饮食,一定能获得更好的效果,包括青春期延后到来,甚至大幅降低日后罹患乳腺癌的概率。
通常,乳腺癌风险高的女性有三种选择:看着办、终身服用它莫西芬,或进行乳房切除;其实,她们可以有第四种选择:饮食不含动物性食物、少含精制碳水化合物,辅以定期监测。我支持第四种选择的可行性,这种方式对于已经进行一次乳房切除术的女性也同样有用。目前,已有许多人体研究发现,饮食可有效治疗已经诊断出来的疾病,包括后期心脏病 48 , 49 、临床证实的Ⅱ型糖尿病、后期黑素瘤 50 (致命的皮肤癌),而动物实验中也证明饮食可以治疗肝癌 51 。
乳腺癌高风险女性们,除了看着办,终身服药或提早切除乳房外,还有第四种选择——不吃动物性食物。
近年来,又有另一项和乳腺癌有关的新兴话题受到人们的关注,那就是环境荷尔蒙。虽然还不清楚哪些荷尔蒙会受到干扰,但这些分布甚广的化学物质,的确会干扰人体荷尔蒙,进而可能导致生殖系统异常、新生儿缺陷与Ⅱ型糖尿病。
会引发问题的化学物质很多,通常都与工业污染有关,其中一类包括二恶英与多氯联苯(PCBs)。这类化学物质无法经由新陈代谢而消失,而会一直存在于环境中。要是摄取了这些化学物质,那由于无法借由新陈代谢排出体外而因此会累积在体脂肪与授乳母亲的乳汁里。这类化学物质当中,有些会促进癌细胞生长,但除非食用过量的肉、奶、鱼类,否则对人体不会造成严重危害;的确,我们会接触到这类有毒的化学物质,90%~95%是因为吃了动物性产品——这又是动物性食物另一项风险。
另一类环境荷尔蒙——多环芳香烃(PAHs),也很可能导致乳腺癌 52 与其他癌症,汽车废气、工厂烟囱、汽油沥青产物、香烟,及其他工业社会常见的生产流程中,都找得到PAHs。不同于多氯联苯与二恶英的是,人体从食物与水中摄取的PAHs,能借由新陈代谢排出体外,但这个过程其实还是有潜藏的危险:人体在代谢PAHs时会产生中间物,并与DNA紧紧结合成化合物,即加成物,此为致癌的第一步。但最近的研究发现,PAHs不利于实验室中乳腺癌细胞的BRCA-1与BRCA-2基因成长 53 。
第3章曾提到,实验研究发现,强烈致癌物质进入人体之后,其引发问题的速率则主要由营养控制,因此,PAHs会以多快的速率代谢,并和DNA结合成加成物,则多由我们吃进的东西来控制。如果摄取西方饮食则会导致PAHs之类的致癌物质更快与DNA结合,形成会导致癌症的加成物。
最近的研究发现,在纽约州的长岛市,乳腺癌女性病患体内PAH-DNA加成物浓度较高 54 ,可能是因为她们饮食中肉类较多,因而增加了PAHs与DNA的结合物,PAHs的摄取量极可能与乳腺癌风险提高完全无关,在这份研究中,女性体内的PAH-DNA加成物含量,似乎与她们接触多少PAHs无关 54 。那为什么有些人的加成物浓度较高?或许在这份长岛研究中的女性,全都摄取相当低量的PAH,不过饮食中含有大量脂肪与动物性蛋白质,因而导致PAHs消化后与DNA结合,才会罹患乳腺癌。
此外,这份长岛研究也发现,乳腺癌与人体无法代谢的多氯联苯及二恶英皆不相关 55 。因此研究结果无法明确支持环境荷尔蒙会引发乳腺癌的说辞;其实,这个研究与其他发现都指出,环境荷尔蒙对乳腺癌的影响,远不及我们所选择的食物。
最后一项关于乳腺癌的议题是:激素替代疗法(HRT)究竟能不能用,毕竟它会增加乳腺癌风险。许多女性采用激素替代疗法来减轻更年期不适、确保骨骼健康,并预防冠状动脉心脏病 56 。然而,现在大家发现激素替代疗法不如预期中有益,甚至会带来某些严重的副作用。那么,是哪些副作用呢?
恰好在我写这段评论的前一年,几项大型的激素替代疗法试验发布了研究结果 56 ,其中最值得注意的是两项随机介入的治疗试验:“女性健康促进计划”(WHI) 57 以及“心脏与雌激素治疗研究”(HERS) 58 。女性健康促进计划在经历五年多的试验后,发现采取激素替代疗法的女性当中,乳腺癌病例增加26%,而在心脏与雌激素治疗研究中更是高达30% 59 ,研究结果一致指出,激素替代疗法会使雌性荷尔蒙水平增加,也确实更容易导致乳腺癌。
一般认为,激素替代疗法与降低冠状动脉心脏病比例有关 56 ,但是这种观念并不可靠。女性健康促进计划所作的大型试验中,在每10000名采取激素替代疗法的健康停经妇女当中,罹患心脏病的女性多了7名、中风者8名,肺栓塞者8名 57 ,完全与预期效果相反。心血管疾病的风险仍是增加了,但激素替代疗法确实能降低结肠直肠癌与骨折的比例。每10000名女性中,结肠直肠癌的人数减少6名,而骨折则减少5名 57 。
仔细想想,光是把数字加加减减,就会发现激素替代疗法是弊多于利。我们或许可询问女性最怕的疾病和不适是什么,再决定该怎么做,而且许多医生的做法都是如此,但对于正承受更年期之苦的人来说,要做决定是很困难的。这些女性只有两种选择,一种是无奈地忍受更年期的身心症状,以保持低乳腺癌风险,另一种选择则是采取激素替代疗法,以控制更年期不适,但罹患乳腺癌甚至心血管疾病的风险都可能提高。这种情形不只是让我苦恼,而且更劳民伤财,因为研发激素疗法的药物配制已耗费了数十亿美元,但最后的结果却是得不偿失,这可不是“苦恼”两个字就足以形容的。
我认为应该利用食物来取代激素疗法,理由如下:
①处于生育年龄的雌性荷尔蒙浓度会提高,但是以植物性饮食为主的女性,浓度并不会那么高。
②生育年龄将结束时,所有女性与生育有关的荷尔蒙都会下降到“基础”低浓度,这是完全自然的现象。
③生育年龄结束时,素食者荷尔蒙浓度下滑的幅度不会像荤食者那么剧烈,若以假设性的数字来说明这个概念的话,素食者的荷尔蒙浓度可能从40下降到15,但荤食者则从60下降到15。
④更年期体内荷尔蒙的剧烈改变是导致更年期症状的主要原因。
⑤植物性饮食可以让荷尔蒙下降的程度不那么严重,也可以帮助妇女较安然地度过更年期。
我们之所以接触到可能致癌的环境荷尔蒙,90%~95%是因为吃了动物性食品。
根据目前所知,上述是很合理的好推论,若有更多研究支持更好。即便未来的研究无法确认上述细节,但毋庸置疑的是,植物性食物仍可借由各种因子,把乳腺癌与心脏病的风险降到最低,植物性饮食的好处绝非药物可以替代。
举凡使用它莫西芬、采用激素疗法、暴露于环境荷尔蒙下、预防性的乳房切除术,都是与乳腺癌风险有关的议题。但我相信,这些方式让我们忘了思考更安全、更有用的营养策略,但我们一定要改变对乳腺癌的思考方式,更要把这项资讯告诉更多需要的女性。
2002年6月底,乔治·W·布什让切尼暂代总统约两个小时,因为他要做结肠镜检查。由于这项检查和全球政治沾上边,因此变成全国性的新闻,而大肠镜筛检一时也成为聚光灯的焦点。顿时,全国上下突然讨论起“结肠镜”这东西及其功用,喜剧演员有时会拿来开玩笑,媒体也在报道这出好戏——难得结肠癌与直肠癌这种极为常见的健康杀手,引起举国关切。
由于结肠癌与直肠癌都属于大肠癌,加上相似之处多,因此常合称为结肠直肠癌。若以总体死亡率而言,结肠直肠癌是第四大癌症 60 ,而在美国则是第二常见的癌症,有6%的美国人会罹患结肠直肠癌 37 。有些人甚至声称,西方人到70岁的时候,有一半人的大肠会长出肿瘤,其中有10%会发展为恶性 61 。
北美、欧洲、澳大利亚与亚洲富裕国家(日本、新加坡)的结肠直肠癌比例很高,但是非洲、亚洲与中南美洲多数国家的比例却很低。比如捷克共和国每10万名男性当中,有34.19人会死于结肠直肠癌,但是孟加拉却只有0.63人 62 , 63 。图8.3是发达国家与发展中国家的结肠直肠癌死亡率比较,数据皆已按照年龄进行了标准化调整。
各国结肠直肠癌比例悬殊的事实,数十年来已经是众所周知之事,然而这种差距究竟是起源于基因,还是环境?
答案是:饮食等环境因素,在结肠直肠癌中似乎扮演最重要的角色。根据迁徙研究的显示,当居民从低癌症风险区迁徙到高癌症风险区时,罹癌风险的概率在两个世代内就会提高 64 ,这表示饮食与生活习惯是罹患结肠直肠癌的重要原因。其他研究也发现,同一地区的居民,结肠直肠癌的比例也会随着饮食或生活习惯差异而大有不同。同一地区居民癌症比例的急遽改变,并无法解释成是遗传基因不同所造成。因为就人类社群而言,遗传基因变异需要数千年一代传一代,才会广为分布、永久改变。所以,很显然的,环境或生活形态当中,一定存在着可预防或提高罹患结肠直肠癌的因素。
在发表于约30年前的一项划时代的报告中,研究者比较了全球32个国家中环境因子与癌症的关系 65 ,而在癌症与饮食里有最密切关系的就是结肠癌与肉类摄取。表8.4说明23个国家中,女性结肠直肠癌发生率与肉类摄取量的关系。

在这份报告中,肉类、动物性蛋白质与糖摄取量较高、谷类摄取量较低的国家,结肠癌的发生率显然高得多 65 。研究者丹尼斯·伯基特曾这么假设,摄取膳食纤维是维持消化系统健康不可或缺的原则,他把非洲人与欧洲人的粪便采样与纤维摄取量加以比较,主张结肠直肠癌主要源自于膳食纤维摄取量低 66 ;而且别忘了,纤维只存在于植物性食物中,也是人体无法消化的部分。研究者也采用另一份知名报告,内容为比较7个不同国家的饮食,结果发现,每天若额外摄取10克的膳食纤维,长期下来可以降低结肠癌的风险达33% 67 ;10克的膳食纤维相当于一杯红莓、一个水梨或一碗豌豆,而且一碗任何豆类食物的纤维都远远超过10克。
从所有研究中,似乎都可清楚看见饮食对于结肠直肠癌的影响重大。然而,究竟是什么东西能够避免结肠直肠癌呢?纤维?蔬果?碳水化合物?牛奶?每种食物或营养素似乎都扮演了某种角色,这是争议不断的问题,而答案也莫衷一是。
过去25年来关于膳食纤维与大肠癌的争辩,皆可追溯到伯基特的非洲研究。许多人纷纷认为纤维有益于结肠直肠的健康,或许你曾听过,纤维能预防结肠直肠癌,至少,你应该也听说过纤维可以让大便“保持顺畅”,这也是为什么梅干等零食受人欢迎的原因。
然而,没人能证明纤维是预防结肠直肠癌的万灵丹。由于一些重大的技术原因,导致不容易获取跟纤维有关的明确定论 68 ,这些原因或多或少都和“膳食纤维并非一种单纯物质、也不光具有一种单纯的优点”有关。纤维其实是数百种物质,优点也经过非常复杂的生化与生理过程才展现出来。科学家若想评估摄取膳食纤维的优点,往往得先从数百种纤维素的子分类中,决定要衡量哪些种类,以及该使用什么方式。由此可知,建立标准流程几乎是不可能的,因为我们根本无法得知究竟是哪种纤维素在体内究竟如何运作。
多增加10克的膳食纤维其实没你想象中那么难,一杯红莓、一个水梨或一碗豌豆就够了。
由于缺乏确切的标准流程,因此我们进行中国健康调查及营养研究之时,用了许多方式来测量纤维。正如第4章的概述,随着各种纤维摄取量都提高,结肠直肠癌的比例就会下降 69 ,但我们无法明确解释,究竟是哪种纤维特别重要 70 。
虽有不确定的因素存在,但我仍然愿意相信伯基特 66 认为含纤维的饮食能预防结肠直肠癌是正确的假设,而会有如此效果则是各类纤维加总后的结果;事实上,膳食纤维能预防大肠癌的假设的说服力与日俱增 71 。1990年,一群研究者总结了60项纤维与结肠癌的研究,发现这些研究都能支持纤维有助于预防结肠癌的观念。他们综合结果后,发现摄取纤维多的人,罹患结肠癌的风险比纤维摄取量最低者减少43% 71 ,而蔬菜食用量最多者的癌症风险,则比食用量最少者低了52%。然而在这项大型的研究结果总结中,研究者仍说:“从这些数据中,仍无法分辨哪些效果是来自于蔬菜中的纤维,哪些效果是来自非纤维的因素 。” 71 那么纤维本身究竟是不是我们所寻找的万灵丹呢?直到1990年,我们仍然不知道答案。
两年之后即1992年,另一群研究人员总结了结肠直肠癌患者与非患者的13项研究比较(此即病例对照研究法) 72 。他们发现,摄取最多纤维者,罹患结肠癌的风险比摄取量低者低了47% 72 。如果美国人每天可从食物(而非补充剂)中多摄取13克的纤维,那么有1/3的结肠直肠癌其实都是可避免的 72 ,而任何一碗豆子都含有13克的纤维。
更新的大型报告是“欧洲预期性癌症与食物调查”(EPIC study),研究中搜集51.9万名欧洲人的纤维摄取量与结肠直肠癌数据 73 。调查发现,纤维摄取量最高的20%人口(约每天34克),结肠直肠癌的风险比摄取量最低的20%人口(约每天13克)73低了42%。请务必注意,这些研究中膳食纤维都来自于食物,而不是补充剂。所以我们只能说,“含有纤维的饮食”似乎能大幅降低结肠直肠癌的风险。这也表示,若借由在食物中加入单独的纤维素,可能无法产生类似的效果,但是食用富含纤维的天然食物显然很有好处,而这些食物包括蔬菜(不含根部)、水果与全谷类。
事实上,我们甚至无法确定结肠直肠癌的预防效果,究竟是来自富含纤维的食物,还是因为通常多吃这类食物的人动物性食物的摄取量就会减少。换句话说,究竟是蔬菜水果与全谷类具有保护作用,还是肉类含有危险?或是两者皆然?我们无法确定。而近来南非进行的调查或许能帮忙回答这个问题。南非白人罹患大肠癌的比例是黑人的17倍,大家原以为这是因为黑人从未加工的玉米中 74 ,摄取了大量的膳食纤维。不过,近年来南非黑人愈来愈常从市面上购买已经去除纤维的精制玉米,现在他们的纤维摄取量甚至比白人还低,然而黑人罹患结肠癌的比例却仍然相当低 75 ,令人不免怀疑,光靠膳食纤维能获得多少防癌效果?
更新的研究则指出,南非白人结肠癌比例较高,可能是因为他们摄取较多的动物性蛋白质(77克相对于25克)、总脂肪(115克相对于71克)与胆固醇(408毫克相对于211毫克),如表8.5所示。研究者认为,南非白人结肠癌比例会高出许多,可能与饮食动物性蛋白质与脂肪的含量有关,而非饮食中缺乏具有保护效果的膳食纤维 76 。
表8.5 南非黑人与白人的动物性蛋白、总脂肪与胆固醇摄取量

显然,纤维含量高、动物性食物含量低的天然饮食,可预防结肠癌。尽管缺乏细节方面的证据,我们仍可向公众推荐这样的饮食。所有数据都明显指出,全植物饮食可大幅降低结肠直肠癌比例,我们不需要知道究竟是哪种纤维、哪种机制在发挥作用,甚至不需要知道纤维本身究竟有多少防癌成效。
蔬菜水果含量低、动物性食物与精制碳水化合物含量高的饮食,不仅是促进结肠直肠癌的风险因素,同时也会提高胰岛素抵抗综合征的风险 77-79 。有鉴于此,科学家怀疑胰岛素抗性可能会造成结肠癌 77-82 ,而能够有助于控制胰岛素抵抗的方式,也有助于预防结肠直肠癌,这种方式就是全植物素食,但全植物饮食恰好含有大量碳水化合物,因而成为目前市场上大力抨击的目标。
事实上,碳水化合物有两种,一种是精制碳水化合物,另一种是复杂碳水化合物。前者是以机械除去植物的外皮,制成淀粉与糖,而植物维生素、矿物质、蛋白质与纤维,却多存在于外皮当中。这类食物(一般砂糖、白面粉等)的营养价值很低,故应尽量避免食用用精制面粉做成的面食、含糖谷类、白面包、糖果与含糖软饮料。但富含碳水化合物的全植物素食要多吃,例如未加工的新鲜蔬果、糙米与燕麦等全谷类产品,这些食物非常有益健康,尤其是来自蔬果的碳水化合物。
或许你曾听说钙质可以帮助对抗结大肠癌,这种说法容易被推论为牛奶可以对抗结肠癌。高钙饮食能预防结肠癌的假设,是基于两种理由:第一,钙质可以阻碍结肠里面关键细胞的生长 83 , 84 ;第二,钙质可与肠道中的胆汁酸结合。胆汁酸是肝脏分泌的,之后流向肠道,因此会进入大肠而促发结肠癌。由于钙质能够结合胆汁酸,因此据说可预防结肠癌。
研究团体证实高钙饮食(一般是指富含乳制品的饮食),会阻碍结肠中某些细胞的生长 84 ,然而并不是各种细胞生长的指标都出现一致的反应。不仅如此,这种看似有益健康的生化效应,是否真能减少癌细胞生长 83 , 85 ,其实并不清楚。另一研究团体则证明,钙质确实能减少可能有害的胆汁酸,不过也观察到小麦含量高的饮食,更能减少胆汁酸。奇怪的是,若同时采用高钙与富含小麦的饮食,与胆汁酸结合的效果反而不如分别服用补充剂 86 。这证明了把分别观察到的营养影响加以结合之时,结果可能出人意料,饮食的情况便是如此。
我怀疑,借由钙质补充剂或富含钙质的牛奶而摄取大量钙质的饮食,或许对结肠癌无所助益。中国农村的钙质摄取量不多,几乎不吃任何乳制品 87 ,但结肠癌发生率并不更高,甚至比美国要低得多。全球钙质摄取量最高的欧洲和北美洲,反倒是直肠癌发病比例最高的地区。
全球钙质摄取量高的欧洲和北美洲,反倒是直肠癌发病比例最高的地区。
另一项对结肠直肠癌非常重要的因素,就是多运动的生活形态。一般认为,多运动与较不易罹患结肠直肠癌很有关。世界癌症研究基金会与美国癌症研究所曾针对20项研究作出总结,这些研究中有17项指出,运动有助于预防结肠癌 64 ,可惜缺乏有力证据来说明这种现象的原因或运作方式。
说到运动的好处,又得回到小布什总统。大家都知道他有慢跑的习惯,因此保有健康的身体,而结肠镜的筛检报告也说他健康无虞。然而,究竟什么是结肠镜?是不是真的值得检查?所谓结肠镜检查,是医生用直肠探头去检查肠道,并检查组织生长情形是否异常,其中最常见的异常现象不是息肉。虽然肿瘤与息肉的关联目前仍不确定,但多数的科学研究人员相信 88 , 89 ,两者和饮食的关系与基因特征都相当类似,即如果大肠有非癌症问题(例如息肉),日后也可能发生癌症肿瘤。
因此,息肉与其他问题的筛检是一种合理的方式,以避免日后罹患大肠癌。但如果你长了息肉怎么办?该怎么做才好?动手术移除息肉会不会降低癌症风险?一项全国性的调查研究显示,若能移除息肉,未来结肠癌的发病率将会下降76%~90% 89 , 90 ,这项调查结果支持了定期筛检 89 , 91 。一般建议,50岁以上的成人应该每10年进行一次结肠镜筛检,若你罹患结肠直肠癌的风险较高,则建议从40岁开始进行,并提高检查频率。
如何才能确定你是否属于结肠直肠癌的高危人群呢?以下几种方式可大略估算个人罹患直肠癌的基因风险,例如从家中已罹患直肠癌的近亲人数来评估自己罹癌的风险,也可作息肉筛检;甚至还可以运用通过检查你体内是否存在疑似基因来确定患病的概率 92 。
这个例子充分说明,基因研究能让我们更了解复杂的疾病。但在热衷于研究结肠直肠癌的基因原因时,有两件事情常被忽略。第一,结肠直肠癌病例中能归咎于已知遗传基因的,仅占1%至3%。另外,10%至30%的病例多发生在某些家庭(这种现象称为“家族聚集”),也可能反映这种疾病显然受遗传影响。
但这些数字都夸大了“基因造成”的癌症病例人数。结肠直肠癌风险可归咎于遗传基因者,只有极少数的人(1%~3%),大部分与家族有关的结肠直肠癌病例(亦即另外的10%~30%),仍取决于环境与饮食因子,因为通常家族居住地与饮食习惯会相同。
即便遗传风险高,健康的植物性饮食也能控制基因展现,就算不能完全消除罹癌风险,也能大幅降低你患病的风险。毕竟,高纤维饮食可预防结肠癌,摄取再多也绝不会促成癌症。不管你遗传背景如何,饮食建议都是一样的。
前列腺是男性的生殖器官之一,大小如核桃一般,位于膀胱与结肠中间,负责产生某种体液,而这种体液则有助于精子和女性的卵结合成受精卵。前列腺并不大,但引起的麻烦倒是很多。我的好几个朋友都患有前列腺癌,或者是与前列腺有关的疾病,而且这样的例子并不少见。
近期报告指出:“前列腺癌是美国男性最常见的一种癌症,约占了所有常见肿瘤的25% 93 。”70岁以上的男性约半数都有前列腺癌潜伏 94 ,这时癌症还静悄悄的,尚不会带来任何不适。前列腺癌很常见,而且发展速度缓慢,诊断出罹患前列腺癌的病患,只有7%会在5年内死亡 95 ,因此大家不太知道该如何治疗前列腺癌,甚至该不该予以治疗。病人与医生的主要问题在于,相较于其他因素,前列腺癌对生命造成的威胁大不大?
决定前列腺癌是否已演变成可能威胁生命的一种标记,就是血液中前列腺特异抗原(PSA)的浓度。若男性经诊断后,发现PSA指数高于4,则表示有前列腺的问题;然而光靠这项检验,不足以断定罹患前列腺癌,尤其PSA指数刚好高于4时。由于PSA检验的不确定性,故要做决定也特别困难,虽然我现在无法针对每个临床情况一一解说,但我能提出一些研究,而这些研究都指出,饮食在前列腺癌上扮演了重要的角色。
虽然饮食与前列腺癌的细节仍有争议,但我们可以先看一些研究团体早已接受且没有争议的假设:
①各国前列腺癌的比例差异,甚至比乳腺癌还悬殊。
②前列腺比例高的地区多是饮食与生活形态西化的国家。
③发展中国家的男性若采取西方饮食方式,或迁居西方国家,则罹患前列腺癌的情形会增加。
上述前列腺癌的疾病模式,与其他富贵病模式并无二致,主要说明虽然前列腺癌会受基因左右,但环境因素才是重要角色。接着,你一定猜到我要说植物性饮食好、动物性饮食不好了。若再更具体一点地来说,饮食与前列腺癌之间最一致、最特殊的关系之一,就是乳制品的摄取量。
2001年,哈佛发表了一项非常有说服力的研究评论 96 :
从14项病例对照研究中的12项、9项世代研究中的7项皆可看到:乳制品的摄取与前列腺癌在某种程度上存在正相关的关系;这是当前发表的文献中,前列腺癌与饮食关系中最一致的指标。在研究中,乳制品摄取量最高的男性,罹患前列腺癌的风险为摄取量低者的2倍;而前列腺癌转移或致命的风险,是摄取量低者的4倍 96 。
这件事值得再三深思:“这是当前发表的文献中,前列腺癌与饮食关系中最一致的指标 。”以及乳制品摄取量最高的男性,罹患前列腺癌的风险为摄取量低者的2到4倍。
另一项1998年所发表的研究,也提出了类似的结论:
从生态资料来看,有一项研究指出每人的肉类与乳制品摄取量,和前列腺癌死亡率存在正相关的关系。在病例对照研究与前瞻性研究中,有23项研究指出动物性蛋白质、肉、乳制品、蛋等主要促成因素,与高比例的前列腺癌相关。值得注意的是,有6项研究都在年长的男性身上发现肉类与乳制品和前列腺癌的关系,虽然有一种研究并未指出这种关系……前列腺癌和乳制品摄取的一致性,或多或少来自于其中的钙与磷 97 。
换句话说,许多证据都显示动物性食物与前列腺癌有关。以乳制品而言,摄取其中的钙与磷,可能对前列腺癌的发病有促进作用。
这项研究结果几乎是不容置疑的,因为每一项研究结果背后,都至少有十几项深入分析和细致考察的单项研究,这样的大量文献无疑是非常有说服力的。
许多大型研究都观察到前列腺癌与动物性食物的关系,尤其是含大量乳制品的食物。若能了解二者关系的作用机制,论点会更明确有力。
第一种机制和“胰岛素样生长因子”(IGF-1) 1 有关,它是一种会增进癌细胞生长的荷尔蒙,也会随身体需求而分泌;它是癌症指标,就像胆固醇是心脏病的指标一样。在正常情况下,这种荷尔蒙能有效控制细胞的“生长”,也就是能控制自身的繁殖并抛弃老旧细胞,以确保人体健康。
但有7项研究指出,在机体不健康的情况下,IGF-1会更加活跃,导致更多新细胞出现、生长加速。不过,它同时也会阻碍旧细胞的移除,这两项因素都有利于癌症发展。那么,这和我们所吃的食物有什么关系?研究证明,食用动物性食物,会使血液中的生长激素IGF-1浓度提高 99-101 。
就前列腺癌而言,血液中IGF-1的浓度高出正常值者,罹患后期前列腺癌的风险为正常水平下的5.1倍 98 。不仅如此,若此时男性血液中会结合或钝化IGF-1活动的蛋白质含量偏低 102 ,那么罹患后期前列腺癌的概率为9.5倍 98 ,数字大得惊人,而食用诸如肉类与乳制品等动物性食物,则会制造更多的IGF-1 99-101 。
第二种作用机制则和维生素D的新陈代谢有关。维生素D并不需要从食物中摄取,只要每隔几天在阳光下晒上15~30分钟,人体就能自行制造;除了阳光外,我们所吃的食物也会影响维生素D的制造。最活跃的维生素D,形成时会受到人体严密监控,而此过程能清楚看出人体有平衡的能力。这不仅影响前列腺癌,还会影响乳腺癌、结肠癌、骨质疏松与Ⅰ型糖尿病等自身免疫疾病。因为维生素D与这么多种疾病都有着重要的关联关系,而且维生素D发挥作用的机制是非常复杂的,很难解释,所以我在附录C中附上简图,以说明维生素D的运作。这个反应体系非常具有代表性,许多高度集成的反应体系都具有类似的特点。通过这个反应体系,我们可以看出,食物是怎样影响我们健康的。
大部分的癌症机构,都不愿讨论关于饮食的建议,甚至嗤之以鼻,因为这严重挑战了以药物和手术为本的传统医学。
这个过程中的要素,是身体把从食物或阳光中所取得的维生素D变成活性维生素D。活性维生素D能为全身带来许多好处,比如预防癌症、自身免疫疾病与骨质疏松等疾病。不过,活性维生素D却无法从食物或药物中获得,若把活性维生素D单独制成药品,效力会过强而不适合医疗使用;但是,你的身体却能使用一系列经过仔细调节与感应的方式,制造分量恰到好处的活性维生素D,适时发挥最正确的效用。
研究发现,饮食会影响活性维生素D的制造,以及之后的使用方式。食用动物性蛋白质常常会阻碍活性维生素D的制造,导致人体血液中活性维生素D的浓度过低。如果浓度一直过低的话,就会导致前列腺癌。同样,假使钙质摄取量持续偏高,营造出的体内环境也容易使活性维生素D减少,致使问题更为严重。
牛奶与其他乳制品含有动物性蛋白质和大量钙质,这说明了乳制品摄取量与前列腺为何相关,也提供生物合理性,说明观察到的数据彼此吻合的原因。以下即本作用机制的回顾:
①动物性蛋白质导致人体产生更多IGF-1,使得细胞的成长与移除失常,并促成癌症形成。
②动物性蛋白质会抑制活性维生素D的产生。
③过多钙质(如牛奶)也会抑制活性维生素D的制造。
④活性维生素D对人体健康具有多种健康效益,如果活性维生素D的浓度持续过低,体内的环境将会有利于各种癌症、自身免疫系统疾病、骨质疏松症,以及其他疾病的发展。
这段文字的重要性主要在说明,食物在经过一系列高度协同的反应体系后会产生预防前列腺癌等疾病的效果。在这些反应体系中,要注意各种反应以许多方式一起运作,进而产生相同的效果,比如预防疾病。
实际上,没有任何一种单独的作用机制,能充分解释癌症起因。但我确实知道,这些复杂多样的反应体系以非常协调的运作产生效果,支持了食用乳制品与肉类会带来高前列腺癌风险的结论。
今年约有50万美国人就医时,会被告知罹患了乳腺癌、前列腺癌或大肠癌。这三种癌症占了所有新病患的四成,不仅摧残病患的生命,也危害家人与朋友。
我的岳母51岁因结肠癌而逝的时候,我们都对营养认知不多,也不知道营养对于健康的影响。这并不是说我们不关心身边亲人的健康,实际上我们非常关心。我们只是不了解这方面的信息而已。然而,30年过去了,情况并没有什么改变。很少人会考虑采用全植物素食改善自己的健康,或许,是他们根本不知道这些资讯。
事实上,研究机构与提供健康信息资讯的人,大都不愿意讨论关于饮食的证据,甚至嗤之以鼻。因为把食物视为健康关键,严重挑战了以药物与手术为本的传统医学。营养学专家、研究者与医生团体,要么是不知道证据,要么就是不愿意分享,从而使得美国人都被蒙在鼓里,无法得知能救命的资讯。
现在,已有充分的证据显示,医生应讨论以改变饮食方式当做癌症预防与治疗的可能途径,甚至指出美国政府应讨论错误饮食就是癌症的最大原因。此外,这些证据也明白证实,各地乳腺癌协会、前列腺与大肠癌研究机构,应提供充足的资讯,让各地的美国人都知道全植物素食是效果极佳的抗癌药物。
若能如此,明年求医时得知自己罹患乳腺癌、前列腺癌与大肠癌的人,将不足50万人。后年,就不会有那么多朋友、同事与家人得到最可怕的诊断,之后也会逐年减少。
未来癌症人数减少的希望,确实可以成真,而能保证大家健康的未来,也绝对值得追求。
自身免疫系统疾病是所有疾病中最会悄悄带来危害的一类,不仅治疗不易,且最后病患都将逐渐丧失身心功能。和心脏病、癌症、肥胖与Ⅱ型糖尿病不同的是,自身免疫疾病患者是人体有系统地攻击自身,而病患几乎必败无疑。
美国每年有25万人罹患自身免疫系统疾病,这类疾病共有40种 1 , 2 ,其中女性罹患的机会为男性的2.7倍,且约有3%的美国人罹患自身免疫疾病,因此病患多达850万人,更有人甚至认为病患人数已多达1200万~1300万人 3 。
最常见的免疫疾病如表9.1所示 2 ,前九种占了97% 2 ,其中研究最多的是多发性硬化症(MS)、类风湿性关节炎、红斑狼疮、Ⅰ型糖尿病及风湿性心脏病 2 ,而这些疾病与饮食关联的研究,数量也最多。其他未列出的疾病还有炎性肠道疾病 4 、节段性回肠炎 4 、风湿性心脏病 3 ,并可能包括帕金森氏症 5 。
表9.1 常见自身免疫系统疾病(依常见程度排序)

虽然每种疾病的名字听起来很不相同,不过近来有评论指出 2 :“……把这些疾病视为同一类别是非常重要的 。”因为这些疾病的临床发病背景非常相似 3 , 6 , 7 ,有时候,一名病患不只罹患一种自身免疫疾病,而从与病患居住于同一地区的人口中,也常找得到其他病例 2 ,以多发性硬化症与Ⅰ型糖尿病来说,种族与地理分布几乎相同 8 。大体而言,距离赤道越远的地区,自身免疫疾病也越常出现,这种现象在1922年 9 就已为人所知,例如北半球高纬度地区的多发性硬化症发病率为赤道地区的100倍 10 。
由于这些疾病有一些共同特征,因此把自身免疫疾病看成是同一类重大疾病其实并不算是离谱。只不过,我们一般会因其发生在身体不同部位而有不同的名称,像癌症即是以发生的部位来命名。
和癌症十分类似的是,所有自身免疫疾病都是因为一组作用机制出了问题,就自身免疫疾病而言,其作用机制就是免疫系统误伤了自己体内的细胞,在Ⅰ型糖尿病中,它攻击的是胰腺;在多发性硬化症中,它攻击的是髓鞘;在关节炎中,它攻击的则是关节组织。所有自身免疫疾病都与免疫系统“造反”有关,也就是说,我们的体内发生了最严重的叛变,身体竟成了自己的大敌。
免疫系统出奇的复杂,常听到别人把免疫系统当成一个可辨识出来的器官,像肺脏那样,真是离谱至极!免疫系统是一套“系统”,而不是一个器官。
基本上,免疫系统的设计就好像军事网络,用来抵抗外来入侵者。这套系统的“士兵”就是白血球,而白血球又有好几种不同的分类,以从事不同任务,就好像陆、海、空三军,各有专长,各司其职。
免疫系统的“集结中心”位于骨骼中的骨髓,骨髓会生产一种特殊的“干细胞”,其中有些细胞会释放到循环系统,供全身各处利用,这些细胞叫B细胞(B就代表“骨骼”)。其他骨髓所形成的细胞则会移动到位于心脏上方的胸腺,继续发育分化,这些细胞则称做T细胞。这些“士兵细胞”会和其他特殊细胞联合起来,拟定出缜密的防御计划,在体内各个重要交叉口集结,例如脾脏与淋巴结,而这些集结点就好像指挥控制中心,士兵细胞在此重新编队,攻击外来的入侵者。
免疫系统的自我毁灭行动,是所有疾病中最会悄悄带来危害的一类,而痛苦的病患几乎必败无疑。
这些细胞的编排非常灵活,能回应不同的环境与外来物质,即便这些情况先前并未发生过——免疫系统对于外来者的反应非常有创意,堪称大自然的奇迹。
外来入侵者是称做“抗原”的蛋白质分子,这些外界细胞可能是细菌或病毒,企图瘫痪健全的人体,因此免疫系统注意到这些外来细胞或抗原时,就会予以摧毁。外来抗原是以不同的氨基酸排序所组成的蛋白质,各有不同身份,就像每个人的脸都不同一样,这是因为能够制造蛋白质的氨基酸有很多种,所以也造成很多张不同的“脸”。
为对抗这些抗原,我们的免疫系统必须识别这些抗原并对这些抗原发起攻击。其对策是制造每个攻击者的“镜像”(mirror images)蛋白质,它能与抗原完全相合并摧毁之。基本上,免疫系统为每张要对付的脸制造出一个模型,在第一次碰见敌人之后,就用这种特制的模型逮住入侵者,把它消灭。这些模型可能是B细胞抗体,或是以T细胞为基础的受体蛋白质。
当身体记住了每次对付外来者的防御工事,自然就能获得免疫。比方说,首次接触水痘时是一场硬仗,但是第二次面对时,身体就知道该如何应付,于是战争能缩短、不那么痛苦,且更容易打胜仗,甚至根本不会生病。
免疫系统固然可以帮助人体抵抗外来蛋白质,但是也会攻击原本的保护对象,即人体组织。所有的自身免疫疾病都有这种自我毁灭的过程,看起来就像人体在自杀。
在自我毁灭的行为中,有一项重要机制叫做“分子模拟”(molecular mimicry)。也就是,体内细胞兵团想摧毁的外来入侵者看起来和我们自身的细胞一样,于是免疫系统所做出的“模型”不仅适合入侵者,也适合我们自身的细胞。所以在某些情况下,免疫系统会摧毁所有适合该模型的一切,包括我们自己的细胞。自我毁灭的过程极为复杂,牵涉到免疫系统许多不同的策略,这些策略都有相同的致命缺陷——无法辨别蛋白质是入侵的外来者,或是我们的自身细胞。
那这和我们的饮食有什么关系呢?因为在我们吃的食物中,可能会有欺骗人体、让人体攻击自身细胞的抗原。比方在消化过程中,有些蛋白质还没在肠道完全分解成氨基酸就进入血液中,而我们的免疫系统会把这些尚未消化完全的蛋白质,当成是外来入侵者,于是开始制作模型来摧毁它们,却也引发自我毁灭的自身免疫过程。
许多食物中存在着会模拟人体蛋白质的外来蛋白质,其中一种就是牛奶。一般而言,我们的免疫系统大多时候都相当聪明,会安排预防措施,避免攻击到原本要保护的身体,即使外来的抗原看似我们自身的细胞,但免疫系统还是能分辨。事实上,免疫系统还会利用我们自身的细胞,来练习制作模型,以对抗外来的入侵抗原,却不会真正伤害“自己人”。
这个过程可用备战时的训练营来比拟,当免疫系统运作适当时,可用人体中看似抗原的细胞来练兵,但并不会真正伤害这些细胞,这样细胞兵团可随时准备好击退入侵的抗原。这是自然界调控自身能力的一个经典范例。
免疫系统运用一套极为精密的过程,以决定该攻击哪些蛋白质 11 ,又该放过哪些蛋白质。这个过程非常复杂,它为什么会失灵而导致自身免疫疾病,原因还不明朗。我们只知道免疫系统无法分辨身体细胞与入侵抗原,此时自身的细胞不被拿来“练兵”,而是一同和入侵者被消灭了。
以Ⅰ型糖尿病而言,免疫系统会攻击负责制造胰岛素的胰脏细胞。这种无法治愈的严重疾病发生在儿童身上,使得许多有孩子的家庭陷入痛苦的困境;但多数人都不知道,Ⅰ型糖尿病与饮食有关,尤其是乳制品。文献清楚记载,牛奶蛋白质会引发Ⅰ型糖尿病, 12-14 其发生过程可能如下所述:
①小孩以母乳哺育的时间还不够长,就改喂以婴儿奶粉,里面可能含有牛奶蛋白质。
②牛奶到了小肠之后被消化分解成氨基酸。
③有些小孩无法完全消化牛奶,于是原来蛋白质的氨基酸链或碎块仍留在肠子里。
④免疫系统认为这些碎块是外来入侵者,于是动手把它们消灭。
⑤不幸的是,有些碎块看起来和负责生产胰岛素的胰脏细胞一模一样。
⑥免疫系统无法辨识牛奶蛋白质碎块与胰脏细胞的差别,把它们一视同仁地消灭,孩子的身体因而无法生产胰岛素。
⑦孩子罹患了Ⅰ型糖尿病,成为终身患者。
若把这个过程总结,则非常值得注意:Ⅰ型糖尿病是一种发生在孩子身上的重大疾病,而这个问题的可能祸首,就是牛奶。因为种种显而易见的因素,这种说法也名列今天营养学上最具争议性的问题。
关于牛奶的影响,另一项更令人印象深刻的报告是在十几年前发表的。1992年《新英格兰医学期刊》12上刊载,芬兰研究者从4到12岁的Ⅰ型糖尿病病童身上采取血液,之后测量血液中一种抗体的浓度,这种抗体是用来对抗牛奶中未能被消化完全的蛋白质“牛血清白蛋白”(Bovine serum albumin,BSA)。研究人员也以同样的方式检验非糖尿病病童,并把两组加以比较(记住,所有抗体都是外来抗原的镜像或“模型”)。具有牛奶蛋白质抗体的儿童,以往一定喝过牛奶,这也表示,牛奶蛋白质中未消化完全的蛋白质碎块,进入了孩子的循环系统当中,才会先引起抗体产生。
多数人都不知道,造成Ⅰ型糖尿病的最大祸首,可能就是牛奶蛋白质。
研究者的发现确实令人惊讶,在所测试的142个糖尿病病童当中,每个孩子的抗体浓度都大于3.55;而79个正常孩童身上,每个孩子的抗体浓度都低于3.55。
所有糖尿病病童的牛奶抗体浓度都高出非病童,这意味着两件事情:第一,抗体多的孩子喝了较多牛奶;第二,抗体增加可能会导致Ⅰ型糖尿病。
这样的研究结果在学术界引起轩然大波,而其之所以引人注意,就在于抗体反应完全不同;此报告 12 加上先前的其他研究 15-17 ,掀起推波助澜的功用,多年来相关调查排山倒海而来,至今仍持续不断 13 , 18 , 19 。
十几年来,有些研究调查了牛奶对于牛血清白蛋白抗体浓度的影响。结果除了一项研究之外,其他都指出牛奶会增加Ⅰ型糖尿病病童体内的牛血清白蛋白抗体 18 ,虽然其反应强度各有不同。
过去数十年来,科学家调查的不光是牛血清白蛋白抗体,而我们对Ⅰ型糖尿病的认知也逐渐明朗。简言之,这种病大约是如此发展的 13 , 19 :有些基因较特殊的婴幼儿 20 , 21 可能太早从母乳转换到牛奶 22 ,若又感染上一种会破坏肠道免疫系统的病毒 19 ,那罹患T型糖尿病的风险就高。一项在智利进行的研究 23 思考了牛奶与基因两种因素:有些基因特殊的儿童,若太早从母乳转换为以牛奶为主成分的婴儿配方奶哺育,则罹患Ⅰ型糖尿病的风险,为不具有此特殊基因及至少以母奶哺育3个月的婴儿(牛奶的接触量降到最低)的13.1倍;另一项在美国的研究则指出,若有此基因倾向的儿童在婴儿时期喂以牛奶,则罹患Ⅰ型糖尿病的风险,为不具有特殊基因和至少以母乳哺育3个月的儿童的11.3倍 24 。11~13倍是极大的风险(即提高1000%~1200%),因为3~4倍就算是重大的风险了。从更具体的角度来说,吸烟者罹患肺癌的风险为不吸烟人士的10倍;而高血压和血胆固醇高的人,罹患心脏病的风险要比没有高血压和胆固醇高的人高2.5~3倍,但都少于11~13倍(表9.2) 18 。

那么,11~13倍的Ⅰ型糖尿病风险中,究竟有多少可归咎于摄取牛奶或基因呢?现在大家的看法是,Ⅰ型糖尿病是基因造成的,连医生也多半这样想。不过,病例中光是起因于基因者实在微不足道,事实上,基因不会单独起作用,而是需要其他因素的促发才会发挥影响。根据观察,同卵双生的双胞胎中,虽然两个人的基因一样 13 , 20 , 21 , 25 , 26 ,但若有一人罹患Ⅰ型糖尿病,另一人也罹患的概率只有13%~33%,要是将罪魁祸首全归咎于基因,那么同卵双生的双胞胎同时罹患的概率应该接近100%;不仅如此,事实上,双胞胎中另一人患病的13%~33%概率,可能是因为同时影响着两人的相同环境与饮食。
再以表9.3的观察为例来思考,这份观察突显了环境、牛奶摄取量与Ⅰ型糖尿病的关联。在12个国家中 27 ,0~14岁儿童的牛奶摄取量与Ⅰ型糖尿病几乎呈现完全相关性 28 。牛奶摄取量越多,Ⅰ型糖尿病也越普遍,芬兰人食用大量的牛奶制品,但是日本人的食用量极少 27 ,而芬兰Ⅰ型糖尿病是日本的36倍 29 。

正如我们在其他富贵病中观察到的一样,当人们从疾病发生率低的地方迁徙到疾病发生率高的地方时,随着饮食与生活形态的改变,罹患疾病的概率也会提高 30-32 。这表示虽然有些人身上带着致病的基因,但只有在符合某些饮食或环境的条件下,疾病才会发生。
长时间的疾病趋势也可看出上述情形。全球Ⅰ型糖尿病的患病率,正以每年3%的惊人速度增加 33 ,各地人口无一幸免,只不过各地的罹患率仍有明显不同。疾病增加相当快速,但无法归因于基因易感性。在广大人口中,任何基因频率就长时间而言是相当稳定的,除非环境压力发生改变,导致一种族群的繁衍比另一种族群成功。换句话说,若有Ⅰ型糖尿病患者的家族生下了许多孩子,而没有Ⅰ型糖尿病的家族又相继死去,才会使得Ⅰ型糖尿病的基因在人口中更为普遍。当然,这种情况并未发生,而Ⅰ型糖尿病每年增加3%,更能说明基因并非造成Ⅰ型糖尿病的唯一理由,证据清楚指出牛奶可能是造成Ⅰ型糖尿病的元凶。把所有研究结合起来(包括基因易感性与无易感性),会发现太早停止喝母乳而改喝牛奶的孩子,得Ⅰ型糖尿病的风险将会提高50%~60%(也就是说患糖尿病的危险是正常儿童的1.5~1.6倍) 34 。
先前Ⅰ型糖尿病与饮食的资讯不仅让人印象深刻,也激发出两项重要的进展:1994年,美国儿科学会“强烈鼓励”家族中若糖尿病患者较多,那么这些家族的婴儿在2岁之前不要以牛奶哺育。第二,许多研究者 19 展开了前瞻性研究,也就是未来持续追踪受试者,看看若小心监控饮食与生活形态,是否能影响Ⅰ型糖尿病的发作。
较为知名的两项研究是在芬兰进行的,一项是在20世纪80年代晚期展开 15 ,另一项则是在1990年中期展开 35 。其中之一显示,摄取牛奶会增加5到6倍 36 的Ⅰ型糖尿病风险;而第二项研究则说 35 ,摄取牛奶除了会增加先前提过的抗体之外,还有另外3到4种抗体浓度也会提高。另外还有一项研究则发现,以牛奶哺育的婴儿,体内β酪蛋白(牛奶中的另一种蛋白质)抗体远高出喝母乳的婴儿,而罹患Ⅰ型糖尿病的孩子β酪蛋白抗体的浓度也较高 37 。简言之,所有已发表结果的研究都强烈确定了牛奶的风险,对具有基因易感性的孩童尤其如此。
假设报纸出现了这样一个头条:“牛奶可能引起致命的Ⅰ型糖尿病。”这恐怕会引发轩然大波与严重的经济冲击,因此就算科学证据确凿,但短期之内报上仍不会出现这种标题。为了掩盖这种标题,最好的做法就是把它贴上“有争议”这个大标签,因为这样的事实攸关许多人的利益,而且没几个人了解这么多的资讯,所以要把这种论点变成争议,并维持这种局势其实易如反掌。因为争议在科学上原本是很自然的一部分,只是某些争议却常常不是在辩论科学的正当性,而是延迟或扭曲研究结果。比如,我给了你堆积如山的证据来说明香烟对人不好,但烟草公司却可能会挑出尚未解答的细节,并在之后表示,香烟不健康的整个主张具有争议性,并把我的结论一笔划掉。要这么做并不难,因为科学上一定有细节尚未获得解答,科学的本性就是如此,而有些团体会利用争议性对抗某些观念,阻碍有建设性的研究,让大众一头雾水,也导致公共政策变得模糊不具体,这实在是科学界的一大罪行。
对于外行人来说,要评估技术性的争议是否合理,比如牛奶与Ⅰ型糖尿病的关系,可不是简单的事情,即便喜欢阅读科学文章的人也一样。
以最近一篇科学评论文章为例 38 ,这篇文章总结了10项以人为对象的研究工作(皆为临床病例),作为具有争议的系列专题文章的一部分发表出来 38 。作者提出的结论是,10项实验中有5项提出了具有统计学显著性的牛奶与Ⅰ型糖尿病之间的正相关性,但是另外5项则没有。乍看之下,这种说法为两者的关系带来很大的不确定性,可说是往推翻假设的路上迈进了一大步。
然而,被列入“否认”两者关系的五项研究,并未指出牛奶会减少Ⅰ型糖尿病,只是证明了两者之间并不具有统计学显著性;相对的,具有统计学显著性的5项研究都指出相同结果:过早开始喝牛奶和Ⅰ型糖尿病的风险提高有关,若硬要说此一致性是随机或巧合所造成,那其概率只有1/64。
母乳是最好的婴儿食物,一个妈妈最严重的错误,就是以牛乳代替母乳。
在实验中,就算找不到两种因子之间具有统计显著性的相关性,也不一定表示两种因子之间确实无关。找不到的原因很多,有些看得出来,有些看不出来:或许是实验中未纳入足够多的人数,因此无法取得统计确定性;或许所有的受试者都以类似的方式哺育,这么一来,就无法测得不同的关系;或许测量婴儿哺育方式时所依据的数据是多年以前的数据,并不够准确,因此无法清楚看到确实存在的关系;或许研究者在婴儿生命中的测量时机根本不对。
重点是,10项研究中有5项具有统计显著性的关系,5项全都指出喝牛奶与提高罹患Ⅰ型糖尿病的风险有关,而无任何一项研究指出喝牛奶可减少Ⅰ型糖尿病。因此,我并不认为牛奶与Ⅰ型糖尿病有关的假设因文献出现不一致而无法确定 38 。
在这份报告中 38 ,作者还总结了其他的研究,那些研究是间接比较母乳和牛奶结合的哺育方式与Ⅰ型糖尿病之间的关系。该报告综合了52项可能性比较,其中20种具有统计显著性,而这20项具有统计显著性的研究当中,有19项支持牛奶与Ⅰ型糖尿病的关联,只有一项不支持。从可能性上来说,两者之间存在关联关系的可能性是非常大的,但作者却没有申明这一点。
举这个例子的用意,不光是说明牛奶对于Ⅰ型糖尿病的影响,更要指出让原本不具争议的问题变成有争议的操作手法——且这种情形比想象中的更常见——也导致许多不必要的混淆。当研究者使出这种手法之时(即便是无意),也会导致人们对先前的理论产生偏见。我写下这些话不久后,在国立公共广播电台,听到就Ⅰ型糖尿病这篇综述的作者 38 进行的访谈,作者根本不承认牛奶的摄入和Ⅰ型糖尿病之间有任何关系,不承认这方面的研究证据。
牛奶与Ⅰ型糖尿病的议题会对美国农业带来巨大的经济冲击,加上许多个人强烈的偏见,因此相关研究不太可能很快引起美国媒体注意。然而,牛奶能造成Ⅰ型糖尿病的证据,不仅广度深度兼具,又有说服力,虽然其复杂机制还有待了解。这些证据不仅指出牛奶具有危险性,甚至足以说明两者之间的关联只有生物合理性——母乳是最好的婴儿食物,而妈妈最严重的错误就是以牛奶替代母乳。
多发性硬化症是种非常严重的疾病,不仅患者痛苦,就连照顾患者的人也不好受。患者终生都得与不可预测的严重障碍搏斗,除了常面临急性发作,最后还会慢慢丧失行走能力或视觉能力,10~15年之后,患者就只能以轮椅代步,最后只能卧病在床、度过余生。
根据美国“国家多发性硬化症协会”的统计 39 ,光是美国就有40万人罹患此疾病,病患通常在20~40岁时被初次诊断出多发性硬化症,而女性患者为男性的3倍。
虽然多发性硬化症引起医学与科学界广为关注,但是多数专家仍说,他们对于病因与疗法所知不多。大多数多发性硬化症的网站上都写着,这种疾病是个谜,也把基因、病毒与环境列为可能影响疾病发展的因素,却完全忽略饮食可能扮演的角色 40-42 ,更不用说要提及牛奶扮演的重要角色。
多发性硬化症之所以症状会“多”,表示神经系统出了问题,使得中枢神经系统(大脑和脊椎)与送到末梢神经系统的电子信号传讯,无法顺畅地协调与控制,这是因为覆盖在神经纤维周围的绝缘体或外壳中的“髓鞘质”遭到自身免疫反应的破坏。想象一下,当你家电线的绝缘体变薄或脱落了,导致电线外露,电子信号也许就会短路,而多发性硬化症的情况正是如此:不规则的电子信号可能会破坏细胞,并“灼伤”周围组织,形成小小的疤痕或者一块块硬化的组织,而这些烧烫伤可能非常严重,最后会毁灭身体。
最早说明饮食对多发性硬化症影响的研究,得回溯到半个世纪以前的罗伊·斯旺克(Roy Swank)博士。20世纪40年代,他开始在挪威工作,日后则到蒙特利尔神经医学中心,之后也担任俄勒冈医学院神经学系的主任 43 。斯旺克博士会开始关心这种疾病与饮食的关联 43 ,是因为他知道多发性硬化症多发生于偏北的气候带,离赤道越远,多发性硬化症发病率的差别也越来越大;在高纬度地区,多发性硬化症的发病率为赤道的100倍 10 ,而较靠近南极的澳大利亚南部也比澳大利亚北部高出7倍 44 ,分布情形与其他自身免疫疾病类似,如Ⅰ型糖尿病与类风湿性关节炎 45 , 46 。
虽然有些科学家猜测,多发性硬化症可能是磁场造成的,但是斯旺克博士却认为原因在于饮食,尤其是饱和脂肪含量高的动物性食物 43 。他发现,食用乳制品的挪威内陆,多发性硬化症的比例高出吃鱼的海岸地区。
斯旺克博士在蒙特利尔神经医学中心,针对144名多发性硬化症病患进行了他最为知名的试验,建议病人摄取饱和脂肪含量低的饮食,大部分的人听从了,但未听从建议者也不少。之后他以每天20克的饱和脂肪摄取量为标准,摄取量低于20克的人为饮食良好者,超出的为饮食不良者(在此提供参考数据以方便比较:一个含有调味料的培根芝士汉堡约有16克的饱和脂肪;一小块鸡肉则约有10克的饱和脂肪),他持续记录这些病人的情况达34年 47 。
研究统计,饮食不良(饱和脂肪含量较高)的初期多发性硬化症患者,有80%会死亡。
在试验持续进行的过程中,斯旺克博士发现,饱和脂肪含量低的饮食能大幅降低疾病的进展,即便一开始病况就已进入后期者,也能出现功效。他在1990年总结这项实验时指出 47 ,在疾病初期就采用低饱和脂肪饮食的那组病患,“约95%……在接下来约30年里只出现轻微障碍 。”只有5%的患者死亡了。相对的,另一组饮食不良(饱和脂肪含量较高)的初期病患,有80%都死于多发性硬化症。这144名病患的实验成果如表9.4所示,其中包括一开始就已经进入后期的病患。

这项研究工作非常出色,研究者具有无与伦比的毅力和投入精神,跟踪观察病患长达34年。如果这是一个药物测试,那就足以让世界上主要的药品生产商一夜破产。斯旺克博士最初的研究成果大概在50多年 48 发表,此后40年,又一再发表了后续研究成果。 49 , 50 , 47
更多新的研究 42 , 51 , 52 证实并拓展了斯旺克博士的观察,也渐渐开始强调牛奶的影响。新的研究指出,从各国 52 与美国国内各州 51 的比较来看,牛奶的摄取量与多发性硬化症的关系甚为密切。表9.5是法国研究者所发表的,内容为调查24个国家、26个地区的人口中,牛奶食用量与多发性硬化症的关系 52 。

值得注意的是,牛奶与多发性硬化症的关系和Ⅰ型糖尿病几乎一模一样,并非医疗服务或地理纬度的因素造成 51 。部分报告指出 52 , 53 ,鲜奶之所以具有这么强的相关性,是因为牛奶里面的病毒所致。这些较新的报告同时也指出,饱和脂肪可能不足以完全说明斯旺克博士的研究结果,在多国比较研究中 54 ,摄取饱和脂肪含量高的肉类或牛奶与多发性硬化症有关,而摄取富含omega-3不饱和脂肪的鱼类则与多发性硬化症比例低有关 55 。
在表9.5中,牛奶与多发性硬化症的关系虽值得注意,但并不足以构成证据,例如基因与病毒在哪里发挥作用?就理论上而言,基因与病毒都能造成此病特殊的地理分布。
关于病毒,目前众说纷纭,并无定论,毕竟许多病毒都可能致病,何况还牵涉到许多对免疫系统的影响。然而,没有任何一种说法经过证明而具有说服力,有些证据基于多发性硬化症患者的病毒抗体比对照组多,有些则来自个别社群中零星爆发的病例,还有些则是发现病例中有类似病毒的基因 13 , 19 , 56 。
至于基因,我们同样可以发现:就和癌症、心脏病与Ⅱ型糖尿病的情形相同,人们罹患多发性硬化症的风险会和迁入地区的人口一样,尤其是青少年前就迁移到新地区 57 , 58 ,因此,多发性硬化症应该和环境因素的关系较大,而非基因 59 。
可能会导致多发性硬化症的特殊基因,已被辨识出来,但这类基因可能多达25种 3 ,所以还需走上一段漫漫长路,才能确切得知究竟是何种基因或组合,导致容易罹患多发性硬化症的体质。遗传体质固然会影响哪些人容易罹患多发性硬化症,但基因顶多只占了总疾病风险的1/4 60 。
关于病毒、基因与免疫系统的确切作用到底是怎样的,多发性硬化症和Ⅰ型糖尿病都有未解之谜。此外,也都有值得提高警觉的证据,指出疾病和饮食有关。就这两种疾病而言,“西式”饮食和疾病发生率之间的关系非常大;这些观察得来的研究,都指出一致的图像,而对病患所进行的介入性研究也都强化了观察性研究的结果。斯旺克博士的多发性硬化症研究极为卓越,而詹姆斯·安德森医生光靠饮食,就让Ⅰ型糖尿病患者减少了药物治疗的需求。请注意,两位医生所使用的只是中等的植物性饮食,不能算是全面的全植物素食,如果自身免疫疾病患者能采用最理想的饮食,那么效果一定更显著。
那么,其他自身免疫疾病的情况又是如何?自身免疫病有几十种之多,整体疾病的状况究竟怎样呢?
要回答这个问题,首先得厘清各种自身免疫疾病的共性,如果共性越高,那么具有共同病因的概率也越高。这就好像我们看到两个不认识的人,但是两个人的血型、头发颜色、眼睛颜色、面部特征、体形、声音和年纪都非常相似,我们就有把握推测他们可能是孪生子。我们假设癌症、心脏病之类的富贵病具有共同的病因,是因为它们的地理特性相同、生化生物标记物也类似。同样的,如果多发性硬化症、Ⅰ型糖尿病、类风湿性关节炎、红斑狼疮,以及其他免疫系统疾病展现出类似的特色,我们也可以假设其起因相同。
首先,就定义而言,每一种自身免疫疾病和免疫系统出错有关,也就是它会攻击看似外来蛋白质的“自身”蛋白质。
第二,目前所研究过的自身免疫疾病,在日照较少的高纬度地区比较常见 9 , 10 , 61 。
第三,有几种自身免疫疾病似乎好发于同一种人身上。比方说,多发性硬化症与Ⅰ型糖尿病常常会发生在同一个人身上 62-65 。此外,虽然帕金森氏症并不是自身免疫疾病,却有自身免疫疾病的特征,而且常与多发性硬化症发生于相同地理区域 66 ,甚至同一个人身上 5 。而从地理性与病患个人身上来看,多发性硬化症也和其他自身免疫疾病有关 63 ,诸如红斑狼疮、重症肌无力、甲状腺机能亢进及嗜红细胞性血管炎;年轻型类风湿性关节炎是另一种免疫性疾病,通常和淋巴性甲状腺肿的关联极大。 67
第四,就疾病与营养关系的研究来看,食用动物性食物(尤其是牛奶)和疾病风险较高有关。
第五,证据显示,可能有一种以上的病毒,会导致许多自身免疫疾病发生。
专业协会、医生和政府所推崇的“正常的”饮食,实际上会造成人体瘫痪、癌症、心脏病、肥胖和糖尿病的比例奇高。
第六,也是最重要的一点,所有这些疾病的“发病机制”是相同的。“发病机制”这个术语是用来描述疾病如何形成。说到发病机制,可先从日照谈起,因为它似乎和自身免疫疾病有某种关系。随着纬度提高而减少的日照射量可能非常重要,当然还有其他因素在起作用,而动物性食物(尤其是牛奶)的食用量,也随着纬度提高。事实上,另一项更广泛的研究显示,从牛奶摄取量来预估多发性硬化症的发生率,效果和从纬度(也就是日照射量)来预估一样好 51 。斯旺克医生在挪威的研究显示,在鱼类食用较普遍的滨海乡村,多发性硬化症也较不常见。但这并不完全表示鱼类中的omega-3脂肪具有保护作用,其实,在这些鱼肉食用量高的地方,乳制品(及饱和脂肪)摄取量也低得多,这是研究中没有提到的一点。那么牛奶和日照不足有没有可能通过同一种作用机制影响多发性硬化症和其他自身免疫病呢?如果这个假说是成立的,那将是一件很有意思的事。
其实,这种机制又牵涉到维生素D:首先,在狼疮、多发性硬化症与炎性大肠疾病(例如节段性回肠炎、溃疡性结肠炎)等自身免疫疾病 6 , 7 , 68 的动物实验中,都可看到维生素D以类似的机制预防疾病在实验动物身上发展。若还要考虑到食物对于维生素D的影响,那么这个现象就更值得注意。
合成维生素D的第一步反应,是在晴天步出室外,当皮肤暴露于阳光下时,皮肤就会合成维生素D,之后经过肾脏的活化,才会抑制自身免疫疾病。但钙质含量高及会产生酸的动物性蛋白质,例如牛奶(有些谷类也会产生过多的酸),会阻碍这个非常重要的过程。实验中,活化的维生素D以两种方式运作:它会抑制某些T细胞的发展,避免T细胞产生会启动自身免疫反应的活性因子——细胞激素(cytokines),并鼓励其他T细胞来抑制这种反应 69 , 70 ,而就目前的研究来看,所有自身免疫疾病都具有这种阻碍维生素D活化的作用机制。
若得知证据明确指出,动物性食物(尤其牛奶)非常不利于多发性硬化症与Ⅰ型糖尿病,又知道所有免疫性疾病的共性,就可以合理地推测食物和更多自身免疫疾病的关系。当然必须小心,因为还需要更多研究,才能确定各种免疫疾病的相似性,不过我们现在掌握的证据已经相当有说服力了。
饮食与自身免疫疾病的关联,至今看起来尚未引起大众的注意。举例来说,国际多发性硬化症联盟的网站上写着:“没有可信的证据指出,多发性硬化症和饮食不佳或营养缺乏有关 。”甚至提出警告,任何饮食疗法可能“昂贵”,并“会改变正常的营养均衡状态” 71 。如此说法有待商榷,若改变饮食被称昂贵,那又该怎么说“卧病在床,无法行动”?改变“正常的营养均衡状态”,试问什么叫正常?我们现在的饮食方式造成瘫痪人体的疾病,每天让数百万不幸的美国人丧命,难道心脏病、癌症、自身免疫疾病、肥胖与糖尿病的比例奇高,就是“正常”?如果这堪称正常,那我倒是建议大家,还不如别那么“正常”。
罹患多发性硬化症的美国人高达40万,还有好几百万人正受着自身免疫疾病的折磨。我要说的是,虽然我对饮食与疾病的讨论,主要着重在统计数字、研究结果及临床叙述,但是这些资讯却与每个人切身相关。因为本章所谈的任何一种重大疾病,都会永远改变任何人的生活——家人、朋友、邻居、同事,甚至你自己。
崇尚已久的饮食方式,现在应该要打破了,而且理由也一定要让大家都知道。专业协会、医生与政府机关也该勇敢地站出来,履行他们的职责。只有这样,今天出生的孩子才不会重复未来原本可以预防的悲剧。
说到植物性饮食的好处,最有利的证据是这类饮食可预防各式各样的疾病。不过,如果我跟某人讨论一项关于蔬果具有预防心脏病功效的研究,他们可能会同意蔬果的好处,可是回到家之后,却还是照旧大块吃肉。不管研究做得多大、研究结果多有说服力,或是做研究的科学家多么受人敬重,都不会改变他们的态度。事实上,大部分人对于单一的健康研究都存着疑心,而这种心态其实也是正常的。
不过如果我告诉他们:许多研究都显示,心脏病罹患率低的国家,国民摄取的动物性食物含量较低;此外,大量研究也显示,摄取愈多天然植物性食物的人罹患心脏病的概率愈低,饮食中的动物性食物含量愈低、未加工的植物性食物含量愈高,愈可以减缓或扭转心脏病发作,那么一般人可能就愿意多加注意了。
如果我重复上述过程,继续说下去,但不是光说心脏病的研究,还包括肥胖症、Ⅱ型糖尿病、乳腺癌、直肠癌、结肠癌、前列腺癌、多发性硬化症和其他自身免疫疾病的话,那么大家可能就不会再大块吃肉了。
健康饮食的功效之所以有说服力,原因就在证据广泛。天底下任何事情要找到一项证据支持很容易,但是成百上万的不同研究都指向植物性食物有益、动物性食物有害,这种概率可就微乎其微了。我们不能说这是因为巧合、资料不良、研究有偏差、数据解读错误,或是“操控数字”造成的,这应该是货真价实的才对。
我至今提出的支持植物性食物的证据只是冰山一角,为了表示证据有多广泛,我可以指出5种在美国看似不相关的疾病:骨质疏松、肾结石、失明、认知障碍和阿尔茨海默症。这些疾病往往并不致命,而且通常被视为年老后必然的结果,然而,就连这些疾病也都有饮食上的关联。
小学老师有没有告诉过你,若是没有骨头,你可能只是地上软趴趴的一团东西?或者你也听过那首关于人类骷髅的流行歌曲:“踝骨跟胫骨相连,胫骨跟膝盖骨相连 。”总之在你小时候,可能都听过喝牛奶有助强健骨骼和牙齿的说法,因为我们都不想变成没有骨头的一团东西,而且很多名人都拍过宣扬牛奶益处的牛奶广告,所以我们才喝牛奶——牛奶之于骨头健康,就像蜜蜂之于蜂蜜。
平均每位美国人消费的牛奶和乳制品都居全球之冠,那么美国人的骨头应该非常强健才对,但是最近一项研究却显示,50岁以上的美国女性,髋骨骨折的比例居全球前茅 1 ,而其他高比例的国家则在欧洲和南太平洋(澳大利亚和新西兰 1 ),这些国家的人喝的牛奶比美国人还多。
“髋部骨折率”通常可作为衡量骨质疏松症的一项可靠指标,这种骨头疾病通常是因钙质摄取不足所致,尤其常发生在过了更年期的妇女身上。因此,负责拟定健康政策的人士往往会建议民众多摄取钙质,又由于乳制品含有丰富钙质,乳制品业者极力支持这项理论并为此付出极大的努力。这就是为什么有人告诉你需要多喝牛奶以使你的骨骼更为强壮的原因。
某些地方显然出了错,因为这些摄取最多牛乳和乳制品的国家的人口,不但骨折率最高,骨骼也最差。在一项报告中找到的可能解释是,即使是不同国家的妇女,如果动物蛋白摄取愈多,骨折发生率也愈高,两者间具有强烈关联关系 2 。耶鲁大学医学院研究人员1992年做出一份关于蛋白质摄取和骨折率关系的报告,资料来源是16个国家的34份独立研究(散见于29种经过同行审查的刊物),而所有研究对象都是50岁以上的妇女,结果发现70%的骨折皆与摄取动物蛋白有关。
研究人员的解释是,动物蛋白跟植物蛋白不一样,会增加身体的酸性负荷 3 ,导致人体的血液和组织愈呈酸性。由于人体不喜欢酸性环境,于是开始反击,利用钙这种强效成分去中和酸性,但是钙一定要取自身体某处,因此就从骨骼中取钙。而少了钙质,骨骼渐渐脆弱,就变得很容易骨折。
早在一百多年前,就有证据显示动物蛋白会损害骨骼健康。举例来说,最早在19世纪80年代 4 就有人提出动物蛋白会产生过量代谢酸,到了20世纪20年代 5 即有文件佐证;此外,我们也知道动物蛋白比植物蛋白更会增加体内代谢酸负荷 6 , 7 , 8 。
一旦动物蛋白增加代谢酸并吸走骨骼中的钙质,尿液中的钙浓度就会增加,而上述的因果关系早在80多年前就已得到确认 5 ,并从20世纪70年代就开始进行深入研究。这些研究摘要分别刊载于1974 9 、1981 10 和1990 11 年,而各项摘要皆显示许多人所摄取的动物蛋白,足以增加尿液中的钙含量。若每日摄取的蛋白质含量(以动物蛋白为主)从35克倍增至78克,尿液中的钙含量就会增加50%。大多数人摄取的动物蛋白量都足以产生这种效果,因为美国人平均每日的摄取量都在70~100克。附带一提,由阿特金斯中心出资的一项为期6个月的研究显示,采用只吃动物性食物的阿特金斯饮食法的人在进行完半年食疗后,尿液中的钙含量多出50%以上 12 。
关于动物蛋白摄取量和骨折率之间的关联,初期的观察结果相当惊人,而我们现在要提出一个合理的解释,以说明两者间的“作用机制”为何会产生关联。

疾病的生成过程鲜少单纯到“由一个机制完成”,但是我们现在研究的这项问题,却以这种方式得到有力佐证。2000年,加州大学旧金山分校医学系发表了一项研究,一共集结了33个国家87份关于动、植物蛋白摄取比例与骨折率之间关系的相关调查 1 ,结果发现若植物蛋白的摄取量愈高于动物蛋白,则愈不会出现骨折。
摄取最多牛奶和乳制品的国家人口,不但骨折率最高,骨骼也最差。

这份报告皆刊登于举足轻重的研究期刊上,主持研究的作者对于资料的分析和阐释都十分谨慎,而且研究内容也包含许多个别研究报告。此外,研究中关于骨折率和动物蛋白摄取量的关联,的确非同寻常。因此,我们不能把它们看成是另外几个研究而不予理会,事实上,这份研究是对87份个别研究的总结!
加州大学旧金山分校“骨质疏松骨折研究团体”公布了一项调查65岁以上逾1000名妇女的研究 13 。与上述跨国研究一样,研究人员依照妇女摄取动物和植物蛋白的比例,归纳她们的饮食特点。结果发现,饮食中动(植)物蛋白摄取比例最高的妇女,骨折的概率是动(植)物蛋白摄取比例最低妇女的3.7倍,而且骨质流失的速度也是她们的4倍。
从实验角度来说,这项研究的品质很高,因为它比较的是相同实验对象的蛋白质摄取量、骨质流失和骨折比例。3.7倍的差距是非常惊人的,也是非常重要的,因为这些骨折率最低的妇女在总蛋白质的摄取量上,平均有一半仍得自动物蛋白。我不禁好奇,如果她们摄取的动物蛋白不是50%,而是0~10%,那么结果又是如何呢?在我们进行的中国乡村营养研究中发现,当地的动植物蛋白比例约为1:10,而骨折比例只有美国的1/5;尼日利亚人摄取的动植物蛋白比例只有德国人的10%,而他们髋部骨折的发生率相对减少99% 1 !
时下许多广告,皆以富含蛋白质的乳制品可以保护骨骼为诉求,上述发现对这些广告提出了严肃的质疑。此外,虽然有大量评论分析警告大多数人并未拥有标准所需的钙质,尤其是怀孕或哺乳的妇女,但是钙质的好处其实尚未得到证实。因为一项针对10个国家的研究显示,钙质摄取量愈高,骨折的比率也愈高。如表10.3所示,许多钙质的摄取来源,尤其是在高钙摄取量的国家,都来自乳制食物,而非钙质补充剂或其他非乳制品来源。

研究出(表10.3)结果的马克·赫斯特德(Mark Hegsted)是哈佛大学的资深教授。他从20世纪50年代初期开始研究钙的相关议题,是在1980年第一版《国家膳食指南》的总起草人,并于1986年发表上述图表。赫斯特德教授相信长期过度摄取钙质,有损身体控制钙的摄取量,以及何时摄取钙的能力。在健康的状况下,人体会使用维生素D-骨化三醇(calcitriol)调节从食物中摄取的钙量,以及应该分泌和分配到骨骼中的含量。维生素D-骨化三醇是种荷尔蒙,体内需要较多钙时,它就会提高钙的吸收量,并限制钙的分泌。但如果长期摄取太多钙质,体内可能就会失去调节维生素D-骨化三醇的能力,而永久或暂时性地破坏钙的吸收和分泌。若以这种方式破坏调节机制,就会造成更年期和更年期后的妇女出现骨质疏松。这个时期的妇女,必须能够适时增加对钙质的利用效率,尤其是她们仍要以高动物蛋白为主食的话。长期大量地滥用某种物质,会使人体因此丧失对这种物质利用效率的控制调节能力,这是生物学上一种根深蒂固的现象。
综观上述结论可以发现,如果人类过度消耗动物蛋白和钙质,则会增加骨质疏松的危险。不幸的是,乳制品是唯一一种富含这些营养物的食物。以前述关于钙的研究证据做后盾,赫斯特德于1986年发表的论文指出:“……髋部骨折通常出现在乳制品消耗最普遍而且钙摄取量相当高的国家 。”
几年后,乳制品业者仍建议我们应该多摄取乳制品,以强健骨骼和牙齿。这个领域的研究充满着混淆、冲突和争议,因此每人都能畅所欲言、抒发一己之见。当然,这件事攸关大笔金钱,其中一位由乳制品业资助的知名骨质疏松症专家,曾在社论中义愤填膺地撰文表示,支持以植物蛋白取代动物蛋白饮食的研究发现,某种程度上可能是受到“社会上的趋势”所影响,此“趋势”是指动物保护人士反对食用乳制品。
这些关于骨质疏松的争论,无论出于何种目的,都围绕着研究工作的细节展开,正所谓“魔鬼就在细节里”,而最主要的细节是与“骨骼矿物质密度”(BMD)有关。
许多科学家已调查过不同的饮食和生活形态如何影响BMD——这是一种测量骨质密度的方法,通常用于诊断骨骼健康。若你的骨质密度跌至某种标准以下,那么你就有骨质疏松的危险,BMD值愈低,骨折的概率愈高 16-18 。不过,在这一领域中,仍有一些互相矛盾和让人困惑的小细节。试举例如下:
①BMD值愈高,罹患骨关节炎的风险愈高 19 。
③虽然高BMD值会增加罹患乳腺癌的风险,并降低骨质疏松症的风险,但这两种疾病仍会集中在世界同一个区域发病,甚至一个人会同时罹患这两种疾病 22 。
④骨质流失的速率关乎总BMD值 23 。
⑤有些地区人口的骨质密度和骨骼矿物质密度比西方国家低,但是他们的骨折率也较低,跟一般我们对“强健骨骼”的认知不同 24-26 。
⑥肥胖和高BMD值有关 24 , 27 ,但是也有一些地区,虽然肥胖率高,罹患骨质疏松症的比率却也高。
将BMD值作为衡量骨质疏松症的标准,并由此推断何种饮食可以降低骨折率,是错误的观念。相较之下,利用动物蛋白和植物蛋白的饮食比例去判断有无罹患骨质疏松症,是比较好的预测方法 1 , 13 ,也就是两者比例愈高,罹病概率也愈高。结果你猜怎样?BMD值跟动(植)物蛋白比例并无显著关联 13 。
纵然证据显示乳制品会增加骨质疏松的危险,但因为攸关大笔金钱,所以业者或专家仍鼓励人多喝牛奶。
很显然,传统上关于动物性食物、乳制品和骨骼矿物质密度的建议,多是受到乳制品业影响和宣传下的产物。以下是我对于如何降低罹患骨质疏松症风险的相关建议:
①保持身体活动,走楼梯、不要乘电梯;多走路、慢跑、骑自行车。每隔两三天就去游泳或做瑜伽,并放胆去买个杠铃,有空就拿来练练。你也可以选择一项运动来做,或参加健身团体。做完运动后,你会觉得比较舒服,骨骼也会更强健。
②摄取不同种类的全植物食物,并避免动物性食物,连乳制品都不要碰;事实上,豆类和叶类蔬菜等植物性食物都含有大量的钙质,而且只要你远离精制的碳水化合物,例如甜食、糖果、意大利面和白面包,应该就不会有缺乏钙质的情形出现了。
③尽量少吃盐。避免高度加工以及包装食物,因为这些食物都含有大量的盐。有部分研究显示,一旦过量摄取食盐,身体就会出问题。
在“加州大学洛杉矶分校肾结石治疗中心”(UCLA Kidney Stone Treatment Center)的网站上 28 ,可以知道肾结石会引起的症状:
①恶心、呕吐。
②坐立难安(想要找到最舒服的姿势以减轻痛苦)。
③隐隐作痛(位置不明确,腰、腹部间歇性疼痛)。
④尿急(急着想解尿)。
⑤频尿(小便次数频繁)。
⑥尿中带血且解尿疼痛(血尿症)。
⑦发烧(由感染导致的并发症)。
⑧急性肾绞痛(严重的疝气性痛,扩及腹股沟、阴囊、阴唇)。
在这里先解释一下急性肾绞痛,之所以会出现这种痛苦难耐的症状,是因为肾结石想要穿过从肾脏传输尿液至膀胱的输尿管,网站上是这样描述急性肾绞痛的:“这大概是人类经历的最难受的痛苦之一,只要有过一次经验,则这辈子都忘不了……肾绞痛的痛苦需要强效止痛药才能控制,不要奢望阿司匹林就能止痛,万一你真的痛起来,就去看医生或挂急诊吧 。” 28
光想到这些事情,我就心惊肉跳。遗憾的是,高达15%的美国人(男性多于女性 29 )都检查出有肾结石。
肾结石分为几种,除了一种跟基因异常有关(但这种病例非常罕见 30 ),另一种则是尿道感染引起,除此则主要以钙质和草酸盐组成的结石为多数。这种草酸钙结石在发达国家相当普遍,相较之下,在发展中国家则较少见 31 。这也再次证明,肾结石跟其他西方疾病一样,都落入同一种发展模式。
我第一次得知这种疾病与饮食习惯有关,是在多伦多大学医学院的时候。当时我受邀参加一场研讨会,发表“中国健康调查及营养研究”的相关发现,而我在那里结识了英国利兹“医学研究委员会”的罗伯逊(W.G. Robertson)教授。罗伯逊教授是全球探讨饮食和肾结石关系的专家,他的研究团队深入探讨食物和肾结石的关联,不管是理论或实务方面都大有斩获。而且,他们从30年前就开始展开调查工作,至今未曾稍怠。若搜寻由罗伯逊博士撰写或共同撰写的科学论文,则从20世纪60年代中期开始至少能找到100篇发表过的论文。
罗伯逊发表的其中一份图表,显示出动物蛋白和肾结石存在的关系(表10.4) 32 。研究人员从1958~1973年研究英国人的饮食习惯,发现若每人每日摄取的动物蛋白量超过21克,则与每年每万人肾结石的人数密切相关。即摄取量愈多,形成肾结石的数目愈高,两者关系令人印象深刻。

其他研究团队所进行的研究,几乎都不如罗伯逊的这么彻底,他们发展出一套模式去评估罹患肾结石的风险,而且准确度相当高 33 。在目前已确定的六大风险因素中 34 , 35 ,摄取动物蛋白是最大元凶。其中很值得注意的是,富裕国家一般的动物蛋白摄取量会导致这六大风险因素的其中四种产生 34 , 35 。
动物蛋白不只与肾结石的形成有关,还会导致结石复发。根据罗伯逊发表过的研究报告显示,有肾结石复发毛病的病患,只要改变饮食习惯,不吃动物蛋白食物,就能不药而愈 36 。这是因为一旦人们摄取足够多动物蛋白食物,尿液中的钙质和草酸盐往往在数小时内,就会急剧增加。表10.5就是罗伯逊团队发表的,内容便显示出这些惊人的变化 35 。

肾结石复发的患者,其实只要将饮食习惯改变,不要吃动物蛋白食物,就能不药而愈。
研究中的受试对象每日只摄取55克的动物蛋白,而后以摄取金枪鱼的方式,每日增加34克的动物蛋白。一般男性每日蛋白质的摄取量在90~100克,大部分来自动物性食物,而女性每日食用70~90克。不过即使如此,他们所吃的动物蛋白量仍比大多数美国人低。
肾脏若长期持续受到钙质和草酸盐增加的攻击,就可能产生结石 35 。以下是摘自1987年罗伯逊发表的一份综述 37 ,内容强调饮食,尤其是动物蛋白食物所扮演的角色:
“尿石症”(urolithiasis)是全球性的问题,而且显然会因大多数工业化国家所摄取的高乳制品、高能量和低纤维饮食,而使问题恶化……尤其是证据显示,高肉类蛋白的摄取,是形成问题的主要因素……根据流行病学和生物化学最新的研究发现,若改为采取低能量的植物性食物饮食,则可望降低人口中罹患肾结石的风险。
事实证明,是动物性食物导致肾结石的形成。近来研究也显示,自由基的活动可能会导致肾结石的产生 38 ,而在许多情况下,可借由摄取含有抗氧化剂的植物性食物加以预防。至此,我们又看到动物性和植物性食物对疾病产生完全不同的效果。
视力好的人通常会认为看得清楚是理所当然的事。其实,我们看待自己的眼睛,并不像是身体的一个器官,反而比较像是对待一种技术设备,而我们也都愿意相信,激光手术是维护眼睛健康的最佳疗法。然而,过去数十年以来的研究都显示,这种所谓的“技术”,其实会受到我们所吃食物的影响,也就是说,三餐对数百万美国老年人罹患的白内障和黄斑变性有着特定的影响。
是的,没错!我现在要告诉你们,如果只吃动物性食物,不吃植物性食物,可能会双目失明。
黄斑变性是造成65岁以上老人出现不可逆性失明的主要原因。超过1600万美国人罹患这种疾病,许多人后来都失明了。顾名思义,这种眼疾跟黄斑(又称视网膜斑)受损有关。黄斑是眼睛中的“生化交叉口”,也就是进入其中的光线能量会转变成神经讯号,而黄斑位居中心位置,因此对于视觉成形很有帮助。黄斑周围有脂肪酸,会与外部进入的光线作用,产生低量的高活性自由基 40 。这些自由基能够破坏黄斑在内的周围组织,不过幸好这些自由基的伤害可通过蔬果中的抗氧化剂抑制住。
10年前出版的两份研究都提供了可靠证据,表示食物能有效防止黄斑变性,而两项研究皆由知名机构的研究团队所做,具有相当高的说服力。其中一项研究是评估饮食 41 ,另一项则评估血液中的营养物 42 ,两者的研究结果均表示,由黄斑变性所引起的失明病例中,多达70%~88%的病例可通过正确饮食预防。
在评估饮食摄取的研究中 41 ,研究人员比较了356名55~80岁的重度黄斑变性患者(实验组),与520名患其他眼疾的患者(对照组),而这项研究由5家眼科医疗中心共同合作。
研究人员发现,摄取较多胡萝卜素者,罹患黄斑变性的频率较低。胡萝卜素是广泛存在于有色蔬果中的一类抗氧化剂,摄取最多胡萝卜素的人比摄取最少的人,得黄斑变性的概率少43%。不只胡萝卜素,另外5种植物性食物在经过测量后,也都跟罹患黄斑变性的概率较低有关,这些食物包括西兰花、胡萝卜、菠菜或羽衣甘蓝、冬南瓜和红薯,其中以菠菜或羽衣甘蓝的保护作用最高。若人们每周吃5次以上这些绿色蔬菜,罹病概率会比一个月吃不到一次的人减少88%。唯一未提供保护功效的蔬菜是卷心菜、花椰菜、抱子甘蓝,是6组蔬菜中颜色最浅的 43 。
研究人员也检视了在这些食物中能摄取到的5种胡萝卜素,对于黄斑变性是否具有潜在保护功效,结果除了一种外,其他4种都显示出显著的保护功效,特别是在深绿色的叶类蔬菜中蕴涵的胡萝卜素最有效。反观一些维生素补充剂,像维生素A、C、E含量极少,或是根本没有功效。总归一句话,研究发现,只要吃对食物,就能减少黄斑变性概率达88% 41 。
此时你可能会想知道“我要从何处摄取到这些胡萝卜素呢?”。绿色叶菜、胡萝卜和柑橘类水果都是很好的摄取来源。但这里有个问题,就是这些食物含有的成百甚至上千种胡萝卜素中,只有十多种的生物功效经过研究证实,确定能够清除和减少体内自由基的破坏,然而个别胡萝卜素的功效会因饮食和生活形态的不同而出现巨大差异。正因为这些差异,想要预测个别胡萝卜素会产生是好是坏的效果才是不可能的。而将这些营养素拿来制成补充剂的逻辑,可就太不实际和肤浅了,因为这种做法忽略了大自然的机能。以纯天然的方式,从深色蔬果中摄取这些胡萝卜素要安全多了。
另一项研究 42 是比较421名黄斑变性患者与615名对照病例的血液。这项研究是由5家知名临床眼科疾病研究中心和旗下研究人员共同合作,他们测量的是患者血液中的抗氧化剂含量,而非摄取进的抗氧化剂。研究人员共测量4种抗氧化剂,包括胡萝卜素、维生素C、硒和维生素E。除了硒以外,其他营养物都跟黄斑变性发病率低有关,其中又以胡萝卜素预防黄斑变性的功效最显著,血液中胡萝卜素含量最高者,与最低者相比,可减少2/3的罹病概率。
这项研究提出的减少65%~70%罹病概率,与前项研究降低88%的结果相仿,两项研究皆显示从食物中摄取的胡萝卜素具有显著功效。由于实验条件的受限,我们只能约略估计出因为不良饮食习惯所导致的黄斑变性比例,而无法得知哪些抗氧化剂具有功效。但我们可以说多吃含有抗氧化剂的食物,尤其是富含胡萝卜素的食物,能预防大部分黄斑变性所导致的失明症状。
比起黄斑变性,白内障是稍轻些的眼疾,因为现在有很多有效的外科手术,可以恢复由白内障引起的失明。但是若你看到白内障的罹患人数,就会发现白内障对于我们社会而言,是一项更大的负担。几乎半数的80岁以上美国人都会患白内障 39 ,目前约有2000万名40岁以上的美国人罹病。
白内障的形成跟晶状体混浊有关,目前的矫治手术是将混浊晶状体摘除,换上人工晶体。晶状体混浊与黄斑变性以及其他疾病一样,都跟活性自由基过多造成的损害有关 44 ,而多吃富含抗氧化剂的食物应该有助于改善问题。
如果人们只吃动物性食物,而不吃植物性食物,那么很可能会双目失明。
威斯康星州的研究人员从1988年开始,研究了逾1300人的眼睛健康和饮食摄取之间的关系。10年后,他们发表研究结果报告 45 ,指出摄取最多叶黄素(一种特殊的抗氧化剂)的人,罹患白内障的概率是摄取最少者的1/2。叶黄素是组成晶体组织不可或缺的一部分 46 , 47 ,可以直接从菠菜等深绿色叶菜中摄取到,而摄取最多菠菜的人,罹患白内障概率会减少四成。
黄斑变性和白内障这两种眼疾,都是因为我们未能摄取足够的深绿色叶菜。在这两种情况下,因为摄取动物性食物而增加的过量自由基(反之,摄取植物性食物则会减少自由基的形成),是造成这两种眼疾的元凶。
等到这本书上架销售时,我已经70岁了。最近,我回去参加50周年的高中同学会,听到许多同学过世的消息。我还收到美国退休人士协会的杂志,买东西的时候能享有更多折扣,而且每个月我开始收到社会保障金。有人会委婉地称呼我为“成熟男人”,但是我会自称老人。那么,到底“老”是什么意思?我每天早上还是会去跑步,有时候一天跑个十几公里。我的工作还是很忙碌,甚至比以前更甚。此外,我也照常参加我热爱的休闲活动,像去看孙子孙女、跟朋友吃饭、侍弄花草、外出旅行、打高尔夫球、到学校讲课,或是做些修筑篱笆等户外粗活,甚至到处东修西补,就像我以前在农场一样。不过,有些事情还是不一样了……70岁的我毕竟跟20岁的我不一样,我的动作变慢了,身体没以前那么强壮了,每天工作时数短了,而且小睡片刻的频率也比以前高了。
我们都知道随着年事渐高,能力会大不如前,但是很多科学证据显示,上了年纪并不代表着放弃清晰的思考能力,年老也不一定就会记忆力衰退、搞不清楚方向和思想混沌。然而,所有问题的关键都在——“饮食”。
对于跟智力衰退有关的两大主要疾病,这里有一些有用的饮食资讯,先从较轻的一种讲起,这种情况叫做“认知障碍”或“认知失调”,通常是形容人的记忆或思考能力下降,其代表的是疾病的一连串变化,从暗示能力衰退的征兆,到比较明显且可以轻易诊断出来的疾病。
随着“认知障碍”变得愈来愈严重,甚至危及生命时,这种情况便称为老年痴呆。目前,我们熟悉的老年痴呆症主要有两种,一种是“血管性老年痴呆症”,一种是阿尔茨海默症。血管性老年痴呆症主要是因脑部血管破裂,导致多次中风所造成。对于老年人来说,在晚年常有“寂静型”(silent)脑中风的现象,所谓“寂静型”表示这种中风往往不被察觉,而且尚未被诊断出来,然而,每一次的轻微中风,都会造成脑部部分功能受损。另一种老年痴呆症——阿尔茨海默症,则因为“β-淀粉样蛋白积累”,像血小板一样沉淀在大脑重要区域所导致,跟心血管疾病是由血小板沉积了胆固醇,堵塞血管的情形相似。
阿尔茨海默症非常普遍,据说在65岁的年龄层中,有1%的人出现阿尔茨海默症的症状,而且往后每隔五年,这个数字还会翻倍 48 。根据估计,10%~12%有轻微认知障碍的人,会发展成为较严重的痴呆情况,然而只有1%~2%的人会从没有认知障碍,直接发展成为痴呆症 49 , 50 。这也就是说,有认知障碍的人罹患阿尔茨海默症的风险,是没有认知障碍者的10倍。
不只是认知障碍常演变成更严重的痴呆情况,其他像心血管疾病 51-53 、中风 54 及成人发病的Ⅱ型糖尿病 55 , 56 ,也跟失智情况有关。这些疾病都集中爆发在特定人群中,甚至时常发生在同一人身上,这意味着他们可能共有一些危险因素,如高血压 51 , 57 , 58 和高血胆固醇 53 ,而这两种因素都可以借由饮食加以控制。
第三项风险因素是相当棘手的自由基数量,它常会破坏我们晚年的脑部功能。由于自由基对于形成认知障碍和痴呆症影响重大,因此研究人员相信若从饮食中获取抗氧化剂,就能像其他疾病一样,达到保护脑部免于受到损害之效。相比之下,动物性食物缺乏抗氧化剂,无法提供脑部屏障,而且容易活化自由基发展,造成细胞损害,而植物性食物则富含抗氧化剂,可以保护脑部免于受到损害。
当然,基因也扮演重要角色,目前已确认出特定基因可能增加认知障碍的风险 52 ,不过环境因素也是关键,而且可能是最主要的决定因素。最近有一项研究就指出,住在夏威夷的日裔美国人比土生土长的日本人罹患阿尔茨海默症的比例高 59 。而另一项研究则指出,土生土长的非洲人比住在美国印第安纳州的非裔美国人罹患失智症和阿尔茨海默症的比例都较低 60 ,都明显支持“环境在认知障碍中扮演关键角色”的理论。
全球认知障碍病例的分布,似乎跟其他西方疾病类似。也就是在发展中的国家,罹患阿尔茨海默症的比例较低 61 。最近一项研究比较了11个国家的饮食摄取和阿尔茨海默症的关系,结果发现摄取高脂肪、低五谷杂粮的国家,罹病概率都较高 62 , 63 。
由此可以确定,饮食对于迈入老年期的思考能力,具有非常重要的影响。但是,到底要吃什么才对我们有好处呢?
以症状较轻微的认知障碍来说,近来研究显示,血液中的维生素E含量愈高,就愈可以减少记忆力衰退 64 。同时,维生素C和硒对于减少记忆力衰退也都有帮助,并能减少自由基的活动 65 。基本上,维生素E和C抗氧化剂只有在植物性食物中才能发现,而硒则在动物性食物和植物性食物中都可找到。
一项针对260名65~90岁老人的研究显示“饮食若含低脂肪、低饱和脂肪和胆固醇,以及较多碳水化合物、纤维和维生素(尤其是叶酸、维生素C和E及β-胡萝卜素)和矿物质(铁和锌),不仅能促进老年人的健康,也能改善认知功能 ” 66 。这项研究结论主张植物性食物的好处,认为吃素才能维持最理想的脑部功能。此外,另一项针对数百名老年人的研究显示,在智力测验中表现较好的老人 67 ,摄取的维生素C和β-胡萝卜素最多;其他研究也发现,若老年人血液中的维生素C含量较低,则认知功能表现也较差 68 , 69 。而有些研究也指出,包括β-胡萝卜素 70 在内的维生素B群 69 ,与认知功能表现较好有关。
上述七项研究皆显示,植物身上找得到的一种或一种以上的营养物,有助于降低老年人发生认知障碍的风险。实验性的动物研究不仅证实植物性食物对脑部有益,而且还提出植物性食物运作的机制 71 , 72 。虽然部分研究出现重大出入,像有的研究发现维生素C有益脑部,有的却只发现β-胡萝卜素有好处而不包括维生素C,但是我们不该为了一两棵树而忽略了整座树林。因为没有一项研究显示,多从饮食中摄取抗氧化剂,会增加记忆力衰退。不能避免的,当我们观察到某些事物具有关联之后,总会发现有其他例外。不过,就算仍需进行更多实质性的研究去了解饮食和认知障碍的确切关联,那仍可以确定的是,两者之间的关联十分明显。
至于由中风引起的更严重失智症(血管性痴呆症)和阿尔茨海默症,又是什么情况呢?饮食如何影响到这些疾病?
由血管问题导致中风而引起的痴呆症问题,很明显地受到饮食方面的影响。在美国著名的弗雷明汉研究所公布的报告中,研究人员指出每日多吃3份蔬果,将减少22%的中风概率 73 。3份蔬果的量其实比你想象中的要少,而半杯水蜜桃、1/4杯番茄酱、半杯西兰花或一颗马铃薯 73 ,都是一份的量。其实半杯的量并不多,事实上,参与研究的男士中,每日最多摄取的蔬果量可高达19份。如果每多3份蔬果就可减少22%的中风概率,那么蔬果的好处就可以迅速累积(可以减少将近100%的罹病风险,但不可能超过100%)。
从最轻微的思考有困难到严重的智力退化,你吃进的食物对于你的心智能力下降与否影响重大。
这项研究提供的证据显示,负责传输脑部血液的动脉和血管,必须要靠正确饮食来维持健康。以此类推,我们可以合理地假设,多吃蔬果可能让我们免于血管不健康而导致的痴呆症。研究似乎再次证实这项论点,科学家针对逾5000名老年人的心智健康所作的研究,从中检视并评估他们在过去两年的饮食内容和身体健康,结果发现摄取最多脂肪与饱和脂肪的人,最容易患血管性痴呆症 74 。
此外,阿尔茨海默症也跟饮食有关,而且通常跟心脏病也有关联 53 ,这表示阿尔茨海默症和心脏病拥有相同的发病原因。若想预防心脏病或扭转病情,那就从“饮食”下手。动物实验证明,高胆固醇饮食会增加淀粉质蛋白的含量 53 ,而这种蛋白跟阿尔茨海默症的成因有关,一项针对逾5000人的研究证实上述动物实验结果,指出人们摄取过多脂肪和胆固醇,容易增加各种失智症的罹病概率 74 ,尤其是阿尔茨海默症 75 。
另一项关于阿尔茨海默症的研究显示 76 ,血液中叶酸含量在最低的1/3范围的人,罹病概率是其他人的3.3倍,而血液中“高半胱氨酸”含量在最高的1/3范围的人,罹病概率则是其他人的4.5倍。叶酸和高半胱氨酸是什么呢?叶酸是一种只在绿叶蔬菜等植物中才萃取得到的复合物,而高半胱氨酸则是主要来自动物蛋白质中的一种氨基酸 77 。因此,这项研究告诉我们,饮食中若摄取较多动物性食物、较少植物性食物的话,就会增加罹患阿尔茨海默症的风险 78 。
轻微认知障碍患者仍然可以维持基本的独立生活,但是严重的失智症和阿尔茨海默症患者就很悲惨了,对他们本身和挚爱的人都会造成几乎承受不起的负担。然而,你所吃进的食物对于你的心智能力下降与否,都有至关重要的影响。
本章中所谈及的疾病,都让许多人在步入晚年后成为受害者。虽然这些疾病可能不会致命,但病患的生活品质却会一直恶化下去,直到最后他们必须依赖别人才能活得下去,而且大部分身体机能都无法正常运作,而这可能会让我们的人生,尤其是后半辈子的幸福大打折扣,而我,希望自己除了能够享受现在的人生,也希望未来的时光,都能活得既健康又自由。
许多人可能会说:“我又没打算长命百岁,我只想享受生活,想吃牛排就去吃牛排,想抽烟就抽烟,想干什么就干什么。”我周围有很多这样的人,他们和我一起长大、一起上学,成为好友。但就在不久之前,我的一个最好的朋友得了癌症,不得不接受手术治疗,并且只能在康复中心度过他的余生。我去康复中心探望了他好多次,每次都感到在我这个年纪最幸运的事情莫过于有一个健康的身体。对现在的我来说,去康复中心探望朋友已经成为家常便饭,也时常听说某个朋友,或者朋友的朋友最近住院了。很多人都是因为阿尔茨海默症而接受特别的治疗。
如果我们看不到、无法思考、肾脏受损,或者骨质疏松容易骨折,那我们如何去享受生活,特别是下半生的生活呢?我希望,我能以健康的身体和独立的思维去享受此刻的时光,以及将来的时光。
我最近到餐厅吃饭,发现菜单上有一道特殊的菜——“低碳水化合物”(low carb)餐,也就是一大盘意大利面放上大量蔬菜。但是这道菜中最主要的热量来源就是碳水化合物,它又怎么可能是“低碳水化合物”呢?是印刷错误了吗?我不这么想。有时我也注意到在一些色拉、面包、甚至桂皮香面包上也有这样一个“低碳水化合物”的标签,即使它们的配料单上也清楚标明热量主要来自于碳水化合物。这到底是怎么回事呢?
其实,这股“低碳水化合物”风潮主要是由已故的阿特金斯博士和他推广的饮食法带动的。但最近《南部海滩膳食》已经取代阿特金斯博士的畅销书《新膳食革命》,成为饮食书籍的领头军。大家普遍认为《南部海滩膳食》中的饮食方法比阿特金斯的饮食法更温和,更容易遵循而且安全。但在我看来,这只不过是宣扬减重的“狼”换了不一样的羊皮罢了。两种饮食法都分为三个阶段,在第一阶段都严格限制碳水化合物的摄取,同时皆以肉类、乳制品和蛋为主食,举例来说,《南部海滩膳食》规定前两周禁吃碳水化合物为主的膳食,但过了两周之后就可以继续,然后慢慢恢复到我认为最标准的美国人饮食。也许这就是《南部海滩膳食》之所以会成为排行榜畅销书的原因,在这本书的官方网站上引述了《新闻周刊》的话,“本书真正的价值在于提供完善的营养建议,除了保有阿特金斯饮食法的精华——肉类,还允许摄取一部分碳水化合物,不必像阿特金斯一样禁吃所有碳水化合物”。
我不知道《新闻周刊》的哪位高人读过有关文献,可以判断这到底是不是可靠的营养建议?若你只是在阿特金斯饮食法上再加一些“碳水化合物”,那么你的饮食跟标准美国饮食有什么区别呢?这样的饮食会导致我们发胖,得心脏病,肾脏受损,眼睛失明、阿尔茨海默症和癌症等一堆毛病。
这些例子反映出美国公众营养意识的现状,每天都有人提醒我,美国人正淹没在一堆可怕的营养资讯中。有两句格言是这么说的,一句是:“美国人不喜欢逆耳忠言。”另一句是:“他们只愿意接受纵容自己恶习的建议。”这两句话非常有道理,不是吗?
我相信美国大众并不喜欢那些胡说八道,但是他们确实被此类信息淹没了。美国人希望了解到真实的信息,但他们无法接触到真正有用的信息,传达给大众的营养资讯,鲜少具有严谨的科学根据。有可能今天说橄榄油不健康,隔天又说橄榄油有益心脏健康;或今天说吃蛋会让你的动脉阻塞,隔天又说鸡蛋是蛋白质的最佳来源:再不然就是今天说马铃薯和米饭很营养,隔天又说它们是造成肥胖的致命杀手,而我们也因此付出惨重代价。
在本书开篇,我曾经说过,我的目标是重新界定我们对于营养信息的想法——减少似是而非的误解、让健康变简单。本书的所有言论、看法和观点都言之有据,在业内知名的出版物上发表,并经过同行的严格审查,具有品质保证。到目前为止,你已经看到,尽管书中提供的例证只是所有科研成果的一部分,但有这么多的科学证据都支持同一论点,也就是最理想的饮食为全植物素食膳食。
我希望把我从广泛的研究中总结出来的知识,和我在过去40多年累积的经验,浓缩成一个简单的营养指南,使人了解何谓真正的营养和健康。我竭尽所能,提出几个基本原则,告诉读者们营养与健康的真谛到底是什么。另外,我希望这些科学原则可以应用到你的日常生活当中去,你应该吃什么,不应该吃什么。至于要如何处理这些信息,全凭你自己决定,但是至少你要清楚,现在终于有人跟你说实话了,而非谎言。
一个人如果活得健康,会有很多益处,包括你可以:
①活得更久。
②心境和外表都年轻。
③精力更为充沛。
④减轻体重。
⑤降低血液中的胆固醇含量。
⑥预防甚至扭转心脏病情。
⑦减少罹患前列腺癌、乳腺癌和其他癌症的危险。
⑧保护视力直至晚年。
⑨预防并治疗糖尿病。
⑩在许多情况下避免动手术。
⑪大大减少对药物的依赖。
⑫保持骨骼强健。
⑬免于性无能。
⑭免于中风。
⑮预防肾结石。
⑯让未来的宝宝免于患上Ⅰ型糖尿病。
⑰减轻便秘问题。
⑱降低血压。
⑲免于阿尔茨海默症。
⑳预防关节炎。
㉑其他。
上述只是其中一部分益处!你大可以拥有这些益处,而且一毛钱都不必花,只要改变你的饮食就好了。我不知道得到这么多益处对你来说是否有点不费吹灰之力。
我已经向大家展示了许多科学证据,也告诉了你们我经过了怎样的曲折才能得出今天的结论。现在,我把这一路关于食物、健康和疾病的经验谈,归纳成八大原则——包括我们做研究的方法、如何治疗疾病和摄取正确饮食,以及我们对于健康的想法和看待世界的方式。
原则一
食物营养团结力量大
营养就是无数的食物元素聚在一起活动,而且整体效用要远远超过单个成分的作用之和。我只需要从食物进入身体后都发生哪些生化反应,就能说明这项原则。先假设你准备好姜丝炒菠菜,搭配南瓜馅的意大利水饺,并淋上胡桃番茄酱汁。
光是菠菜,就由多种化学成分组成,表11.1列出了你吃一口菠菜后可能在你嘴里发现的一小部分营养素!

瞧!你吃进身体里的养分有这么多!除了菠菜带来的诸多营养成分,你咬一口淋上番茄酱的南瓜馅意大利水饺,又吃进数千种化学成分。这些成分在不同的食物中以不同方式结合在一起,可说是不折不扣的生物化学成分宝库。
当食物接触到你的唾液,消化过程就开始。每项食物的化学成分相互发生作用,并以特定方式与你体内的化学成分起作用。这是个非常复杂的过程,我们不可能精确了解各项成分间的作用,也永远找不出这些化学成分如何共存的秘密。
我想要传达的主要讯息是——我们从食物中摄取到的化学物质,在进行一连串相互作用后,互相配合达到最终的健康使命。这些化学物质经由人体细胞中精密的控制布局,决定了各种营养物质分布的位置、需要多少的营养量,以及何时该发生交互作用。
通过进化,我们的身体已经形成了一个极度复杂的反应体系,能从摄入的纯植物食物中获取最大好处。因此,鼓吹某种特定营养物或化学物质的好处的想法就太过简单,因为我们的身体已经学会如何从食物中获益,也就是它们会自动筛选适合的化学物质——“好的利用、坏的剔除”。我认为对这个原则的重要性怎么强调都不过分,而这正是了解何谓好营养的基本原则。
原则二
维生素补充剂并非健康万灵丹
营养涉及复杂的生化系统运作过程,包括数千种化学物质和效用,因此若要以某些特定的营养补充剂去代替全植物食物,是没有道理的事。这些补充剂并不会帮助你达到永久健康,还可能造成意料之外的副作用。而且,西式饮食的害处,绝非光靠摄取营养药物就可以解决。
过去二三十年来,人们对于营养补充剂的兴趣空前高涨,相关市场也因此大为兴盛。获利高是其中一项绝佳诱因,加上政府新出台的政策又为这块市场版图扩张铺好道路;再者,因为人们想要继续吃自己习惯的食物,又担心吃下的食物可能会对健康造成副作用,因此吞几颗补充剂,会让他们感觉好过一点。接受营养补充剂的观念,意味着媒体大可告诉人们他们想听的话,而医生也有了处方可以开给病人。结果,价值数十亿美元的补充剂市场就成了我们营养学景观的一部分,而且大部分消费者都误以为他们买到了健康。这就是已故的阿特金斯博士使用的伎俩,他主张高蛋白、高脂肪的饮食,通过牺牲长远的健康利益来获得短期的效果(减轻体重),然后又倡导民众摄取补充剂,以改善他所谓“一般节食者的通病”,包括便秘、血糖过低、饥饿、水肿、疲累、紧张和失眠。
但是这种借由营养补充剂来换取和维持身体健康的手法,在1994~1996年间开始被人拆穿。当时一项大规模研究在调查β-胡萝卜素(维生素A的前体物),对于肺癌和其他疾病的功效 2 , 3 ,结果研究显示摄取4~8年的补充剂后,肺癌罹患率并未如预期中减少,反而增加了!除此以外,研究也并未发现维生素A和维生素E对于预防心脏病有任何功效。
研究显示,摄取4~8年的营养补充剂并未降低肺癌的罹患率,事实上反而增加了。
自那时开始,研究人员针对维生素A是否具有预防心脏病及癌症的功效,斥资数百万美元进行一连串额外实验。最近,其中两项主要实验的报告刊载出来 4 , 5 ,研究人员表示说:“在预防癌症或是心血管疾病方面,现在还不能确定按常规剂量服用维生素A、C、E,或服用复合维生素并搭配叶酸,或是与抗氧化 剂联用对健康的益处更多,还是害处更多 。” 4 事实上,研究人员甚至建议勿服用β-胡萝卜素补充剂。
这并非说这些营养物不重要,而是说只有从食物而非补充剂中摄取时,才能显出它们的重要。将营养素纯化、分离出来,希望它们发挥纯天然食物所带来的那种效用,这种做法恰恰说明人们对营养在体内的作用机制是多么无知。最近《纽约时报》的一篇专文 6 提出证据指出,这些补充剂并不能提供人体任何经过证实的健康功效。而随着时间的推移,我相信我们将继续发现:一边摄取标准的西式饮食,一边服用营养补充剂来维持健康,只是在浪费金钱,而且还会有潜在危险。
原则三
植物的营养成分比动物性食物好
整体而言,若以营养成分来看,各种植物性食物的营养素构成有很多是相同的,而与动物性食物的营养素却显著不同,反之亦然。举例来说,即使鱼类和牛肉很不一样,但是鱼类和牛肉在营养素构成上的共通点也绝对比鱼类和稻米多。所以,就算是此原则的“例外”食物,像核果、种子,以及加工过的低脂动物性食物,仍然分属于植物性或动物性食物,泾渭分明。
吃荤食所获取的营养跟吃素食大不相同,这两种食物的营养成分含量和种类有着明显的不同,可见表11.2 7 , 8 , 9 。
表11.2 植物性和动物性食物的营养成分(每500卡能量)
*等量的西红柿、菠菜、青豆、豌豆、马铃薯
**等量的牛肉、猪肉、鸡肉、全脂牛奶
植物性食物具有的抗氧化剂、纤维和矿物质都比动物性食物高出很多,事实上,有些营养成分在动物性食物中几乎完全不存在,反倒是动物性食物具有更多胆固醇和脂肪。此外,动物性食物比植物性食物多出一些蛋白质、维生素B12和维生素D,不过维生素D之所以会比较多,主要是因为在牛奶中人工添加维生素D的缘故。当然,凡事总有例外,像一些核果和种子(如花生和芝麻)的脂肪和蛋白质含量就很高,而有些动物性食物(像脱脂牛奶)的脂肪量也蛮低,这通常是因为它们的脂肪经过加工处理去除。不过,核果和种子所含的脂肪和蛋白质,仍比动物性食物内含的脂肪和蛋白质健康,而且还具有一些值得注意的抗氧化剂物质。然而,即使是加工过的低脂动物性食物,仍有少许胆固醇和大量蛋白质,但却几乎没有抗氧化剂和膳食纤维,跟其他动物性食物并无二致。既然这些营养成分代表食物是否具有健康功效,而动物性和植物性食物的营养成分又有那么大的差异,因此我们是否可以合理推断,摄取不同的食物应该会对人体造成不同功效呢?
若一种动物的化学成分成为重要营养来源,需符合以下两个条件:首先,该化学成分是维持人体健康运作的必需品。其次,该成分人体无法自行制造,要靠外在来源取得。
一个明显不是必需品的化学成分就是胆固醇,这种动物性食物的组成成分在植物性食物中找不到,一旦人体需要胆固醇,身体就会自行制造,不需从食物中摄取,因此胆固醇并非不可或缺的重要营养成分。
有4种营养成分是在动物性食物中有,但大部分植物性食物中找不到的,那就是胆固醇、维生素A、D和B12,但其中有3种是不重要的营养成分:除了胆固醇外,人体可从β-胡萝卜素中直接制造维生素A,而我们的皮肤只要照射15分钟阳光,就可直接制造维生素D,但这两种维生素的摄取量一旦过高,就会有毒。因此,我们最好是仰赖这些维生素原,也就是β-胡萝卜素和阳光,好让我们的身体直接控制维生素A和D的摄取时机和数量。
维生素B12就更有问题了!它是由土壤中发现的微生物以及人类等动物肠道内的微生物所制成,不过,由人体肠道制造的维生素B12并不适合吸收,因此一般建议由食物中摄取。此外,研究结果显示,若植物生长在含有大量维生素B12的健康土壤内,就会直接吸收土壤中的B12 10 。然而,若植物生长在“无机”土壤中,可能就会缺乏维生素B12,因此在这类土壤中生长,再拿到超市去卖的植物,都已缺乏维生素B12。再者,我们现在生活在一个处处“消毒”的世界,因此鲜少有机会直接接触这些土壤中制造B12的微生物。在历史上,我们曾有一段时间是从清洗得不太干净的蔬菜中摄取B12,因此可以相当合理地推断,现代美国人摄取经过高度清洁的植物性食物,又不吃动物性食物的话,可能无法摄取到足够的维生素B12。
我们的社会忽视其他更重要的营养资讯,却对营养补充剂着迷不已,但是这也不代表应该避免摄取所有的营养补充剂。根据估计,我们体内的维生素B12可以保存3年,如果你已经超过3年未摄取任何动物性食物,或是你怀孕或需要哺乳,你就应该考虑摄取一些B12补充剂,或每年定期看医生检查体内的B12或同型半胱氨酸的含量。同样,如果你不晒太阳,特别是在冬季,你可能需要摄取最小剂量的维生素D补充剂,当然,最好还是请试着多到户外走走。
我将这些补充剂称为“非天然药物”,因为若是你饮食健康,常吃新鲜、生长于有机土壤的植物性食物,并定期到户外走动,那么上述问题便可迎刃而解。只要回归到最自然的生活方式,就能为你带来数不清的益处。
原则四
营养决定基因的展现
基因不会自行决定疾病的形成,只有在经过活化展现出来时,基因才会发挥作用,而营养对于该让好基因或坏基因展现出来的过程中扮演着关键的决定角色。
每种疾病的起源都跟基因有关,基因是体内一切事物的密码,不管好坏皆然。没有基因,就没有癌症;没有基因,就没有肥胖、糖尿病或心脏病;没有基因,就没有生命。
这解释了为何我们砸下数百万美元想找出哪些基因是形成疾病的“元凶”,以及怎样才能消灭这些危险基因。此外,还可以说明为何有些健康的年轻女性,会因为发现体内带有跟乳腺癌相关的基因,就将自己的乳房切除。或是过去数十年间,大量科学和健康方面的资源都转而投入基因研究。单单康奈尔大学就筹募5亿美元启动成立“生命科学计划”,其宗旨是“改变大学体制内进行生命科学研究的方式和教育内容”。计划的主要目标在于将各个科学学科,整合进基因研究的伞状研究下,这是康奈尔大学有史以来规模最大的科学工程 11 。
虽然计划的焦点主要放在基因研究上,不过很多人却忽略了最基本但也最重要的一点原则,那就是并非所有基因都能随时展现:如果基因没有经过活化而显现出来,那么它们在生物化学方面仍然呈现休眠状态。这些“休眠基因”对于人体健康并不会造成影响,这点对于大部分科学家和外行人来说都是显而易见的道理,但它们的重要性却很少有人了解。到底怎么做,才会造成部分基因保持休眠,但其他基因却显现出来呢?答案跟环境有关,特别是饮食习惯。
基因就好比种子,如果没有肥沃的土壤、水和阳光,就不会长成植物。基因也是如此,如果没有适当的环境,它们也不会展现出来,而在人体内,营养就是决定基因活动最重要的环境因素。就如第3章提到的,致癌基因乃受到人体吸收蛋白质的影响,我的研究团队就发现只要改变动物蛋白质的摄取量,就能决定坏基因的开启或关闭。
此外,我们在中国的调查研究也显示,拥有差不多种族背景的人,想必也具有相似基因,但这些人罹患疾病的概率却大不相同,他们会因为环境的不同而罹患不同的疾病。数十项研究显示,人们的基因并未改变,但他们移民之后,就会带有移入国家的罹病风险,而且患病的危险大致相同。
基因必须经过活化或被展现出来,才能产生影响。而控制基因是否展现的力量,来自于环境——尤其是营养!
我们也看到罹病的概率会随着时间流逝而急遽增加,这点在生物学上不应该怪罪基因。例如,在过去25年内,美国人的肥胖比例从15%增加至30%。此外,糖尿病、心脏病和许多以往罕见的疾病也大幅增加,但我们的污染基因密码在过去25年、100年甚至500年间都没有出现重大改变。
因此,当我们说基因对于每一项生物学发展都很重要的时候,我们有证据显示,基因的展现更重要,而基因的展现是由环境,尤其是营养因素所控制的。
此外,了解基因是件相当不简单的事。举例来说,最近研究人员在研究基因对于某种小虫体重的控制 12 ,科学家检视了16757种基因,将所有基因一一关闭,观察各种基因对于体重的影响,结果共发现417种基因会影响体重。结果到底这数百种基因长期下来如何与其他基因互动,以及环境如何影响体重的增减,仍是个相当复杂难解的谜团。歌德曾说:“我们只有在知道愈少的情况下,才能知道得够精确,因为知识和疑问成正比 。” 13
基因密码的展现代表的是生物化学领域中相当复杂的互动过程,这种生化“领域”与许多不同体制互动,包括营养,而营养本身就是相当复杂的生化体制。经过基因研究,我不禁怀疑我们现在选择大规模探索的方法,想要抄近路,避开自然因素,但最后结束时可能只会比开始研究时更糟糕。
但这并不代表基因不重要。若你让两个美国人生活在同一个环境,每天吃几乎一样的肉类食物,最后,一个在54岁死于心脏病,一个在80岁死于癌症,这就是基因造成的差异。基因决定了我们的体质,因为基因不同,罹患疾病的风险也不同,而我们永远无法确切知道罹患哪种疾病的风险较高,因此也无法控制那些风险。但无论我们的基因如何,都能借由最好的环境和营养来提高正确基因展现的机会,就算范例中的两个美国人在不同年纪死于不同疾病,但他们只要饮食正确,过更高品质的生活,就可能再多活好几年。
原则五
营养可以控制有害化学物质的副作用
关于致癌化学物质的报道,定期都会在媒体上曝光,丙烯酰胺、人造甜味剂、亚硝胺、亚硝酸盐、丁酰肼、杂环胺和黄曲霉毒素,在经实验研究后,都发现与癌症形成有关。
有一种普遍的观念认为,癌症是由有毒化学物质引起,它们以一种恶意的方式侵入人体。举例来说,人们经常因为担心对健康造成伤害,而反对在农场动物身上注射抗生素和荷尔蒙,他们认为如果不使用非天然的化学物质,就可以放心食用这些肉类。然而,不管这些讨厌的化学物质是否存在于动物体内,肉类真正的危险在于它们会造成营养物质失衡。早在现代化学物质加进食物之前,人们就因为开始摄取更多动物性食物,而使自己更容易罹患癌症和心脏病。
关于大众对化学物质危害所产生的误解,有一个例子可以说明——丙烯酰胺。这种物质主要是在加工薯片等油炸食物中出现,言下之意就是如果我们能够在薯片中有效去除化学物质就可以放心食用了。然而事情的真相是,即使是这种加工过的切片食物还是非常不健康的,它们仍然充满了脂肪和盐分。
很多人似乎都想找个代罪羔羊,因为我们不想听到自己爱吃的食物,只不过因为营养成分不对就成为问题食物,所以这些化学物质就成了大家关心的对象。
在第3章,我们看到了公认的强致癌物——黄曲霉毒素的作用可以完全通过膳食得到控制。即使摄入大剂量的黄曲霉毒素,只要喂以低蛋白食物,实验大鼠依然可以非常健康、活跃,不会患上任何癌症。我们也看到,只要话题涉及癌症,再小的研究发现都会造成轰动性的效果。例如,如果实验动物大量染毒后癌症发病率升高,那么这种化学物质就会被认为是一种致癌物,就像我们在NSCR和亚硝酸盐的例子中所看到的(请参考第3章)。但是和基因一样,这些化学致癌物的活跃程度也主要受我们摄入的营养素的控制。
然而实际上,就算你不吃充满化学物质的传统牛肉,改吃有机牛肉,对于你来说也不会有多大好处,就算有机牛肉可能比较健康,但我不会说它是个安全的选择,因为两种牛肉的营养成分相似。
就算改吃未添加化学物质的有机牛肉,也不会更安全。因为肉类真正的危险是:它们会造成营养物质失衡。
换一个角度来思考可能比较有用,比如像癌症这种慢性疾病是需要好几年的时间才会形成的,因此引发癌症的化学物质通常是登上报纸头条的那些,而没登上头条的则是因为疾病常需要一段时间的潜伏期,而在这段时间,疾病受到营养的影响而加速发作或遭到压制。换句话说,营养是决定这些疾病是否危害人体的主要原因。
原则六
营养能预防、扭转或终止疾病
在疾病早期阶段(诊断前)能够预防疾病的营养物质,在疾病后期阶段(诊断后)同样能够终止或扭转病情。
我再说一次,慢性疾病需要数年时间形成。例如,人们很可能在青春期就患上乳腺癌,但需等到更年期才会被诊断出来! 14 因此,许多中年罹患乳腺癌的妇女,可能早在少女时就有乳腺癌,却一直到更年期后才诊断出来。于是,一种宿命的观念就出现了,那就是到了晚年已经于事无补。那么,既然人体内可能早就潜伏了一种慢性疾病,要等到数十年后才会发作,我们若不想坐以待毙,又该怎么做呢?
幸运的是,不管在疾病的任何阶段,好营养都利于身体健康。关于人体的研究报告显示,只要摄取纯天然素食,就可能彻底扭转心脏病情,帮助肥胖的人减轻体重,以及让糖尿病患者摆脱药物,回到罹患糖尿病之前的正常正活。研究也显示,重度黑素瘤(最致命的皮肤癌)患者,可借由生活形态的改变,改善或扭转病情。 15
不过,也有一些疾病似乎是无法逆转的,自身免疫疾病也许就是最可怕的一类,因为一旦身体转而攻击自己,一切也许就变得挡都挡不住。然而,令人惊奇的是,这类疾病仍然可以通过饮食来减缓速度或减轻病情:Ⅰ型糖尿病患者只要吃对食物,都能减少药物服用量;类风湿性关节炎和多发性硬化症 17 , 18 也可借由饭食减缓发病速度。 16
小小的预防胜于大大的治疗,愈早摄取正确饮食的人会愈健康,即使对病患,饮食仍扮演着重要角色。
原则七
对慢性疾病真正有益的营养将全面支持健康
我在找出版社出本书时,曾向一位大出版社的编辑介绍书中一些讲述饮食可以治疗特定疾病的章节。当时那位编辑问我能否告诉读者心脏病患者该吃什么,而糖尿病患者又该吃什么,她的言下之意是,如果许多种疾病都能借由相同饮食计划改善,那就没那么吸引人,进而这本书也就不够“好卖”。
但“好卖”的说法一点也不科学,我愈了解各种疾病的生化过程,就愈能明白这些疾病有许多共通点。也因为这些共通点,好的营养才能够全面性地促进健康和预防疾病。即使纯天然植物性食物为主的饮食,对于治疗心脏病比治疗脑癌有效,但你仍可确定,这种饮食不会只改善一种疾病而已;好的饮食不会“害”你,只会全面性地有益健康。
因此我只有一种饮食处方,也不怕我的书卖不好,我仍然很兴奋地要告诉你,健康其实很简单,只要通过一种简单饮食,就能全面性地改善身体疾病,获得最大健康效果。
原则八
好营养能创造整体健康,所有层面环环相扣
最近关于“整体”健康的概念谈了很多,但这种概念对于不同的人来说,可能代表很多不同事物。许多人将所有“替代”药物和活动与这个概念混为一谈,因此“整体健康”就成了指压按摩、针灸、草药、冥想、维生素补充剂、脊椎按摩疗法、瑜伽、芳香疗法、风水、推拿,甚至是声音疗法。
不过要注意的是,整体健康并不代表任何一种非传统且往往未经证实功效的替代疗法。举例来说,食物和营养对健康很重要,而饮食过程也许是我们与这个世界最亲密的接触,在这过程中,食物变成身体的一部分。但是,其他经验也很重要,像身体活动、情绪和心理健康,以及环境健康,将各个不同层面的健康纳入健康要领中则相当重要,因为这些层面环环相扣,这才是“整体”的概念。
通过动物实验,这些环环相扣的情形显而易见。摄取低蛋白饮食的老鼠不但肝癌好了,血胆固醇也降低了。此外,它们还变得更有活力,而且自发性运动量是摄取高蛋白饮食老鼠的两倍。关于活力增加的证据,可从这些年来观察到的经验加以佐证——人们吃得愈好,愈有活力。营养和运动的协同作用同样重要,好的营养和定期运动会比单一项的作用让人更健康。运动可以影响情绪和心理健康:运动会影响体内多种化学物质,还会影响到我们的心情和注意力。时时保持好心情和心理上更加专注,能够让我们有自信和动力去吸收更好的营养,如此一来更能强化这个循环过程。
有些人会试着将生活中的各个不同部分拆开。人们会想若是他们积极跑步,是否就能戒除掉不好的饮食习惯。这个答案是否定的,饮食带来的好处和风险具有关键的作用,而且比其他活动带来的好处和风险更大。再者,如果可以得到所有的好处,为什么会有人想要试着平衡好处和风险呢?此外,人们也会好奇,是否健康上的好处是因为运动,或是因为饮食所造成,答案应该是这两项生活内容互相合作造成的。
此外,如果我们的饮食方式对健康有益,那我们就能推动全球健康。借由摄取全植物食物,我们使用的水、土地和资源就会变少,制造的污染也会减少,同时也能让农场动物承受更少的痛苦。我们对于食物的选择,不只对新陈代谢系统有影响,还影响到疾病的产生、改善甚至复原,此外也影响我们的活力、身体运动、情绪和心理健康,进而影响到全球环境。
本章提出的八大原则,有其一定的适用性,更重要的是,这些原则有助于减少大众对于饮食和健康的迷惑。它们让所有最新的流行资讯、新闻头条和研究结果,都置于一个有用的脉络中,让我们不必每次听到新的致癌化学物质出现、新的饮食书上市,或是新闻头条说通过基因研究能治病,就马上从椅子上跳起来一探究竟。
我们能更有智慧地探究科学,并且问出更好的问题,因为我们已有一套关于营养和健康的健全架构。事实上,我们可以用更广泛的思考脉络,去解释这些新发现。有了这些发现之后,我们可以丰富或修正原本的架构,并且投注资金和资源去进行对我们社会健康有益的事。了解这八大原则,对于个人、社会、动物和全世界,都有广泛和深远的益处。
我的小儿子汤姆13岁的时候,我们家已经渐渐改吃植物性食物。某一个星期天早上,汤姆从好友家过夜回来,他跟我们说了一个故事,我到现在都还记得。
汤姆说他在好友家过夜的那天晚上,被朋友的妹妹逼问自己的饮食习惯,不过他说她的问话方式并没有恶意。朋友的妹妹以一种怀疑的口吻问他“你不吃肉吧 ?”因为我儿子从未替自己的饮食习惯辩解过,他只是很习惯晚餐桌上有什么,他就吃什么,所以他从未练习过要怎么回答这种问题,于是汤姆回答:“对啊,我不吃肉。 ”他没做任何解释。女孩接着又问:“那你吃什么 ?”我儿子耸耸肩说:“我想是吃……植物吧 。”女孩听完后说了声“哦”,就结束了他们的对话。
我喜欢这个故事,是因为我儿子的回答“植物”,多简单啊!他的回答很实在,但跟传统的讲法完全不一样。如果有人在餐桌上要求他人递蜜汁火腿给他,他绝对不会说“请把猪的屁股肉传给我”,若有人要求小孩把豌豆和胡萝卜吃光,他也不会说“吃完你的植物”。但是因为我们家改变了饮食习惯,所以我开始喜欢把食物想成不是植物就是动物,这跟我对于食物和营养资讯所持的哲学一样,就是尽量愈简单愈好。
在美国,食物和健康问题一点也不简单,例如民间五花八门的减肥计划,虽然那些撰写计划的人总说他们的计划很容易,但是事实上却一点也不——必须计算卡路里、份数或营养成分,并依照经过数学计算的特定比例,吃特定分量的特定食物,甚至还要使用减肥的辅助工具、摄取补充剂和完成备忘录上的事,难怪减肥往往不成功。吃东西本来应该是很享受、不必烦恼的事,也不应该有任何权利被剥夺,若我们要享受品尝食物的乐趣,就应该让食物愈简单愈好。
营养研究堆积如山,但其中一个最幸运的发现是,好的食物和好的健康其实很简单。虽然食物和健康在生物学上的关系很复杂,但其实它们传达的讯息很简单:摄取全植物素食,同时将精制食物、盐分和脂肪的摄取量降至最低(见下表)。
除此之外,对于常待在室内,以及在寒冷少日晒气候生活的人来说,在摄取全植物素食之余,每日应该还要加强补充维生素B12和维生素D,不过维生素D的摄取必须适量,小心别超过每日的建议量了。
这样的吃法就对了!这种饮食方法和将心脏病、癌症、肥胖及其他西方疾病的罹患概率降至最低的吃法一致。
中国健康调查及营养研究显示,动物性食物的摄取量愈低,对健康愈有好处,即使摄取的卡路里百分比从10%降至0%亦如此。因此,我们可以合理假设,最理想的动物性食物摄取量是零,至少对于罹患退化性疾病的人来说是如此。
虽然这种假设尚未完全经过证实,但可以肯定的是,只要摄取量非常低,就算是还不到零百分比的动物性食物,都能获得大部分的健康好处。因此,我的建议是尽量减少摄取所有的动物性食物,但是不要走火入魔。意即如果一碗蔬菜汤很美味,可它是用鸡汤熬煮;或是一块健康的全麦面包,但含有少量鸡蛋成分,都不必担心。因为这些极少的含量对营养来说,可能根本就不重要,而且更重要的是,我们如果能够对这些少量的动物性食物保持宽松态度,那么就能让饮食变得容易许多,尤其是外出吃饭或买现成食物来吃的时候。
只要是纯天然、非精制的植物性食物,你都可以尽情享用

虽然我建议你不需要担心食物中的少量动物性食物,但我并不是在推荐你在每天的饮食中,故意加进少量的动物性食物。我的建议是,请你试着避免所有动物性食物。
以下有两点很棒的理由支持你这么做。首先,这种饮食习惯需要彻底改变你对食物的看法。如果你吃得不彻底,只会事半功倍,也就是说如果你想要加进动物性食物,你会吃得比你原本应该吃的多。第二,你会有被剥夺的感觉。如果你不将新的饮食习惯当做可以吃所有你想吃的植物性食物,反而看做你必须长期限制自己的饮食,那么对你想要长期维持这种饮食习惯就不会有帮助,因为只靠适度节制有时会更难成功。
对于大部分美国人来说,戒掉所有动物性食物,比方说牛肉、鸡肉、鱼类、奶酪、牛奶和蛋,似乎是不可能的事,如果真要如此,干脆叫他们不要呼吸算了。这种想法看起来似乎很不可思议、狂热或荒唐,不过却是真的存在,而这是采用植物性食物饮食法所面临的最大阻碍:大部分的人听到这种饮食法都不会认真考虑接纳,就算吃了以后会对他们的健康很有好处。
如果你也是这种人,可是你又对研究结果好奇,但是你知道自己永远不可能不吃肉,那么我想我讲再多也永远不可能说服你改变心意。
但是你仍必须试着改变,给自己一个月的试验期,你已吃了一辈子的奶酪汉堡,一个月不吃并不会要你的命。为什么是一个月呢?那是因为,一个月虽不足以给你长期的健康疗效,但是却足以让你发现四件事情:
①有一些很棒的植物性食物,你不吃就不会发现,你可能会吃不到你想吃的东西(对于动物性食物的渴望可能会持续一个月以上),但你将会吃到很多很棒的美食。
②这样吃其实并不坏。有些人试过之后,很快就喜欢上了,虽然也有许多人花了好几个月才完全适应,但几乎每个人都会发现,这样吃其实比他们想象中来得容易。
③你会感觉比较好过。即使只吃一个月,大部分人都会感觉比较好,而且可能会减轻一些体重,在吃之前和之后都可以测试一下血样,你会发现即使只经过这么短的时间,你的健康情形也可能会有很大的改善。
④最重要的是,你会发现这种饮食方式是完全可行的。你可能会喜欢上这种饮食法,也可能不会,但至少在一个月后,你会发现这种吃法并非不可能的事,你会发现,所有本书中提过的健康疗效,并不是只有西藏僧侣或是律己甚严的人才能得到,你也能拥有,选择权在你手中。
尽量避免动物性食物,最理想的建议是摄取量是零。只有彻底改变饮食习惯,才能获得最大健康利益。
虽然,第一个月这样吃可能很不好过,但是过了之后就会变得比较容易,说不定还会变成一种很大的乐趣。
我知道这点让人很难相信,你得自己体验才能体会。改吃植物性食物后,你的口味会变,你对于动物性食物的味觉会降低,也会开始发现许多植物性食物中的新滋味。
当你开始试吃一个月的素食时,可能会面临五大挑战:
①在第一周时,你可能会因为消化系统还在适应期,所以感到胃部不适。这是正常的情况,你不需要担心,通常这种情况不会持续很久。
②你可能需要一些时间适应。别舍不得这一点时间,因为心脏病和癌症也需要时间。你得学习一些新的食谱、愿意接受新食物、发现一些新餐厅,而且你还要注意自己的口味,想出一些真正喜欢吃的食物,这是关键。
③你需要克服心理问题。不管餐桌上面摆了多少食物,很多人的观念是只要没有肉,就不算是真正的一餐,特别是晚餐更需要有肉,而你必须克服这种偏见。
④你可能不能去以前常去的餐厅,就算你去,你当然也不能点与以往同样的东西,这点需要时间适应。
⑤可能得不到家人、朋友和同事的支持。许多人如果发现你吃素,通常会觉得是一种威胁,这也许是因为在他们内心深处,知道自己的饮食并不健康,一旦发现其他人能够放弃这种他们戒不掉的饮食习惯时,就会觉得是种威胁。
因此,在你第一个月的试验期里,我想要给你一些忠告:
①就长期而言,吃植物性食物比吃动物性食物省钱,但起初你要尝试新东西会比较花钱,但这是值得的。
②要吃得好。如果你外出用餐,多试几家餐厅,找一些好吃的植物性食物来吃,通常异国风味的餐厅不只提供最多种植物性餐点选择,而且还能吃到最精致的独特餐点,试试看那里有些什么好吃的吧!
③要吃得饱。你其中一项健康目标可能是减肥,这目标很好,而且若你吃植物性食物,很可能可以达成目标,所以不要忌口。不管你做什么,就是不要挨饿。
④要吃多种类食物。吃多种类食物除了可让你摄取到所有必需的营养成分外,还能让你不吃腻。
我的本意是要你开心且满足地吃植物性食物,但过渡期是一项挑战,有很多障碍要面对,需要时间和努力来完成。一旦养成新饮食习惯,你会很惊讶地发现,原来这样吃很简单又好处多多。给自己一个月挑战看看吧!你不只在对自己做好事,也是带领美国走向更健康、更轻盈未来的领航者。
格伦是我的同事,直到最近,他都是位标准的肉食主义者。事实上,他前一阵子在尝试阿特金斯饮食法,减掉了几公斤。但是一旦他偏离了这种饮食,他的胆固醇水平就会立刻反弹到离谱的程度。格伦是个42岁的过胖男人,我给他看《救命饮食》的原稿,他答应我要接受一个月的挑战。以下是他的心得。
吃第一周的时候真的很辛苦,因为我想不到要吃什么。我是个不太下厨的人,所以只好先找几本食谱来看,想试做一些素菜,但对我这个平常靠麦当劳或微波食物打发三餐的人来说,每晚都要自己下厨真的很讨厌,而且我煮的东西至少有一半是失败的,必须倒掉。但后来我还找到了一些东西,我姐姐给我一份西非花生炖菜的食谱,真的是好吃极了,那是我从来没吃过的味道;后来我妈给我一份素辣酱食谱,尝起来也很美味;而我自己偶然吃到一道全麦意大利面,配上大量蔬菜和黄豆做的豆瓣酱,真是令人惊奇的好滋味!我还叫别人吃吃看这是素是荤,结果他们都要费一番工夫才吃得出来。
吃植物性食物时,很可能可以达到减肥目标,所以切记不要挨饿、不要忌口。
我重新发现了水果。其实我一直很喜欢水果,但不知为何吃得不多。也许是因为没吃肉的关系,我发现自己比以前更爱吃水果,而且还会切柚子当点心吃,我真的很爱吃!但我以前从不这么吃,我真的觉得自己的味觉变敏锐了。
我开始避免到外面吃饭,以前总是三天两头在外就餐,但现在因为担心餐馆没有植物性食物,所以也就不出去吃了。不过,我现在变得愈来愈敢冒险,也发现几家新餐厅供应的素配菜不错,包括一家很棒的越南餐厅(我知道大部分的越南菜都不是纯素,他们在很多菜里使用鱼露,不过鱼露的营养成分和素菜接近)。有一天,我被一帮朋友拉去吃比萨,我在那里没什么好吃的,不是只有挨饿的份吗?后来我点了一份奶酪较少的蔬菜比萨,它的面皮还是用全麦做的,我已经有心理准备要勉强吃下去,可是咬了一口,没想到居然意外地好吃,结果,后来我还到那家店外带过好几次。
我渐渐发现自己没那么想吃肉了,尤其是如果一直让自己的肚子吃得饱饱的,而且老实说,我吃的量跟猪一样多,之前因为体重过重,所以总会特别留意自己吃些什么,但现在我就像发了疯似地猛吃,而且吃得理直气壮,毫无罪恶感。我可以很老实地说,我现在比以前更能享受食物的美味,部分原因是我的嘴愈来愈刁,我只吃我喜欢吃的东西。
第一个月比我想象的还要快地过去了,我减掉了8磅,胆固醇值也急速下降。现在,我花的钱也比较少了,我已经找到那么多我可以吃的餐厅,加上自己又会煮,还可以把煮好的食物冷冻起来以后再吃。我的冰箱现在全都是素菜。
一个月的试验期已经结束,现在我不会像4星期前觉得这是种试验,反而不能想象要回到以往的饮食习惯。
通常人们听到科学研究支持我们改吃植物性素食的时候,都会不敢相信自己的耳朵,他们会纳闷:“如果你说的都是真的,为什么我以前都没听过?事实上,我以前听到的通常都跟你说的相反。牛奶有益健康,我们需要吃更多的肉制品以补充蛋白质,癌症和心脏病都是由基因决定的。”他们会这样说是很合理的,在我阐释理由之前,我们先要了解一下信息是如何产生的以及它是如何传播给大众的。
你会了解到,许多信息都由“黄金法则”所支配,所谓黄金法则的意思也就是这些游戏规则都是有钱人来制定的。如果美国人改吃素食,势必会计很多有钱、有势、有影响力的大企业损失一大笔钱,而这些企业的财务状况,完全仰赖他们能否控制大众对于营养和健康的观念,所以,这些食品药品企业就会像其他大型的工商企业一样,无所不用其极地保护自己和股东的利益。
你可能会认为是企业在偷偷付钱给科研人员“篡改资料”,拿钱贿赂政府官员,或是进行非法活动。许多人都爱听耸人听闻的故事,但事实上,这些的企业为了维持现状通常不会做非法生意。就我所知,他们不会收买科研人员,也不会向政府行贿,或是做一些卑劣的地下交易。
但是,真实的情况更糟!
整个体系从政府、科学界、医学界、企业界到媒体,都重利益轻健康、重科技轻食物、重混淆轻澄清。大部分营养观念的不清不楚,往往是由合法公开的手段造成的,而且那些信息都是由那些信誉良好的研究人员、政治人物或新闻记者,出于一片好意向公众进行传播的。这个体系最具破坏力的一面并不是那种会制造什么骚动的黑幕,它是一个很少会有人看见和了解到的无声杀手。
我个人在学术界的经历就是这个体系的真实写照,你可以从中了解到这个体系如何产生混淆人心的信息,为何你以前从未听说过本书所传达的种种观点。在接下来的几章中,我将这个制造问题的“体系”按科学界、政府、企业和医学界四个领域分类,一一揭示。不过,从实例中你将会发现,有时候科学界和企业、政府和科学界或政府和企业之间,根本无从分离,这是一个相互关联的整体。
我住在弗吉尼亚州黑堡外的山谷一带时,很喜欢和家人去拜访附近一位名叫金赛的退休农夫,因为他总有好玩的故事讲给我们听。在那段时间,我们每天都很期待傍晚到来,能到他家门前,听他说故事,最爱的一个故事跟虫有关。
金赛告诉我们他当年种田的事,当时还没有杀虫剂,所以在马铃薯作物被薯虫寄生之前,必须用手指一只一只把它们掐死。有一天,他看到一本农业杂志登了一则广告,销售一种超级灭薯虫工具,每个要价5美元。虽然当时5美元不是一笔小数目,但是金赛心想这些薯虫已经多到值得投资这笔钱。于是他就买了,过了不久,他收到一个包裹,打开一看,发现两块木头和一张使用说明,上面只有3点:
①拿起一块木头。
②将薯虫放在木头上面。
③拿起另一块木头,紧紧压在薯虫上面。
这些公然骗人的伎俩从古至今屡见不鲜,而也许在我们这个社会上,被健康这门科学骗的经验最多。我想很少会有比过早失去健康的人,拥有更强烈的亲身受骗经验了,因为只要是可能有用的方法,他们都会相信、愿意去试。
在20世纪70年代中期,就有一个关于健康骗局的经典例子,它跟一个名为“苦杏仁苷”(Laetrile)的替代癌症疗法有关,这种天然物质主要是由杏仁制成。如果你罹患癌症,又在美国看过许多医生结果都无效,你可能会考虑前往墨西哥的提华纳。《华盛顿邮报》曾经报道过西尔维亚·达顿(Sylvia Dutton)的故事,这位来自佛罗里达的53岁妇人体内的癌细胞已从卵巢扩散至淋巴系统,她就去了提华纳,当做治疗癌症的最后一丝机会。 1 她和她先生是从朋友和教友口中得知“苦杏仁苷”疗法可以治疗晚期癌症,在这篇杂志报道中,1西尔维亚的先生说:“这里(提华纳)至少有十多个人原本因为罹患癌症行将就木,可是他们试过苦杏仁苷之后,现在可以出去打网球了 。”
此处的圈套在于“苦杏仁苷”疗法是个高度争议的疗法:有些医学界人士认为多项动物实验证明,苦杏仁苷对于治疗肿瘤没有效果。 1 正因为如此,美国食品与药品管理局决定查禁苦杏仁苷疗法,因此美国南部边境主要提供苦杏仁苷疗法的诊所都遭到查禁,提华纳一家知名医院“每年治疗多达两万名美国患者”, 1 而其中一位就是西尔维亚·达顿,可是并没有效果。
然而,苦杏仁苷只是许多替代健康产品中的一种。20世纪70年代晚期,美国人每年花费10亿美元购买各种号称有神奇疗效的营养补充剂,2这些产品包括维生素B15(号称是以前从未发现的一种维生素,而且具有数不尽的功效)、多种蜂蜜调制品,以及其他像大蒜和锌的补充产品。 2
与此同时,科学界关于健康的资讯,尤其是营养资讯大量涌现。1976年,参议员麦戈文召开委员会,希望拟定饮食目标,建议大家少摄取高脂肪的动物性食物,多摄取对心脏病有疗效的蔬菜水果。由于报告的第一份草案涉及心脏病和食物之间的关系,引发轩然大波,所以必须经过大篇幅修改才能出版。而在我和麦戈文先生的一次私人谈话中,他说自己和其他5位来自农业州的参议员在1980年的选举都相继失利,部分原因就在他们勇于跟动物性食物业界对抗。
到了20世纪70年代末期,麦戈文的报告顺利地推动让政府发表了第一份饮食指南,据说传达的讯息和麦戈文委员会当初的报告类似。大约同时,关于食物添加剂的安全性,以及糖精是否致癌等问题,也引发了政府大规模的辩论。
20世纪70年代晚期是我的职业和人生飞速变化的一个时期。1975年,我在菲律宾的研究计划已经告一段落,后来我取得康奈尔大学终生教授职位,便专心在康奈尔从事实验室的研究工作。我在菲律宾进行的一些早期黄曲霉毒素和肝癌研究已获得广泛注意,而后续调查营养要素、致癌物质和癌症的研究工作,更得到全国注目。在那段时间,全美研究营养和癌症的实验室也不过两三个,而我的研究就是其中之一,因此是一项崭新的尝试。
从1978年至1979年,我向康大请了一年的假,前往马里兰州贝塞斯达这个全美营养研究重镇。在那里,我与“美国实验生物医学联合会”(FASEB)合作,该联合会是由六个独立研究协会组成,包括病理学、生物化学、药理学、营养、免疫学和生理学协会。FASEB赞助六大协会每年召开联合会议,每年估计有逾两万名科学家与会。我是营养和药理学两大协会的会员,尤其活跃于“美国营养协会”(今“美国营养科学学会”)。我受美国食物与药物管理局聘请,担任一个科学家委员会的主席,负责调查使用营养补充剂的潜在危险。
此外,我也受邀参加一个公共事务委员会,其任务是作为实验生物医学联合会和国会之间的联络管道。这个委员会的责任是了解国会活动,并代表医学联合会各协会的利益与议员斡旋。同时,我们还须审核政策、预算和立场声明,并与国会人员见面,在高贵庄严的会议室内,坐在偌大又令人难忘的会议桌旁开会。
我代表营养协会出席这种公共事务会议,须自己先决定好“营养的最佳定义”。事实上,这个问题的难度比你们想象中要高出很多。我们有科学家参与应用营养学研究,涉及营养对于人民和社会的应用;也有医生研究分离出的食物成分,就像研究药物药理的科学家只在研究室中研究分离出的细胞及经过认定的化学物质;甚至还有人认为营养研究不应该只针对人,也应该针对家畜。因此,关于营养的概念,可以说是一点也不清楚,但清楚却是首要之事。然而,一般美国人对于营养的看法甚至更多变,也更困惑,虽然消费者总是被一时的流行所蒙骗,但他们仍对营养补充剂及任何来源的饮食建议很有兴趣,不管是饮食书籍或政府官员的建议,一概照单全收。
1979年晚春的某天,我正在做我例行的研究工作,突然接到生物医学联合会公共事务办公室主任艾里斯的电话,他负责协调公共事务委员会与国会间的工作。艾里斯告诉我实验生物医学联合会的“美国营养协会”又要成立新的委员会,他认为我可能会有兴趣。
他说:“新委员会叫做‘公共营养资讯委员会’,其中一项责任在于告知大众什么是健全的营养建议 。”
他说:“当然,这个新的委员会和我们公共事务委员会所做的事有重叠 。”
我同意他的说法。
“如果你有兴趣,我希望你能以公共事务办公室代表的身份,加入这个新委员会。” 他说。
他的提议听起来不错,因为当时我的研究生涯才刚起步,而这代表我有机会听到一些知名营养研究人员的专家级看法。根据新委员会筹办人的说法,此委员会可以演变成大众营养资讯的“高等法院”,比方说,它可以用来查明“营养骗局”。
在新的“公共营养资讯委员会”成立之时,享有盛名的美国国家科学院正有大事发生。当时科学院主席菲尔·汉德勒尔(Phil Handler)和内部的食物营养委员会出现分歧,因为汉德勒尔想从科学院外找一群知名的科学家团队,一起商讨饮食、营养和癌症等问题,并写成一份报告。他的这个想法让食物营养委员会很不高兴,因为委员会想全权处理这个报告计划。科学院的报告是由国会提供资金赞助,不过之前并没有找国家科学院以外的科学家来支援的计划。
失去健康的人,最容易被“健康”这门学问所欺骗,因为只要可能有用的方法,他们都愿意相信。
科学界都知道国家科学院食物营养委员会受到肉制品、乳制品和蛋制品企业的影响颇深,而委员会的两大领导人鲍勃·奥尔森(Bob Olson)和阿尔弗·哈珀(Alf Harper)都和这些业界的关系匪浅。其中奥尔森是受雇于蛋制品业的顾问,待遇优渥,而哈珀则知道自己10%的收入都来自他在食物公司包括大型乳制品公司的工作。 3
不过到了后来,国家科学院主席汉德勒尔走访食物营养委员会后,仍从国家科学院外找来一批研究专家撰写1982年的“饮食、营养和癌症”报告 4 ,而我也是13名获选写报告的科学家之一。可以想见的是,哈珀、奥尔森和他们的食物营养委员会同仁对于无法掌控这份具有里程碑意义的报告,感到相当不悦。他们知道这份报告可能大大影响全美上下对于饮食和疾病的看法,尤其担心美国人的饮食习惯不但可能面临挑战,而且更糟的是,还可能成为致癌的原因。
国家科学院内部的“消费者联络小组”主席詹姆斯·特纳(James S. Turner)一向就对食物营养委员会很有意见,他写道:“我们只能说,这个委员会是由一批抗拒改变的科学家所主导,他们对于饮食和疾病的看法自成一格 。” 3
这个新企业的委员会在失去这份“饮食、营养和癌症”报告的主导权后,当然必须采取行动,好将伤害减至最低,因此他们迅速成立了新的替代小组,即公共营养资讯委员会。鲍伯·奥尔森、阿尔弗·哈珀,以及长期替企业服务的科学家汤姆·朱克斯(Tom Jukes)就是新委员会的头头,这三人都拥有大学教职。我一开始不了解这个委员会的动机,后来在1980年春天开了第一次会后,才发现18名委员会成员中,只有我一个人跟食物公司和药厂等商业公司没有瓜葛。
这个委员会的每个会员都拥权自重。他们所属的专业机构、朋友、亲信都是亲企业人士;他们享受美国人的动物性食物文化,不愿去想他们的观点可能有误。还有些会员对于优渥的酬劳感到乐在其中,包括享受头等舱的顶级待遇,以及由动物性食品公司提供的高额顾问费。虽然他们的所作所为并未涉及不法,但却暴露出严重的利益冲突——大部分的会员利益和公众利益明显不一致。
抽烟和健康的问题跟这种情况很相似,当首次有科学证据显示抽烟有害健康,一大帮健康专家开始热烈为抽烟辩护。比方说,《美国医学会期刊》仍刊登香烟产品广告,而其他期刊也坚守捍卫使用烟草的立场。在许多情况下,这些科学家是因为这些警告是在可能理解的范围内,但也有许多科学家的动机带有个人偏见和贪婪目的,尤其是在证据对烟草行业不利时。
我身处在一个由某些最具影响力的亲企业科学家所组成的委员会,而这个委员会的宗旨是评断营养资讯的价值,我以实验生物医学联合会公共事务办公室主任代表的身份加入委员会,故我也是唯一非经业界挑选的会员。当时我尚未发表任何赞成或反对美国饮食的看法,但我只对提倡诚实、公开的辩论有兴趣的立场,也立刻让我和这个新委员会产生冲突。
从1980年4月第一次开会的第一刻起,我就知道自己像只误闯狐狸巢穴的小鸡,尽管起初是充满希望,并带着一颗开放且有点天真的心来到这里,毕竟包括我在内的许多科学家都为企业提供过咨询建议,所以我们在做这些咨询的时候态度还是客观的,也能够将公众的利益放在首位。
到了这场会议的第二阶段,会议主席汤姆·朱克斯发了一份他亲手写的新闻稿,内容和委员会宗旨有关,除了宣布委员会的组成结构,还列出我们委员会打算揭发的营养骗局。
我浏览了一下所谓的“骗局”名单,赫然发现1977年麦戈文提出的饮食计划也在名单上。 5 这份起草于1976年的饮食报告,提出相当审慎的饮食目标,也就是少摄取肉和脂肪、多摄取蔬菜水果可能可以预防心脏病。在这份委员会提议的新闻稿中,麦戈文提出的报告被形容成一般的骗术,就跟饱受批评的“苦杏仁苷”和维生素B15疗法一样,而且在本质上,这份建议我们将饮食习惯改成多蔬果和全谷类饮食的报告就是一个骗局,而这个所谓的委员会就想靠这样的例子证明他们有能力成为可靠科学资讯的“最高仲裁者”!
我满怀期望地参与这个委员会,但对眼前发生的事却还是大感吃惊。虽然当时我并无特别偏爱的饮食形式,但我原本以为我参与的“饮食、营养和癌症”小组,不但具指标意义,而且推荐的饮食目标可能和麦戈文的类似,只不过我们针对的是癌症研究,而非心脏病。此外,我所熟悉的科学结果似乎都清楚显示,麦戈文饮食委员会推荐的饮食目标是有理可据。
营养专家竟当众赞美麦当劳汉堡的营养价值,也难怪消费者会对健康资讯感到一头雾水。
开会时坐在我旁边的是阿尔弗·哈珀先生,自我们在麻省理工学院共事——当时他是营养科学系的教授——以来,我一直都非常尊敬他。会议开始,所有会员拿到这份手写的新闻稿时,我就侧身向哈珀先生,指着骗局名单上所列的麦戈文饮食目标,以不敢置信的口吻跟他说:“你看到这个了吗?”
哈珀先生可以感受到我的不自在和不信任,因此他很迅速地向在场人士发言,并以一种高高在上的口吻说道:“在我们委员会中有一些值得尊敬的人士可能并不同意这份名单,也许我们应该暂缓一下 。”结果大伙心不甘情不愿地讨论后,决定放弃发表这份新闻稿。新闻稿决定不发表后,会议就宣告结束,然而对我而言,这次会议充其量只是“疑问的开始”。
几个星期后,我回到纽约北部。某天早上我看到一个电视新闻节目,主播布洛克正和鲍勃·奥尔森在讨论营养问题。他们讨论最近奥尔森和友人在国家科学研究院所做的一份名为“迈向健康饮食”的报告。这份报告可说是国家科学院发表过的一份最简短、最肤浅的健康报告,其内容是歌颂高脂肪、高动物性食物的美国饮食,而且从根本上肯定美国人的饮食文化。
从科学的观点来看,他们所传达的讯息简直是个笑话,当中一段对话是布洛克提到速食的问题,而奥尔森以自信口吻表示“麦当劳的汉堡很好”,全美数百万观众看到“专家”在赞美麦当劳汉堡的营养价值,也难怪这些消费者会感到一头雾水。
1981年春天,我们来到亚特兰大市进行第二次年度会议。经过过去一年来的通讯联系,委员会已做好非正式的议程。首先,委员会准备提出的主张是这些营养骗局正在腐蚀公众对营养研究的信任。其次,宣扬多摄取蔬果、少摄取动物性食物和高脂肪食物的饮食法本身就是骗局。第三,我们打算将委员会定位成永久的常设机构。至当时为止,委员会被赋予的能力只是暂时的,就像“试探委员会”一样,而到了现在,应该可让我们的工作成为美国营养资讯一个永久可靠的主要来源。
我在抵达开会现场的头几天,其中一位名叫霍华德·艾鲍姆的会员告诉我一个八卦消息,他悄悄对我说:“你听说了吗?奥尔森打算重组委员会,而且要把你免职 。”当时,奥尔森仍是一年一任的美国营养协会主席,因此他有权力这么做。记得当时听到这件事时,我既不惊讶也不沮丧,我知道自己是委员会的害群之马,而且在去年的开幕会议中就已越了界,因此我继续参与这个团体,就像在尼亚加拉瀑布往上游一样徒劳无功。
我本来以为第一次开会就已经够可疑了,没想到一年后的第二次开会更加古怪,而且是在奥尔森有机会将我赶走前就发生了。当时委员会提议要成为永久性机构,我是唯一一个质疑这个提议的人。我当时表示自己认为委员会及各项活动都充斥着麦卡锡主义,这是在科学研究协会中不应该出现的事。我这段发言惹得委员会主席相当不高兴,而且对我做出不友善的举动,因此我当时决定,最好的办法就是离开会议室。
我将整件事转述给美国营养协会新任主席桃瑞斯·卡洛威听之后,这个委员会就遭到废除和改组,并由我担任委员会主席。幸运的是,我后来在不到一年内,就说服6名委员会成员解散委员会,而这整件令人遗憾的事件也就告一段落。我留下来“打这场荣誉之仗”,可以说不在我的选项之内,这件事发生在我研究生涯的早期,当时的协会前辈所掌握的权力大得可怕。对于这些人来说,追求一个促进公众健康的真相,也不在他们的选项内。我一直坚信,若我在研究生涯初期就一直忙于处理这些事情,那今天就不会有机会动手写这本书,因为我不会得到研究经费,著作出版也会非常困难。
与此同时,奥尔森和他的一些同事开始将焦点转向1978年刚成立的新组织,叫做“美国科学与健康协会”(ACSH)。总部在纽约的科学与健康协会,直至今日都将自身定位成“关心饮食、营养、化学物质、药品、生活方式、环境和健康的消费者教育团体”。同时,这个团体也声称自己是“非营利的独立免税机构” 6 ,但根据国家环境信托基金引用《国会公众利益情况季度调查报告》 7 ,他们的基金来源有76%来自公司和法人的捐献。
国家环境信托委员会7调查指出,科学健康协会在报告中提到胆固醇与冠状动脉心脏病无关,“食物辐照技术的不受欢迎……并没有科学根据。 ”而且像多氯联苯(PCB)和二恶英等“内分泌干扰物”也跟人类健康问题无关;另外,糖精不是致癌物质,而为了控制全球暖化问题限制化石燃料的使用也不是必要做法。如果你要从科学健康协会中找到对于食物业的严正批评,就好比在大海里捞针。虽然我相信科学健康协会的部分论点有可取之处,但我仍要严重质疑他们能做好“教育消费者”的客观中间人角色。
在我跟“公共营养资讯委员会”合作期间,我仍然继续进行国家科学院关于饮食、营养和癌症的报告,并于1982年6月出版。 4 可以预料到的是,这份报告一出版,就有大祸要临头了。作为第一份研究饮食和癌症的报告,一推出就引起各界注目,并迅速成为国家科学院史上最受欢迎的报告。这份报告建立的“饮食可以预防癌症”目标,与1976年麦戈文委员会关于饮食和心脏病的报告极为相似,都在鼓励民众摄取水果、蔬菜及全谷类产品,同时减少脂肪的摄取。事实上,两者差异在于这份新的报告是在探讨癌症,而非心脏病,不过挑起的情绪更高昂。这份报告下的赌注很大,而且愈来愈大,因为癌症激起的恐惧更胜心脏病。
因为这些赌注,一些有权势的敌人纷纷出笼。短短两周内,专为家畜农业游说的团队“农业、科学和科技协会”(CAST)发表了一份报告,内容总结了65位“专家”的意见,这些专家包括奥尔森、朱伯斯、哈珀以及与他们理念相近的人,都是现在已废除的“公共营养资讯委员会”的人马。他们的报告迅速出版,并送至535名国会议员的手中。很清楚的是,“农业、科学和科技协会”对我们的报告可能对公众产生的影响相当关切。
“农业、科学和科技协会”并非唯一跳出来批评我们报告的团体,还有像“美国肉类协会”、“国家肉鸡协会”、“美国养牛者协会”、“国家家畜和肉制品局”、“国家肉制品协会”、“美国奶制品生产者联盟”、“美国猪肉生产者委员会”、“全国火鸡协会”及“美国蛋制品产商协会”也都公开批评。3我不敢说全国火鸡协会做了多少癌症研究,但我猜他们对于这份报告的批评,并非出自对于科学真理的渴望。
讽刺的是,我从幼时的农村生活中学到一些宝贵经验,但我现在所做的工作却被视为与农业利益相抵触。当然,这些巨大的公司利益大多从农夫身上剥削而来,那些勤奋、诚实的农家靠着经营小农场过活,只能勉强图个温饱。我常在想,华盛顿国会的游说团队真正代表的是哪个团队的利益,是美国传统农业生产者的利益,还是那些动辄以十亿百亿美元计算营业额的食品集团的利益。
当年我离开麻省理工学院时,哈珀先生曾替我的第一份教职写了一封推荐信,然而现在他却写了一封措辞强硬的私人信件给我,说我“拿炸药砸自己的脚”(fallen on my own petard)。“Petard”是一种炸弹或爆竹,显然,我在公共营养资讯委员会所做的事,以及发表的这份国家科学院“饮食、营养和癌症”报告,都成为哈珀难以承受之重。
但能确定的是,那段时间我很抢手,除了为国会就国家科学院报告举办的听证会出庭作证,还接受《人物》杂志的人物专访,而在接下来一年内,还有数不清的新闻媒体报道。
有时你要从科学健康协会中找到对于食物业的严正批评,就好比在大海里捞针。
这似乎是美国史上第一次,政府认真思考饮食可以作为控制癌症的对策。这是一块值得研究的肥沃领域,也真的有新的研究等我去尝试。我受邀协助位于弗吉尼亚州福尔斯彻奇市一个新成立的组织——“美国癌症研究所”。其创办人即资金募集人,他知道通过邮寄宣传品的方式可替癌症研究募到庞大经费。似乎许多人都有兴趣知道癌症除了通过一般手术、辐射治疗和细胞毒性药物,还有哪些新的替代疗法。
这个新组织熟知我们在1982年发表的关于饮食和癌症的国家科学院报告,因此特别邀请我担任他们的高级科学顾问。我鼓励他们将重点放在饮食上,因为营养与癌症的关系已成为研究中的一项重要领域,却尚未或鲜少得到主要经费提供单位的支持。我尤其鼓励他们以全植物食物作为营养来源,而非那些营养补充剂,部分原因就在于这是国家科学院报告所传达出的讯息。
在我和癌症研究所合作伊始,立刻面临两项挑战。首先,癌症研究所必须成为一个可靠的组织,以推广各项讯息并支持相关研究。其次,关于国家科学院的建议必须公之于世。正因为如此,我认为癌症研究所有必要协助公布国家科学院的建议内容,于是我请来国家科学院计划4的执行主席苏什马·帕尔默,以及曾任麦戈文委员会顾问的哈佛大学教授马克·赫斯特德(Mark Hegsted),一同支持癌症研究所的计划。同一时间内,癌症研究所所长玛丽莲·甘特里(Marilyn Gentry)建议癌症研究所出版国家科学院报告,并且免费赠送给5万名美国医生传阅。
这些合理、有用且对社会负责的计划收到了很好的效果。我们进行的这些合作计划和活动,都是为了增进大众健康。然而,我很快就发现到,成立这样一个针对饮食和癌症关联的组织,对许多人来说都是威胁;显而易见的是,癌症研究所的计划击中了某些人的痛处,因为来自食物、医药界的恶意批评接踵而至。
我很惊讶政府的干涉如此严重,国家和州检察官办公室都在质疑癌症研究中心的定位及募款程序,就连美国邮政局也加入这场争辩,他们质疑癌症研究所是否利用邮寄品散播“垃圾”资讯。对于谁在鼓动这些政府单位制止营养和癌症资讯的散布,我们都在猜测。为什么他们要攻击一个提倡癌症研究的非营利组织?细究其原因,就是癌症研究所和国家科学院一样,都在推动饮食和癌症有关的议程。
成立一个针对饮食和癌症关联的组织,对许多人来说竟然都是威胁。
“美国癌症协会”成为最强力的批判者,因为在他们眼中,癌症研究所有两处不利于他们,一是癌症研究所可能要跟他们竞争同一个基金捐献来源,另一则是癌症研究所想要将癌症研究的方向转向饮食因素。当时美国癌症协会还不知道饮食和营养与癌症有关(直到多年后的20世纪90年代初期,他们才公布可以控制癌症的饮食建议,而这个观念早已在民间流传),这个以医学为基础的组织在药物、辐射和手术等传统疗法上已投注太多金钱。不久前,美国癌症协会才与我们的国家科学院委员会联系,问我们是否能加入他们的团队,一起提供防癌的饮食建议。由于我们已经是一个委员会,因此予以婉拒,但我知道委员会中部分会员私底下向美国癌症协会提供服务。其实,美国癌症协会似乎已察觉到有大事要发生,他们并不喜欢癌症研究所来分一杯羹。
我知道我看起来就像是个讨人厌的小男孩,向一个大多数人认为的慈善团体挑衅,但美国癌症协会真的是表里不一。
某次因缘巧合下,我前往纽约北部美国癌症协会分会演讲,就跟我平时的演讲性质一样。在我演讲过程中,我播放了一段幻灯片,里面提到新成立的癌症研究所,但没有提到我和癌症研究所的关系,因此听众并不晓得我就是癌症研究所的高级科学顾问。
演讲结束后,我接受听众提问,结果主持人问我:“你知道癌症研究所是个骗子组织吗 ?”
我回答她:“我不知道。”我担心我可能表现出一副不相信的态度,因为她觉得自己有必要解释,她说:“这个组织是由一群骗子和名声败坏的医生组成,有些人甚至还坐过牢 。”
坐过牢?这对我可是新闻!
我还是没提我和癌症研究所的关系,我问她说:“你是怎么知道的 ?”她说她是从美国癌症协会一份发布到全国的备忘录中看到的。在我离开前,我请她寄一份备忘录影印本给我,结果一两天后我就收到了。
这份备忘录是从美国癌症协会主席的办公室寄出,他同时也是水牛城享誉盛名的“洛斯维派克癌症研究中心”高级主管,他在备忘录中,严厉指控癌症研究所是“主席”(并未提到我的名字)带领“八九个”名声败坏的医生组成的团队,其中几个人还坐过牢。这完全是子虚乌有的谎言,我甚至不知道其中几位庸医是谁,而且也不晓得怎么会有人散布如此恶毒的谣言。
在经过一阵子的打探后,我发现美国癌症协会水牛城办事处的某位仁兄负责这份备忘录,后来我打电话给他,毫不意外的是,他的言辞闪烁,只说他是从一位未具名的记者那边得到这些资讯。也就是说,根本不可能追查到最初的消息来源,但我能确定一件事,那就是这份备忘录是由“美国癌症协会”主席办公室所发出。
我也知道“全国乳制品委员会”——很有权势的企业游说团体——也拿到了这份备忘录,并且已向全国各地办公室发放通知,对癌症研究所的抹黑就这么传了开来。食物、医药企业和类似“美国癌症协会”及“全国乳制品业协会”等团体,纷纷露出它们的真面目,以低成本、低利润的植物性食物去预防癌症,一点也不受他们的欢迎。有了媒体的支持,这些企业和团体的影响力可谓无远弗界。
不过,故事的结局是好的。虽然癌症研究所头几年都在动荡中度过,不管对我个人或团队都是艰难的挑战,但是还好那些抹黑终于渐渐消散。我们从“边缘团体”,逐渐向英国伦敦“世界癌症研究基金会”(WCRF)和其他各地扩展。20年后的今天,癌症研究所正在进行一项计划,负责资助关于饮食和癌症的研究和教育计划,我则从最初负责统筹计划并担任负责人,转而担任癌症研究所的高级科学顾问,在这数年间做了不同的工作。
但是,有件令人遗憾的事还是要提一下。我参加的营养协会董事会通知我,有两名协会成员(鲍勃·奥尔森和阿尔弗·哈珀)提案将我开除会籍,理由可能跟我和癌症研究所的密切来往有关,这将是营养协会史上第一次有人被开除会籍。我必须去国会接受协会主席以及食物与药物管理局营养部主任的“面试”,而大部分内容都跟癌症研究所有关。
这整件事情比小说还奇怪。我不久才被任命为癌症研究所的负责人,而现在却要开除我这样一个知名的协会会员,只因为我跟一个癌症研究机构有关联?后来,我将整件事告诉一个熟知协会内部作业的同事,也就是北卡罗来纳州大学的山姆·托夫(Sam Tove),而他当然知道这项调查,也了解其他勾当。在我们的讨论中,我告诉他癌症研究所是个立意良善的正当组织,而他的回答至今令我难忘,他说:“这不关癌症研究所的事,是跟你在国家科学研究院所做的饮食、营养和癌症报告有关 。”
1962年6月发表的国家科学院报告,提出少摄取脂肪、多摄取蔬果和天然谷类食物,是较健康的饮食习惯。当时在少数人士眼中,我就已经背叛营养研究界,因为照理说,身为小组其中一位饮食和癌症实验研究人员,我应该保护以往所认定的美国饮食声誉,但我并没有做到,而我接下来参与癌症研究中心及推动国家科学院报告,也让事情雪上加霜。
幸运的是,最后理性还是战胜了这场闹剧式的冲突,董事会议投票表决我的去留,结果我以六比零的票数(两人缺席)成功保留会籍。
这件事很难不让我“对人不对事”,但我们要知道一件更重要的事,它是无关个人的。在这个营养和健康的领域中,科学家不能自由追求个人的研究工作,因为即使通过顶级的科学方法,倘若做出“错误”的结论,仍会赔上你的研究生涯;如果在大众健康方面,试图散布“错误”的结论给社会大众,同样也会毁掉你的研究生涯。所幸,我的生涯没被毁掉,有一些好人站在我这边,不过情况可能因此变得更糟。
在经过连番折腾后,我比较能体会为什么我的协会要做出这些事。美国“美赞臣”、“惠氏公司”、“Bio Serve生物工程公司”、“宝洁公司”和“达能营养中心”赞助协会基金,它们都是和食物及药品有关的公司,也代表了业界和协会 8 之间的奇怪结盟。你相信这些协会的“盟友”对于科学调查,不管结论是什么,都会感兴趣吗?
我在研究生涯中学到的教训,跟特定人士或特定机构没什么关系,反而跟大型机构私底下进行的活动较有关系,不管是科学界、政府部门或是企业界所进行的国家政策讨论,对于全美健康方面的影响都至关重要。我提到的个人经验,只是众多经验中的一些例子,但这些经验的影响所及,远超过对我个人研究生涯的影响和破坏。这些经验刻画出科学的黑暗面,既伤害了持反对意见的研究人员,也伤害了整个社会。科学界以有系统的方式去隐瞒、打凿并破坏与现状相悖的意见。
部分在政府和大学位居要职的人士,假借科学界“专家”的名号,实际上却在扼杀既公开又诚实的科学辩论。或许这些人是因为收受业界大笔好处,才会凡事以食物和药品公司的利益为优先考量,也或许只是因为他们有个人偏见,刚好比较倾向亲企业的看法罢了。个人偏见的力量远高于你能想象的程度,我认识一些科学家,他们有家人死于癌症,可是若要他们接受可能是因为饮食习惯等个人选择造成他们挚爱的亲人过世,可就令他们火冒三丈。除此之外,也有一些科学家是因为自小就被灌输观念,认为高脂肪、富含动物性食物的饮食习惯很健康,因此他们喜欢这种饮食习惯,也不想改变。
大部分科学家都是既正直又有才智,而且愿意为大众利益而非私利奉献己力。不过,也有些科学家愿意将自己的灵魂,卖给出价最高的买家,这些科学家也许为数不多,但他们的影响力却很广泛。他们不但会败坏所属研究机构的名声,而且更严重的是,还会在大众之间制造似是而非的混淆观念,而大众往往分不清到底谁对谁错。
科学机构也是科学界的另一个黑暗面,像“公共营养资讯委员会”和“美国科学与健康协会”就产生了许多有偏执观念的小组和委员会,因为它们感兴趣的是推广自身的看法,而非与外界公开讨论科学研究。如果公共营养资讯委员会的报告指出所谓的低脂饮食是不实的骗局,而国家科学院的报告又与其相左,那么谁的意见才是对的呢?
除此之外,这种科学界的封闭心态扩及整个体制,美国癌症协会并非唯一刁难癌症研究所的医学机构,其他像美国国家癌症中心公共资讯办公室、哈佛大学医学院及不少设立医学院的大学,都对癌症研究所抱持高度怀疑,甚至充满敌意的态度。原来,果真有“医疗集团”的存在!这股庞大势力对饮食和癌症或其他疾病之间可能具有的重要关联,抱持不友善态度。美国的医疗体系牵涉到疾病的症状出现后,再以药物和手术加以治疗的制度。也就是说,你可能看到美国癌症协会根本不相信癌症的成因和饮食有关,然后又看到美国癌症研究所说你吃的食物会影响罹癌的风险。
以低成本、低利润的植物性食物去预防癌症,一点也不受食物和医药业界欢迎。
我们国家科学院“饮食、营养和癌症委员会”在为饮食和癌症报告写摘要时,决定将提及个别营养成分和一类营养成分的篇章列进摘要里,这也是我们以前做研究的方法:一次研究一种营养成分。比方说,在有关维生素的篇章里,就谈到癌症与维生素A、C、E和一些B群的关系;不过,在报告摘要中,我们建议人们须从食物,而非药物或补充剂中获取这些营养成分。我们明确指出:“这些建议只适用于以食物作为营养成分的来源,而非以个别营养成分的膳食补充剂作为来源” 。 1
这份报告很快就被企业界相中,因为他们发现其中有很大的商机。企业界忽略了报告中对于食物和药物的区别,而开始大力推广维生素药物,作为可以防癌的产品,而且还大胆引证我们的报告,这样就开辟了一个广大的新市场——维生素补充剂。
拥有数千家“大众营养中心”的“大众营养品公司”(General Nutrition Inc.)开始推出一种名为“健康绿灵丹”(Healthy Greens)的产品,其实就是一种复合维生素补充剂,包括维生素A、C、E和β-胡萝卜素、硒和500毫克的脱水蔬菜浓缩物。然后,他们就发表以下声明来宣传这项产品 2 :
(饮食、营养和癌症报告)建议,我们应该增加特定蔬菜的摄取量,以免罹患特定种类的癌症。(国家科学院报告)建议我们应该多摄取的蔬菜,包括圆白菜、抱子甘蓝、西兰花、胡萝卜和菠菜……妈妈的话果然是对的!
大众营养实验室的科学家和技术人员意识到这份报告的重要性后,立刻利用这些蔬菜,并制成天然又可方便食用的神奇小药片。
这就是“健康绿灵丹”!这种营养方面的新突破,让数百万人可以借由国家科学院委员会推荐我们多吃的蔬菜,达到保卫健康之效!
由于大众营养品公司宣传这种未经测试的产品,并错误引用政府文件去支持其耸人听闻的声明,因此“联邦交易委员会”起诉了这家公司,要求该公司不得发表这些声明,这场官司持续数年之久,据说让大众营养品公司赔了约700万美元。国家科学院推荐我做他们的专家证人,主要是因我是这份报告的执笔者之一,而且我在委员会举行审议会时也不断力陈己见。
我和我的研究伙伴汤姆·欧康纳博士(一起花了整整3年,绞尽脑汁在这个计划上)参加了3天的庭审,并出庭作证。1988年,大众营养品公司同意各支付20万美元给3个不同的健康机构 3 ,以解决健康绿灵丹及其他食物补充剂等不实广告招致的官司。不过,只要想到营养补充剂市场能带来的爆炸性获利,就知道60万美元对于大众营养品公司只是九牛一毛。
过去20年来,大家对于个别营养成分的重视已胜过一般天然食物,有人将部分责任归咎于我们在1982年发表的报告,因为我们是依营养成分的不同,去整理饮食和癌症之间的科学资讯,也就是每章介绍个别的营养成分或一类营养成分。我认为我们的确犯了错误,也就是我们并没有充分强调报告中的建议是与“全植物食物”有关,而大多数人仍将报告看做是替个别营养成分的功效编目。
我们委员会着墨最多的营养成分是脂肪,在报告中的第一条守则就明白列出,摄取高脂肪饮食和癌症成因有关,并建议一般人的脂肪摄取量为40%~30%,不过30%只是我们随意截取的“临界值”,并于报告中提到:“根据资料显示,脂肪摄取量可以减至更低,但依本委员会判断,我们所建议的减少量较适中 且较易达成,而且也可能对身体有益 。”其中一名委员会成员,也就是美国农业部营养实验室主任表示,如果我们将脂肪摄取量定在30%以下,那么消费者势必要减少动物性食物的摄取量,如此一来我们的报告可能会夭折。
癌症可能因为动物蛋白、脂肪等只存在动物里的成分,或缺乏植物性食物而引起,但研究却没谴责动物性食物。
在这份报告出炉之时,所有脂肪与癌症(以乳腺癌和大肠癌为主)相关的人体报告实际上显示出,罹患癌症概率最高的族群摄取的不只是较多脂肪,还包括较多动物性食物,他们较少摄取植物性食物。这表示,这些癌症可能是因为动物蛋白、膳食脂肪等只有在动物性食物中出现的成分引起,或是因为缺乏植物性食物的摄取。不过,这些研究却没有谴责动物性食物,而是直指膳食脂肪乃罪魁祸首。我在委员会会议中反对只强调特定的营养成分,但是收到的成效有限(就是这个看法让我有机会在联邦交易委员会听证会上出任专家证人)。
依照特定营养成分的健康功效区分全植物食物的错误,就是我所谓的“简化论”。例如汉堡对健康的影响不能只归因于肉饼中那几克的饱和脂肪,因为饱和脂肪只是一种成分,汉堡还包含其他种类的脂肪、胆固醇、蛋白质、少量维生素和矿物质。即使你改变肉中的饱和脂肪含量,其他的营养成分仍然存在,仍会对健康产生不良影响,即整体(汉堡)的影响大过部分(饱和脂肪、胆固醇等等)。
哈佛公共卫生学院的沃尔特·维列特(Walter Wilett)博士 4 特别注意到我们批评膳食脂肪的观点,决定亲自参与实验,测试脂肪是否为美国女性罹患乳腺癌的原因,而他采用的研究就是知名的“护士健康研究”(Nurses' Health Study)。
从1976年开始,哈佛公共卫生学院研究人员募集全美超过12万名护士参与一项研究,欲调查女性服用口服避孕药、更年期后的荷尔蒙补充剂,或吸烟及染发 5 等其他因素与不同疾病间的关联。自1980年起,维列特博士在研究中加入“饮食问卷”,4年后更将饮食问卷扩大,包括更多食物项目,这份扩充的饮食问卷于1986年和1990年分别寄给所有护士作答。
资料搜集至今已有20多年,护士健康研究已成为女性健康研究 6 中调查时间最长的主要研究。这份研究还衍生出3项附属研究,总计每年付出成本为400万至500万美元, 6 当我向关心健康的听众发表演说时,七成听众都听过护士健康研究。
科学界都密切注意这项研究的发展。主持研究的人员已在同行审查的期刊中发表数百篇科学文章。此外,这份研究的设计是采用“世代追踪法”的方式,也就是在受试者发展出疾病症状之前,就先行追踪他们的情况,并且记录饮食资讯,让研究具有“前瞻性”。很多人认为这种“世代追踪法”型的研究,是进行人类研究时最佳的实验设计。
在20世纪70年代中期和80年代初期,关于摄取高脂肪饮食是否和女性罹患乳腺癌有关曾引发激烈争辩。高脂肪饮食不仅和心脏病有关,也和癌症有关。因此,还有什么研究比护士健康研究更适合回答这个问题?这项研究的内容设计良好,又有大批女性作为受试对象,加上一流的研究人员长时期的追踪调查,听起来似乎是很完美的调查。真是如此吗?答案是错的。
护士健康研究的设计瑕疵会严重影响研究结果,它是科学简化论造成混乱和误解的最好例子,即使参与的研究人员都是诚实、出于善意,而且来自世界一流的顶尖研究机构。我们可以说,护士健康研究是对营养学领域伤害最大的研究,而且应该被视为对科学界的警告,以后不应再这样从事研究。
为了让你了解为何我会如此严厉批评,我们要先知道关于美国饮食本身的观点,尤其是其与引发膳食脂肪假说 7 的国际性研究互相比较时。首先,美国人与发展中国家的人相比,摄取较多的肉、脂肪以及总蛋白量。更重要的是,其中70%的蛋白质都来自动物性食物,这表示我们摄取的蔬果量非常少。更糟的是,我们在吃植物性食物的时候,其实吃进了大量高度加工的产品,添加有脂肪、糖和盐分,例如美国农业部的全国学校午餐计划中竟将炸薯条列为蔬菜!
相比之下,住在中国农村的人只吃极少的动物性食物,而他们摄取的蛋白质只有10%来自动物性食物。从表14.1可见美国和中国饮食习惯的惊人差异。 8

这些区别是典型西方文化和东方传统文化在饮食方面的显著差异——西方人大多是肉食主义者,而东方传统国家的人则以素食为主。因此,你可能已经猜到,护士健康研究中女性的饮食是以动物性食物为主,而且甚至比一般美国人更“荤”。她们平均的蛋白质摄取量(占卡路里的百分比)大约是19%,而一般美国人则约15%~16%。若让这些数字化为具体的观点,则每日建议的蛋白质摄取量大约只有9%~10%。
更重要的是,表14.2 8 , 9 显示,研究中护士摄取的蛋白质78%~86%来自动物性食物 9 ,即使在蛋白质总摄取量最少的护士中,仍有79%的蛋白质来自动物性食物 9 ——这些护士比一般美国妇女摄取更多肉食,她们吃的全植物食物相当少。

这是非常重要的观点。为了更进一步阐述,我必须回到肯·卡罗尔在1975年所做的国际饮食比较表,先前已列在表4.7至表4.9中,而表4.7即为此处的表14.3。

此表成为近50年来关于饮食和慢性疾病之间关系的最具影响力的证据,而且跟其他研究一样,也可用来解释为何1982年的饮食、营养和癌症报告建议脂肪在总卡路里的百分比应减至30%,以达到预防癌症之效。这份报告和其他应运而生的后续报告,后来开启了低脂产品的市场。
不幸的是,这种只强调脂肪的做法有误导之虞。卡罗尔的研究和其他国际性研究一样,比较以肉食和乳制品为主食以及以植物性食物为主食的国家。但这些国家的饮食中,除了脂肪摄取量,还有许多其他差异!卡罗尔的图表显示出,若一个国家的饮食愈以植物性食物为主,罹患乳腺癌的概率愈低。
但是,由于护士健康研究中的女性根本就不是以植物性食物为主,因此无从借由这种国际性的饮食比较研究,去探讨饮食与癌症间的关系。事实上,根本没有护士的饮食习惯与在图表底部的国家一样,而且这些护士都在摄取高危险饮食。大部分的人在看“护士健康报告”时通常会忽略掉这个瑕疵,因为哈佛研究人员会说,护士间的脂肪摄取量大不相同。
有些护士的脂肪摄取量占卡路里的20%~25%,有些则占50%~55%。10乍看之下,这种悬殊的脂肪摄取量,似乎已代表其饮食内容大不相同,但实际上所有护士都摄取了大量的动物性食物。那么,为何她们的脂肪摄取量会大不相同呢?
自从“低脂”成为“健康”的同义词后,拜科技之赐,已有许多你喜爱的食物,都有“脱脂版”问世。你可以吃到低脂或脱脂的乳制品、低脂加工肉制品、低脂调味料和酱汁、低脂薄脆饼干、低脂糖果,以及薯片和饼干等低脂“垃圾食物”,这些食物大幅降低你的脂肪摄取量,然而,你摄取的动物性和植物性食物的比例仍然和以前相同。
许多人在吃植物性食物时,也吃进大量高度加工的产品,美国农业部的全国学校午餐计划中竟将炸薯条列为蔬菜!
以实际例子来说,就是你摄取的牛肉、猪肉、羊肉和小牛肉量减少了,但是低脂鸡肉、火鸡肉和鱼肉增加了。所以事实上,人们摄取了更多的家禽肉和鱼肉 11 ,想要降低脂肪摄取量(实际上是失败的 12 ),却让他们的总肉制品摄取量达到历史新高。除此之外,人们虽然饮用较少的全脂牛奶,但低脂和脱脂牛奶的摄取量却增多。过去30年来,奶酪的摄取量增加了150%。 13
整体而言,我们比30年前更加“肉食化”,虽然拜神奇的科技所赐,我们能够选择性地降低脂肪的摄取量。
若要以实例说明,我们只需看下表中两种典型美国饮食即可窥知一二。“一号餐”是具有健康概念的家庭吃的餐点,家中负责买菜的人在购买食物前,都会看营养成分说明,结果:低脂饮食。“二号餐”是标准美国人爱吃的饮食,只要在家开伙,他们都会煮“大餐”,结果:高脂饮食。
两种餐点的卡路里各约1000卡,但是它们的脂肪含量却大不相同。低脂的“一号餐”只有25克脂肪,而高脂的“二号餐”却有60多克脂肪。在“一号餐”中,22%的卡路里来自脂肪,而“二号餐”中,则有54%的卡路里来自脂肪。
表14.4 美国人的低脂和高脂晚餐(一人份晚餐)
注:1盎司=0.56699两。
有健康意识的家庭所做的餐点虽然脂肪含量比一般美国饮食少,却未调整动物性和植物性食物摄取的比例:“一号餐”和“二号餐”都是以动物性食物为主,事实上,低脂的“一号餐”内含的动物性食物还比高脂的“二号餐”多。这也就是为什么护士健康研究中各护士所摄取的脂肪量会大不相同,只因为有些护士比较勤快,会选择一些低脂的动物性食物来吃。
很多人可能会认为低脂餐就代表健康的饮食规划,但是这些餐点中的其他成分又怎么说呢?结果证明,低脂餐含有的蛋白质是高脂餐的两倍,而且几乎都来自动物性食物。此外,低脂餐含有的胆固醇也是高脂餐的两倍(表14.5)。 14 , 15

大量的科学资料显示,富含动物蛋白和胆固醇的饮食,可能会对健康产生不利影响。在低脂餐中,这两种不健康的成分都比较高。
美国妇女若要降低脂肪的摄取量,就跟护士健康研究和斥资10亿美元4的“女性健康试验” 16-19 中的受试女性一样,并不是借由少吃动物性食物来达到目标,而是靠着低脂和脱脂的动物性产品,或在烹调或用餐时减少油脂的摄取,来达到脂肪减量的目的。因此,她们并非采用我们之前提及的国际相关研究或中国健康调查及营养研究中,与降低乳腺癌罹患率有关的饮食法。
这个差别非常关键,从表14.6 8 , 9 , 18 , 20-22 中可看出受试国家在摄取膳食动物蛋白以及摄取膳食脂肪之间的交互关系。这份发表于1975年的研究 20 提供了可靠的比对关系,显示两者间的相关性超过90%。也就是说,许多国家的脂肪摄取量增加的同时,动物蛋白的摄取量几乎也呈平行线同步增加。同样的,在中国健康调查及营养研究中,两者间的相关性达到84%。 8 , 21

然而在护士健康研究中,情况就并非如此,动物蛋白和脂肪摄取量的关系只有16% 9 ,而在包括美国女性的“女性健康试验”研究中,情况甚至更糟,是负17% 18 , 21 , 22 ,也就是脂肪摄取量下降,而动物蛋白摄取量增加。这种情况对美国女性来说很常见,因为她们往往相信,一旦脂肪摄取量减少,表示她们的饮食已经变健康。就像在哈佛研究中的护士一样,她所摄取的“低脂”饮食中含有大量的动物蛋白。
可悲的是,我们一直将焦点放在脂肪和其他分离出的营养成分上,使得动物性食物和癌症及其他疾病有关的证据因此被忽略,甚至被诋毁,所以“护士健康研究”和至今几乎所有出版过的关于人类流行病学的研究,在它们关于饮食和疾病的调查中都出现了严重错误。事实上,这些研究调查对象所摄取的饮食,就是会引发大量疾病的食物。若仅仅将一种动物性食物换成另一种,实际上这两种食物对健康都有不良的影响,而这时将它们与植物性食物相比较的话,前面这两种食物对健康的不良影响就很可能被忽略。更糟的是,这些研究往往只针对单一营养成分的摄取进行调查。因为这些严重缺陷,让研究本身成了一个灾难,根本无法发现饮食对于疾病造成的真正影响。
因此,既然你已了解“护士健康研究”和它的缺失,我们现在就来看看研究结论。在斥资一亿美元和数十年的研究工作后,最不缺的应该就是结论了。那么,到底有哪些呢?就从脂肪摄取究竟跟乳腺癌有无关联讲起,以下是一些结果:
①“我们在8年研究中没有证据显示,对于中年女性的乳腺癌发生概率,摄取脂肪有不好的影响,摄取纤维则有保护作用 。” 23 即护士健康研究并未发现膳食脂肪和纤维与乳腺癌罹患概率的关系。
②“我们没有发现证据显示,一旦总脂肪量或特定种类的脂肪量摄取较少,是否和乳腺癌发生率降低有关联 。” 10 即护士健康研究并未发现减少脂肪摄取量(不管是总脂肪或特定种类的脂肪)和乳腺癌罹患概率的关系。
③“现有资料并未支持以下假设,亦即一般成人若将每日膳食脂肪摄取量减至20%,就能大幅降低西方国家的乳腺癌发生率 。” 24 即护士健康研究并未发现乳腺癌与脂肪摄取的关系,即使女性已将脂肪摄取量减至只占总卡路里的20%。
④“单一不饱和脂肪和多元不饱和脂肪的相对危险非常近似 。” 25 即护士健康研究并未发现这些“好”脂肪与乳腺癌罹患概率的关系。
⑤“我们并未发现摄取肉食和乳制品与乳腺癌罹患概率具有重大关联 。” 26 即护士健康研究并未发现摄取肉食和乳制品与乳腺癌罹患概率间的关联。
⑥“我们的研究结果并不能证明,年轻女性若在青春期晚期或最近一段日子多运动与乳腺癌罹患概率有关联 。” 27 即护士健康研究并未发现运动与乳腺癌罹患概率的关联。
⑦“若以饱和脂肪取代碳水化合物的摄取,这些资料只显示出微妙的正面关联;若增加摄取其他种类的脂肪,同时减少摄取等量的碳水化合物,则并未发现与乳腺癌罹患概率有重大关联 。” 28 即护士健康研究让女性以饱和脂肪取代碳水化合物的摄取的做法只对乳腺癌产生些微或根本没有影响。
⑧“硒摄取对于中老年人来说不太可能成为罹患乳腺癌原因的重要因素 。” 29 即护士健康研究并未发现硒对于乳腺癌具保护功效。
⑨“研究结果显示成人摄取蔬果与降低乳腺癌罹患概率并无重大关联 。” 30 即护士健康研究并未发现蔬果和乳腺癌罹患概率的关联。
好了,各位读者,这就是研究结论:若增加摄取脂肪、肉类、乳制品或饱和脂肪,并不会增加乳腺癌罹患概率;若增加摄取蔬果、膳食纤维、单一不饱和脂肪或多元不饱和脂肪,或是多运动(青少年或成年时期),也不会达到降低乳腺癌概率之效。此外,一直以来被视为可以预防某些癌症的矿物质硒,也不会对乳腺癌造成影响。换句话说,我们可以断定,饮食跟乳腺癌完全无关。
一般人往往以为减少脂肪摄取量就一定健康,其实是大错特错的想法,因为你可能会吃下更多的动物性蛋白质。
我可以体会主持研究的梅尔·史丹普佛(Meir Stampfer)教授有多灰心,他在回应有关“未来最大的挑战就是,挑出乳腺癌研究一些互相矛盾的研究结果,并找出尚待补充的资讯”6的意见时,曾经这么说过:“这是我们最大的失败和失望,因为我们不了解该如何让人们减少罹癌风险 。” 6 我为史丹普佛教授的坦白鼓掌,但遗憾的是,他的研究付出的金钱和得到的成果却不成比例。而且说来讽刺,也许研究最有收获的发现就是证明了一次若只针对一种营养成分下手,而其他饮食模式照旧,并不会让人更健康,或带来更好的健康知识。
然而,哈佛研究人员却仍不断发表研究结果,但在这些研究中,尤其是他们在比较男女罹病风险时也出现了一些互相矛盾之处:
①男人若一周喝三至四次酒,罹患心脏病的概率较低。 31
②罹患Ⅱ型糖尿病的男人若适度饮酒,罹患冠状动脉心脏病的概率较低。 32
③不过,女性若每日喝30~60克的酒,与不喝酒的女性相比,罹患乳腺癌概率增加41%。 33
显然,饮酒对心脏病有益,而对乳腺癌有害。男人在用餐时可以小酌一杯,但是不应该和妻子分享,到底这是男女有别,或是心脏病和癌症对于酒精的反应不同呢?看完研究结论后,你是觉得受益良多,或是一头雾水呢?
接着,报告中还提到神奇的omega-3脂肪酸。某些鱼类含有相当多的omega-3脂肪酸,且近来它也颇受好评。若你听说过omega-3脂肪酸,就知道这是你要达到健康所必须多补充的东西。好了,以下是更多的哈佛发现:
①与目前普遍流行的假说相反,我们发现鱼类中的omega-3脂肪酸和乳腺癌有关(在总膳食能量中只要增加0.1%的脂肪摄取,就会产生关联)。 10
②我们建议,一个月吃一次以上鱼,可减少男性罹患缺血性中风的概率。 34
③资料显示,一周至少吃一次鱼,可能减少男性心脏猝死概率,但不会减少总心肌梗死、非心脏猝死或总心血管疾病致死率 35 (换句话说,吃鱼可能预防某些方面的心脏病,但最终对于心脏病致死率,甚至心脏病发概率都没有影响)。
难道这是在决定哪一种你最不必害怕的疾病时,所需面对的另一个问题?抑或这又是男女有别?
下面是更老掉牙的故事:长期以来,别人就警告我们要减少胆固醇摄取量,而这也造成该不该吃蛋的问题出现,一枚鸡蛋的胆固醇高达200毫克以上,占去我们每日最多摄取量300毫克的一大半。 36 那么,到底哈佛研究是怎么说这个问题的呢?
……每日最多吃一枚鸡蛋,对于健康的男性和女性来说,不可能会有引发冠状动脉心脏病的问题。 37 但是,却会引发乳腺癌。
一枚鸡蛋的胆固醇高达200毫克以上,就已占去我们每日最多摄取量300毫克的一大半。
我们的发现(代表8项前瞻性研究)指出,吃蛋可能会小幅增加罹患乳腺癌的概率,每日多吃100克的蛋(约两枚鸡蛋) 26 则罹患乳腺癌的概率将增加22%(在“护士健康研究”中则是增加67%)。 26 但哈佛大学研究人员之前才提出不太一样的看法:“……对健康的男性和女性来说,适量摄取鸡蛋是营养和均衡饮食的一部分 。” 38
最近,“护士健康研究”被新闻引述,指其对鸡蛋的摄取提供更强力的支持。报道指出:
在青春期吃鸡蛋,可防止女性罹患乳腺癌…… 39
报道接着引述哈佛研究人员的话指出:
女性青春期时若摄取较多鸡蛋,则罹患乳腺癌的概率较低…… 39
大多数人看到这则新闻报道可能会认为鸡蛋又再度受到欢迎,即使他们还不知道每日吃多少鸡蛋才算合适,或是这个原则有没有例外,若再加进养鸡业的支持,鸡蛋似乎就更有益处。但是等一下,研究显示青春期的少女吃鸡蛋甚至是件好事,但证据也显示,整体来说若吃过多的蛋,则会增加罹患乳腺癌风险,而且还有一件事值得思考,许多研究相当一致地显示,吃蛋会增加罹患结肠癌的风险,且女性得病概率比男性高。 40
我们到底该相信谁?一会儿说喝酒会降低罹病概率,一会儿又说会增加;一会儿说吃鱼有助降低罹病概率,一会儿又说有害;一会儿说鸡蛋不好,一会儿又说鸡蛋很健康。对我来说,此处缺少的似乎是一个整体的情境,因为如果没有这个情境,可能就会出现许多困惑。
哈佛研究人员除了指出乳腺癌与饮食和运动无关,也剔除一般认为饮食和癌症有关的意见,举例来说,哈佛的研究中未能指出结肠直肠癌与摄取纤维、水果和蔬菜的关联。 4 , 41 , 42
膳食纤维只能从植物性食物中获取,故这些研究并未支持纤维或水果、蔬菜和谷类植物可预防直肠癌的概念。要记住,哈佛研究所处理的是一群肉食主义者,几乎没有人以低脂、高纤维的全植物食物为主食,因此,很有可能要改以植物性食物为主食,纤维或蔬果才会发挥预防结肠直肠癌的功用。关于结肠直肠癌和乳腺癌的研究结果,护士健康研究所做的不是在证实饮食和癌症有关的论点有误,而是造成更多混乱。在经过数十年研究之后,沃尔特·威列特表示:
……全面增加蔬菜水果的摄取量,对于减少癌症罹患概率似乎并没有那么有效……(这些食物)似乎对心血管疾病,比对癌症有效。 4
这种论调听来有些不祥。根据历史事实,结肠直肠癌一直被视为可借由植物性食物预防的癌症 43-45 ,但现在却说它与饮食无关?低脂饮食也不能预防乳腺癌?有了这些结论,饮食和癌症之间的关系结束,似乎只是时间早晚的问题,事实上,我已听科学界朋友开始在讲,饮食可能对于癌症并无影响。
这些就是我认为护士健康研究危害了营养学研究的理由,它实际上抹杀了过去50年来的许多发展成果,而且并未获得可靠的科学证据支持,以挑战以往证明饮食和癌症有关的研究。
类似护士健康研究这样以摄取高危险饮食的人口为调查对象,并只针对特定营养物进行调查的研究,其实不在少数。几乎只要是以西方人士为研究对象的研究,都会出现这种问题。更进一步来说,如果这些研究都有同样的瑕疵,那么,汇整这些研究结果进行分析就变得几乎没有价值。这种“汇整”(pooling)策略常用于界定事物的因果关联,而通常这种关联是单一研究中比较微妙和不确定的部分,不过前提是要各项研究都经过妥善处理,而且很显然不能出现类似的瑕疵。一旦研究有瑕疵,汇整出的结果就只会让瑕疵更明显。
哈佛研究人员已做过几次多重研究的汇整分析,其中一次分析是关于肉食和乳制品是否对乳腺癌有影响。 26 1993年一项针对19份研究 46 的汇整显示,若肉食摄取量增加,会增加18%的乳腺癌罹患概率,而若牛奶摄取量增加,则会增加17%的概率。 46 因此,哈佛研究人员在2002年又进行了一波研究汇整分析,这次集结的八大研究,据说提供的饮食资讯更可靠,而且研究的女性人数更多。研究人员的结论是:“我们并未发现摄取肉食或乳制品,跟乳腺癌罹患概率 之间有重大关联。” 26
大部分的人会说:“嗯,这就对了啊。没有足以令人信服的证据显示,乳腺癌和肉食及乳制品有关 。”但是,让我们再看一下这份照理来说更精密的研究。
8份研究所探讨的饮食都含有高比例的动物性食物,事实上,这里的每项研究都有和护士健康研究类似的瑕疵,因此汇整这些研究结果既无意义也没好处。虽然这些研究的巨大资料库中共汇整了351041名女性研究对象,以及当中7379件乳腺癌案例,但该研究的结果并不能找出肉食和乳制品对于乳腺癌的真正影响,即使研究涉及数百万名研究对象,情况依然会是如此。
就像护士健康研究一样,这些研究都与传统的西方饮食有关,即以动物性食物为主食,且一次只关心一种营养成分或一种食物的摄取。所有研究都未将更广泛的饮食选择考虑进去,包括那些以往被认为对于预防乳腺癌有正面功效的食物。
当我看完护士健康研究9中一篇关于动物蛋白和心脏病关系的文章以后,写了一篇评论 47 ,内容包括护士健康研究未能提升我们原本对国际性相关研究的理解等。他们已作出回应,我们的意见交换如下,首先是我的意见:
对我来说,在这种饮食范围之内(也就是以动物性食物为主)做研究,是不可能找出这一类食物中所谓的个别成分与疾病的独立关联。因为可以预期的是,这一类食物产生的是相同的疾病结果,而且还有这么多难以测量及互相影响的危险因素存在。
因此,究竟何时才能知道,是整体膳食和多样的食物集合起来的力量在帮助我们维持健康和预防疾病?这种以简化论的方式去解读护士健康研究的资料,可能会对公共健康和公共政策计划造成严重误导。 47
以下是胡博士和威列特教授的答复:
虽然我们同意整体的饮食模式也是决定罹病风险的重要因素,但我们依然相信,确认疾病与个别营养成分的关联应该是第一步,因为特定的复合成分或特定群组的复合成分基本上和“疾病发展过程”有关。特定饮食的复合成分可以改变,而个人和食物业界也应积极去改变。因此,了解特定饮食的改变所带来的健康功效,也就是坎贝尔先生所谓的“简化论”,是我们不得不做的重要工作。 48
我同意研究个别食物本质(特性、功能、机制)的独立效用有其实质意义,但是我和威列特教授在如何诠释和利用研究结果方面,却出现严重分歧。
我强烈反对威列特所谓“特定饮食的复合成分可以改变”的论点,这也是为何这个研究领域会有问题的症结所在。事实上,护士健康研究只显示出一次改变一种营养成分的摄取,而不去质疑整体的饮食模式,是不可能带来任何健康功效的。以几乎全肉类为主食的女性,若只应付脂肪问题,是不可能降低罹患乳腺癌概率的。
我们由此切入科学界的简化论问题。只要科学家研究的是经过分离的化学元素和食物成分,并将资讯从整体情境抽出,然后做出饮食和疾病关联的全面性假设,则必定产生误解。如此一来,头条新闻上出现关于食物元素或疾病的误导资讯,也会变成常态。只要我们越针对琐碎的细节,关于整体饮食改变的惊人好处就会越保持缄默。
有时候我巧遇威列特教授,会与他讨论一下中国健康调查及营养研究和护士健康研究都提到的脂肪发现。我每次都跟他强调同一个重点,就是全植物食物本身脂肪含量就低,却没有包含在护士健康研究的研究范围内,而这种饮食方式却对人体健康最有益处。威列特教授不只一次跟我说:“柯林,你也许是对的,但人们并不想这么吃 。”他的回答带有令人不安的言外之意。
科学家不应该因为大众不想要或不想听,就将一些想法置之不理。在我的研究生涯中,常常听到一些意见,听起来比较像是试着取悦大众,而不是通过公开、诚实的辩论取得结论。这是错误的做法。
科学在社会中扮演的角色应该是观察、发问、假设并测试假设,然后再不带偏见地去解释发现结果,总之不是向人们的欲望磕头。消费者拥有最终的决定权,可以决定是否要将我们的发现融入他们的生活形态中,可是科学家要做的,就是提供他们最好的资讯,让消费者依据这些资讯来做决定,而非我们替他们做主。是消费者付钱让我们进行研究,也只有他们有权利决定该怎么做。
科学界认为大众只想要神奇小药物或简单的膳食修补,因而提出取悦大众的建议,其实这是不应该的。
科学界认为一般大众只想要神奇的小药物和简单的膳食修补,其实是一种错误估计。我在公开演讲中所得知的事实是,大众对于饮食和生活形态改善的兴趣,早已超出学术界愿意承认的程度。
从整体情境中抽出细节来调查的研究方法,也就是我所谓的“简化论”。如果我们想着从这样的结果中判断复杂的关系,无疑是死路一条,这甚至比部分科学家行为失当所造成的杀伤力更强。
不幸的是,这种有缺陷的营养调查方式已成常态,结果全球诚实、认真且出于好意的科学家,被迫要以这些针对个别营养成分的研究为基础,去判断整体饮食的功效。“简化论”最大的危险在于,将东西抽离出来,完全不遮掩地与整体大环境保持距离,然后变成黄金标准。事实上,我知道许多研究人员甚至会说,这才是“好”科学。
这些问题在调查维生素补充剂时尤其严重,就如同我在本章一开始提到,我曾在营养补充剂市场开始发展时,花了3天的时间替联邦交易委员会和国家科学院出庭为他们与“大众营养品公司”的官司作证。我当时强调,慢性疾病不能借由补充剂形式的维生素和矿物质达到特定的健康疗效。
为了这件事,我当时承受了不少来自同事的压力,因为他们的看法与我截然不同。而今,15年过去了,在投入数亿美元研究经费和数十亿美元的消费者支出后,我们从最近一项调查得到的结论是:
美国预防医学特别委员会做出结论,表示目前的证据不足以赞成或反对使用维生素A、C、E补充剂、添加叶酸的综合维生素或抗氧化剂化合物,去预防癌症或心血管疾病。 49 , 50
我们究竟还要花多少个10亿美元,才能了解这种简化式的研究有其严重的局限?关于单一营养成分对于复杂疾病的效力而作的科学调查,其实并没有什么意义,因为主要的饮食功效是得自所摄取的全部食物中各式各样的营养成分,以及其他物质。这点对于研究中几乎没有受试对象是以全植物食物为主食来说,更是如此。因为全植物食物是最能符合生物学证据的饮食,得到许多专业文献的证据支持,而且在国际性研究中也证实这种饮食的罹病概率很低,更能与永续的环境共存。同时,还具有治疗重症疾病的疗效,并有助推动低成本的新保健制度。
总之,我很明确地反对这种简化论式的研究根本就不去寻求或了解通盘情况。这种经过错误解释的简化研究,会产生永无止境的思想混乱,不只对整个营养科学有害,也伤害全美国人的健康。
每个美国人一天要花几次钱买的是什么?食物。吃了一辈子之后,我们又会怎么样呢?死——这个必经过程通常会涉及一笔很大的开销,我们每个人都尽可能拖延这个过程,希望拖得愈久愈好。我们都是“饥饿”和“死亡”的顾客,因此其中牵涉到很多钱要花,也有很多钱好赚。
正因如此,美国的食品和健康企业是全球举足轻重的机构。食品和健康产品的制造公司所产生的赢利大得惊人,许多独立的食品公司每年赢利就超过百亿美元。卡夫食品公司每年赢利约300亿美元;总部在法国的国际乳制品公司达能集团(Danone Group)旗下品牌“达能”每年赢利约150亿美元。当然还有很多大型速食公司,像麦当劳每年赢利超过150亿美元,温蒂国际公司每年赢利则约30亿美元。美国个人、政府和企业在食品一项的开销,每年超过7000亿美元 1 。
大型药企辉瑞2002年的赢利为320亿美元,而礼来(Ely Lily)药厂则分食超过110亿美元。美国强生公司销售额超过360亿美元。说来并不夸张,每年关于我们选择吃什么,以及如何治疗疾病和促进身体健康,就牵涉到上万亿美元。这是很大一笔钱。
这里也有很多很有权力的玩家,在抢食这块食品和健康产业的大饼。独立公司当然竭尽所能销售更多产品,也有很多企业集团想尽办法提高大众对于他们产品的需求。“全国乳制品委员会”、“全国乳制品推广研究会”、“全国液态奶加工推广会”、“国际籽苗栽种协会”、“美国肉制品协会”、“佛罗里达州柑橘加工者协会”和“联合蛋制品生产商协会”都是这类企业集团。这些组织独立经营任何一家单一公司,拥权自重,而其中最有权力的组织每年预算皆以数亿美元计!
这些食品公司和协会无所不用其极地提高他们产品的吸引力,并且积极扩大市场。为了达到目的,他们使用的其中一招就是宣称产品具有营养功效。同时,这些公司和协会必须避免产品被人说成不健康,因为如果一项产品与癌症或其他疾病有关,产品的获利就会化为乌有。因此,食品业者必须宣称他们的产品对你有益,至少对你并无坏处。在这个过程中,营养“科学”就成为一门行销“生意”。
我在着手进行中国健康调查及营养研究时,获悉一个由7位知名科学家成立的委员会受聘于动物性食品企业(“全国乳制品委员会”和“美国肉制品协会”),专门监视可能会对企业造成伤害的全美研究计划。7位成员中,我认识6位,其中4位更是交情匪浅。后来我的研究生到其中一名科学家家里做客,拿到一份关于委员会活动的档案,最后,这份档案传到了我的手上。
档案内容包括委员会的会议记录,他们最近一次会议是在芝加哥奥海尔机场召开。从那时起,我开始称呼这群科学家为“机场俱乐部”。委员会是由威斯康星州大学的佛斯特教授(E.M. Foster)和迈克尔·帕瑞萨教授(Michael Pariza)主持,由肉制品和乳制品企业出资成立。委员会的主要目的是要会员去观察可能会“伤害”企业的研究计划,好让企业能够更有效回应其他研究人员突如其来的研究发现,以及因此发布的一些让业界措手不及的新闻。我对这种做法知之甚详,因为当赌注很大的时候,企业界不会吝于发表他们对某一件新闻的看法。
他们列出9项可能“有害”的计划,而我成为唯一一位同时负责两项计划的研究人员。我因中国健康调查及营养研究被点名一次,由其中一名会员负责监督我,而另外一项则是因为我和美国癌症研究所的关系,尤其是我还担任审查小组的主席,负责决定哪些饮食和癌症的研究可获资金赞助。另一名委员会成员负责监控我在美国癌症研究所的活动。
食品公司和相关协会为了让商品吸引人并扩大消费市场,所以才宣称产品具有营养功效。
我在得知机场俱乐部及有人监控我在美国癌症研究所参加会议的活动后,就决定观察此人的间谍行为如何被拆穿。因此在我知道机场俱乐部并首次出席美国癌症研究所的审核小组会议时,就一直注意间谍的行动,而他也关注我的一举一动。
这种由企业赞助的“间谍”行为也许并不违法,而且对企业来说,密切注意可能会影响企业未来的有害资讯,也不失为小心谨慎的做法。这点我完全同意,即使被人监控的滋味并不好受,不过,企业做的不只是监控“危险的”研究,它还积极推广它的产品概念,不管这么做是否可能会有害健康,或有损科学的公正性。而且,一旦学术界的科学家也被卷进来,不但参与这些活动,而且还隐藏他的意图时,事情就会变得更加棘手。
机场俱乐部其中一个赞助商是乳制品业,这在美国是特别有影响力的企业。全国乳制品委员会自1915年成立,这个组织完善且资金充裕的机构推广牛奶至今已有百年历史 2 。到了1995年,两家主要的奶制品企业改头换面,重新成立了一个新集团“乳制品业管理公司”(Dairy Management Inc.)。新集团在网站上所写的成立宗旨,就是“完成一件事:增加大众对于美国生产的乳制品需求” 3 。他们在2003年的行销预算超过1.65亿美元 4 ,相比之下,全国西瓜推广会的预算只有160万美元 5 。乳制品业管理公司发出的新闻稿包括 4 :
伊利诺伊州罗斯蒙特市——国家、州立和地区乳制品生产商为了2003“联合行销计划”,通过了一笔1.657亿美元的预算,用来提高乳制品需求……
主要计划包括:
液态奶:除了针对6至12岁孩童及母亲所做的广告、促销和公关活动,2003年的乳制品促销活动将针对培养和扩展与主要食物厂商的合作,包括家乐氏、卡夫食品和麦当劳等。
学校行销活动:为了引导学龄儿童成为乳制品的终生顾客,2003年的活动将针对学生、父母、教育工作者和校园饮食服务专家。这项计划会于教室和学校餐厅同步展开,让乳制品促销机构能使活动比去年“学校牛奶试饮计划”更成功……
乳制品形象/自信:这项进行中的计划旨在保护和提高消费者对于乳制品和乳制品业的信心。主要的做法包括将乳制品营养研究中有关乳制品有益健康的结果,引导并传达出来,同时还包括营养议题及危机处理等等……
若要我诠释一下乳制品业的努力,我会说他们的目标是:
①向儿童及母亲销售乳制品。
②利用学校作为与年轻客户群的互动管道。
③引导并宣传对企业有利的研究。
其实,乳制品业已经进入校园。乳制品业在传达营养资讯方面,比其他企业更能有效深入儿童。乳制品业已获得大众教育制度的支持,让学校成为增加产品需求的媒介。乳制品业管理公司在2001年的年度报告中这样写道 6 :
儿童无疑是乳制品业的未来,因此若要增加长期的液态奶消耗量,最好的方法要从儿童身上下手。这也是为何乳制品促销活动持续进行校园牛乳行销计划,以作为增加儿童饮用液态奶的方法。
乳制品制造商在2001年发起两项开创性计划。其一是在2001年秋天开始的一项为期一年的校园牛乳研究计划,调查牛乳在经过包装改良、添加风味及色素后,搭配促销和更好的温控措施将会如何影响牛乳消耗量,以及儿童在校内外对牛乳的态度。这项研究在2001年至2002年学校结束时有了结论。另外,乳制品制造商和加工者联手,针对5个美国主要市场的中学和高中,进行了一项为期5个月的饮料贩卖机调查,结果发现许多学生在购买时,会以牛乳为优先选择。
其他许多成功的校园计划都持续鼓励学童喝牛奶,如“金字塔探索”、“金字塔咖啡”等营养教育计划,都在教导学童乳制品是健康饮食的关键;“冰冰的喝才酷”(Cold is Cool)计划告诉学校餐厅经理如何冷藏牛奶,即怎样做儿童才会喜欢喝。至于“预扣款”(checkoff)则有助于扩展学校的营养早餐计划。此外,很受欢迎的“got milk”活动持续深入校园,并利用儿童媒体来推广牛奶。这些活动的规模都很大,像1999年由乳制品企业推出的教育(行销)课程计划“康宝主厨的华丽冒险”,就在全美76%的幼儿园推广 7 。根据乳制品企业在国会的报告 8 ,乳制品企业的“营养教育”计划相当成功:
“金字塔咖啡”和“金字塔探索”针对二年级至四年级小学生,向1200万名学生传达“牛奶和乳制品是健康饮食的关键”讯息。调查结果显示,这两套计划的使用率相当高,目前超过七成的教师使用这两套计划。
美国将教育儿童有关营养和健康的重要任务,托付给乳制品业。除了普遍存在的营养课程计划和“教育”套装活动,乳制品业还提供高级中学关于营养的录影带、海报和教学指南、在数千所学校餐厅推广特殊促销活动、在全国会议中向各校校长散发资讯、在逾两万所学校内实施返校促销活动,以及针对年轻学子实施运动促销活动,以增加牛奶消耗量。
乳制品业的教育竟是——享用冰淇淋的同时又能吃到营养!难怪会有那么多小胖子和小糖尿病患者。
我们应该担心吗?应该。如果你好奇乳制品业所谓的“教育”是什么的话,可以上他们的网站 9 看一下。我在2003年7月造访他们的网站,映入眼帘的资讯就是“七月是全国冰淇淋月”,我点击进去参阅更多资讯,结果看到“如果你想知道,你是否能一边享用冰淇淋,同时又能吃到营养,告诉你,答案是肯定的! ” 9 太好了!难怪会有那么多小胖子和小糖尿病患者。
网站资讯分为3部分,分别是给教育工作者、父母,以及食品服务专业人士。那次我造访网站(网站内容定期更新),发现在给教育工作者的部分,教师可以下载关于营养教学的课程计划,包括制作乳牛和乳制品的手偶,并让全班进行手偶戏。手偶游戏完成后,老师应告诉学生他们会遇到5位特别的朋友,而这些朋友希望所有男孩和女孩都能强壮又健康地长大 9 。另外一个课程是“试吃乳制品日”,当天每位学童都能吃到奶酪、布丁、酸奶、白干酪和冰淇淋 9 。或者老师可让全班同学制作“乳牛面具” 9 ,若是较高年级的四年级生,老师可进行“金字塔探索”活动,让学生探索五大类食物及它们的健康功效 9 :
牛奶(强健骨骼和牙齿)
肉类(强健肌肉)
蔬菜(强化视力)
水果(加强伤口和淤青的复原能力)
谷类(提供能量)
根据上述证据,你会知道如果我们的下一代学到的营养和健康知识就是如此,那么可想而知,拜乳制品业管理公司所赐,我们必定会有一段艰辛的旅程要走。显然,现在的父母或孩童都不晓得牛奶和Ⅰ型糖尿病、前列腺癌、骨质疏松症、多发性硬化症或是其他自身免疫疾病有关;也不晓得乳制品食物中主要的酪蛋白经过实验证明,除了隐藏致癌的风险外,还有可能会增加血胆固醇及粥状硬化斑的风险。
2002年,这个教育行销网站向教育工作者发布逾7万个课程计划 8 ,然而实际上,这一切都是这些乳制品企业在推广他们自认为营养的“营养”知识给下一代的美国人。
在2003年7月这段期间,“营养书架”上竟然找不到一本关于蔬菜的书籍。
乳制品企业进行这项工作已有数十年之久,而且做得相当成功。我曾碰到许多人,当他们听到关于乳制品隐含的不良作用的时候,第一个反应都是“牛奶不可能有坏处”。但这些人通常都提不出具体的证据去支持他们的论点,他们只是“觉得”牛奶很好,一直这样喜欢牛奶而已。针对这个现象,你可以将部分原因回溯至他们的学生时代,那时,他们学到全球有七大洲、2乘2等于4,以及牛奶有益健康。若你也这么认为,那你会了解到乳制品业利用教育来行销的做法为何会对美国产生这么大的影响力。
如果这项行销计划对全美儿童健康并没有构成广泛威胁的话,那么它充其量不过是个笑柄,因为一个企业团体居然想用这么明目张胆的“教育”计划兜售它们的食物产品。难道大家都不好奇,为何网站中“营养书架”推荐的童书都绕着牛奶、奶酪或是冰淇淋打转,总是一些像《冰淇淋:冰淇淋史上的黄金时刻2》 9 这样的书籍呢?总之,在2003年7月这段时间,“营养书架”上竟然找不到一本关于蔬菜的书籍?难道是因为它们不健康吗?
至少乳制品业者在递交给国会关于校园活动的报告及媒体新闻稿中,都直接将这些活动称之为“行销”活动。
乳制品业并未停止对儿童的攻势,而对于成人,他们则强调“科学”及研究结果,试图将结果解读为摄取乳制品有益健康。乳制品业每年斥资400万~500万美元资助研究,希望找出可以谈论的乳制品有益健康之处 7 , 10 。此外,乳制品业者还找来医生、学术界人士和其他健康专家成立“医学顾问委员会”,以提供有科学根据的证据,去支持牛奶的健康功效。
机场俱乐部就是企业界想要维持良好产品形象和“信心”的一个最好例子。除了密切留意可能有害乳制品业的计划,机场俱乐部还试图制造喝牛奶可防癌的研究结果。好一个妙计啊!当时,企业界正为了愈来愈多证据显示摄取动物性食品和癌症及其他相关疾病关联颇大而显得急躁难安。
企业界在研究中利用一组由牛刍胃(牛四个胃中最大的一个)中的细菌所分泌的罕见脂肪酸,作为研究的陷阱。这些脂肪酸统称为“共轭亚油酸”(CLA),是由玉米(牛饲料)中普遍发现的亚油酸所分泌。共轭亚油酸由牛的刍胃分泌出来后,被牛肉和牛奶吸收及贮存,最后再为人类摄取。
机场俱乐部最有“收获”的一天就是在老鼠身上进行的初步实验显示,共轭亚油酸可能有助于阻断微弱化学物质“苯并芘” 11 , 12 引起的胃肿瘤形成。但这项研究有瑕疵,因为研究人员先将共轭亚油酸喂给老鼠后,才喂致癌物质苯并芘,这种化学物质的“喂食顺序”呈现颠倒状态。人体内有种酶机制,是用来减少致癌物质所造成的肿瘤数目,共轭亚油酸之类的化学物质消化后会“刺激”酶机制,导致活动增加。先提供共轭亚油酸以刺激酶机制再提供致癌物质的顺序,会使共轭亚油酸刺激的酶机制在摆脱致癌物质上会更有效。因此,共轭亚油酸就成为抗癌物质。
比方说,你家车库有一袋强效农药,袋上写着“不能吞食。一旦误食,请立即联络当地中毒解救中心”等警语。但你肚子很饿,还是吞了一些农药下肚,你体内的农药就会“加速”细胞内专门替你消灭坏东西的酶机制。你接着进屋,吃下一把含黄曲霉毒素花生,那你体内的酶机制就会转而应付黄曲霉毒素,最后你就会出现少数由黄曲霉毒素引发的肿瘤,即农药最后会帮你赶走体内的坏东西,反而成为抗癌物质!这种情形听来很荒谬,然而老鼠实验最初显示共轭亚油酸是抗癌物质,也同样荒谬。不过,对不知道这种原理的人(包括大部分科学家在内)来说,研究结果听来似乎相当不错。
由机场俱乐部的成员迈克尔·帕瑞萨主持的研究已对共轭亚油酸仔细调查了一番 13-15 ,而水牛城“洛斯维派克癌症研究中心”的一名优秀研究人员则率领团队进一步发展上述研究。该研究指出共轭亚油酸不仅阻断肿瘤的初步形成,而且一旦在致癌物质进入体内后,似乎也能减缓肿瘤成长的速度。 16 , 17 这项研究发现似乎更能让人相信共轭亚油酸的抗癌特性,因为先前研究只显示出共轭亚油酸能抑制肿瘤形成。
不管上述老鼠和乳牛研究变得多么大有可为,这项研究距离治疗人类癌症尚有两大步之遥。首先,研究并未显示含有共轭亚油酸的牛奶若作为食物(与分离出的共轭亚油酸化学物质不同),能够预防老鼠罹癌。再者,就算对老鼠真的有效,也需要在人体上进一步证实。事实上,正如本书稍早所讨论的,就算牛奶真有任何效果,也只能增加而非减少罹癌概率。此外,牛奶中最重要的营养成分是蛋白质,而人体实验数据显示它具有促进罹癌概率的特性。换言之,若要宣称牛奶中的共轭亚油酸对于癌症有任何健康功效,则必定要有闭着眼睛往下跳的决心。不过,千万别怀疑那些人的韧性(也就是利字摆中间),他们想让大众相信牛奶可以预防癌症。
最近我们当地报纸《伊萨卡日报》(Ithaca Journal )的头条新闻是“改变乳牛饮食可提高牛奶的抗癌战斗力” 18 。这篇文章在讲一名康奈尔大学教授的研究,他协助开发注入乳牛体内的牛生长荷尔蒙。这位教授指出,他能借由喂食乳牛更多玉米油,增加牛乳的共轭亚油酸。
这篇在《伊萨卡日报》上的文章,虽然只是我们当地报纸新闻,但可以说让机场俱乐部赞助者的梦想成真了。文章标题简洁有力,目的是要让大众知道:喝牛奶可降低罹癌风险。但事实上,这篇报道引用的研究只显示出,乳牛若食用玉米油,则牛乳中含有较多共轭亚油酸,这跟降低人类罹癌风险可说是八竿子打不着。迄今没有研究显示,人类甚或老鼠一旦饮用牛乳,会减少罹癌概率。然而鲍曼严格来说是位相当称职的研究人员,报道却引述他的话说这些发现“很有潜力,因为共轭亚油酸是非常强效的‘抗癌物质’ ”。这位记者接着表示,“共轭亚油酸已显示出能够阻碍致癌物质发展,而且可抑制结肠癌、前列腺癌、卵巢癌、乳腺癌和血癌扩散 ”,并作出结论表示,“种种迹象显示即便共轭亚油酸的含量很低,也能对人类产生作用 ”。根据报道指出,鲍曼表示:“这项研究代表我们在设计食物时有了新重点,以提高食物的营养和健康成分。 ”这些声明非常戏剧化,因为研究中甚至连最重要的人体研究都没有!
鲍曼、帕瑞萨和其同事1915年来热切地追求这条研究路线,且已出版大量研究论文。虽然共轭亚油酸据说存在附加好处,但最主要的研究却尚未完成,即是否摄取主食中添加了大量玉米油的乳牛牛奶,就能真正减少人类罹癌概率的研究。
直到最近,鲍曼和他的同事试图更进一步找出两者间的重要关联。他们的研究显示出,摄取高含量玉米油的乳牛,其牛乳脂肪(也就是亚油酸,是共轭亚油酸的主要来源)就像合成共轭亚油酸,能减少注射致癌物质的老鼠中的肿瘤数目 20 ,但他们用的是有缺陷的实验方法——他们在注射致癌物质时,先提供牛乳脂肪给老鼠。然而,他们发表的声明是有史以来最引人注目的一次声明,因为这是食物中的共轭亚油酸(亦即脂肪)首次以单独化学元素的身份,具有抗癌物质之效。换言之,吃摄取玉米油的乳牛所制成的牛油,可以防癌!
共轭亚油酸研究,是业界利用科学手段增加产品需求的最佳实例,从而让他们能够摄取更多利润。关于乳制品业的科学往往能够混淆视听,但最糟的是,关于乳制品业的科学让不疑有他的消费者为了健康,转而摄取实际上对他们有害的食物。
在关于乳制品业的科学中,充斥大量利益冲突。共轭亚油酸研究获得特殊基金资助,一直以来都是依靠这种特殊基金维持下去。全国乳制品委员会 20-22 、卡夫食品公司 20 、东北乳制品研究中心 20 , 21 、畜牧者牛肉委员会 23 和畜牧者牛肉协会 23 就是经常赞助共轭亚油酸研究基金的团体。
业界对于学术研究的影响可以通过多种渠道实现,从明目张胆地滥用个人权力到制造利益冲突,这一切全都避开大众目光秘密进行。但是,企业界付钱给研究人员并不是要他们杜撰资料,他们影响学术研究的手法其实更精细且有效。科学家会利用一种易产生误解的方式去调查细节,结果产生宾主尽欢的正面讯息,让业界可以恣意剥削一切价值。
更何况,若这类研究刊登在一流期刊上,那就很少会有人去质疑研究的真假。事实上,鲜少人知道,尤其是社会大众,这类研究其实是直接“受益”于企业基金赞助,也鲜少人会将这些技术性的细节进行分类,并找出那些原本该存在却不见,而且可建构研究全貌的资讯。但是,几乎所有人都能了解我们当地媒体报纸头条在写什么。
当然,如果我想伤害乳制品业,又想对研究结果来点不同的诠释,我也可以制造另一个新闻标题——牛奶内发现一种可以控制生育的新化学物质。比方说,最近研究显示,共轭亚油酸能够大量杀死鸡胚胎 13 ,此外,共轭亚油酸能够增加饱和脂肪酸的组织含量,并提高心脏病的罹患风险(这是一种夸张的诠释方式)。当然,我的说法是将这两项不相关的结果从整体情境中取出,产生容易令人误解的结果。事实上,我并不知道这是否真能解释为导致人类生殖力较低和引发更多心脏病,但若照业界人士那种玩法的话,我一点也不介意其真实度,这样肯定能制造大新闻,而且也会很有成效。
乳制品业为了庞大的利润,常利用科学混淆视听,让消费者转而摄取对他们可能有害的食物。
我最近跟机场俱乐部的一名成员碰面,他是一位参与共轭亚油酸研究的科学家。他跟我坦承,共轭亚油酸的效果其实就是一种药物性的效果,并没有其他作用。但是,我敢打赌这种私下交换的信息永远不可能传达给公众。
许多关于机场俱乐部和共轭亚油酸的报道,都是关于科学的“黑暗面”。但是,关于共轭亚油酸的报道也是一种危险的“简化论”,从整体情境中断章取义取出细节,然后再做出关于饮食和健康的声明。就像学术界,企业界在科学简化论的体制中也扮演重要角色,暗中破坏我们对于饮食模式和疾病关系的认知。你可以看到业界胡搞瞎搞:根据这些研究细节取得专利后,再公开一些以行销为目的的声明,从而获取利益。
在最近一份由几位共轭亚油酸研究人员发表的论文 20 中,以下这段话可显示一些业界人士对于我们在健康方面的“胡搞瞎搞”其内心的感受:“富含共轭亚油酸的食品对于想要借由饮食预防癌症的人来说特别有吸引力,这些人不想在饮食习惯上做出激烈改变,但是又想借饮食防癌 。” 20
鲍曼先生等人所谓的“在饮食习惯上做出激烈改变”,是指改而采用以植物性食品为主的饮食。他们不要我们戒掉那些坏食物,反而建议我们胡乱利用一些有问题的食品去修正饮食问题。此外,他们不要我们以自然的方式去维持健康,反而希望我们利用“他们的”科技去达成目标。
这种对于科技能够修正问题,也就是人定胜天的想法,是一直存在的,而且不只是局限于乳制品业、肉制品业或食品加工业。这种概念变成全美每个食品和健康产业的一部分,从橙子到番茄、从谷片到维生素补充剂,皆是如此。
植物性食品产业最近因为“发现”另外一种胡萝卜素而振奋不已,它的名字叫“番茄红素”,是让番茄红透的色素。1995年,有报道指出人们吃愈多番茄,无论是纯天然的番茄还是番茄酱等含有番茄的食品,能够降低罹患摄取护腺癌 24 的概率,支持了之前的报道 25 。
对于那些制造番茄产品的公司来说,上述发现就像是天上掉下来的礼物。业界行销人才很快地就抓住这项讯息,但是他们针对的焦点是番茄红素,而非番茄。媒体则是相当乐意去处理这个突发状况,一时之间,番茄红素成为众所皆知的东西,似乎只要你不想得前列腺癌,你就应该多摄取番茄红素。科学界也加足马力去深入调查番茄红素,全力破解“番茄红素魔法”,而关于番茄红素的文章,目前由国家医学图书馆 26 检查系统中,这类文章就高达1361篇!
一个重要市场正在形成,像“番茄红素10冷水分散体”和“LYCOVIT 10%”等名称就用来作为食物补充剂的商标 27 ,我们看到商品宣称的健康功效,可能就会以为男性罹患率很高的前列腺癌可以控制了。
然而,仍有一些令人担忧的想法存在。首先,在砸下数百万美元的研发经费后,我们仍然质疑番茄红素这种经过离析的化学物质,是否真的能够预防前列腺癌。根据最近出版的一份刊物指出,6项研究显示若增加番茄红素的摄取量,从数据上来看可以大幅减少罹患前列腺癌的风险,有3项没有经过数据统计的研究支持这项结论,此外也有7项研究并未显示两者间具有关联 28 。不过,这些研究都在衡量从全植物食物中(亦即纯天然番茄)摄取到的番茄红素。因此,虽然研究的确显示番茄是健康食品 28 ,但这不一定代表番茄红素本身即可降低罹患前列腺癌的概率。番茄含有上百甚至上千种化学物质,经过离析出的番茄红素与整个番茄的作用是很不一样的 29 。
事实上,根本没有证据显示番茄红素具有预防前列腺癌的功效,不过,跟番茄红素相关的商业活动却大行其道。各种深入的研究也开始进行,盼能找出番茄红素最有效的剂量,以及做实验测试商业化的番茄红素制品是否安全 27 。此外,研究人员也在思索基因改造的可能性,也就是让食物含有更多番茄红素和其他胡萝卜素 30 。这一连串番茄红素的报告是技术性的修补和行销,并非真正的科学。
在发现番茄红素的前5年,我的一位研究生贺幼平依照4种胡萝卜素(β-胡萝卜素、番茄的番茄红素、胡萝卜的角黄素和橙子的隐黄素)对实验动物产生的防癌效果,去比较它们之间的差异 31 , 32 。结果发现,单一胡萝卜素具有相当广泛的功效。当一种胡萝卜素对一种反应有作用,则它对另一种的反应可能就没那么大。这种差异在数百种抗氧化剂和数千种反应之间愈发彰显,构成一种几乎无解的复杂网络。此外,以药物形式摄取胡萝卜素和直接从全植物食物中获取养分,完全是两码事,因为全植物食物提供的是对健康有益的纯天然营养成分。
研究人员不要我们以自然的方式去维持健康,反而希望我们利用科技去达成目标,而且是他们的科技。
在我们这项研究 32 之后5年,哈佛大学的一项研究 33 有效地将对番茄红素的狂热压制了下去。番茄红素作为一项抗癌元素,从它诞生的那天起,就注定了无法摆脱那些号称神奇抗癌物的覆辙,注定要从大众的视线中消失,而留给我们的只是深深的遗憾和困惑。
水果产业的玩法就跟其他产业如出一辙。比方说,当你想到维生素C,脑中会浮现什么食物?答案是橙子和橙汁,橙子是维生素C的主要来源,这句话大概很多人都听烂了。
然而,这只是另一个行销手法的结果。举例来说,你对维生素C和饮食与疾病的关系了解多少?虽然你知道橙子是维生素C的主要来源,但你可能会很惊讶,其实其他植物含有更多维生素C,例如一杯辣椒、草莓、西兰花或豌豆就有更多,一只木瓜的维生素C是一只橙子的4倍 34 。
除了其他食物是更好的维生素C来源,我们对于橙子内含的维生素C,还有什么可说的?这一点与维生素作为抗氧化剂的能力有关,到底橙子中的抗氧化剂活动,有多少是由维生素C所贡献的呢?也许只有1%~2% 35 。此外,利用“试管”研究去测量抗氧化剂的活动,并不能代表维生素C在我们人体内的活动。
我们对维生素C和橙子的印象大部分都是根据断章取义的证据所得到的猜测和假设。最先提出这些假设的是卖橙子的商人,而且他们的假设也没有经过仔细的研究,但这些看似事实的假设听在行销人员的耳里却是相当不错的点子。我们吃橙子不应只为了得到维生素C,应该是因为橙子是含有多种营养成分的健康植物食品才吃的。
数十年前,我在这个故事中也扮演了一个小角色。在20世纪七八十年代,我出现在一个推广柑橘类水果的电视广告中。“佛罗里达柑橘类水果委员会”曾问过我有关水果、营养和健康的问题,在我不知情的状况下,这段访问成了广告的一部分。我没看过这个广告,也没拿到任何酬劳,但却成了替佛罗里达柑橘类水果委员会支持推广橙子含有维生素C的代言人。至于我为什么接受访问?因为我认为,橙子中的维生素C是很重要的元素,而且不管有没有维生素C,橙子都是非常健康的食物。
即使科学家的目的不一致,但他们都容易掉进简化论的圈套中。以断章取义的方式去了解研究内容,再发表与饮食和健康相关的主张,是破坏力很大的做法。业界善于利用这种经过曲解的内容造成大众的困惑。整个情况变得很糟,在杂货店内的“健康食品”区往往放的不是真正的食物,而是一大堆补充剂和看似具有神奇配方的特殊营养制品。千万别上当,因为任何店内最健康的食品区就在卖天然蔬果的“农产品区”。
也许最糟糕的事情在于即便产品对健康有害,业者仍会篡改科学证据。美国政府已立法通过,避免烟酒公司向儿童推销商品,那为什么不管管食物呢?既然普遍认为食物在许多慢性疾病中扮演重要角色,但为何我们不单允许食品业者直接向儿童推销,而且还利用公立学校体制进行这类行为呢?因为我们的短视近利所造成的长期负担是无法估量的沉重。
在过去二三十年间,我们取得大量证据显示,大多数美国慢性疾病的部分原因皆可归咎于营养不当,政府专家小组这么说过、卫生局局长这么说过,就连科学家也有此一说。况且,死于饮食方式不当,比死于吸烟、意外,及其他生活方式和环境因素的人还多。我们知道肥胖率和糖尿病罹患概率正急速蹿升,美国人的健康正在恶化,而我们知道罪魁祸首正是饮食。因此,难道政府不应该指导人民吃得更营养吗?政府如果要让人民少承受苦痛,最好的做法就是明确告诉他们少吃动物性食品和高度加工过的植物性食品,并多吃全植物食品。科学证据的广度与深度正在证明这项饮食讯息是对的,而且政府可以比照管理香烟的做法,清楚传达给大众知道。因为不是只有香烟会要人命,不好的食物也会,但政府并未采取行动,反而说动物性食品、乳制品、肉类、精制糖和脂肪对人类有益!政府不但对科学证据视若无睹,也罔顾数百万受营养相关疾病所苦的美国人。我们可以说美国政府和人民之间互信的盟约已遭到破坏,而美国政府不但没帮忙灭火,反而在旁煽风点火。
美国国家科学院的食品营养委员会每隔5年左右会审核并更新个别营养成分的建议摄取量。食品营养委员会在1943年为了一项美国军队计划,开始拟订营养建议,提出个别营养成分的每日建议摄取量(RDA)。
食品营养委员会在2002年出版的最新一份报告 1 中,将营养建议改用范围呈现,而非以往的单一数字。譬如要身体健康,专家建议摄取的卡路里总量中,应有45%~65%是碳水化合物。
我们从一篇关于这份900多页报告的新闻稿中截取几句话就能说明一切,以下是这篇新闻稿的第一句话 2 :
为达到身体每日的能量和营养需求,同时又能将罹患慢性疾病的概率降至最低,一般成人摄取的卡路里总量中应有45%~65%是碳水化合物、20%~35%是脂肪、10%是蛋白质……
我们又读到:
……卡路里总量中的添加糖含量应该不超过25%……添加糖是食品和饮料的制造过程中加入的糖分,而主要的制品包括糖果、软性饮料、果汁饮料、酥皮点心和其他甜食。 2
接着进一步检视这些饮食建议的真正含意:首先请记住,这篇新闻稿一开始就指出报告的目标是“将罹患慢性疾病的概率降至最低” 2 。报告中说,一
要防止人民苦痛,政府最好提倡多吃全食物素食,但政府却说动物性食品、乳制品、肉类、精制糖和脂肪对人类有益。般人最多可摄取35%的脂肪,但这已超出先前研究报告中的30%限制。另外,最多35%的蛋白质摄取量远高于其他相关当局提出过的建议量。
至于最后一项建议,则可说是在蛋糕上再加一层糖霜。建议说我们最多可摄取25%的添加糖,而糖是碳水化合物中最精制的一种。事实上,虽然报告建议我们在卡路里总量中至少需摄取45%的碳水化合物,而且当中25%可以是糖果、软性食料和酥皮点心含有的糖分。然而报告中最主要的假设是:美国人的饮食不但是最佳饮食,而且你大可放心摄取更油腻的食物,还能确信你正在“将罹患慢性疾病的概率降至最低”。忘了报告中那些警告的话语吧!因为在这么宽的建议范围内,差不多所有饮食都可以将罹病风险降至最低。
你可能不了解这些数字在日常生活中代表的意义,因此我准备了像表16.1的菜单,而且都是依据上述建议原则去提供每日所需的营养 3 , 4 。
| 三餐 | 食物 |
| 早餐 | 一杯家乐氏“香果圈” 一杯脱脂牛奶 一句M&M牛奶巧克力糖 纤维和维生素补充剂 |
| 午餐 | 焗烤巧达奶酪汉堡 |
| 晚餐 | 三片意大利香肠比萨、一杯500cc汽水和一份Archway糖霜饼干 |

我不是在开玩笑,这份糟糕的菜单符合报告中的建议范围,而且照理说能“将慢性疾病的罹患概率降至最低”。最惊人的是,我可以将各种包含动物性食品和添加糖的菜单排列组合,结果都能符合每日建议摄取量。我想,如果真的每天都吃这样的食物,我们不只是走进而是急速冲刺到慢性疾病的怀抱里。可悲的是,有很多人已经是这种结局了。
事实上,最惊人的数字,是关于蛋白质摄取量的上限。若与总卡路里摄取量相比,其实人体只需要5%~6%的膳食蛋白质去代替体内定期流失的蛋白质(比如氨基酸)。然而,过去50年来所建议的摄取量都在9%~10%,以确保大多数人至少都达到5%~6%的“需求量” 5 。
9%~10%的摄取量跟每日建议摄取量相等,然而,几乎所有美国人都超过9%~10%的建议量:一般人的蛋白质摄取量约为11%~21%,平均摄取量则约15%~16% 6 。相对来说,只有少数人的蛋白质摄取量超过21%,而这些人大多是举重练习者或运动员,以及最近才加入以高蛋白饮食为主的人。
让人丈二和尚摸不着头脑的是,这项由政府赞助的2002年食品营养委员会建议报告却说我们最多可以摄取35%的蛋白质,以降低癌症和心脏病等慢性疾病的罹患率。然而当我们思考过科学证据后就知道这是扭曲事实,事实上,若增加10%~20%的膳食蛋白质摄取量,就会引起相当广泛的健康问题,尤其以动物性食品的影响最大,因为大部分蛋白质都来自它们。
本书前面已提过,饮食中含有过多动物蛋白,会造成血胆固醇含量增加,也会提高动脉硬化症、癌症、骨质疏松症、阿尔茨海默症和肾结石的罹患概率,在此只列举几个食品营养委员会不知为何偷偷忽略的慢性疾病。
此外,食品营养委员会小组还胆敢表示这个10%~35%的建议范围与以往报告提出的建议相同。他们发布的新闻稿清楚地写着:“关于蛋白质摄取量的建议,跟以往报告相同 。”我不知道有什么报告曾提出过这么高的建议量。
我一开始以为这个蛋白质建议摄取量是印错了,但事实上并没印错。我认识几位写这份报告的小组成员,于是打电话询问他们。第一个打给我的旧识,但他说这是他第一次听到35%的蛋白质摄取量限制,而这35%的建议量可能是在报告准备的最后阶段才拟定;他也坦言几乎没有讨论关于蛋白质的科学证据,正反两面都没有,但他记得委员会上出现一些支持阿特金斯饮食法的声音。他没参与蛋白质的部分,也不知道报告内容,但这么重要的饮食建议就在未受太多注意的情况下,悄悄在小组中通过,并成为食品营养委员会新闻稿的第一句话!
第二个小组成员是我的老友兼同事,他是小组成立后期的小组委员会主席。他不是营养学家,并对于我对蛋白质摄取上限的关切感到惊讶,他同样也记不得太多关于蛋白质的讨论内容。当我提醒他有一些证据证实高蛋白饮食跟慢性疾病有关,他开始变得有些防备,在我更加坚持自己的立场后,他终于对我说:“柯林,你知道我对营养学其实是一窍不通。 ”试问这样一个人如何能成为这么重要的小组委员会成员呢?更别提他还是个主席了。更糟的还在后头,这个常设委员会的主席在报告进入评估阶段时却离开小组,跑到一家大型食品公司担任高级执行职位——这家公司对于这些新的营养建议可说是垂涎三尺。
一个对营养一窍不通的家伙,竟然会是食品营养委员会小组的主席。
报告中关于添加糖的建议,就像对蛋白质的建议一样令人跌破眼镜。大约在食品营养委员会报告公布同时,世界卫生组织和联合国粮农组织也完成了一份关于饮食、营养和预防慢性疾病的新报告,其中一名小组成员菲利普·詹姆斯(Phillip James)教授是我的朋友,他也是小组关于添加糖建议的发言人。稍早前曾传出,这项报告的研究发现指出,世卫组织/粮农组织准备将添加糖的摄取安全上限定在10%,远低于美国食品营养委员会的25%。
然而,就像先前关于添加糖的报告 7 一样,政治介入了报告,根据世卫组织主任办公室发布的新闻稿 8 ,总部在美国的“糖业协会”和“世界糖业研究组织”代表种糖和制糖产业的利益,发起强烈游说运动,希望推翻世卫组织的报告并封锁消息,他们显然不喜欢安全上限定得这么低。
根据伦敦《卫报》报道 7 ,美国糖业界威胁要“让世界卫生组织屈服”,直到世卫组织放弃有关添加糖的摄取原则。世卫组织 8 人士形容这项威胁“和恐吓信没两样,而且比烟草产业施加的压力更大” 7 。这个以美国为总部的组织甚至公开扬言,如果世卫组织执意要将上限定在这么低的10%,他们就要游说美国国会减少美国对世卫组织的4.6亿美元资助!在业界致函卫生与公共服务部部长汤米·汤普森(Tommy Thompson)后,就有报道指出布什政府倾向支持糖业。当时,我和多名科学家听到消息后,就与我们的国会代表联络,希望能阻止美国糖业公司这种无法无天的铁腕做法。
因此,就添加糖来说,我们现在有两种不一样的“安全”上限:国际组织公布的10%和美国公布的25%。为何会出现如此巨大的歧异?是糖业界成功控制美国食品营养委员会报告,对此世卫组织/粮农组织没辙吗?而食品营养委员会科学家所做的蛋白质建议,又意味着什么?这些出入很大的数值,已经不是科学诠释的不同,而是赤裸裸的政治势力介入。世卫组织的詹姆斯教授和同事勇于承受压力,而食品营养委员会团体似乎已经交了白旗。这个美国小组接受M&M糖果公司和软性饮料公司的资助,因此它有没有可能会对这些糖业公司感到亏欠?附带提一句,糖业界在对抗世卫组织的报告结论时,非常仰赖 7 食品营养委员会公布的25%上限。换句话说,食品营养委员会提供给糖业界一个相当友好的建议,让他们得以扭转局面,并利用这项发现作为反对世卫组织报告的依据。
我们至今仍不晓得为何企业界能发展出如此庞大的影响力!一般来说,业界会利用一些学术界的公众人物成立咨询公司,而后这些人就会离开学术界,担任公司处于决策位置的领导角色。不过这些顾问继续顶着学术界的帽子,举办座谈会和研讨会、受人委托撰写评论、担任专家决策小组主席,或出任主要专业协会的干部,这些以科学为基础的组织负责制定重大决策和开发宣传品,而组织中的领导位置就吸引这些学术人士过去。只要坐稳位置,这些人就有机会借由挑选委员会成员、座谈会演讲者及管理人员等,将和自己不同路的人一网打尽。对于这种团体最有帮助的人,是那些具有相同偏见,或是不在乎是谁在“发号施令”的同行。这种手法堪称“出老千”,相当管用。
以食品营养委员会的例子来说,这个小组的主席是与乳制品业关系匪浅的大学教授,他协助小组挑选出“对的人”并拟定报告议题,而这个重要角色可以说任何人都可以做。你也许会很惊讶,学术界科学家可以一边进行政府所赞助且攸关大众利益的活动,同时又接受企业的报酬。他们甚至能替向来不准跟企业界打交道的政府单位设定议程,这是个很大的“利益冲突”漏洞,让企业得以透过学术界的侧门,施展影响力。事实上,整个体制都已落入企业界的掌控中,政府和学术界各司其职,大多是在做企业希望他们做的事。
除了M&.M糖果公司,食品营养委员会的企业赞助商还包括主要的食品和药品公司,他们也会从较高的蛋白质和糖分摄取限制中得利 2 。美国主要的乳制品集团“达能”和“国家生命科学学会”(约50家食品、补充剂和药品公司的名誉单位)皆资助食品营养委员会报告。这些企业包括可口可乐、塔可钟(Taco Bell)、汉堡王、雀巢、辉瑞制药和罗氏维生素(Roche Vitamins) 9 。有些药品公司直接赞助报告,其他则通过国家生命科学学会。我不记得我服务的科学院专家小组曾经收过任何一家私人公司的资助。
这个故事似乎并没结束。食品营养委员会主席一直是多家主要乳制品公司的重要顾问,像全国乳制品委员会、主要的乳制品厂商“美赞臣”、雀巢公司和一家达能酸奶分公司 10 。同时,他也是“饮食指南委员会”的主席,负责设计“食品指南金字塔”,并拟定关于“全国学校午餐和早餐”计划的全国营养政策、“食物券计划”,以及“妇女、婴儿和孩童补助喂食计划” 1 , 10 。身为“饮食指南委员会”主席,他并没有依据联邦法律规定,公开他和食品业的私人财务关系 11 。最后,由“责任医疗医生委员会” 12 申请的法院命令,强制他和同事公开他们与食品业的关系。虽然主席与企业界的关系比较重要,但11位委员会成员中有6位与乳制品业有牵连 10 , 11 。
整个发展公共营养资讯的体系,就跟我曾担任“公共营养资讯委员会”主席时的情况一样,都被拥有资源、利益攸关的企业界入侵和吸收。企业界掌握大权,他们收买一些在学术界和政府都占有一席之地、拥有相当大影响力的学术界打手。
令人难以理解的是,虽然政府科学家不能收受私人企业报酬,但他们在学术界的同行却要多少就拿多少。接着,这些学术中人就与他们在政府的同行合作来主导大局。然而,限制学术人士接受公司顾问职位并非解决之道,因为他们会将行动转到地下。所以,最佳的解决之道就是将企业界和个人的关联公之于世,让每个人都知道。这符合所有人的利益,而这些关联不应该是我们必须诉诸法律才能发现的事。
为避免你认为这份食品营养委员会报告不过是5秒钟的新闻声明,马上就会丢进华盛顿某处的老柜子里存档惹灰,让我向你保证,数千万人会直接受到这份报告所害。根据报告摘要 13 ,小组订出的营养摄取量建议是:
食物的营养标签、饮食指南金字塔,以及其他营养教育计划的依据……可用来决定以下食物的种类及分量:
①由“妇女、婴儿和儿童补助喂食计划”以及“学校午餐计划”等“儿童营养计划”所提供的食物。
②由医疗保险医院和疗养院所供应的食物。
③在食品中找到,而且应与特定营养物结合才能提高营养价值的成分。
④其他重要的联邦和州立计划和活动,像设定饮食标签所用的参考价值,及所使用的食物。 13
“学校午餐计划”每天提供2800万名学童食物,有了这样的官方建议摄取量后,我们可以任意将任何想得到的农产品,塞进肥胖和糖尿病罹患概率都史无前例高的孩童嘴里。顺带一提,这份2002年食品营养委员会的报告对孩童只做出一点例外建议,就是孩童摄取的总卡路里中脂肪可以占40%,比其他人的35%更高,而且也能降低慢性疾病的罹患概率。“妇女、婴儿和儿童补助喂食计划”则影响另外700万美国人的饮食习惯,而医疗保险医院计划每年则照顾数百万人。我们大可以放心表示,这些政府计划提供的食物每个月至少照顾到了3500万美国人。
整个体制都落入企业界的掌控之中,政府和学术界各司其职,但大多是在做业界希望他们做的事。
至于那些并未直接受到政府照顾的人,这项营养资讯仍会产生严重后果。自2002年9月起,全国营养教育计划已经纳入这些新的营养指南,包括小学、大学、健康专业计划及其他社区计划。另外食物标签也会受到这些改变影响,而营养资讯就会透过广告宣传,悄悄渗透进我们的生活。
几乎所有2002年食品营养委员会报告造成的影响都会造成严重危害。在学校,我们的下一代会摄取更多脂肪、肉类、牛奶、动物蛋白和糖分,而儿童也会认为把这些食物和健康画上等号。这样的结果非同小可,下一代将会步入肥胖、糖尿病和其他慢性疾病的道路,然后一直认定自己在吃对的食物。同时,我们的政府和学术界打手就可以尽情地将更多肉食、脂肪、动物蛋白和糖分倾销给社会上最贫困的一群人,比如参加“女性、婴儿和孩童补助喂食计划”的人。这样的做法对美国公民来说,是既不负责任又麻木不仁的漠视。当然,这些女性和婴儿并没有付钱资助研究、捐钱给政府、给学术界特殊的恩惠,或是资助政府小组!对于其他注重营养的人来说,每当他们去见营养学者、医生、营养师,或去社区健康中心,可能就会有人告诉他们高脂肪、动物蛋白、肉类和乳制品的饮食,符合健康标准,也不必担心吃过多甜食。此外,关于公共机构的告示牌海报上,也会开始提供新的政府营养指南。
简言之,这份2002年食品营养委员会报告是我见过的最全面也最退步的营养政策声明,在未来多年内,将会直接或间接造成美国人染病。
政府不仅未能通过建议和报告去促进大众健康,而且也浪费了利用科学研究的大好机会。美国国家卫生研究院负责调拨至少80%~90%的经费,去进行将来刊登于科学文献中的生物医学和营养相关研究。为了应付各种不同的健康议题,美国国家卫生研究院还成立27个专门研究所和中心,其中包括两个最大的“国家癌症研究所”以及“国家心肺及血液研究中心” 14 。美国国家卫生研究院2005年的预算经费将近290亿美元 15 ,是美国政府最主要的医学研究中心。
但是说到营养研究,有件事却出了错。因为尽管营养对于健康具有重要意义,而且公众利益也系于此,但美国国家卫生研究院27个研究所及中心之中,却没有一个是专门研究营养的。美国国家卫生研究院坚持的其中一个论点是,在目前现有的研究单位里,都已经很重视营养问题,但我们都知道事实并非如此。表16.3显示了美国国家卫生研究院资助的不同健康议题,依优先顺序排列 16 。

在美国国家卫生研究院2004年的280亿美元预算中,只有约3.6%是跟营养有关的计划 17 ,而24%是跟预防疾病有关。
这听起来不算太坏,但事实上这些数字有严重误导之嫌。因为就像我在本书中已提到的,大部分的预防和营养预算,实际上都跟预防和营养无关。我们听不到关于饮食模式出现令人振奋的研究,也不会有人告诉我们饮食会对健康造成什么样的严重后果。相反,这些预防和营养预算都将花在研制药物和营养补充剂上。几年前,美国国家卫生研究院历史最悠久的国家癌症研究所主任对预防所下的定义是:“为了直接预防或抑制恶性转 化,及找出、查明特征并操控可能有效抑制病情的因素,以及尝试推动预防措施所做的各项努力 。” 18 所谓的“预防”措施其实就跟操控个别化学物质有关,至于“找出、查明特征并操控因素”在药物研究方面,已非秘密密码。
在美国国家卫生研究院2004年的280亿美元预算中,只有约3.6%的经费赞助跟营养研究有关的。
如果从另一种观点来思考,在1999年时,国家癌症研究所有29.3亿美元预算 19 ,而在“最主要”的“每日五蔬果”计划中,癌症研究所斥资50万~100万美元教育大众每天摄取五份以上的蔬菜水果 18 ,但这项计划也不过只占总预算的1/300(0.0256%),也就是10000美元中的2.56美元!如果这就是“最主要”的活动,那我就得为“次要”活动掬一把同情之泪。
此外,癌症研究所也资助两项历时多年的大型研究,包括哈佛大学的护士健康研究和女性健康促进计划,主要是在测试荷尔蒙替代疗法、维生素D和钙补充疗法,以及预防乳腺癌和结肠癌的低脂饮食法之功效。然而,这些和营养有关的稀少研究却不幸地具有某种瑕疵——这些研究的设计都是一次只研究一种营养成分,而且实验的对象全都摄取高度危险的动物性食物。这些研究极有可能会制造出一些代价极高,而我们又不需要的混乱。
如果我们纳税人缴的钱只有极少数用来资助营养研究,那么这些研究到哪去筹措资金?事实上,每年美国国家卫生研究院都用几乎全部的税钱去资助药物、补充剂和机械设备的研究费用。但在本质上,你我所资助的大部分生化医学研究,其实是在找可以研发和上市的药品。《新英格兰医学期刊》的前编辑玛西亚·安琪尔(Marcia Angell)总结得妙,她写道: 20
……制药界享受政府特别的保护和补助。许多初期的制药基本研究都由国家卫生研究院出资赞助。通常只要再过不久,当研究露出实用性的曙光时,制药公司就会开始插一脚。此外,业界还享受免税优惠,不只是研究和研发成本免税,就连庞大的行销开支也可免税。在1993~1996年间,一般美国主要企业的税率是盈收的27.3%;同一期间,据说制药界的税率只有16.2%。更重要的是,制药公司享受政府授予的17年新药垄断权,也就是专利保护权。只要药物取得专利,其他人就不得销售,而制药公司就可以任意喊价。 20
我们纳税人缴的钱是用来让制药产业更加有利可图。有人可能会以大众健康已有进步来替自己辩白,但令人忧心的事实是,一长串关于药物、基因、设备和技术的研究并不会治好我们的慢性疾病。慢性疾病主要是因为饮食习惯不良,对身体造成错综复杂的攻击所致,光是借由任何一种化学物质的介入,永远不可能达到和摄取健康食品一样的功效。此外,以药物形式出现的个别化学物质可能会相当危险。国家癌症研究所表示:“显而易见的是,目前大部分的疗法或多或少都有不好的副作用” 21 。但是摄取健康饮食就没有任何危险,而且好处多多,无论是事前的疾病防治或事后疾病治疗都能省去不少成本。那么,为何我们的政府要放着支持膳食治疗的科学研究不管,而去研究可能没有效果,又具有潜在危险的药物和设备呢?
说到公共营养政策,我想说个小故事,它可以说明我在乎的优先顺序。我以前在康奈尔大学教过一位研究生,名叫安东尼娅·德马斯(现在是安东尼娅·德马斯博士)。她的教育博士论文是关于对小学生推广健康的食品及营养课程 22 ,并将这些健康食品纳入学校午餐计划。她在进行研究计划之前,先以义工妈妈的身份,在她小孩的学校做了17年的研究,而我则担任她论文其中一部分的营养顾问。
美国农业部执行这项造福2800万名学生的学校午餐计划,大部分是仰赖政府补助的食品库存,而且这项政府计划大部分采用动物性食品,甚至还要求参加计划的学校必须买得到牛奶。也就是说,对于地方而言,这项要求通常意味着摄取牛奶是义务的行为。
德马斯博士在学校午餐计划的创新研究相当成功,孩子们很喜爱这种学习方式,而且当他们排队领午餐时,也都非常兴奋能吃到健康食物。接着,当孩子回到家后,就会说服父母摄取健康食物。德马斯博士的计划赢得“最有创意的饮食指南做法”及“最优秀的营养教育”等国家大奖。而这项计划最终也证实受到全美300多项学校午餐及行为康复计划的欢迎,包括分布于夏威夷、佛罗里达州、印第安纳州、新英格兰地区、加利福尼亚州和新墨西哥州等地学校。为了落实这项努力,德马斯博士在纽约成立了非营利组织“食物研究所”,而且关键她的计划是全植物食品。
机缘巧合下,我有幸到华盛顿与艾琳·肯尼迪博士(Eileen Kennedy)会晤,那时她是美国农业部“营养政策和推广中心”主任,对学校午餐计划和饮食指南委员会都涉入甚深,但当时显示她与乳制品业有关系;她现在则是美国农业部研究、教育和经济分部的助理次卿。我们当时讨论到德马斯博士创新的学校午餐计划,和这项计划如何受到全国瞩目。最后,我对她说:“你知道,这项计划是全植物食品。 ”而她看了我一眼,然后当我是坏小孩般摇摇手指说:“我们不能这么做 ”。我当下做出结论,也就是说到健康,政府的态度不是为民服务,而是牺牲人民福祉,为了食品业和制药业服务。这其实是体制上的问题,是业界、学术界和政府结合起来决定国家健康的。业界负责提供公共健康报告的研究经费,而与业界关系深厚的学术界人士则扮演研发的关键角色。政府职位和业界职位之间存在一扇旋转门,以至于政府研究经费流向药品和设备的研发,而非营养研究。这个体制是由各司其职的人所建立,他们往往不晓得最高决策者是谁,及他们真正的动机为何。总而言之,这个体制是在浪费纳税人的钱,而且对于公共健康危害甚深。
说到健康,政府的态度不是为民服务,而是牺牲人民福祉,去为食品业和制药业服务。
你上次去看医生,听他告诉你什么该吃、什么不该吃时是什么时候?你可能从来没有这种经历!但是,现今慢性疾病受害者愈来愈多,而且大量的研究显示这全都是营养不良所致,而非基因有缺陷,更不是运气不好。那么,医学界为何不肯正视营养问题?
简单地说就是“八字真言”:金钱、自我、权力、控制!这样说可能不太公平,但是这些医生工作的体系,也就是需要为人民健康负责的体系,正在损害我们的健康。只有极少数医生是从营养学角度出发治疗病患,而且也没有人比这些医生更了解状况了!小考德威尔·埃塞斯廷医生和内科医生约翰·迈克杜格尔(John McDougall)等,都是这类少数医生,我和我儿子汤姆最近才和这些医生讨论了他们提倡全植物食品的经验。
在美国建国很久之前,荷兰拓荒者已在纽约市北部的哈德逊山谷开垦定居,其中一个移民家庭就是埃塞斯廷家族。他们在1675年开始经营农场,过了九代后,这个农场还是属于埃塞斯廷家族。埃塞斯廷博士和妻子安拥有数百英亩的哈德逊山谷农场,距离纽约市只有逾两小时车程,他们在农村度过2003年的夏天、在农场工作、经营花圃、与儿孙共享天伦,并享受比他们过去在俄亥俄州克利夫兰更惬意的生活。
埃塞斯廷和安的房子很简朴,是个用储藏仓库改建的矩形大房子,其简朴的外观掩盖了它是美国最古老农场家族的事实。只有进一步检视,才会发现这个地方的与众不同,挂在墙上的是纽约州赠送的证书,用来表扬这个家族农场。旁边墙上挂着一支桨,这是埃塞斯廷医生1955年在耶鲁大学做赛艇手时用过的桨。当时耶鲁大学以5秒的优势领先哈佛大学获得当年的赛艇比赛冠军。埃塞斯廷说,他一共有三支桨,两支是另外两年赢得哈佛一耶鲁赛艇时用过的,一支是他1956年与耶鲁大学的校友一起获得奥林匹克赛艇金牌时用过的。
在楼下,有一张年代特别久远的老照片,展示了埃塞斯廷的曾曾祖父在农场上的风采。在房子拐角处,有一张令人印象深刻、颇有博物馆收藏物风格的埃塞斯廷家庭族谱图。而在走廊的另一端,则是一张埃塞斯廷父亲的黑白照片,他站在麦克风前面,和肯尼迪总统在一场白宫演说中交换意见。
我们坐着拖拉机参观完农场后,就坐下来跟埃塞斯廷聊些过往的事。自耶鲁毕业后,埃塞斯廷就在克利夫兰医院和伦敦圣乔治医学院受训。他忆起一些对他影响很深的恩师:小乔治·克莱尔医生(Dr.George Grile,Jr.)、特恩布尔医生(Dr.Turnbull)和布鲁克医生(Dr.Brook)。克莱尔医生是克利夫兰医院的名医,也是埃塞斯廷的岳父。克莱尔的贡献卓越,在质疑可怕的“乳房根除术” 1 方面扮演勇敢的领导角色,而特恩布尔和布鲁克也是享誉盛名的外科医生,此外,埃塞斯廷的父亲则是享誉全美的内科名医。然而,在埃塞斯廷记忆里,这4位“健康专家”却都“遭到心血疾病蹂躏”,像他的父亲和布鲁克医生分别在42岁及52岁时心脏病发。
这些都是他景仰的人,但是一说到心血管疾病,他们全都变得无助。埃塞斯廷摇摇头说:“你躲不过这种疾病,这些人在他们的黄金时期都是巨人,如今却都凋零 。”他花了一些工夫回忆自己的父亲,他说:“在我父亲过世前的一两年,我们每天都散步。他对我说,‘我们必须告诉大众如何活得健康’。他真的 在做了。他对于预防医学非常有兴趣,但是他现在却毫无头绪 。”埃塞斯廷父亲的兴趣,对他一生影响重大。
埃塞斯廷跟着这些人的脚步,获得了无数的奖项和证书:奥林匹克划船金牌、越南服役的铜星奖章、医生团主席、理事会会员、乳腺癌工作小组主任、克利夫兰医院甲状腺和副甲状腺科(全球首屈一指的医学机构)主任、美国内分泌外科医生协会主席、写过逾100篇专业科学文章,并且名列1994~1995年度美国最佳医生名单 2 。他记得:“有10~15年的时间,我都是一般外科部门最会赚钱的医生。因为我是克莱尔医生的女婿,我只要没有完成工作,我就会很惊慌。虽然我在医院的地位很稳固,但我每天都很晚才回家 。”当时美国医学会主席要动甲状腺手术,他指定要埃塞斯廷操刀。
虽有这些褒奖、头衔和奖项,但即使埃塞斯廷做得再好,他的患者也没恢复健康:“有种挥之不去的感觉开始困扰我。我一直在注意病人术后恢复的情况 。”他有些动怒地说:“结肠癌的生存率有多少?并不是太乐观 !”他情绪低落地提到一位好友的结肠癌手术,在手术过程中,他们看到癌细胞已扩散到肠子,“就像你在马儿已经离开后,才到达马房 。”埃塞斯朝廷想起自己做过的每一次乳腺癌手术,对于乳房肿瘤切除和乳房切除,他表达出一种厌恶感,他说这种手段就像是:“你知道你无法改变病患的复原概率时,却正在毁损他们的身体 。”
他开始进行心灵探索,问自己:“我的墓志铭上会写些什么?动过5000次乳房切除手术!在俄亥俄州,你毁掉最多妇女的身体! ”自嘲完自己后,他真诚地说:“我想每个人都希望在离开这个世界时,能想着也许我对社会有一点贡献 。”
埃塞斯廷医生开始研读他经常医治的疾病的文献,他看了约翰·迈克杜格尔医生写的一些有名作品,包括一本名为《迈克杜格尔计划》 3 的饮食健康畅销书。他还读了一些比较国际疾病罹患率和生活方式关联的科学文献,和芝加哥大学病理学家做的一项研究,该研究显示非人类灵长类动物若摄取低脂、低胆固醇饮食能改善动脉硬化症。他开始了解这些疾病是由于摄取富含肉食、脂肪和高度精制化的饮食所引起。
然后,埃塞斯廷开始想用低脂的植物性食品饮食去治疗心脏病患,而在1985年,他跑去找克利夫兰医院院长讨论他的研究,但院长说她从没听过食疗法可以改善人类的心脏问题。不过,埃塞斯廷仍然相信自己走对了路,于是他在接下来数年间悄悄进行研究。后来他出版了一项针对18名心脏病患所做的研究,显示只要利用低脂的植物性食品配上少量的降胆固醇药物,就能达到医学史上最有效的改善心脏病的目的。
“金钱、自我、权力、控制”,可以形容大部分的医生,也就是说,负责人民健康的体系正在损害我们的健康。
埃塞斯廷成为食疗法的专家,也有证据证明他自己的论点,但有些医学界人士不但未将他视为英雄,反而希望他赶快消失。他从顶尖的、自己口中的“努力打拼的蠢蛋外科医生”到食疗法的拥护者,现在人家偷偷在背后叫他“抱子甘蓝医生”。
上述故事有趣的地方在于,这个男人曾到达受人敬重的专业领域的巅峰,但他却勇于尝试不一样的东西,而且也成功了,但他却很快发现自己已被拒于他所处的领域之外。因为这种相当于扼杀标准疗法的做法,已威胁到医疗体系现状。
埃塞斯廷的一些同事瞧不起他,说他的做法太极端。有些医生则以“我认为这项研究对于此领域而言,理论基础太过薄弱 ”来对他嗤之以鼻。但若我们考虑到国际性研究、动物研究和介入性研究的深度和广度后,就会觉得上述评论很荒谬。有些医生就对埃塞斯廷说:“好啊好啊,但没人会那样吃东西,我甚 至连叫我的病人戒烟都做不到 。”而埃塞斯廷的回答是:“嗯,你真的没受过这类训练,这跟做心脏搭桥手术一样需要专业技术,而我通常需要3个小时辅导病人戒烟 。”更别说事后定期追踪和监控病人健康需要的勤奋和毅力。有个病人告诉他的心脏病医生说他想见埃塞斯廷,也想进行他的饮食计划好改善心脏病情,但医生对他说:“你听我说,心脏病是没办法扭转的 。”你原本以为,医生听到能治好病人的消息,应该会更兴奋!
说到医生不愿接受全植物饮食,埃塞斯廷说:“你不能泄气,这些人都不是坏人,他们是(克利夫兰医院)60名心脏病科医生,已经是最相信我这套方法的人,只是他们碍于权力结构而显得有些害怕罢了 。”但有时埃塞斯廷还是难免会感到泄气。早些时候,当他首次提出可用食疗治疗心脏病时,他的同事是以谨慎的态度欢迎这项想法。当时埃塞斯廷认为,同事可能因为食疗对于改善人类心脏病情的相关科学研究不足,才会出现这种态度。然而到了后来,科学研究取得前所未有的成功,这些研究资料也相当充分、一致且深入,但其他人仍然不愿接受他的意见:
你带来一位心脏病科医生,他通晓“乙型交感神经接受体阻断剂”(beta blocker),了解“钙拮抗剂”(calcium antagonist),也知道如何将导管插入心脏,进行心脏血管成形术,或心脏激光、支架术等精密技术,而且不会让病人感到痛苦。在手术室里,护士们众星捧月般地围在医生边上。我的意思是,天啊,医生太喜欢这种感觉了。这些人骄傲自大的程度你是想象不到的,如果有人去跟他们说“你知道,我想我们可以用抱子甘蓝和西兰花来治疗心脏病”,而医生的回答“什么?我学了这么多垃圾知识,赚了这么多的钱,而你现在想要把它全部带走吗?”
这个人确实可以跟埃塞斯廷一样用抱子甘蓝和西兰花,治好病患,且结果比任何已知的药物或手术都有效。突然之间人们不得不承认这的确有效,而且效果比99%的所谓专业治疗手段都来得好。埃塞斯廷总结了他的要点:
心脏病科医生应该是心脏病的专家,但是他们却没有治疗心脏病的专业技术,当有了这点自觉后,他们会变得非常有防范意识。他们可以治疗心脏病的症状、能应付心律不齐,也可以进行介入性治疗,但却不懂得如何通过营养疗法来治病……想象一下营养学家去训练心脏外科医生,是什么样的一幅画面?
埃塞斯廷发现,病人自己就能掌控自己的健康,对许多医生而言就是项挑战,毕竟这些专家就是训练来成为健康治疗的支配者。“想到病人可以更敏捷、迅速、安全地操控健康,对医生而言都是一大挑战,是难以忍受的事 。”医生虽有器具、技术、训练和知识,但最有效的方法却是引领病人选择最正确的生活方式。不过,埃塞斯廷指出,医生并非参与阴谋的坏人:
只有新生儿才喜欢改变,这是人类自然的天性。不管你走到哪儿,99%的人饮食方式都不正确。有这么多的人的意见与你相左,因此很难叫99%的人对着属于1%的你说:“对啊,你是对的,我们都错了。”
另一项障碍是:医生欠缺营养知识,埃塞斯廷和一些无知的医生互动后的印象是:“医生欠缺专业知识,不知疾病是能扭转的,而你一定会想知道,到底这些人读的是什么文献? ”
医生的知识往往只限于标准疗法:药物和手术。“20世纪的医学须提供什么东西?药物和手术,对吧? ”埃塞斯廷往前倾身,淡淡一笑,看来好像要讲国王的新衣的故事,但他说:“然而究竟谁会说,‘也许我们应该阻止疾病’ ?”依埃塞斯廷的经验,阻止疾病并非当今现状的主要选项。
当今医学的现状非常仰赖药物和手术,而将营养和生活方式排除在外;医生根本没有受过营养学的训练,也不知道营养和健康的关系。1985年,美国“国家研究委员会”资助一个专家小组,进行美国医学院营养教育的数量及品质调查 4 ,研究报告写得很清楚:“委员会断定美国医学院的营养教育计划,大部分都不足以应付医学界现在及未来的需求 。” 4 但这项发现其实了无新意,委员会发现在1961年“‘美国食品营养协会医学委员会’报告指出,美国医学院的营养 学教育未能获得充足的认同、支持和关注 。” 4 , 5 换句话说,早在40多年前,医生自己就说他们的营养学训练不足,但到了1985年情况仍没改变。 6 , 7
这个情况相当危险,因为医生的营养学训练不是不足,而是根本不存在。1985年,国家研究委员会的报告发现工程师在医学院就读期间,平均只上过21小时的营养学训练课程(约两学分) 4 。事实上,大部分接受调查的学校都只有不到20小时的营养学课程,即1至2个学分。相比之下,在康奈尔主修营养学的学生将接受25~40学分的训练课程(约250至500个小时),而合格营养师将需要500多小时的修课时数。
更糟的是,多数的营养学课程都是在医学院头一年并入其他基础科学课程一起上,而非跟肥胖、癌症、糖尿病等公共健康问题一起教授。在1985年的政府报告公布时,“美国医生学生协会”主席威廉·凯斯勒(William Kassler)写道 8 :
大多正式课程里的营养学都是并入其他课程中一起上,像生物化学、生理学和药理学往往是最常涵盖营养学教学的课程。然而在这类课程中,营养学部分经常是简单带过,重点仍然放在主要的课程教学。很有可能课程都结束了,还不晓得营养学的部分已经上过。此外,营养学是由兴趣和专长都在别处的教授来教导,根本就行不通。
情况还可能更糟!一旦真的有和公共健康问题有关的营养教育课程,猜猜看是谁提供这些教育教材?乳制品集团“达能”、“鸡蛋营养委员会”、“美国营养者协会”、“全国乳制品委员会”、“雀巢临床营养公司”、“惠氏实验室”、“必治妥施贵宝公司”、“百特医疗产品股份有限公司”和其他组织,都参与“医学营养学”计划和“医学营养学课程计划” 9 , 10 。你认为这支由动物性食物生产商和药界代表组成的“全明星队”能够客观判断和推动最理想的营养计划吗?事实上,这些组织也拟定了营养课程表,包括免费赠送医学院的光碟,而到了2003年年底,112所医学院都在使用这份营养学课程表 11 。根据组织网站表示:“我们正为大学营养系学生、继续攻读医学教育的学生及其他健康专业同好,研发不同版本的营养课程表 。”此外,乳制品业也资助医学院的营养教育研究调查 12 ,并成立“享誉盛名”的奖项 13 , 14 ——不管哪里有机会,业界都准备好要获取利益。
病人可以更敏捷、迅速、安全地操控健康,这对许多工程师而言不只是一项挑战,而且还是难以忍受的事。
你不应认定医生就比你的邻居和同事,更了解食物及食物与健康之间的关联,因为没受过营养训练的医生可能让糖尿病患者喝牛奶和高糖的奶昔代餐、让想减重的患者吃高脂肪饮食,或让有骨质疏松症的患者喝牛奶。
现今医学教育中亦没有足够的“以营养为本的医生典范”,最近一项研究显示:“这种以营养为本的医生典范严重不足,可能是针对住院实习医生的营养学教学中最大的局限。 ” 12 我怀疑这些医学计划之所以缺乏以营养为本的医生,主要是因为在聘请医生时并未将这些以营养为本的医生列为优先选择,而约翰·迈克杜格尔医生最了解这种情况。
迈克杜格尔医生长期以来倡导全植物饮食法,时间比我知道的开业医生都要久。他写过10本书,他的营养和健康知识渊博,比我认识的医生和营养学的同事都厉害,最近我们在他北加利福尼亚的家中见面,他最先介绍给我看的就是他书房后面摆放的四五个金属档案柜。我看全美国也找不到第二个迈克杜格尔医生,他搜集了那么齐全的饮食和疾病相关科学文献,而且最重要的是,迈克杜格尔对全部文献都了若指掌。此外,他每天都要花几小时上网看最新的期刊文章。如果要说谁是教育界中完美的“以营养为本的医生典范”,绝对非迈克杜格尔医生莫属。
迈克杜格尔在成长早期,吃的是油腻的西方饮食,他一天吃四餐:早餐是复活节大餐、午餐是感恩节大餐、晚餐是圣诞大餐,而点心则是生日派对大餐。但就在他18岁上大学前的数个月,迈克杜格尔中风了。在恢复健康后,他对人生有了新看法,他成为全部科目都拿A的优秀大学生,在密歇根州完成医学院学业,并在夏威夷担任实习医生。他选择了在夏威夷岛执业,在那里照顾数千名患者,有些是最近从中国大陆或菲律宾来的移民,有些则是第四代的华裔或菲裔美国人。
在那里,迈克杜格尔成了不快乐的医生。很多病人的健康问题都是慢性疾病所致,像肥胖症、糖尿病、癌症、心脏病和关节炎。用上学时学到的方法去治疗患者,即依照标准的药物和步骤,但很少人因此恢复健康,这时他很快地发现自己的医生生涯出现严重缺陷。此外,他开始从病患身上学到其他东西:那些从亚洲来的第一、二代亚裔美国人,吃的是比较传统、以稻米和蔬菜为主食的亚洲食物,这让他们的身材苗条、健康且未得慢性疾病,但完全以美式饮食为主的第三、四代亚裔美国人,却罹患肥胖症、糖尿病和其他慢性疾病。迈克杜格尔就是从这些人身上,开始注意到饮食对于健康的重要性。
因为迈克杜格尔没有医好患者,而且他用的药物和步骤也没有发挥作用,所以他决定再进修,报名檀香山“皇后医学中心”的研究生医学计划。在那里,迈克杜格尔开始了解医学机构如何画地自限,以及医学教育如何影响医生的想法。
迈克杜格尔继续进修,想了解如何让他的药物和医疗程序更臻完美,好让自己能成为一名更优秀的医生。但在观察有经验的医生用药物和步骤治疗病患后,他了解到,这些医生并未做得比他好,他们的病患不只是继续生病,甚至还更加严重。迈克杜格尔知道不是自己,而是医疗体制出了问题。于是他开始研读科学文献,之后,他就深信全植物饮食既可能预防疾病,也可能治好患者,但没人愿意接受这事实。
在这种环境下,食疗被视为骗术。迈克杜格尔问:“难道饮食和心脏病无关 吗 ?”他的同事会告诉他,他找到的科学证据是有争议的,于是迈克杜格尔继续研读科学报告,好再跟同事讨论,但是结果只让他更困惑:“我读了这些文献,根本找不出争议,因为文献写得相当清楚 。”在那些年间,迈克杜格尔渐渐了解为何这么多医生会认为食疗有争议:“科学家坐在早餐桌前,一手拿着报纸,上面写着胆固醇会伤害你的动脉,还会置人于死地,而他另一手则拿着叉子将培根和鸡蛋送进嘴里。接着他会说,‘这里令人感到有些困惑,我搞不清楚状况了’。而这就是争议所在,整件事就是如此。”
迈克杜格尔说了一个故事:一名38岁的男子带着妻子去找他,当时正值男子二度心脏病发之后。迈克杜格尔当时是住院实习医生(并非主治医生),他问男子知不知道该怎么做,才能避免第三次可能致命的心脏病发。男子看来沮丧又气馁,他说:“我无能为力了,我不抽烟不喝酒,还坚持运动,而且在上次心脏 病发作之后,就照着营养师开出的菜单吃东西,我现在已经无计可施。”
令人心惊的是,大部分的医生根本没有受过营养学的训练,也不知道营养和健康的关系。
迈克杜格尔告诉这对夫妇他的饮食观念,而且还跟男子说,如果饮食正确,他可能可以不药而愈,结果夫妻俩欣然接受这个好建议。迈克杜格尔跟他们谈了很久,而他离开房间后感觉棒透了,他终于帮到人了,他终于尽到了医生本分。
这次谈话谈了约两小时,后来迈克杜格尔被叫进“医务长”办公室。医务长拥有支配住院实习医生的权力,若他开除实习医生,代表的不只是工作不保,就连医生生涯也将毁于一旦。那对夫妻兴冲冲地告诉主治医生他们听到的消息,医生听完后只说那不是真的,便立刻叫迈克杜格尔到医务长办公室报到。
医务长对迈克杜格尔声色俱厉地教训了一番,迈克杜格尔记得当时的话是:“我已经超出我住院实习医生的本分。我应该更加努力钻研医学,并且早点放弃那些饮食和健康有关的愚蠢言论 。”医务长话讲得很清楚,迈克杜格尔目前的工作和未来的医生生涯都已岌岌可危,他在未完的实习日子里最好保持缄默。
在迈克杜格尔毕业当天,他跟医务长有了最后一次谈话。迈克杜格尔印象中的医务长很聪明、心肠好,但是相当拘泥于现状。当时医务长要迈克杜格尔坐下,然后对他说:“约翰,我认为你是个好医生,而我也希望你知道这点。我想要你知道我很喜欢你的家人,那也是为什么我要对你说这番话的原因。我担心你会因为那些饮食的疯狂想法而饿死,以后只有流浪汉和嬉皮士才会找你收留他们。”
迈克杜格尔听完后整理自己的思绪后说:“情况可能是如此,那我只好饿死,但我就是不能让人们接受那些无用的药物或手术。话又说回来,我认为你才是错的,我想那些来找我看病的不会是流浪汉和嬉皮士,而是很有成就的成功人士。然后他们会扪心自问,‘我这么成功,可是怎么会这么胖? ’”说到这里,迈克杜格尔看了看医务长的肥肚腩,然后继续说,“他们会问,‘我既然这么成功,为什么我的健康和未来会失去控制?’这时他们会看我有什么话好说,然后会买我的账。 ”
迈克杜格尔在他的正规医学教育经历中只上了一小时的营养学训练课程,而在那堂营养课上他只学了该使用哪个婴儿配方奶粉。他的经验也说明了,医生所受的营养教育真的不够。
迈克杜格尔碰到另一个医学界失去信用的重要领域,就是医学教育和药品公司同床共枕的关系,而且已有很长一段时间了。迈克杜格尔深入地探讨这个问题,以及教育体制如何遭受污染的问题。他说:“医生造成的问题是从教育开始,因为整个教育体制,从教育到研究,都是由药品 业支付费用。药品界已收买了医学界的思想,也就是从你一进入医学院就开始受到影响,而后你在医学院里的一切,都是由药品界负担。”
科学家一手拿着报纸,上面写着胆固醇会伤害你的动脉,还会置人于死地,而另一手则将培根和蛋送进嘴里。
迈克杜格尔并非唯一批评医学界和药品界挂钩的人士,许多知名的科学家已发表了他们严厉的声明,显示医学界有多腐败。这些普遍的观察包括:
①业界会送礼讨好医学院学生,包括餐点、娱乐和旅游,并举办演讲等教育活动,但其实是药品广告宣传,还会定期召开会议,而演讲人是制药公司发言人。 15-17
②医学院研究生(实习医生)和其他医生会因药品销售人员提供的资讯,改变他们开处方的习惯 18-20 ,就算这些资讯总体上讲是正确的,但因此改变处方习惯对病人来说是不合适的 17 , 21 , 22 。
③医学研究和学术界其实是听制药公司的指示行事,因为制药公司可以设计研究,让公司“草草完成”研究 23 , 24 。研究人员和制药公司间可能存在直接的利益关系 15 , 25 ,制药公司可能负责搜集和整理原始资料,让研究人员检视挑选过的资料 23 , 26 ;制药公司可能保留是否出版研究结果的否决权,且对于任何因研究而产生的科学刊物保有修改编辑权 23 , 25 , 27 ;制药公司可能聘请公关公司撰写科学文章,并在文章写好后找到愿意挂名的研究人员。 26
④主要的科学期刊变成制药公司行销的工具。一些居领导地位的医学期刊,主要收入来自药品广告,但这些广告并未经过期刊充分检验,而且制药公司时常提供关于药品的误导声明。也许更令人惊慌失措的是,大部分期刊中的临床试验研究都是由制药公司出资赞助,而且研究人员与制药公司的利益往来并没有充分曝光。 24
过去几年来,主要医学中心都证实爆发过上述丑闻。比方说,一名女科学家发现研究中的药物具有强烈副作用,而且实际上没有真正的效用后,立刻遭受制药公司和所属学校各种方式的诽谤中伤;另一名科学家公布抗忧郁药可能出现的副作用后,立刻失去在多伦多大学的教职工作 26 ,类似例子不胜枚举。
《新英格兰医学期刊》的前编辑玛西亚·安琪尔博士,曾撰写过一篇相当犀利的评论,名为《医学研究是用来出售的吗?》 15 :
临床研究人员和业界的联系不只是金钱上的支持,还包括其他一连串财务安排。研究人员担任药品公司顾问并负责研究公司推出的产品、加入顾问团和发言人团队、讨论专利和版税安排、同意在公司找人代笔的文章上挂名、在公司主办的座谈会上宣传药品和器具,并收受昂贵礼物及豪华旅游行程。许多研究人员甚至拥有公司股权。
安琪尔博士继续指出会让研究结果有偏差的金钱挂钩,不管是在研究内容或报道研究的方式都会出现偏差。但比造假的研究结果更危险的是,只有药品研究才会获得公司赞助和承认。在医学界中,关于疾病成因和非药品介入性的研究不会出现,例如研究人员可能只会想尽办法找出减肥的药物,不会花时间和金钱去教导民众如何活得更健康。安琪尔博士写道 15 :
以教育角度来说,医学院学生和住院医生在业界代表持续的监护下,学习去依赖药物和器具,远超过他们应该依赖的程度。就像对医学界常有的批评,年轻医生学会用药物应付每一种问题(而且药品公司代表都有办法解释)。此外,医生也习惯接受业界的礼物及好处,而业界就用这些殷勤举动去影响他们此后所受的医学教育。学术性质的医学中心成了业界的研究前哨,过分强调药品和器具的研究。
在这种环境下,营养怎么可能得到公平和诚实的重视。情况只会变得更糟,正如迈克杜格尔医生所说:“我再也不知道该相信什么了,我看到报纸上写我应该开给我的心脏病人两种心脏病药:‘乙型交感神经接受体阻断剂’和‘血管紧收素转化酶抑制剂’(ACE inhibitor),我不知道这样到底对不对。老实说,我真的不知道,因为‘药物研究’已经受到污染。 ”
你认为下列报纸头条互有关系吗?
“学校研究报告出现利益冲突”(药品公司和研究人员) 28
“研究指出,儿童使用的处方药呈倍数增长” 29
“调查:医生开的用药指导多与药品公司有关” 30
“正确开立的处方药付出惨痛代价:数百万人受到有毒药物反应的影响” 31
我们因为容许这些医学偏见的存在而付出相当高的代价。最近一项研究显示,五种新药中就有一种会在包装上加注“黑框警语”,警告大众服药后可能产生致死或严重伤害的未知有害反应,或是在25年内就会从市场上收回 32 。另外,20%的新药会有严重副作用,而且超过10万美国人因为正确服用医生开立的处方药而丧命 33 ,成为美国人其中一项主要死因!
迈克杜格尔医生完成正式医学教育后,就在夏威夷欧湖岛执业,他开始撰写关于营养和健康的书籍,并且渐渐在国内打响名号。在20世纪80年代中期,迈克杜格尔接受了加州纳帕谷的“圣赫勒拿医院”的邀约,到他们医学中心就职。这家医院是基督复临安息日会医院。
迈克杜格尔在圣赫勒拿医院的好日子持续了好几年,他利用营养知识去治疗病患,而且相当成功。他治疗了逾2000名重病患者,而且在这16年多的时间里,他从未吃过官司,就连一封投诉信也没收过;不过,也许更重要的是,迈克杜格尔亲眼见到这些病人恢复健康。他也持续发表著作,并维持他在国内的好名声,但是随着时间流逝,他知道事情跟他刚开始到医院时已经大不相同,他说:“我只是不认为自己来对了地方。我们一年有150~170个病人,但是也就仅只如此,这个数字从未成长。我们没有得到院方的支持,而且换了好几个主管。”
他跟医院其他医生有过一些小冲突。有一次,心脏科反对迈克杜格尔对于心脏病人的诊治方式,而迈克杜格尔告诉他们:“如果你们愿意将患者送来听我的意见,那我就将我的病人送去咨询你们的意见 。”但是他们并不接受。另外有一次,迈克杜格尔介绍病人去看一位心脏科医生,但那位医生竟然要病人接受心脏搭桥手术。经过几次类似事件后,他已经快要失去耐性。最后,在那名心脏科医生建议迈克杜格尔的另一名病人动手术后,迈克杜格尔致电那名医生说:“我想跟你和病人谈谈,我想和你讨论一下你是依据什么科学文献做出开刀建议的 。”那名医生不肯,迈克杜格尔说:“为什么不要?你刚刚才建议这个病人做心脏手术!而且你还要向他索费5万或10万美元。为什么我们不能讨论,你不觉得这对病人不公平吗 ?”医生还是婉拒了,并说这样只会让病人更没有头绪,这是那名医生最后一次建议迈克杜格尔的病人开刀。
医生习惯接受业界的礼物和好处,而业界就利用殷勤的“服务”去影响他们此后所受的医学教育。
与此同时,医院里没有其他医生曾经介绍病人去看迈克杜格尔医生,一次也没有,其他医生会让自己的妻儿去看迈克杜格尔,但却从来不曾推荐病人去,迈克杜格尔认为原因是:
他们担心病人会来找我,而事实上,他们的病人都是自己跑来找我的。这些病人因为心脏病、高血压或糖尿病问题来找我商量,我就让他们照着我建议的饮食菜单,舍弃所有药物,结果很快他们就恢复健康。病人回去跟他们的医生说:“为什么你以前都不告诉我这件事?为什么你让我受苦、花这么多冤枉钱,甚至快要死掉,结果原来我只要吃燕麦片就可以好?”医生都不想听到这种话。
迈克杜格尔和其他医生的摩擦不只这些,而最后一根稻草是跟罗伊·斯旺克医生的“多发性硬化症计划”有关。
迈克杜格尔知道斯旺克快要退休的消息后,就跟斯旺克联络,提议接手斯旺克的“多发性硬化症计划”,有意把它并进自己在圣赫勒拿医院的健康门诊计划。让迈克杜格尔相当兴奋的是,斯旺克同意这项提议。迈克杜格尔说这项计划很适合圣赫勒拿医院,基于以下四大理由:
①符合基督复临安息日会的教义:用饮食治疗疾病。
②可以帮忙急需帮助的病人。
③可使患者人数增加一倍,有助推广计划。
④几乎不花成本。
回想这件事,迈克杜格尔说:“你能想出不做这件事的理由吗?这是显而易见的事 !”于是他向部门主管提议,听完他的意见后,主管说她认为院方不想这么做。她说:“嗯,我认为目前医院不想引进任何新计划 。”迈克杜格尔显得有些错愕,就问:“请你告诉我反对的理由。医院的意义何在?我们为什么在这里?不就是为了照顾病人吗?”
她的回答很妙:“没错,你知道我们的确应该如此,但你知道吗?多发性硬化症病人并不讨人喜欢,你自己也说过大部分神经科医生都不喜欢照顾这些患者 。”迈克杜格尔不敢相信自己听到的话,在这个气氛很紧张的谈话中,他说:“等一下,我是个医生,这是医院。就我所知,我们的职责是减轻病人的痛苦。这些人是病人,其他医生不能帮助他们脱离痛苦,但并不表示我们就做不到。这里有证据显示我们可以办到,我有一个很有效的疗法,可以帮助需要帮助的病人,而我要再度强调,这里是医院。你能向我解释为何我们不想照顾这种病人吗?”
他接着又说:“我想跟院长谈一谈,我希望能向她说明为何我需要引进这项计划,以及为何院方和患者都需要这项计划。我希望你帮我安排和院长会面 。”
不过,最后事实证明院长也一样难搞定。迈克杜格尔跟妻子商量他面临的状况,照理说他在几周内就要跟医院续约,但是他决定中止和院方的关系。他与医院平和地结束宾主关系,而且至今不曾口出恶言,迈克杜格尔只说他和医院在未来的发展方向上并不相同。
而今,迈克杜格尔在家人的协助下,将所谓的“生活方式即良药”计划经营得有声有色,并且开始撰写很受欢迎的健康电子报(在http://www.drmcdougall.com上可免费阅读)。除此之外,他还常帮以前的老病人和新朋友办团体旅游活动,而且当玻底加湾起风的时候,也有更多时间可以去玩风帆。他这个人拥有渊博的知识和能力,足以造福数百万美国人,而且他也从未因任何医疗“不当行为”被同业质疑过。但是,医学机构却不需要他的服务。他一直记住一件事:
罹患类风湿性关节炎的病人会前来找我看病,他们坐着轮椅,甚至有的虚弱得车钥匙都扭不动。但我会照顾他们,三四周过去了,他们回去看他们的医生时,不但会走路,还能握住医生的手,大力摇晃。他们的医生会说“太棒了”,而这个兴奋的病人则会说:“嗯,我想告诉你我做了什么,我去找一位迈克杜格尔医生,并改变了自己的饮食习惯,现在我的关节炎全好了。”他们的医生听完后只说:“那很好啊,不管你做了什么,继续做就对了。再见了。”这是医生的标准答案,不是“天啊,请告诉我你做了什么,让我可以告诉其他病人!”而是“不管你做了什么,你做得很棒。”如果病人开始跟医生说他们改吃素,医生就会打断他们的话:“是喔,很好啊,你真是个坚强的人。谢谢你,再见!”然后迅速将病人送出办公室。因为这时病人说的话非常……有威胁性。
一些医生让病人吃了许多苦、花了很多冤枉钱,甚至快要死掉,结果,其实只要吃燕麦片就可以好了。
故事回到俄亥俄州,埃塞斯廷医生在2002年6月决定不再动手术刀;改而担任克利夫兰医院一般外科的预防心脏学顾问。他继续从事研究,并和病人会谈,例如在家中替新的心脏病患者举办3小时的咨询座谈,除了提供他们研究证据,还会供应对心脏无害的美味餐点。此外,他也在国内外举办非正式演讲。
2002年3月,埃塞斯廷和妻子安致函克利夫兰医院院长和心脏科主任。埃塞斯廷提议,他能协助预防心脏学科成立抑制和消除心脏病的饮食计划,这项计划能利用他本人的经验,而且可由临床护士和医生执行,不过最好还能由有热情的年轻医生来主持这项计划。这种借由饮食手段进行的抑制和消除心脏病疗法,不但成本低、无风险,而且也让控制权回到病患手中。
你一定会想,这是个治疗患者的大好机会,而且还有全美最有名的医生来帮助你,院方应该会欣然接受才对,然而像埃塞斯廷这样一位在克利夫兰医院数十年的明星医生,其心脏病研究比院内任何一项研究都成功,但在他殷切提出帮助更多病患的计划后,不管是院长或心脏科主任都没在意他的来信。他们没回电,也没回信,完全把他的提议抛在脑后。
7周过去了,最后埃塞斯廷终于拿起电话,打给心脏科主任和院长,但是没人接听。打了7通电话后,院长终于接电话了,他先称赞埃塞斯廷这些年的研究,而且对于研究结果似乎感到兴奋,但他的想法却与埃塞斯廷背道而驰。院长显然知道埃塞斯廷打电话来的目的,他告诉埃塞斯廷是心脏科主任不想这么做,不过这其实是院长在推卸责任,因为他如果真的想做就根本不用管心脏科主任想不想做。于是,埃塞斯廷致电心脏科主任,而那个人直接就说他没兴趣。
从那起时,埃塞斯廷没有跟这些医生说过话,但他仍然希望随着愈来愈多的研究支持他的说法,他们的想法能逐渐改变。不过与此同时,院内许多人仍然对埃塞斯廷的研究感到兴奋,他们都想看到他的计划能够广泛实施,但是众人之力却没有成功,而目前院内关于预防心脏病学的计划依旧是一场灾难:
他们仍然照常吃肉、摄取乳制品,仍然没有设定控制胆固醇的目标,一切都很不明确。心脏病预防工作最大的成效是能够减缓心脏病发展,但是,我的上帝啊,心脏病又不是癌症!
现在出现一个非常有趣的现象,许多克利夫兰医院的头面人物如果得了心脏病便自己跑去埃塞斯廷医生那儿咨询疗法和生活方式。他们知道埃塞斯廷的方法有用,而且想靠自己的力量找出治疗之道,而这点可能会发展成相当有意思的危机:
我已治疗过院内许多患有心脏病的资深主治医生和资深医院董事。其中一名董事知道我们在医院内所经历的阻碍,他说:“若埃塞斯廷在克利夫兰医院执行的抑制和消除心脏病疗法传了出去,而且大家又知道他治好了资深医生和董事,却不能用来治疗普通病人,那我们可能就要等着吃官司了。”
当时,埃塞斯廷在妻子的协助下,继续在家开设咨商座谈,因为他奉献大半生心血的医院并不想进行能与药物和手术抗衡的饮食疗法。过去这个夏天,埃塞斯廷花了比往年都久的时间,待在纽约北部农场整理干草。就像埃塞斯廷喜欢自在的生活,他也很乐意在克利夫兰医院的协助下,继续帮助患者恢复健康,但是,他们却不让他这么做。
对我而言,这简直就是犯罪行为。大众跑去找医生和医院帮忙,但他们故意不提供我们最理想的医疗方式,不但不保护我们的健康、治好疾病,还要我们花上数万美元的医疗费。埃塞斯廷后来对这种情况做出总结:
克利夫兰医院正在向患者体内注射干细胞,想要培育新的心脏血管。以这样的方式来阻止心脏病,难道会更容易吗?这样做很可怕,不是吗?这样一来,只会让我们更加不敢相信,我们是被一群不肯相信明显事实的人牵着鼻子走。
埃塞斯廷和迈克杜格尔以营养方式治疗病患取得显著成功后,已经被排除在医疗体系之外,你可以将原因归结在钱上,圣赫勒拿医院和克利夫兰医院各有80%和65%的收入来自手术治疗。然而原因不只是钱而已,也有可能是有些事情让知识分子感到受了威胁,比如病人(而非医生)应该受到控制、食物之类的简单东西比药物和高科技手术还有效、医学院的营养教育普遍不足,以及药品工业对医疗行业施加的强大影响。不管原因为何,有一点很清楚,美国医学界不能保护我们的健康。就像迈克杜格尔医生伸出手臂,手心朝上,并耸起肩膀说的那样:“这已经超出我们的理解范围 。”
1985年,我利用大学公休假到英国牛津去,因此有机会在知名的医学历史图书馆研读饮食和疾病研究史的资料。我充分利用知名的牛津大学博德莱图书馆(Bodlean Library),以及位于伦敦的皇家外科医学院图书馆和“帝国癌症研究基金会”的资源做研究。在这些用大理石打造的安静殿堂里面,我兴奋地发现一些将饮食和癌症(及其他疾病)的关系写得极好的作者,有些甚至是一百五十多年前的老作家。
其中一位就是约翰·麦索韦恩(George Macilwain),他写了14本关于医药与健康的书籍。麦索韦恩在北爱尔兰出生长大,于19世纪初搬到伦敦,成为知名的外科医生,他还是“皇家外科医学院”的成员及荣誉会员。麦索韦恩发现“油脂、脂肪和酒精”是致癌主因后在40岁时改吃素 1 。他也将“疾病本质论”发扬光大,这一理论大部分是关于癌症的成因和治疗。
“疾病本质论”的概念表示疾病并非出自某个器官、细胞或反应出错所引起,也非某一个独立作用的外在因素造成,而是因为体内多重系统故障所致。当时与此理论相左的是“疾病局部论”,指疾病是由外来因素在体内特定地点发挥作用所致。那时,主张食疗和主张手术及药物两派就已展开激烈争辩。拥护“疾病局部论”的人认为疾病是由局部引起,可借由局部切除或用分离出的化学物质在局部进行治疗;而支持饮食和生活方式疗法的人士认为,疾病是因为全身体质特性共同产生的症状。
我对古籍上提到的概念和20世纪80年代健康大战时浮现出的饮食和疾病议题相同,感到印象深刻。在我更加深入了解麦索韦恩之后,我才发现他是我的亲戚,我祖母的娘家姓氏就是麦索韦恩,而且她们家族的一支就住在乔治·麦索韦恩的故乡北爱尔兰。此外,她们家族流传一个故事,说有个麦索韦恩在19世纪初离开爱尔兰的家族农场,到伦敦成了有名的医生。我父亲也来自北爱尔兰,他在我小时候就提过一位“乔治舅祖父”,但是我从来不知道他是谁,后来我查过族谱,几乎可以确定乔治·麦索韦恩就是我的曾舅祖父。
这项发现成为我一生中很值得纪念的故事,我和乔治·麦索韦恩的人生历程相似,都很清楚饮食对疾病的重要性,最后也都成为素食者。他写在150多年前的一些想法,和我的理念十分贴近,简直就像从我的嘴说出去的一样!
我在这些既庄严又有历史意义的图书馆里研读时,不只发现我的家族历史,还发现学者讨论健康的本质已有数百年,甚至数千年之久。约2500年前,柏拉图写下苏格拉底和葛罗肯之间的对话,他们在对话中讨论希腊城邦的未来。苏格拉底认为城邦应该一切从简,而且市民饮食应以大麦和小麦为主,佐以盐巴、橄榄、奶酪,配上煮熟的洋葱和甘蓝等乡村菜肴,并以无花果、豌豆、豆荚、烤番樱桃和山毛榉坚果为点心,搭配适量葡萄酒 2 。苏格拉底又说:“如此一来,他们就能平稳且健康地度日,而且很有可能长命百岁 。”
但是,葛罗肯却回答这种饮食只适合“给猪吃”,还说市民应该“以文明的方式”生活。他接着说:“他们应该斜倚在长椅上……然后吃着一般当代晚餐的餐点和点心 。”换句话说,市民应该享有吃肉的“乐趣”。苏格拉底回答:“让我们设想疾病流行的城市是什么样子……我们应该也需要替那些想吃牲畜的人,准备各式牲口才对,不是吗 ?”
葛罗肯说:“我们当然应该这样。”苏格拉底接着说:“那么如果我们照这种 方式饮食,难道不应该比前述饮食方式需要更多医生吗 ?”葛罗肯不能否认这点,他说:“是的,的确应该。”苏格拉底继续说这个奢华的城市将会缺少土地,因为我们需要额外的土地去喂养牲畜,而土地短缺就会造成市民之间争抢土地,进而产生暴力冲突和战争,于是就需要主持正义的法官。再者,苏格拉底写道:“当城市充满放纵和疾病,法院和手术也就变多,难道当名门之士也想在法界和医界争一席之地时,律师和医生不会开始变得趾高气扬吗 ?”换句话说,在这个充斥疾病的虚华城市,律师和医生将随处可见 2 。
柏拉图在这段话中说得很清楚:我们若吃肉,只是在自冒风险。虽然西方史上伟大的思想家早在2500年前就在谴责吃肉行为,但却鲜少有人知道这段历史。比方说,很少人知道西方医学之父希波克拉底倡导“饮食是预防和治疗疾病的主要方式”,美国癌症协会创办人弗雷德里克·L.霍夫曼(Frederick L. Hoffman)也认为饮食是预防和治疗疾病之道。
为何柏拉图能如此精准地预测未来?他知道摄取动物性食物不会带来真正的健康和繁荣;反之,因为吃肉衍生的错误奢华观念只会导致疾病、土地争议、律师和医生的文化。这对于当今美国所面临的部分挑战,不啻是很好的描述!
为何早在2000年前,古罗马暴君尼禄的导师和顾问塞内卡(Seneca)会如此确信摄取动物性食物将招致麻烦,他写道 2 :
一头牛对于一两公顷的草地感到满意,而一片树林可满足数头大象。人类却可以夺走整片土地和海洋。什么!当自然赋予人类如此微小的身体时,难道它真的给了我们贪得无厌的胃吗?……胃的奴隶(罗马历史学家萨卢斯特这样称呼人类)只能算是低等动物,不配称人类。不,不仅仅是他们,还有那些已经丧生的人……你可能会在他们的墓碑上题字,“这些人是自寻死路”。
乔治·麦索韦恩提出疾病局部论不能带来健康时,为何就能预测未来?就算到了今天,我们也没有任何药物或手术能有效预防、消除,甚至治疗任何慢性疾病。最有效的预防和治疗方式,还是借由改变饮食和生活方式,也就是从本质改变,以达到健康的目的。
我们为何忘了这些历史的教训?我们为何不知道古希腊奥林匹克最佳运动员必须摄取植物性食物,从不担心吃素无法取得足够蛋白质?为什么社会上的治疗者——医生几乎不了解营养学的真谛,医学机构拼命诋毁食疗,且使用处方药和到医院看病成了第三大死因?为什么倡导植物性饮食可能会危及一个人的专业生涯?科学家着迷于操控自然法则,而不是尊重自然法则?为什么那些因为人类疾病而获利的公司,反而过来告诉我们怎样才叫做健康,那些因为我们的食物选择而获利的公司,反过来告诉我们怎么吃才是正确的?大众辛苦赚来的血汗钱,却被政府用来提高药品业的利润,所以我们对于政府在食品、药物和健康方面的政策,总是不信任多过于信任呢?为什么美国人的健康观念如此混乱,以至于他们不再关心健康?
吃肉不会带来真正的繁荣和健康,反而会衍生出错误的奢华观念,导致疾病、土地争议、律师和医生文化。
全美约有3亿人口 3 ,大多数有病在身:
①82%的美国成人至少受到一种罹患心脏病的危险因素的威胁。 4
②81%的美国人在任何一周中至少服用一种药物。 5
③50%的美国人在任何一周中至少服用一种处方药物。 5
④65%的美国成人体重过重。 6
⑤31%的美国成人属于肥胖。 6
⑥美国3个年轻人(6~19岁)中就有一个体重超重,或有超重的危机。
⑦约有1.05亿名美国成人的胆固醇含量惊人的高 7 (也就是200毫克/分升以上,而一般标准的胆固醇含量则应该在150毫克/分升以下)。
⑧约5000万美国人有高血压 8 。
⑨逾6300万美国成人在任意3个月期间,都出现后背下方酸痛问题(跟血液循环和体重超重有关,两者皆受饮食影响,而且不运动会造成情况加剧) 9 。
⑩每个季度,有超过3300万的美国成人患有偏头痛或严重头疼 9 。
⑪2300万美国人在2001年罹患心脏病。 9
⑫至少1600万美国人有糖尿病。
⑬逾70万美国人在2000年死于心脏病。
⑭逾55万美国人在2000年死于癌症。
⑮逾28万美国人在2000年死于脑血管疾病(中风)、糖尿病或阿尔茨海默症。
美国人因为忽视柏拉图和其他人的警告而招致极大危险,若以塞内加的话来说,就是“期盼死亡”。饥荒、环境卫生不佳以及传染病等贫困的象征,如今已在西方世界中减至最少。然而,现在的我们却是饮食过度,而以前不太发达的国家也已经快与美国齐平。以前从未有过如此高比例的人口死于富贵病。难道这就是苏格拉底在2500年前所预言的“社会充斥着大量医生和律师,与生活奢华和肉食人士引发的问题进行角力战? ”以前从未有过这么多人罹患肥胖症和糖尿病。另外,在过去,也从来没有过健康保险面临财务吃紧危机的情形,导致社会各界都感到相当苦恼,从商界、教育界、政府,到没有充分保险的普通家庭,全都面临相同处境。如果有一天,我们必须决定,究竟是要帮老师决定健康保险,还是替儿童决定教科书的时候,我们会选择哪一个呢?
我们以前从未影响自然环境到这种可怕地步,我们失去了潜表土壤、庞大的北美含水土层和世界雨林资源。 10 我们改变气候的速度之快,已让全球许多资深的科学家开始担心地球的未来。我们以前所未有的速度消灭着地球表面的植物和动物物种。我们也不曾像现在这样,大规模将基因改造植物引入环境,完全置其后果于不顾。我们对于环境造成的种种改变,都反过来严重影响我们的饮食方式。 11
随着发展中国家的数十亿人民累积更多财富,并渐渐采用西式饮食和生活方式,营养过剩所引发的问题每年以指数方式上升,使得形势越来越严重。1997年,世界卫生组织总干事中岛宏博士表示,未来慢性疾病在发展中国家造成的负担,会是“全球性的疾病危机”。 12
我们在过去2500年间胡乱摸索,筑起这个我们现在所谓的“现代社会”,但现在却无法支撑下去了。我们当然不会有另一个2500年,去记住柏拉图、毕达哥拉斯、塞内卡和麦索韦恩的教诲;我们甚至连250年的时间都没有。然而,危机就是转机,正因如此,所以我满怀希望。人们已开始意识到改变的需要,而且也开始质疑当前关于食物和健康一些最基本的假设。此外,人们也开始努力了解科学传递的信息,并且为求更好的人生而改变生活。
从未有过如此大量的实验支持以全植物食物为主的饮食方式。举例来说,我们现在可以看到心脏动脉的电脑影像,说明迪安·奥尼什医生和小考德威尔·埃塞斯廷医生所做的研究结论,也就是全植物食物可以改善心脏病。 13 我们现在已经知道其中的运作原理,也知道动物蛋白质甚至比饱和脂肪酸和膳食胆固醇,更会增加实验动物、个人和整个人群血液中的胆固醇含量。国际性的研究在比较各国饮食文化后发现,以传统的植物性食物为主食的人罹患心脏病的概率较低,而且对单一人口中的个人研究也显示,摄取较多全植物食物的人不只胆固醇含量较低,罹患心脏病的概率也比较少。我们现在已有大量且翔实的证据证明,全植物食物对于预防心脏病最有益。
我们也从未像现在一样,从细胞组成和人口分析两方面深入了解饮食影响癌症的运作方式。已出版的资料显示,动物蛋白质促进肿瘤生长。此外,动物蛋白也能增加“类胰岛素生长因子第1型”(IGF-1)荷尔蒙的含量,而这种荷尔蒙是致癌的危险因素;高酪蛋白(牛奶中的主要蛋白质)饮食会让更多致癌物质进入细胞,进而让危险的致癌衍生与DNA结合,然后诱导更多有机体突变反应,因而产生致癌细胞,而只要这种致癌细胞开始形成,就会加速肿瘤生长。资料显示,动物性饮食能增加女性“生殖激素”的生成,而这可能导致乳腺癌。我们现在已有大量且翔实的证据证明,全植物食物对于预防癌症最有益。
我们以前也从来没有技术去衡量和糖尿病相关的生物指标和证据,可以显示血糖、血胆固醇和胰岛素值会因摄取全植物食物而改善,而且比其他疗法都有用。介入性研究显示,若以全植物食物去治疗Ⅱ型糖尿病,则可达到扭转病情之效,并且不再依赖药物。此外,范围广泛的国际性研究显示,Ⅰ型糖尿病跟牛奶摄取和过早断奶有关。我们现在知道自身免疫系统会通过血液中动物蛋白引起的“分子拟态”过程,转而攻击人体;我们也有值得注意的证据显示,多发性硬化症与摄取动物性食物,尤其是乳制品有关。此外,介入性研究显示,饮食有助于减缓,甚至阻止多发性硬化症的发展。我们现在已有大量且翔实的证据证明,全植物食物对于预防糖尿病和自身免疫疾病最有益。
我们以前也从未有如此大量的证据证明,含有过量动物蛋白的饮食可能损害肾脏。人体摄取的动物蛋白会在肾脏生成过量的钙和草酸盐,因而形成肾结石。此外,我们现在也知道含有大量抗氧化剂的食物,可以预防白内障和老年黄斑变性。同时研究亦显示,认知障碍、轻度中风引起的血管性痴呆症和阿尔茨海默症,都和我们所吃的食物有关。人口调查则指出,高动物蛋白饮食会让髋部骨折和骨质疏松症加剧;动物蛋白会在血液中形成酸性环境,然后榨取骨骼中的钙质。我们现在已有大量且翔实的证据证明,全植物食物对于肾脏、骨骼、眼睛和脑部最有益。
就算到了今天,我们也没有任何药物或手术能有效预防、消除,甚至治疗任何慢性疾病。
我们可以且应该进行更多研究,但关于全植物饮食能够保护并治疗多种慢性疾病,已是不容否认的事实。不再只是少部分人根据个人经验、人生哲学或是科学研究偶然提供的证据,而去主张植物性饮食。如今,已有数百份详尽、广泛且完善的研究报告指向同一方向。
再者,由于我们拥有与全国以至全世界互通资讯的崭新能力,因此我对未来怀抱希望。全世界愈来愈多人具有读写能力,愈来愈多人可享有更广泛的食物选择,可供选择的全植物食物也将更为多样化、更美味且方便。此外,原本住在小城镇和偏远地区的人们,现在也可以直接获取先进的健康资讯并付诸实施,故我满怀希望。
这些因素加在一起制造出一种前所未有的氛围,也就是一种需要改变的氛围。当前情况与1982年不同,当时少数科学家试图破坏那些主张饮食和癌症有关的科学家声誉,然而,现在愈来愈多人接受饮食可以决定罹癌风险的观念。除此之外,我也看到素食主义的公众形象,从以往被视为危险、瞬间即逝的潮流,变成一种健康持久的生活方式选择;植物性饮食愈来愈受到欢迎,而且可选择的素食种类更是急速增加 14 。到现在,全国餐厅定期提供“无肉、无乳制品”的菜单选择 15 ,而且科学家也竞相发表关于素食主义的文章,阐述植物性饮食对健康的好处 16 。到现在,距离我曾舅祖父乔治·麦索韦恩所写的饮食和疾病关系的书籍已有逾150年之久,我则在我小儿子汤姆的帮忙下,也写了一本关于饮食和疾病的书籍。汤姆的中间名字是麦索韦恩(McIlwain,在经历几代之后,写法出现改变),这也意味着我不只在书中有许多观点和麦索韦恩相同,而且一位以他的姓氏为名字的亲属也成为本书的联合作者。历史可以重演,而这次,我相信书中传达的讯息不会被遗忘在图书馆书架上,世界将接受这样的改变。更重要的是,我相信这个世界已准备好改变。我们已经来到了历史的转折点,不能再让人类的恶习继续下去。我们的社会已经处在灾难边缘,我们可以选择落入疾病、贫穷和堕落的深渊,或是选择拥抱健康、长寿和回馈,我们只需要改变的勇气。我们的下一代要如何在未来100年内继续存在?唯有时间能说明一切,但我希望我们正在经历的变革及往后的未来,都能符合我们所有人的福祉。
将膳食蛋白质从20%减至5%,意味着必须找别的东西去取代减少的15%,故我们以能量相同的碳水化合物取代酪蛋白。而在膳食蛋白质减少的同时,我们以1:1的比例将淀粉和葡萄糖等量加入饮食中。结果,在低蛋白饮食中额外添加的淀粉和葡萄糖,并非病灶减轻的原因,因为我们如果单独测试淀粉和葡萄糖,就会发现它们其实也会促进病灶发展 1 。若要说有何区别,我们在低蛋白饮食中增加额外的碳水化合物,只会增加致癌机率并抵消蛋白质的作用。因此,实验结果增加了低蛋白饮食能预防癌症的说法的可信度。
许多在20世纪30、40和50年代 2 所做的研究显示,减少总食物或总热量的摄取量,能够减少肿瘤发展。然而,我们重新探讨许多研究后发现,摄取低蛋白饮食的动物并不会少消耗热量 3 , 4 。实际上,平均而言,反而会消耗更多热量,这又再次强调酪蛋白会促使肿瘤发展的说法。
许多研究人员长久以来一直假定,饮食中的蛋白质摄取量过低的动物是最不健康的。然而事实并非如此,各种迹象均显示,摄取低蛋白的动物比较健康,它们较长寿、较有活力、身材较匀称,且活到100周时还拥有健康毛发,但这时它们以高蛋白饮食为主的同类都已死亡。此外,摄取较少酪蛋白的动物不但吃进更多热量,也燃烧更多热量,以低蛋白饮食为主的动物消耗更多氧气,而这是燃烧热量的必需品。而且,这些动物具有较多的特殊组织——褐色脂肪组织 5 , 6 ,对于燃烧热量特别有效。燃烧热量的过程是通过“产热效应”,也就是以身体热能的方式消耗热量,这种现象早在多年以前就已获得实例证明 7-11 。也就是说,低蛋白饮食能增加对热量的燃烧,因此留下较少热量,避免体重增加,甚至避免肿瘤成长。
为了测量每组大鼠的身体活动,我们以监视器记录并比较它们主动玩鼠笼内滚轮的次数。若以两周为一个观察期,低酪蛋白组的大鼠 12 玩滚轮的次数是对照组的两倍!这项观察与我们在吃完高蛋白饮食后的情况类似:懒散又想睡。我听过阿特金斯高蛋白饮食法的其中一项副作用就是身体疲劳。
我们从中国选出24省的65个县,进行本次研究。而且中国幅员辽阔,从东至西横跨4个时区,足以代表7种常见癌症的死亡率。研究的各县包括:中国东南的亚热带海岸地区、中国东北近西伯利亚的严寒地区、临近大戈壁沙漠地区和北部大草原,以及临近或位于喜马拉雅山脉地区,范围从中国最北的东北部至最南的西南部。除了上海附近郊区外,大部分的县都位于中国农村地区,而这些人终其一生都住在同一地方并摄取当地自产食物。从临近大戈壁沙漠的2万游牧民族,到上海郊区130万人,各县人口密度不一。
这项调查研究的设计形式被视为生态或相关性研究——比较抽样人口中的饮食、生活方式和疾病特性,而本研究的抽样人口就从65个县挑出。我们将确定各县的平均特性如何相互产生关联,例如膳食脂肪和乳腺癌罹患率的关系、血胆固醇和冠状动脉心脏病的关系、红血球中的特定脂肪酸和摄取米饭的关系,以及比较血液中的睾丸素或雌激素含量与罹患乳腺癌风险间的关联。诸如此类的比较,我们已经进行了不下千次。
这类研究需注意的要点是,我们比较的是各县人口的平均值,而非个人(各项流行病学研究比较的都是平均值)。以生态研究来说,这项针对65个县的研究相当庞大,而大部分这类研究至多只有10~20个人群样本。
在65个县中,各县均提供100名成人进行研究,且男女各半,年龄都在35~64岁之间。资料搜集的方式如下:
①每人自愿提供血液样本,并填写饮食和生活方式问卷。
②半数的人提供尿液样本。
③研究小组造访30%的受试者家庭,并仔细评量3天期间摄取的饮食。
④研究人员可从当地市集搜集到最能代表本地的饮食样本,并且进行饮食和营养因素分析。
在研究早期规划阶段,首要问题之一即如何调查饮食和营养资料。研究人员凭记忆力估计摄取的食物和营养成分,是相当普遍却不准确的方式,尤其是摄取的饮食种类繁杂时。先别说上周吃什么了,就连昨天吃什么,你又能记得多少?另一种更粗糙的算法是,通过观察市场上各项食物分别卖出多少来估算摄取的食物,但此观察结果虽能合理估出总人口长期的饮食趋势,却无法记录厨余或测量个别人口的消耗量。虽然这些粗糙的算法对某些用途有用,但它们仍具有大量技术性误差和个人偏见。此外,技术性误差愈大,愈难检测出重大的因果关联。
为了避免这种粗略算法,我决定分析血液和尿液样本,获取多重营养物摄取的生物指标,以评估营养状况。这些分析法比回想吃过哪些东西,要客观许多。不过,搜集和分析血液样本并不容易安排,至少不能用我们偏好的方式去做。首先面临的问题是如何取得足够的血液:因为文化上的理由,乡村的中国人不愿意提供血液样本。在手指头上扎一下的“指尖采血法”似乎是他们唯一可能接受的方式,但是这样的血量根本不够。我们团队成员中的陈君石博士接下了这份吃力不讨好的工作,并成功说服村民捐出合乎标准采血瓶分量的血液。后来牛津大学的理查德·皮托博士(Richard Peto)立即建议将这些个人血液样本结合起来,依照村落和性别,汇整出有代表性的血液资料库,采取这个策略后,得到的血液量是指尖采血法的1200~1300倍。
建立血液资料库不但意义深远,而且还让“中国健康调查及营养研究”得以成形,因为有了血液资料库后,研究人员得以分析更多关于饮食和健康的指标,也让我们可用一种更全面的方式,去思考两者间的关系。 1
搜集完血液样本后,接着就必须决定由谁来进行即将展开的多项分析。我们不求别的,只求最后的结果,因此部分研究是在康大实验室和陈博士的北京实验室完成。而其余的研究,尤其是比较专业的部分,则分别在四大洲六个国家的二十多间实验室进行。基本上,我们是根据各实验室的专业领域和兴趣去挑选实验地。 1
因为这是一次千载难逢的好机会,我们有意将它做到最好。它不但涵盖的内容广泛、优质,而且具有独特性,能让我们从前所未有的角度对饮食和疾病的关系进行考察,而这些特色也会大幅提升研究结果的可信度和可靠性。事实上,《纽约时报》在其科学新闻的头条消息中,即称这项研究为“流行病学研究的巅峰之作”。
“中国健康调查及营养研究”是至今同类研究中,涵盖范围最广泛的一种。我们搜集完血液、尿液和食物样本,并将最后结果列表,进而对数据的质量进行了评估(部分可疑结论未列在书中)。最后我们分析了365种变量,这些变量代表各种不同的饮食、生活方式和疾病特性,现已列进896页的原始报告中 1 ,包括:
①逾48种疾病的罹病致死率 2 。
②血液中109种营养、病毒、荷尔蒙及其他指标的水平。
③逾24种尿液因子分析。
④约36种食物组成成分(营养成分、杀虫剂、重金属)。
⑤逾36种在家族调查中测量到的特定营养成分和食物摄取量。
⑥从问卷中得知的60种饮食和生活形态因素。
⑦17种地理和气候因素。
这项研究涵盖广泛,不只因为可变因素多,而且这些变因大部分会随着广大的范围而改变,就像会随癌症死亡率改变一样。此外,范围的广泛亦会加强我们的调查能力,找出以前未发现的变量间的关联。
此外,以下的特色则确保本项研究的品质:
①研究挑选的受试对象是35~64岁的成年人,因为欲调查的疾病一般好发于此年龄层;关于64岁以上长者的死亡证明资料并未列入研究内,我们认为这些资料并不可行。
②我们在研究的65个县中,每县选出两个村庄进行数据搜集,因为比起只选一个村庄,这样更能提供可靠并且代表该县的数据。若两村在各方面的数据很接近,而与其他县的平均值有差异的话,则表示数据的品质良好。 3
③可以的话,最好能以不止一种方式测量可变因素。比如可用6种不同方式测量“铁营养状况”、3种方法测量维生素B2等。此外,我们也可借由比较相互间具有生物关系的变量,去评估资料的品质和可靠性。
④研究的受试对象相当固定,约93%~94%的受试男性是土生上长的当地人,而受试女性的当地人比例也占了89%;此外,根据世界银行公布的资料 4 ,我们调查开始的时候,当地人的饮食习惯跟早年的饮食习惯非常相似。这是非常理想的状况,因为早年饮食习惯正是疾病开始成形的时候。
我们的研究具有独特性,其中一个理由是使用生态研究设计。批评该设计的人士认为,若以单一因果关系而言,这种设计不足以找出饮食和疾病的因果关联。这些批评固然有一定的道理,然而营养的运作方式却并非单一因果论;相反,饮食可借由多种营养成分和其他化学成分的相互作用,达到导致或预防疾病的效果。若我们想知道这些饮食因素如何发挥作用以导致疾病,那么生态研究设计几乎可说是最理想的研究模式,因为我们可以获知营养成分和其他因素对疾病发生率的综合性影响。为了了解疾病的综合成因,我们必须尽可能记录饮食和其他生活方式因素,再提出假设并解释这些资料。
也许这项研究最与众不同之处,即在于中国农村饮食的营养特性,事实上,其他关于饮食和健康的人类研究,都是以摄取油腻的西方饮食人口为研究对象。就算研究的受试对象包括素食者也一样,因为90%的素食者仍然摄取大量牛奶、奶酪和蛋类,而且不少人也会吃一些鱼类和家禽肉;在西方国家中,素食和非素食者的饮食差异不大(表B.1) 5 。
表B.1 西方素食和非素食者的饮食差异

然而中国的饮食状况却与西方有极大的差异。在美国,我们摄取的总热量中15%~17%是蛋白质,而其中高达85%是动物蛋白,即我们吞进大量蛋白质,而且其中绝大部分都是摄取自肉类和乳制品。但在中国农村,他们摄取不到9%的蛋白质,而且其中只有10%的蛋白质是摄取自动物性食物,这就表示中国和美国饮食具有许多重大的营养差异(表B.2) 1 。
表B.2 中国和美国的饮食摄取差异
*非鱼类动物蛋白
“中国健康调查及营养研究”是第一个、也是唯一一个探讨中国饮食经验和其对健康影响的大型研究。中国饮食从有较多到有非常高比例的植物性食物的特色,也是这个研究与其他以西方饮食为主的研究不同之处。
多亏陈君石博士的卓越能力,才能统筹并进行这种大规模和高品质的研究。研究地点横跨中国各偏远地区,若以美国国土来说,就是从佛罗里达州群岛到华盛顿州的西雅图,以及加州的圣地亚哥到缅因州的班戈。在中国行经相同路程,要比在美国困难得多,再加上研究所需的补给品和调查指南必须运送到指定地点,而所有资料的搜集在操作上都要符合统一标准。所有这些都是在电子邮件、传真机和手机得以使用前完成的。
重要的是,来自24个省的健康调查团队各由12~15名工作人员组成,必须训练成能够以井然有序和合乎标准的方式,搜集受试对象的血液、食物和尿液样本,并要求他们填写问卷。为了让资讯搜集以统一的方式进行,陈博士将中国分成不同的地区,各个地区指派训练员到北京参加高级培训课程,然后这些人再返回所属省份,训练各省的健康调查团队成员。
虽然美国国家卫生研究院的国家癌症研究所提供这项研究的初期基金,但是中国卫生部负责支付约350名健康工作人员的薪资。依我估计,中国政府出资了500万至600万美元在这项研究上。相较之下,美国则在10年内只拨出约290万美元经费。如果是在美国国内进行同类研究计划,政府会提供大约10倍经费,也就是约6000~6000万美元。
许多食物因素和生化反应结合在一起,进而使个人健康达到最佳状况并将疾病的发生率减至最低,是支持植物性饮食中最令人印象深刻的证据。虽然生物学过程相当复杂,但这些因素高度协同,就像一个精心设计且自动修正的网状系统。而这个网状系统的协调和控制能力,尤其令人印象深刻。
以下通过几个类比,可能会比较有助于说明这种过程:成群飞行的鸟儿或横冲直撞的鱼群,多能在百万分之一秒内改变方向,而不会与同类发生冲撞,它们似乎具有集体意识,能知道要往哪个方向前进,或是何时该停下来休憩。除此之外,蚂蚁和蜜蜂群聚在一起,也能依照能力分工合作。除了对这些动物高效率协作关系感到吃惊之外,你是否曾经想过它们的行动如何取得协调呢?我曾经见过相同甚至更多特性以下述方式进行,亦即无数和植物性食物有关的因素发挥它们的魔法,在人体内各个层面、器官、细胞、酶,以及细胞内的其他次细胞分子之间都创造出健康。
在不熟悉生物医学研究实验室的人眼中,实验室墙上常常挂着许多大张海报,上面画着人体内数千万的生化反应,这些反应都是科学家已经了解的,但还有更多等着我们去发掘。这些生化反应彼此间的内在关联能告诉我们许多资讯,而其中蕴含的意义更是令人大开眼界。
比方说,在这互动反应的庞大网络系统中,有个极小部分网络是关于维生素D和其代谢物对于几种疾病的作用。这个特定反应体系说明了细胞、饮食和环境的内部运作间的复杂交互作用(图C.1)。虽然有些维生素D可由食物中取得,但我们通常只需要每周晒几小时太阳,就能取得我们所需的维生素D。这种人体可以自行制造维生素D的能力,让人不禁联想到维生素D并非一种维生素,而是荷尔蒙(由人体中某部分制造出来,但在另一部分发挥作用)。太阳光的紫外线利用皮肤中的维生素D前体物,制造出维生素D,故我们若吸收足够的太阳光,就能获得足够的维生素D。 1 当然,我们也能从强化牛乳、特定鱼油和某些维生素补充剂中摄取。
图C.1 维生素D反应体系示意图
接下来的步骤相当重要:当人体有需要时,储存于肝脏的维生素D就会转移到肾脏,而肾脏会分泌某种酶,将维生素D转化成钙三醇这种活性维生素D代谢物。在这个反应体系中,储存形式的维生素D转化成活性钙三醇是很重要的反应活动,而钙三醇代谢物负责人体内维生素D的大部分重要工作。
活性钙三醇比储存形式的维生素D活泼1000倍以上,但寿命却只有6至8小时,而储存形式的维生素D则能存活20天以上 2 , 3 。这个现象正好说明了这类反应体系的重要基本原理:活动力愈强、寿命愈短,而钙三醇最终反应物的量也最少。钙三醇的最终反应物,可营造出反应非常快的体系,在分秒之间,体系中的钙三醇会迅速调整它的活性。瞬间发生的小改变,往往就能产生明显的生物学效果。
储存形式的维生素D和活性钙三醇间的关系,就好比我们在院子里埋了一大罐天然气(储存形式的维生素D),却只小心取用极小一部分天然气去点燃瓦斯炉上的瓦斯头。重要的是,无论油罐里还有多少天然气,用在瓦斯炉上的天然气(钙三醇)数量和供气时机都会经过仔细调节。另外还有一点,我们必须让储存罐中维持足够的天然气;同样的,让肾脏中的酶对这项反应非常灵敏也很重要,它有助于在正确的时间内制造出正确的钙三醇数量。
维生素D主要通过转化成活性钙三醇,控制不同种类的严重疾病的发展。为了简单起见,我们以图表的方式呈现钙三醇如何抑制健康组织转变成病变组织。 4-12
一旦确定人体有足够的储存形式维生素D,那么充足的日晒就能有助预防细胞病变。这种说法显示,某些疾病可能在日照不足的地区,像接近南北极的国家里就较为普遍。我们手边的确有证据,更具体地说:以北半球而言,愈往北居的群落除了其他疾病以外,愈容易罹患Ⅰ型糖尿病、多发性硬化症、类风湿性关节炎、骨质疏松症、乳腺癌、前列腺癌和结肠癌。
举例来说,过去80年来,研究人员都知道,纬度愈高愈容易罹患多发性硬化症 13 。如图C.2所示,多发性硬化症的发病率随着赤道往高纬度走,出现了很大差异。以北极和赤道相比,多发性硬化症的发病率增加了100倍 14 。同样的情况出现在澳大利亚,愈往南走(相关系数r=91%) 15 ,日照愈少且罹患多发性硬化症的人愈多。在澳大利亚南部(南纬43度)的多发性硬化症患者是北部(南纬19度)的7倍 16 。
图C.2 多发性硬化症在120个国家的全球分布图
但是,缺少日照并非导致这些疾病的唯一因素。此处涉及较大的背景,首先需注意控制和调节这些与维生素D相关的反应。在维生素D的一系列反应中,有几个控制步骤,其中特别重要的是将储存形式的维生素D转变成肾脏中的活性钙三醇。这个控制机制本身又是由另外一个复杂的反应体系实施的,其中关键的“控制”性激素是由我们颈部的甲状旁腺所产生的(图C.3)。
图C.3 甲状旁腺激素在调节活性钙三醇时扮演的角色
举例来说,若我们需要更多钙三醇,甲状旁腺激素就会诱使肾脏中的酶活动,以便分泌更多钙三醇。一旦取得足够钙三醇,甲状旁腺激素就会减缓肾脏中的酶活动。只需几秒钟,甲状旁腺激素就能在对的时间和部位安排好所需的钙三醇。此外,甲状旁腺激素也作用于该体系中的其他几个步骤,扮演好“指挥”角色。它知道这个“交响乐团”团员分别负责的角色之后,就像乐团指挥一样,协调、控制并精巧地调整这些反应。
在最理想的情况下,只要晒太阳就能得到人体所需的维生素D,得以在对的时间产生钙三醇。就算老年人无法将阳光完全化为维生素D也不用担心,只要有足够的阳光就没问题。17至于多少才足够呢?如果你知道晒多少太阳会让你的皮肤微微泛红,那么只要1/4的量就足够,而一周晒个2~3次,除了足以符合人体所需,还能储存部分维生素D在肝脏和脂肪内 17 。若你的皮肤在太阳底下30分钟就会轻微泛红,那么你只要每次晒10分钟、每周3次,就足以让你获取大量维生素D。
如果我们无法接受足够日晒,那么可改从饮食中摄取维生素D。几乎所有在饮食中找得到的维生素D,都是以人工方式添加进牛奶和早餐谷物等食物中,若再配合维生素补充剂,则维生素D的摄取量就已经足够。而且,在某些情况下,有部分证据显示这种方式可能有益 18-21 。
在维生素D的作用体系中,太阳光和甲状旁腺激素配合得天衣无缝,让身体内的反应正常运作,除了让体内储存充分的维生素D,也有助于随时制造人体所需的钙三醇。我们可以说,接受足够日晒比从食物中吸收维生素D来得合理多了。
目前有几项研究显示,若钙三醇一直维持在相当低的含量,那么罹患某些疾病的风险就会增加,而含有大量动物蛋白的食物会在血液中形成酸性环境 22 ,阻止肾脏中的酶产生钙三醇,进而造成钙三醇大量减少 23 。
另一个影响因素是钙。血液中的钙对肌肉和神经发挥正常功能具有决定意义,但它的含量必须维持在相当狭小的范围内。钙三醇借由监控和调节从食物中获取的钙在肠内消化的数量、钙分泌至尿液和排泄物的多寡,以及钙与骨骼交换的数量,去维持血液中的钙含量。举例来说,若血液中有太多钙,钙三醇就会变得较不活跃,进而减少钙的吸收,并排出较多的钙。所以,若血液中的钙上升,钙三醇就下降;血液中的钙下降,钙三醇就上升 10 , 24 。也就是说,钙的摄取量过剩,就会降低肾脏中的酶的活动,导致钙三醇的含量也跟着降低 1 , 25 ——定期摄取高钙饮食对人体并不一定好。
因此,摄取过多动物蛋白和钙质都会减少血液中的钙三醇含量,而牛奶的蛋白质和钙质含量都很高。事实上,在一项探讨多发性硬化症与低钙三醇含量关系的研究中,牛奶和之前我们提过的纬度一样,都是相当重要的因素 26 。举例来说,表C.2所示的多发性硬化症与纬度和阳光的关系,同样可在多发性硬化症与动物性食物的关联中见到(图C.4) 14 。
图C.4 多发性硬化症在120个国家的全球分布图
多发性硬化症这类疾病部分发病原因可以归结于缺乏阳光和维生素D的假设,可通过观察住在海岸线边的北方人口(挪威和日本)得到验证 26 。他们摄取大量富含维生素D的鱼类,故罹患此病的人口比住在内陆的人少,而且在这些吃鱼人口中,摄取的牛奶也较少。实际上,已有资料显示多发性硬化症26和Ⅰ型糖尿病 27 与摄取牛奶有关,与吃不吃鱼无关。
另一个与此体系有关的反应是,增加动物蛋白的摄取量也会提高IGF-1的产量,如此一来就会促进癌症细胞成长 5 。事实上,一旦摄取高动物蛋白饮食,许多反应就会以协调的方式去引发疾病。当血液中的钙三醇含量减少,IGF-1就会在同一时间变得更加活跃。因此,这些因子结合在一起就会促进新细胞的生长,同时抑制旧细胞的淘汰,造成癌症的发展(共有7项研究引述上述说法 28 )。例如,血液中IGF-1含量过高的人罹患晚期前列腺癌的概率是正常人的5.1倍 28 ,而如果血液中可以让IGF-1不活跃的维生素D含量又偏低 29 ,则罹患晚期前列腺癌的概率是正常人的9.5倍。这种罹病概率相当惊人,而其最根本的原因在于动物性食物,如肉类和乳制品 30-32 ,会造成IGF-1增加而钙三醇减少,但这两种结果都会提高罹癌概率。
以上只是几项与维生素D反应体系有关的因素和情况。只要采取正确的饮食和生活方式,那么这些情况与生化反应便会通力合作,产生有益健康的功效。但若饮食错误,它的副作用就要由体系中不止一个的反应来化解调停。
1.
American Cancer Society. "Cancer Facts and Figures—1998." Atlanta, GA: American Cancer Society, 1998.
2.
Flegal KM, Carroll MD, Ogden CL, et al. "Prevalence and trends in obesity among U.S. adults, 1999-2000." JAMA
288(2002): 1723-1727.
3.
National Center for Health Statistics. "Obesity still on the rise, new data show. The U.S. Department of Health and Human Services News Release." October 10, 2003. Washington, DC: 2002. Accessed at http://www.cdc.gov/nchs/releases/02news/obesityonrise.htm
4.
Lin B-H, Guthrie J, and Frazao E. "Nutrient Contribution of Food Away from Home." In:
E. Frazao (ed.), America's Eating Habits: Changes and Consequences
. Washington, DC: Economic Research Service, USDA, 1999. Cited on p. 138 in: Information Plus. Nutrition: a key to good health
. Wylie, TX: Information Plus, 1999.
5.
Mokdad AH, Ford ES, Bowman BA, et al. "Diabetes trends in the U.S.: 1990-1998." Diabetes Care
23(2000): 1278-1283.
6.
Centers for Disease Control and Prevention. "National Diabetes Fact Sheet: National Estimates and General Information on Diabetes in the United States, Revised Edition." Atlanta, GA: Centers for Disease Control and Prevention, 1998.
7.
American Diabetes Association. "Economic consequences of diabetes mellitus in the U.S. in 1997." Diabetes Care
21(1998): 296-309. Cited In: Mokdad AH, Ford ES, Bowman BA, et al." Diabetes trends in the U.S.: 1990-1998." Diabetes Care
23(2000): 1278-1283.
8.
American Heart Association. "Heart Disease and Stroke Statistics—2003 Update." Dallas, TX: American Heart Association, 2002.
9.
Ornish D, Brown SE, Scherwitz LW, et al. "Can lifestyle changes reverse coronary heart disease?" Lancet
336(1990): 129-133.
10.
Esselstyn CB, Ellis SG, Medendorp SV, et al. "A strategy to arrest and reverse coronary artery disease: a 5-year longitudinal study of a single physician's practice." J. Family Practice
41 (1995): 560-568.
11.
Starfield B. "Is U.S. health really the best in the world?" JAMA
284(2000): 483-485.
12.
Anderson RN. "Deaths: leading causes for 2000." National Vital Statistics Reports
50(16) (2002): 
13. Phillips D, Christenfeld N, and Glynn L. "Increase in U.S. medication-error death between 1983 and 1993." Lancet 351(1998): 643-644.
14. U.S. Congressional House Subcommittee Oversight Investigation. "Cost and quality of health care: unnecessary surgery." Washington, DC: 1976. Cited by: Leape, L."Unnecessary surgery." Ann. Rev. Publ. Health 13(1992): 363-383.
15.
Lazarou J, Pomeranz B, and Corey PN. "Incidence of adverse drug reactions in hospitalized patients." JAMA
279(1998): 1200-1205.
16.
World Health Organization. Technical Report Series No. 425. "International Drug Monitoring: the Role of the Hospital." Geneva, Switzerland: World Health Organization, 1966.
17.
Health Insurance Association of America. Source Book of Health Insurance Data: 1999-2000
. Washington, DC, 1999.
18.
National Center for Health Statistics. Health, United States, 2000 with Adolescent Health Chartbook
. Hyattsville, MD: National Center for Health Statistics, 2000.
19.
Starfield B. Primary Care: Balancing Health Needs, Services, and Technology
. New York, NY: Oxford University Press, 1998.
20.
World Health Organization. World Health Report 2000: Press release. "World Health Organization assesses the world's health systems." June 21, 2000. Geneva. Accessed at http://www.who.int
21.
Coble YD. American Medical Association press release. "AMA decries rise in number of uninsured Americans." September 30, 2003. Chicago, IL. Accessed at http://www.ama-assn.org/ama/pub/article/1617-8064.html
22.
Campbell TC. "Present day knowledge on aflatoxin." Phil J Nutr
20(1967): 193-201.
23.
Campbell TC, Caedo JP, Jr., Bulatao-Jayme J, et al. "Aflatoxin M1
in human urine." Nature
227 (1970): 403-404.
24.
This program was conducted in collaboration with the Philippine Department of Health and was funded by the United States Agency for International Development (USAID). USAID paid my full salary for six years and resulted in 110"mother craft centers"distributed around much of the Philippines. Progress on this contract was prepared as monthly reports to USAID by Associate Dean C.W. Engel at Virginia Tech.
25.
Hu J, Zhao X, Jia J, et al. "Dietary calcium and bone density among middle-aged and elderly women in China." Am. J. Clin. Nutr
. 58(1993): 219-227.
26. Hu J, Zhao X, Parpia B, et al. "Dietary intakes and urinary excretion of calcium and acids: a cross-sectional study of women in China." Am. J. Clin. Nutr . 58(1993): 398-406.
27. Hu J, Zhao X, Parpia B, et al. "Assessment of a modified household food weighing method in a study of bone health in China." European J. Clin. Nutr . 48(1994): 442-452.
28.
Potischman N, McCulloch CE, Byers T, et al. "Breast cancer and dietary and plasma concentrations of carotenoids and vitamin A." Am. J. Clin. Nutr
. 52(1990): 909-915.
29.
Potischman N, McCulloch CE, Byers T, et al. "Associations between breast cancer, triglycerides and cholesterol." Nutr. Cancer
15(1991): 205-215: 
30.
Chen J, Campbell TC, Li J, et al. Diet, lifestyle and mortality in China. A study of the characteristics of 65 Chinese counties
. Oxford, UK; Ithaca, NY; Beijing, PRC: Oxford University Press; Cornell University Press; People's Medical Publishing House, 1990.
31. Campbell TC, and ChenJ. "Diet and chronic degenerative diseases: perspectives from China." Am. J. Clin. Nutr . 59(Suppl.)(1994): 1153S-1161S.
32. Campbell TC. "The dietary causes of degenerative diseases: nutrients vs foods." In: N.J. Temple and D.P. Burkitt (eds.), Western diseases: their dietary prevention and reversibility , pp. 119-152. Totowa, NJ: Humana Press, 1994.
33. Campbell TC, and Chen J. "Diet and chronic degenerative diseases: a summary of results from an ecologic study in rural China." In: N.J. Temple and D.P. Burkitt (eds.), Western diseases: their dietary prevention and reversibility , pp. 67-118. Totowa, NJ: Humana Press, 1994.
34.
Chittenden RH. Physiological economy in nutrition
. New York: F.A. Stokes, 1904.
35.
Chittenden RH. The nutrition of man
. New York: F.A. Stokes, 1907.
1.
Stillings BR. "World supplies of animal protein." In:
J.W.G. Porter and B.A. Rolls (eds.), Proteins in Human Nutrition
, pp. 11-33. London: Academic Press, 1973.
2.
Campbell TC, Warner RG, and Loosli JK. "Urea and biuret for ruminants." In:
Cornell Nutrition Conference, Buffalo, NY, 1960, pp. 96-103.
3.
Campbell TC, Loosli JK, Warner RG, et al. "Utilization of biuret by ruminants." J. Animal Science
22(1963): 139-145.
4.
Autret M. "World protein supplies and needs. Proceedings of the Sixteenth Easter School in Agricultural Science, University of Nottingham, 1969." In:
R.A. Laurie (ed.), Proteins in Human Food
, pp. 3-19. Westport, CT.: Avi Publishing Company, 1970.
5.
Scrimshaw NS, and Young VR. "Nutritional evaluation and the utilization of protein resources." In:
C.E. Bodwell (ed.), Evaluation of Proteins for Humans
, pp. 1-10. Westport, CT: The Avi Publishing Co., 1976.
6.
Jalil ME, and Tahir WM. "World supplies of plant proteins." In:
J.W.G. Porter and B.A. Rolls (eds.), Proteins in Human Nutrition
, pp. 35-46. London: Academic Press, 1973.
7.
Blount WP. "Turkey" X "Disease." Turkeys
9(1961): 52, 55-58, 61, 77.
8. Sargeant K, Sheridan A, O'Kelly J, et al. "Toxicity associated with certain samples of groundnuts." Nature 192(1961): 1096-1097.
9. Lancaster MC, Jenkins FP, and Philp JM. "Toxicity associated with certain sam ples of groundnuts." Nature 192(1961): 1095-1096.
10.
Wogan GN, and Newberne PM. "Dose-response characteristics of aflatoxin B1
carcinogenesis in the rat." Cancer Res
. 27(1967): 2370-2376.
11.
Wogan GN, Paglialunga S, and Newberne PM. "Carcinogenic effects of low dietary levels of aflatoxin B1
in rats." Food Cosmet. Toxicol
. 12(1974): 681-685.
12.
Campbell TC, Caedo JP, Jr., Bulatao-Jayme J, et al. "Aflatoxin M1
in human urine." Nature
227 (1970): 403-404.
13.
Madhavan TV, and Gopalan C. "The effect of dietary protein on carcinogenesis of aflatoxin." Arch. Path
. 85(1968): 133-137.
1.
Natural Resources Defense Council. "Intolerable risk: pesticides in our children's food." New York: Natural Resources Defense Council, February 27, 1989.
2.
Winter C, Craigmill A, and Stimmann M. "Food Safety Issues Ⅱ. NRDC report and Alar." UC Davis Environmental Toxicology Newsletter
9(2)(1989): 1.
3.
Lieberman AJ, and Kwon SC. "Fact versus fears: a review of the greatest unfounded health scares of recent times." New York: American Council on Science and Health, June, 1998.
4.
Whelan EM, and Stare FJ. Panic in the pantry: facts and fallacies about the food you buy
. Buffalo, NY: Prometheus Books, 1992.
5.
U.S. Apple Association. "News release: synopsis of U.S. Apple Press Conference." McLean, VA: U.S. Apple Association, February 25, 1999.
6.
Cassens RG. Nitrite-cured meat: a food safety issue in perspective
. Trumbull, CT: Food and Nutrition Press, Inc., 1990.
7.
Lijinsky W, and Epstein SS. "Nitrosamines as environmental carcinogens." Nature
225 (1970): 21-23.
8.
National Toxicology Program. "Ninth report on carcinogens, revised January 2001." Washington, DC: U.S. Department of Health and Human Services, Public Health Service, January, 2001. Accessed at http://ehis.niehs.nih.gov/roc/toc9.html#viewe
9.
International Agency for Cancer Research. IARC Monographs on the Evaluation of the Carcinogenic Risk of Chemicals to Humans: Some N-Nitroso Compounds
. Vol. 17 Lyon, France: International Agency for Research on Cancer, 1978.
10. Druckrey H, Janzowski R, and Preussmann R. "Organotrope carcinogene wirkungen bei 65 verschiedenen N-nitroso-verbindungen an BD-ratten." Z. Krebsforsch . 69(1967): 103-201.
11. Thomas C, and So BT. "Zur morphologie der durch N-nitroso-verbindungen erzeugten tumoren im oberen verdauungstrakt der ratte." Arzneimittelforsch . 19(1969): 1077-1091.
12.
Eisenbrand G, Spiegelhalder B, Janzowski C, et al. "Volatile and non-volatile N-nitroso compounds in foods and other environmental media." IARC Sci. Publi
. 19(1978): 311-324.
13.
National Archives and Records Administration. "Code of Federal Regulations: Title 9, Animals and Animal Products, Section 319.180(9CFR319.180)." Washington, DC: Government Printing Office, 2001.
14.
Kanfer S. October 2, 1972. "The decline and fall of the American hot dog." Time
: 86.
15.
Newberne P. "Nitrite promotes lymphoma incidence in rats." Science
204(1979): 1079-1081.
16.
Madhavan TV, and Gopalan C. "The effect of dietary protein on carcinogenesis of aflatoxin." Arch. Path
. 85(1968): 133-137.
17.
If this defect becomes part of the first round of daughter cells, then this will be passed on to all subsequent generations of cells, with the potential to eventually become clinically detectable cancer. However, this is an oversimplification of a very complex process. Perhaps two of the more significant omissions are the hypotheses that 1) more than one mutation may be required to initiate and promote cancer, and 2) not all genetic defects result in cancer.
18.
Mgbodile MUK, and Campbell TC. "Effect of protein deprivation of male weanling rats on the kinetics of hepatic microsomal enzyme activity." J. Nutr
. 102(1972): 53-60.
19. Hayes JR, Mgbodile MUK, and Campbell TC. "Effect of protein deficiency on the inducibility of the hepatic microsomal drug-metabolizing enzyme system.Ⅰ. Effect on substrate interaction with cytochrome P-450." Biochem. Pharmacol . 22(1973): 1005-1014.
20. Mgbodile MUK, Hayes JR, and Campbell TC. "Effect of protein deficiency on the inducibility of the hepatic microsomal drug-metabolizing enzyme system. Ⅱ. Effect on enzyme kinetics and electron transport system." Biochem. Pharmacol . 22(1973): 1125-1132.
21. Hayes JR, and Campbell TC. "Effect of protein deficiency on the inducibility of the hepatic microsomal drug-metabolizing enzyme system. Ⅲ. Effect of 3-methylcholanthrene induction on activity and binding kinetics." Biochem. Pharmacol . 23(1974): 1721-1732.
22.
Campbell TC. "Influence of nutrition on metabolism of carcinogens (Martha Maso Honor's Thesis)." Adv. Nutr. Res
. 2 (1979): 29-55.
23.
Preston RS, Hayes JR, and Campbell TC. "The effect of protein deficiency on the in vivo binding of aflatoxin B1 to rat liver macromolecules." Life Sci
. 19(1976): 1191-1198.
24.
Portman RS, Plowman KM, and Campbell TC. "On mechanisms affecting species susceptibility to aflatoxin." Biochim. Biophys. Acta
208(1970): 487-495.
25. Prince LO, and Campbell TC. "Effects of sex difference and dietary protein level on the binding of aflatoxin B1 to rat liver chromatin proteins in vivo." Cancer Res . 42(1982): 5053-5059.
26. Mainigi KD, and Campbell TC. "Subcellular distribution and covalent binding of aflatoxins as functions of dietary manipulation." J Toxicol. Eviron. Health 6(1980): 659-671.
27.
Nerurkar LS, Hayes JR, and Campbell TC. "The reconstitution of hepatic microsomal mixed function oxidase activity with fractions derived from weanling rats fed different levels of protein." J. Nutr
. 108(1978): 678-686.
28.
Gurtoo HL, and Campbell TC. "A kinetic approach to a study of the induction of rat liver microsomal hydroxylase after pretreatment with 3, 4-benzpyrene and aflatoxin B1
." Biochem. Pharmacol
. 19(1970): 1729-1735.
29.
Adekunle AA, Hayes JR, and Campbell TC. "Interrelationships of dietary protein level, aflatoxin B1
metabolism, and hepatic microsomal epoxide hydrase activity." Life Sci
. 21(1977): 1785-1792.
30.
Mainigi KD, and Campbell TC. "Effects of low dietary protein and dietary aflatoxin on hepatic glutathione levels in F-344 rats." Toxicol. Appl. Pharmacol
. 59(1981): 196-203.
31.
Farber E, and Cameron R. "The sequential analysis of cancer development." Adv. Cancer Res
. 31(1980): 125-226.
32.
Foci response for the various charts in this chapter mostly reflect "% of liver volume," which integrates "number of foci" and "size of foci," both of which indicate tumor-forming tendency. So that the responses from individual experiments can be compared among each other, the data are adjusted to a common scale that reflects the response produced by a standard dose of aflatoxin and by feeding a 20% protein diet.
33.
Appleton BS, and Campbell TC. "Inhibition of aflatoxin-initiated preneoplastic liver lesions by low dietary protein." Nutr. Cancer
3(1982): 200-206.
34.
Dunaif GE, and Campbell TC. "Relative contribution of dietary protein level and Aflatoxin B1 dose in generation of presumptive preneoplastic foci in rat liver." J. Natl. Cancer Inst
. 78 (1987): 365-369.
35.
Youngman LD, and Campbell TC. "High protein intake promotes the growth of preneoplastic foci in Fischer #344 rats: evidence that early remodeled foci retain the potential for future growth." J. Nutr
. 121(1991): 1454-1461.
36.
Youngman LD, and Campbell TC. "Inhibition of aflatoxin B1-induced gamma-glutamyl transpeptidase positive (GGT+)hepatic preneoplastic foci and tumors by low protein diets: evidence that altered GGT+ foci indicate neoplastic potential." Carcinogenesis
13(1992): 1607-1613.
37.
Dunaif GE, and Campbell TC. "Dietary protein level and aflatoxin B1-induced preneoplastic hepatic lesions in the rat." J. Nutr
. 117(1987): 1298-1302.
38.
Horio F, Youngman LD, Bell RC, et al. "Thermogenesis, low-protein diets, and decreased development of AFB1-induced preneoplastic foci in rat liver." Nutr. Cancer
16(1991): 31-41.
39.
About 12% dietary protein is required to maximize growth rate, accordingto the National Research Council of the National Academy of Sciences.
40.
Subcommittee on Laboratory Animal Nutrition. Nutrient requirements of laboratory animals. Second revised edition, number 10
. Washington, DC: National Academy Press, 1972.
41.
National Research Council. Recommended dietary allowances. Tenth edition
. Washington, DC: National Academy Press, 1989.
42.
Schulsinger DA, Root MM, and Campbell TC. "Effect of dietary protein quality on development of aflatoxin B1-induced hepatic preneoplastic lesions." J. Natl. Cancer Inst
. 81(1989): 1241-1245.
43.
Youngman LD. The growth and development of aflatoxin B1-induced preneoplastic lesions, tumors, metastasis, and spontaneous tumors as they are influenced by dietary protein level, type, and intervention
. Ithaca, NY: Cornell University, Ph. D. Thesis, 1990.
44.
Beasley RP. "Hepatitis B virus as the etiologic agent in hepatocellular carcinoma-epidemiologic considerations." Hepatol
. 2(1982): 21S-26S.
45.
Blumberg BS, Larouze B, London WT, et al. "The relation of infection with the hepatitis B agent to primary hepatic carcinoma." Am. J. Pathol
. 81(1975): 669-682.
46.
Chisari FV, Ferrari C, and Mondelli MU. "Hepatitis B virus structure and biology." Microbiol. Pathol
. 6(1989): 311-325.
47.
Hu J, Cheng Z, Chisari FV, et al. "Repression of hepatitis B virus (HBV) transgene and HBVinduced liver injury by low protein diet." Oncogene
15 (1997): 2795-2801.
48.
Cheng Z, Hu J, King J, et al. "Inhibition of hepatocellular carcinoma development in hepatitis B virus transfected mice by low dietary casein." Hepatology
26(1997): 1351-1354.
49.
Hawrylewicz EJ, Huang HH, Kissane JQ, et al. "Enhancement of the 7, 12-dimethylbenz (a) a nthracene (DMBA) mammary tumorigenesis by high dietary protein in rats." Nutr. Reps. Int
. 26 (1982): 793-806.
50. Hawrylewicz EJ. "Fat-protein interaction, defined 2-generation studies." In: C. Ip, D.F. Birt, A.E. Rogers and C. Mettlin (eds.), Dietary fat and cancer , pp. 403-434. New York: Alan R. Liss, Inc., 1986.
51. Huang HH, Hawrylewicz EJ, Kissane JQ, et al. "Effect of protein diet on release of prolactin and ovarian steroids in female rats." Nutr. Rpts. Int . 26(1982): 807-820.
52.
O'Connor TP, Roebuck BD, and Campbell TC. "Dietary intervention during the post-dosing phase of L-azaserine-induced preneoplastic lesions." J Natl Cancer Inst
75(1985): 955-957.
53.
O'Connor TP, Roebuck BD, Peterson F, et al. "Effect of dietary intake of fish oil and fish protein on the development of L-azaserine-induced preneoplastic lesions in rat pancreas." J Natl Cancer Inst
75(1985): 959-962.
54.
He Y. Effects of carotenoids and dietary carotenoid extracts on aflatoxin B
1
-induced mutagenesis and hepatocarcinogenesis
. Ithaca, NY: Cornell University, PhD Thesis, 1990.
55.
He Y, and Campbell TC. "Effects of carotenoids on aflatoxin B1
-induced mutagenesis in S. typhimurium TA 100 and TA 98." Nutr. Cancer
13(1990): 243-253.
1.
Li J-Y, Liu B-Q, Li G-Y, et al. "Atlas of cancer mortality in the People's Republic of China. An aid for cancer control and research." Int. J. Epid
. 10(1981): 127-133.
2.
Higginson J. "Present trends in cancer epidemiology." Proc. Can. Cancer Conf
. 8(1969): 40-75.
3.
Wynder EL, and Gori GB. "Contribution of the environment to cancer incidence: an epidemiologic exercise." J. Natl. Cancer Inst
. 58(1977): 825-832.
4.
Doll R, and Peto R. "The causes of cancer: Quantitative estimates of avoidable risks of cancer in the Unites States today." J Natl Cancer Inst
66(1981): 1192-1265.
5.
Fagin D. News release. "Breast cancer cause still elusive study: no clear link between pollution, breast cancer on Ll." August 6, 2002. Newsday.com. Accessed at http://www.newsday.com/news/local/longisland/ny-licanc062811887aug06.story?coll=ny%2Dtop%2Dheadlines
6.
There were 82 mortality rates, but about a third of these rates were duplicates of the same disease for different aged people.
7. Calorie intake in China is for a 65 kg adult male doing "light physical work." Comparable data for the American male is adjusted for a body weight of 65 kg.
8.
SerVaas C. "Diets that protected against cancers in China." The Saturday Evening Post
October 1990: 26-28.
9.
All the available disease mortality rates were arranged in a matrix so that it was possible to readily determine the relationship of each rate with every other rate. Each comparison was then assigned a plus or minus, depending on whether they were directly or inversely correlated. All plus correlations were assembled in one list and all minus correlations were assembled in a second list. Each individual entry in either list was therefore positively related to entries in its own list but inversely related to diseases in the opposite list. Most, but not all, of these correlations were statistically significant.
10.
Campbell TC, Chen J, Brun T, et al. "China: from diseases of poverty to diseases of affluence. Policy implications of the epidemiological transition." Ecol. Food Nutr
. 27(1992): 133-144.
11.
Chen J, Campbell TC, Li J, et al. Diet, lifestyle and mortality in China. A study of the characteristics of 65 Chinese counties
. Oxford, UK; Ithaca, NY; Beijing, PRC: Oxford University Press; Cornell University Press; People's Medical Publishing House, 1990.
12.
Lipid Research Clinics Program Epidemiology Committee. "Plasma lipid distributions in selected North American Population. The Lipid Research Clinics Program Prevalence Study." Circulation
60(1979): 427-439.
13.
Campbell TC, Parpia B, and Chen J. "Diet, lifestyle, and the etiology of coronary artery disease: The Cornell China Study." Am. J. Cardiol
. 82(1998): 18T-21T.
14.
These data are for villages SA, LC and RA for women and SA, QC and NB for men, as seen in the monograph (Chen, et al. 1990) 
15.
Sirtori CR, Noseda G, and Descovich GC. "Studies on the use of a soybean protein diet for the management of human hyperlipoproteinemias." In:
M.J. Gibney and D. Kritchevsky (eds.), Current Topics in Nutrition and Disease, Volume 8: Animal and Vegetable Proteins in Lipid Metabolism and Atherosclerosis
., pp. 135-148. New York, NY: Alan R. Liss, Inc., 1983.
16. Carroll KK. "Dietary proteins and amino acids—their effects on cholesterol metabolism." In: M.J. Gibney and D. Kritchevsky (eds.), Animal and Vegetable Proteins in Lipid Metabolism and Atherosclerosis , pp. 9-17. New York, NY: Alan R. Liss, Inc., 1983.
17. Terpstra AHM, Hermus RJJ, and West CE. "Dietary protein and cholesterol metabolism in rabbits and rats." In: M.J. Gibney and D. Kritchevsky (eds.), Animal and Vegetable Proteins in Lipid Metabolism and Athersclerosis , pp. 19-49. New York: Alan R. Liss, Inc., 1983.
18. Kritchevsky D, Tepper SA, Czarnecki SK, et al. "Atherogenicity of animal and vegetable protein. Influence of the lysine to arginine ratio." Atherosclerosis 41(1982): 429-431.
19.
Dietary fat can be expressed as percent of total weight of the diet or as percent of total calories. Most commentators and researchers express fat as percent of total calories because we primarily consume food to satisfy our need for calories, not our need for weight. I will do the same throughout this book.
20.
National Research Council. Diet, Nutrition and Cancer
. Washington, DC: National Academy Press, 1982.
21. United States Department of Health and Human Services. The Surgeon General's Report on Nutrition and Health . Washington, DC: Superintendant of Documents, U.S. Government Printing Office, 1988.
22. National Research Council, and Committee on Diet and Health. Diet and health: implications for reducing chronic disease risk . Washington, DC: National Academy Press, 1989.
23. Expert Panel. Food, nutrition and the prevention of cancer, a global perspective . Washington, DC: American Institute for Cancer Research/World Cancer Research Fund, 1997.
24.
Exceptions include those foods artificially stripped of their fat, such as non-fat milk.
25.
Armstrong D, and Doll R. "Environmental factors and cancer incidence and mortality in different countries, with special reference to dietary practices." Int. J. Cancer
15(1975): 617-631.
26.
U.S. Senate. "Dietary goals for the United States, 2nd Edition." Washington, DC: U.S. Government Printing Office, 1977.
27.
Committee on Diet Nutrition and Cancer. Diet, nutrition and cancer: directions for research
. Washington, DC: National Academy Press, 1983.
28.
There also were a number of other policy statements and large human studies that were begun at about this time that were to receive much public discussion and that were founded and/or interpreted in relation to dietary fat and these diseases. These included the initiation of the U.S. Dietary Guidelines report series begun in 1980, the Harvard Nurses' Health Study in 1984, the initial reports of the Framingham Heart Study in the 1960s, the Seven Countries Study of Ancel Keys, the Multiple Risk Factor Intervention Trial (MRFIT) and others.
29.
Carroll KK, Braden LM, Bell JA, et al. "Fat and cancer." Cancer
58(1986): 1818-1825.
30.
Drasar BS, and Irving D. "Environmental factors and cancer of the colon and breast." Br. J. Cancer
27(1973): 167-172.
31.
Haenszel W, and Kurihara M. "Studies of Japanese Migrants: mortality from cancer and other disease amongJapanese and the United States." J Natl Cancer Inst
40(1968): 43-68.
32. Higginson J, and Muir CS. "Epidemiology in Cancer." In: J. F. Holland and E. Frei (eds.), Cancer Medicine , pp. 241-306. Philadelphia, PA: Lea and Febiger, 1973.
33.
The correlation of fat intake with animal protein intake is 84% for grams of fat consumed and 70% for fat as a percent of calories.
34. Kelsey JL, Gammon MD, and Esther MJ. "Reproductive factors and breast cancer." Epidemiol. Revs . 15(1993): 36-47.
35.
de Stavola BL, Wang DY, Allen DS, et al. "The association of height, weight, menstrual and reproductive events with breast cancer: results from two prospective studies on the island of Guernsey (United Kingdom)." Cancer Causes and Control
4 (1993): 331-340.
36.
Rautalahti M, Albanes D, Virtamo J, et al. "Lifetime menstrual activity—indicator of breast cancer risk." (1993): 17-25
37.
It was not possible to statistically detect an association of blood hormone levels with breast cancer risk within this group of women because their blood samples were taken at random times of their menstrual cycles and breast cancer rates were so low, thus minimizing the ability to detect such an association, even when real.
38.
Key TJA, Chen J, Wang DY, et al. "Sex hormones in women in rural China and in Britain." Brit. J. Cancer
62(1990): 631-636.
39.
These biomarkers include plasma copper, urea nitrogen, estradiol, prolactin, testosterone and, inversely, sex hormone binding globulin, each of which has been known to be associated with animal protein intake from previous studies.
40.
For the total dietary fiber (TDF), the averages for China and the U.S. were 33.3 and 11.1 grams per day, respectively. The range of the county averages are 7.7-77.6 grams per day in China, compared with a range of 2.4-26.6 grams per day for the middle 90% of American males.
41. The correlation for plant protein was +0.53*** and for animal protein was +0.12.
42.
In principle, using"cancer prevalence within families"as the outcome measurement more effectively controls for the various causes of cancer that associate with different kinds of cancer, thus permitting study of an isolated effect of the dietary factor.
43.
Guo W, Li J, Blot WJ, et al. "Correlations of dietary intake and blood nutrient levels with esophageal cancer mortality in China." Nutr. Cancer 13(1990): 121-127.
44.
The full effects of these fat-soluble antioxidants can be demonstrated only when antioxidant concentrations are adjusted for the levels of LDL for individual subjects. This was not known at the time of the survey, thus provisions were not made for this adjustment.
45.
Kneller RW, Guo W, Hsing AW, et al. "Risk factors for stomach cancer in sixty-five Chinese counties." Cancer Epi. Biomarkers Prev
. 1(1992): 113-118.
46.
Information Plus. Nutrition: a key to good health
. Wylie, TX: Information Plus, 1999.
47.
Westman EC, Yancy WS, Edman JS, et al. "Carbohydrate Diet Program." Am. J. Med
. 113 (2002): 30-36.
48.
Atkins RC. Dr. Atkins' New Diet Revolution
. New York, NY: Avon Books, 1999.
49.
Wright JD, Kennedy-Stephenson J, Wang CY, et al. "Trends in Intake of Energy and Macronutrients—United States, 1971-2000." Morbidity and mortality weekly report
53(February 6, 2004): 80-82.
50.
Noakes M, and Clifton PM. "Weight loss and plasma lipids." Curr. Opin. Lipidol
. 11(2000): 65-70.
51.
Bilsborough SA, and Crowe TC. "Low-carbohydrate diets: what are the potential short-and long-term health implications?" Asia Pac. J. Clin. Nutr
. 12(2003): 396-404.
52.
Stevens A, Robinson DP, Turpin J, et al. "Sudden cardiac death of an adolescent during dieting." South. Med. J
. 95(2002): 1047-1049.
53.
Patty A. "Low-carb fad claims teen's life-Star diet blamed in death." The Daily Telegraph (Sidney, Australia)
November 2, 2002: 10.
54.
Atkins, 1999. Page 275.
55.
Atkins claims that an antioxidant cocktail can protect against heart disease, cancer and aging, a claim refuted by several large trials recently completed (see chapter 11).
56.
Atkins, 1999. Page 103.
57.
Bone J. "Diet doctor Atkins' obese', had heart problems: coroner: Widow angrily denies that opponents' claims that heart condition caused by controverial diet." Ottawa Citizen
February 11, 2004: A11.
58.
Campbell TC. "Energy balance: interpretation of data from rural China." Toxicological Sciences
52(1999): 87-94.
59.
Horio F, Youngman LD, Bell RC, et al. "Thermogenesis, low-protein diets, and decreased development of AFB1-induced preneoplastic foci in rat liver." Nutr. Cancer
16(1991): 31-41.
60.
Krieger E, Youngman LD, and Campbell TC. "The modulation of aflatoxin (AFB1) induced preneoplastic lesions by dietary protein and voluntary exercise in Fischer 344 rats." FASEB J
. 2 (1988): 3304 Abs.
61.
The cited associations of total animal and plant protein intakes are taken from manuscript under review.
62.
Campbell TC, Chen J, Liu C, et al. "Non-association of aflatoxin with primary liver cancer in a cross-sectional ecologic survey in the People's Republic of China." Cancer Res
. 50(1990): 6882-6893.
1.
Adams CF. "How many times does your heart beat per year?"Accessed October 20, 2003. Accessed at http://www.straightdope.com/classics/al_088a.html
2.
National Heart, Lung, and Blood Institute. "Morbidity and Mortality: 2002 Chart Book on Cardiovascular, Lung, and Blood Diseases." Bethesda, MD: National Institutes of Health, 2002.
3.
American Heart Association. "Heart Disease and Stroke Statistics-2003 Update." Dallas, TX: American Heart Association, 2002.
4.
Braunwald E. "Shattuck lecture-cardiovascular medicine at the turn of the millenium: triumphs, concerns and opportunities." New Engl. J. Med
. 337(1997): 1360-1369.
5.
American Cancer Society. "Cancer Facts and Figures-1998." Atlanta, GA: American Cancer Society, 1998.
6.
Anderson RN. "Deaths: leading causes for 2000." National Vital Statistics Reports
50(16) (2002): 
7.
Enos WE, Holmes RH, and Beyer J. "Coronary disease among United States soldiers killed in action in Korea." JAMA 152(1953): 1090-1093.
8.
Esselstyn CJ. "Resolving the coronary artery disease epidemic through plant-based nutrition." Prev. Cardiol
. 4(2001): 171-177.
9.
Antman EM, and Braunwald E. "Acute myocardial infarction." In
: E. Braunwald (ed.), Heart disease, a textbook of cardiovascular disease
, Vol.Ⅱ(Fifth Edition), pp. 1184-1288. Philadelphia: W.B. Saunders Company, 1997.
10.
Esselstyn CJ. "Lecture: Reversing heart disease." December 5, 2002. Ithaca, NY: Cornell University, 2002.
11.
Ambrose JA, and Fuster V. "Can we predict future acute coronary events in patients with stable coronary artery disease?" JAMA
277(1997): 343-344.
12.
Forrester JS, and Shah PK. "Lipid lowering versus revascularization: an idea whose time (for testing) has come." Circulation
96 (1997): 1360-1362.
13.
Now named the National Heart, Lung, and Blood Institute of the National Institutes of Health in Bethesda, Maryland.
14.
Gofman JW, Lindgren F, Elliot H, et al. "The role of lipids and lipoproteins in atherosclerosis." Science
111 (1950): 166.
15.
Kannel WB, Dawber TR, Kagan A, et al. "Factors of risk in the development of coronary heart disease—six-year follow-up experience." Ann. Internal Medi
. 55(1961): 33-50.
16.
Jolliffe N, and Archer M. "Statistical associations between international coronary heart disease death rates and certain environmental factors." J. Chronic Dis
. 9(1959): 636-652.
17.
Scrimgeour EM, McCall MG, Smith DE, et al. "Levels of serum cholesterol, triglyceride, HDL cholesterol, apolipoproteins A-1 and B, and plasma glucose, and prevalence of diastolic hypertension and cigarette smoking in Papua New Guinea Highlanders." Pathology
21(1989): 46-50.
18.
Campbell TC, Parpia B, and Chen J. "Diet, lifestyle, and the etiology of coronary artery disease: The Cornell China Study." Am. J. Cardiol
. 82(1998): 18T-21T.
19.
Kagan A, Harris BR, Winkelstein W, et al. "Epidemiologic studies of coronary heart disease and stroke in Japanese men living in Japan, Hawaii and California." J. Chronic Dis
. 27(1974): 345-364.
20.
Kato H, Tillotson J, Nichaman MZ, et al. "Epidemiologic studies of coronary heart disease and stroke in Japanese men living in Japan, Hawaii and California: serum lipids and diet." Am. J. Epidemiol
. 97(1973): 372-385.
21.
Morrison LM. "Arteriosclerosis." JAMA
145(1951): 1232-1236.
22.
Morrison LM. "Diet in coronary atherosclerosis." JAMA
173(1960): 884-888.
23.
Lyon TP, Yankley A, Gofman JW, et al. "Lipoproteins and diet in coronary heart disease." California Med
. 84(1956): 325-328.
24.
Gibney MJ, and Kritchevsky D, eds. Current Topics in Nutrition and Disease, Volume 8: Animal and Vegetable Proteins in Lipid Metabolism and Atherosclerosis
. New York, NY: Alan R. Liss, Inc., 1983.
25.
Sirtori CR, Noseda G, and Descovich GC. "Studies on the use of a soybean protein diet for the management of human hyperlipoproteinemias." In:
M.J. Gibney and D. Kritchevsky (eds.), Current Topics in Nutrition and Disease, Volume 8: Animal and Vegetable Proteins in Lipid Metabolism and Atherosclerosis
., pp. 135-148. New York, NY: Alan R. Liss, Inc., 1983.
26.
G.S. Myers, personal communication, cited by Groom, D. "Population studies of atherosclerosis." Ann. Internal Med. 55(1961): 51-62.
27.
Centers for Disease Control. "Smoking and Health: a national status report." Morbidity and Mortality Weekly Report
35(1986): 709-711.
28.
Centers for Disease Control. "Cigarette smoking among adults—United States, 2000." Morbidity and Mortality Weekly Report
51(2002): 642-645.
29.
Age-adjusted, ages 25-74.
30.
Marwick C. "Coronary bypass grafting economics, including rehabilitation. Commentary." Curr. Opin. Cardiol
. 9(1994): 635-640.
31.
Page 1319 in Gersh BJ, Braunwald E, and Rutherford JD. "Chronic coronary artery disease." In: E. Braunwald (ed.), Heart Disease: A Textbook of cardiovascular Medicine, Vol. 2 (Fifth Edition), pp. 1289-1365. Philadelphia, PA: W.B. Saunders, 1997.
32.
Ornish D. "Avoiding revascularization with lifestyle changes: the Multicenter Lifestyle Demonstration Project." Am. J. Cardiol
. 82(1998): 72T-76T.
33.
Shaw PJ, Bates D, Cartlidge NEF, et al. "Early intellectual dysfunction following coronary bypass surgery." Quarterly J. Med
. 58(1986): 59-68.
34.
Cameron AAC, Davis KB, and Rogers WJ. "Recurrence of angina after coronary artery bypass surgery. Predictors and prognosis (CASS registry)." J. Am. Coll. Cardiol
. 26 (1995): 895-899.
35.
Page 1320 in Gersh BJ, Braunwald E, and Rutherford JD. "Chronic coronary artery disease." In: E. Braunwald (ed.), Heart Disease: A Textbook of cardiovascular Medicine, Vol. 2 (Fifth Edition), pp. 1289-1365. Philadelphia, PA: W.B. Saunders, 1997.
36.
Kirklin JW, Naftel DC, Blackstone EH, et al. "Summary of a consensus concerning death and ischemic events after coronary artery bypass grafting." Circulation
79(Suppl 1)(1989): 181-191.
37.
Page 1368-9 in Lincoff AM, and Topol EJ. "Interventional catherization techniques." In: E. Braunwald (ed.), Heart Disease: A Textbook of Cardiovascular Medicine, pp. 1366-1391. Philadelphia, PA: W.B. Saunders, 1997.
38.
Hirshfeld JW, SchwartzJS, Jugo R, et al. "Restenosis after coronary angioplasty: a multivariate statistical model to relate lesion and procedure variables to restenosis." J. Am. Coll. Cardiol
. 18(1991): 647-656.
39.
Information Plus. Nutrition: a key to good health
. Wylie, TX: Information Plus, 1999.
40.
Naifeh SW. The Best Doctors in America
, 1994-1995. Aiken, S.C.: Woodward & White, 1994.
41.
Esselstyn CB, Jr. "Foreward: changing the treatment paradigm for coronary artery disease." Am. J. Cardiol
. 82(1998): 2T-4T.
42.
Esselstyn CB, Ellis SG, Medendorp SV, et al. "A strategy to arrest and reverse coronary artery disease: a 5-year longitudinal study of a single physician's practice." J. Family Practice
41 (1995): 560-568.
43.
Esselstyn CJ. "Introduction: more than coronary artery disease." Am. J. Cardiol
. 82(1998): 5T-9T.
44.
The flow of blood is related to the fourth power of the radius. Thus, a reduction of seven percent is approximately related to a 30% greater blood flow, although it is not possible to obtain by calculation a more precise determination of this number.
45.
Personal communication with Dr. Esselstyn, 9/15/03.
46.
Ornish D, Brown SE, Scherwitz LW, et al. "Can lifestyle changes reverse coronary heart disease?" Lancet
336(1990): 129-133.
47.
Ratliff NB. "Of rice, grain, and zeal: lessons from Drs. Kempner and Esselstyn." Cleveland Clin. J. Med
. 67(2000): 565-566.
48.
American Heart Association. "AHA Dietary Guidelines. Revision 2000: A Statement for Healthcare Professionals from the Nutrition Committee of the American Heart Association." Circulation
102(2000): 2296-2311.
49.
National Cholesterol Education Program. "Third report of the National Cholesterol Education Program (NCEP) expert panel on detection, evaluation and treatment of high blood cholesterol in adult (adult treatment panel Ⅲ): executive summary." Bethesda, MD: National Institutes of Health, 2001.
50.
Castelli W. "Take this letter to your doctor." Prevention
48(1996): 61-64.
51.
Schuler G, Hambrecht R, Schlierf G, et al. "Regular physical exercise and low-fat diet." Circulation
86(1992): 1-11.
1.
Flegal KM, Carroll MD, Ogden CL, et al. "Prevalence and trends in obesity among U.S. adults, 1999-2000." JAMA
288(2002): 1723-1727.
2.
Ogden CL, Flegal KM, Carroll MD, et al. "Prevalence and trends in overweight among U.S. children and adolescents." JAMA
288(2002): 1728-1732.
3.
Dietz WH. "Health consequences of obesity in youth: childhood predictors of adult disease." Pediatrics
101(1998): 518-525.
4.
Fontaine KR, and Barofsky 1. "Obesity and health-related quality of life." Obesity Rev
. 2 (2001): 173-182.
5.
Colditz GA. "Economic costs of obesity and inactivity." Med. Sci. Sports Exerc
. 31(1999): S663-S667.
6.
Adcox S. "New state law seeks to cut down obesity." Ithaca Journal
Sept. 21, 2002: 5A.
7.
Ellis FR, and Montegriffo VME. "Veganism, clinical findings and investigations." Am. J. Clin. Nutr
. 23(1970): 249-255.
8. Berenson, G., Srinivasan, S., Bao, W., Newman, W.P.r., Tracy, R.E., and Wattigney, W.A. "Association between multiple cardiovascular risk factors and atherosclerosis to children and young adults. The Bogalusa Heart Study." New Engl. J. Med ., 338: 1650-1656, 1998.
9. Key TJ, Fraser GE, Thorogood M, et al. "Mortality in vegetarians and nonvegetarians: detailed findings from a collaborative analysis of 5 prospective studies." Am. J. Clin. Nutri . 70(Suppl.)(1999): 516S-524S.
10. Bergan JG, and Brown PT. "Nutritional status of"new"vegetarians." J. Am. Diet. Assoc . 76 (1980): 151-155.
11.
Appleby PN, Thorogood M, Mann J, et al. "Low body mass index in non-meat eaters: the possible roles of animal fat, dietary fibre, and alcohol." Int J. Obes
. 22(1998): 454-460.
12. Dwyer JT. "Health aspects of vegetarian diets." Am. J. Clin. Nutr . 48(1988): 712-738.
13. Key TJ, and Davey G. "Prevalence of obesity is low in people who do not eat meat." Brit. Med. Journ . 313(1996): 816-817.
14.
Shintani TT, Hughes CK, Beckham S, et al. "Obesity and cardiovascular risk intervention through the ad libitum feeding of traditional Hawaiian diet." Am. J. Clin. Nutr
. 53(1991): 1647S-1651S.
15.
Barnard RJ. "Effects of lifestyle modification on serum lipids." Arch. Intern. Med
. 151(1991): 1389-1394.
16.
McDougall J, Litzau K, Haver E, et al. "Rapid reduction of serum cholesterol and blood pressure by a twelve-day, very low fat, strictly vegetarian diet." J. Am. Coll. Nutr
. 14(1995): 491-496.
17.
Ornish D, Scherwitz LW, Doody RS, et al. "Effects of stress management training and dietary changes in treating ischemic heart disease." JAMA
249(1983): 54-59.
18.
Shintani TT, Beckham S, Brown AC, et al. "The Hawaii diet: ad libitum high carbohydrate, low fat multi-cultural diet for the reduction of chronic disease risk factors: obesity, hypertension, hypercholesterolemia, and hyperglycemia." Hawaii Med. Journ
. 60(2001): 69-73.
19.
Nicholson AS, Sklar M, Barnard ND, et al. "Toward improved management of NIDDM: a randomized, controlled, pilot intervention using a lowfat, vegetarian diet." Prev. Med
. 29(1999): 87-91.
20.
Ornish D, Scherwitz LW, Billings JH, et al. "Intensive lifestyle changes for reversal of coronary heart disease." JAMA
280(1998): 2001-2007.
21.
Astrup A, Toubro S, Raben A, et al. "The role of low-fat diets and fat substitutes in body weight management: what have we learned from clinical studies?" J. Am. Diet. Assoc
. 97(suppl)(1997): S82-S87.
22.
Duncan KH, Bacon JA, and Weinsier RL. "The effects of high and low energy density diets on satiety, energy intake, and eating time of obese and nonobese subjects." Am. J. Clin. Nutr
. 37 (1983): 763-767.
23.
Heaton KW. "Food fibre as an obstacle to energy intake." Lancet
(1973): 1418-1421.
24.
Levin N, Rattan J, and Gilat T. "Energy intake and body weight in ovo-lacto vegetarians." J. Clin. Gastroenterol
. 8(1986): 451-453.
25.
Campbell TC. "Energy balance: interpretation of data from rural China." Toxicological Sciences
52(1999): 87-94.
26.
Poehlman ET, Arciero PJ, Melby CL, et al. "Resting metabolic rate and postprandial thermogenesis in vegetarians and nonvegetarians." Am. J. Clin. Nutr
. 48(1988): 209-213.
27.
The study by Poehlman et al. showed high oxygen consumption and higher resting metabolic rate but was badly misinterpreted by the authors. We had very similar results with experimental rats.
28.
Fogelholm M, and Kukkonen-Harjula K. "Does physical activity prevent weight gain—a systematic review." Obesity Rev
. 1(2000): 95-111.
29.
Ravussin E, Lillioja S, Anderson TE, et al. "Determinants of 24-hour energy expenditure in man. Methods and results using a respiratory chamber." J. Clin. Invest
. 78(1986): 1568-1578.
30.
Thorburn AW, and Proietto J. "Biological determinants of spontaneous physical activity." Obesity Rev
. 1(2000): 87-94.
31.
Krieger E, Youngman LD, and Campbell TC. "The modulation of aflatoxin (AFB1) induced preneoplastic lesions by dietary protein and voluntary exercise in Fischer 344 rats." FASEBJ
. 2 (1988): 3304 Abs.
32.
Heshka S, and Allison DB. "Is obesity a disease?" Int. J. Obesity Rel. Dis
. 25(2001): 1401-1404.
33.
Kopelman PG, and Finer N. "Reply: is obesity a disease?" Int J. Obes. 25(2001): 1405-1406.
34.
Campbell TC. "Are your genes hazardous to your health?" Nutrition Advocate
1(1995): 1-2, 8.
35. Campbell TC. "Genetic seeds of disease. How to beat the odds." Nutrition Advocate 1(1995): 1-2, 8.
36. Campbell TC. "The 'Fat Gene' dream machine." Nutrition Advocate 2(1996): 1-2.
1.
Mokdad AH, Ford ES, Bowman BA, et al. "Diabetes trends in the U.S.: 1990-1998." Diabetes Care
23(2000): 1278-1283.
2.
Centers for Disease Control and Prevention. "National Diabetes Fact Sheet: General Information and National Estimates on Diabetes in the United States, 2000." Atlanta, GA: Centers for Disease Control and Prevention.
3.
Griffin KL. "New lifestyles: new lifestyles, hope for kids with diabetes." Milwaukee Journal Sentinel
22 July 2002: 1G.
4.
American Diabetes Association. "Type 2 diabetes in children and adolescents." Diabetes Care
23(2000): 381-389.
5.
Himsworth HP. "Diet and the incidence of diabetes mellitus." Clin. Sci
. 2(1935): 117-148.
6.
West KM, and Kalbfleisch JM. "Glucose tolerance, nutrition, and diabetes in Uruguay, Venezuela, Malaya, and East Pakistan." Diabetes
15(1966): 9-18.
7.
West KM, and Kalbfleisch JM. "Influence of nutritional factors on prevalence of diabetes." Diabetes
20(1971): 99-108.
8.
Fraser GE. "Associations between diet and cancer, ischemic heart disease, and all-cause mortality in non-Hispanic white California Seventh-day Adventists." Am. J. Clin. Nutr
. 70(Suppl.) (1999): 532S-538S.
9.
Snowdon DA, and Phillips RL. "Does a vegetarian diet reduce the occurrence of diabetes?" Am. J. Publ. Health
75(1985): 507-512.
10.
Tsunehara CH, Leonetti DL, and Fujimoto WY. "Diet of second generation Japanese-American men with and without non-insulin-dependent diabetes." Am. J. Clin. Nutri
. 52(1990): 731-738.
11.
Marshall J, Hamman RF, and Baxter J. "High-fat, low-carbohydrate diet and the etiology of non-insulin-dependent diabetes mellitus: the San Luis Valley Study." Am. J. Epidemiol
. 134 (1991): 590-603.
12.
Kittagawa T, Owada M, Urakami T, et al. "Increased incidence of non-insulin-dependent diabetes mellitus among Japanese schoolchildren correlates with an increased intake of animal protein and fat." Clin. Pediatr
. 37(1998): 111-116.
13.
Trowell H. "Diabetes mellitus death-rates in England and Wales 1920-1970 and food supplies." Lancet
2(1974): 998-1002.
14.
Meyer KA, Kushi LH, Jacobs DR, Jr., et al. "Carbohydrates, dietary fiber, and incident Type 2 diabetes in older women." Am. J. Clin. Nutri
. 71(2000): 921-930.
15.
Anderson JW. "Dietary fiber in nutrition management of diabetes." In:
G. Vahouny, V. and D. Kritchevsky (eds.), Dietary Fiber: Basic and Clinical Aspects
, pp. 343-360. New York: Plenum Press, 1986.
16.
Anderson JW, Chen WL, and Sieling B. "Hypolipidemic effects of high-carbohydrate, highfiber diets." Metabolism
29(1980): 551-558.
17.
Story L, Anderson JW, Chen WL, et al. "Adherence to high-carbohydrate, highfiber diets: long-term studies of nonobese diabetic men." Journ. Am. Diet. Assoc
. 85(1985): 1105-1110.
18.
Barnard RJ, Lattimore L, Holly RG, et al. "Response of non-insulin-dependent diabetic patients to an intensive program of diet and exercise." Diabetes Care
5(1982): 370-374.
19.
Barnard RJ, Massey MR, ChernyS, et al. "Long-term use of a high-complex-carbohydrate, highfiber, low-fat diet and exercise in the treatment of NIDDM patients." Diabetes Care
6 (1983): 268-273.
20.
Anderson JW, Gustafson NJ, Bryant CA, et al. "Dietary fiber and diabetes: a comprehensive review and practical application." J. Am. Diet. Assoc
. 87(1987): 1189-1197.
21.
Jenkins DJA, Wolever TMS, Bacon S, et al. "Diabetic diets: high carbohydrate combined with high fiber." Am. J. Clin. Nutri
. 33(1980): 1729-1733.
22.
Diabetes Prevention Program Research Group. "Reduction in the incidence of Type 2 diabetes with lifestyle intervention or Metformin." New Engl. J. Med
. 346(2002): 393-403.
23.
Tuomilehto J, Lindstrom J, Eriksson JG, et al. "Prevention of Type 2 diabetes mellitus by changes in lifestyle among subjects with impaired glucose tolerance." New Engl. J. Med
. 344 (2001): 1343-1350.
1.
Estrogen present in its free, unbound form.
2.
Estrogen activity is due to more than one analogue, but usually refers to estradiol. I will use the general term "estrogen" to include all steroid and related female hormones whose effects parallel estradiol activity. A small amount of testosterone in women also shows the same effect.
3.
Wu AH, Pike MC, and Stram DO. "Meta-analysis: dietary fat intake, serum estrogen levels, and the risk of breast cancer." J. Nat. Cancer Inst
. 91(1999): 529-534.
4.
Bernstein L, and Ross RK. "Endogenous hormones and breast cancer risk." Epidemiol. Revs
. 15(1993): 48-65.
5.
Pike MC, Spicer DV, Dahmoush L, et al. "Estrogens, progestogens, normal breast cell proliferation, and breast cancer risk." Epidemiol. Revs
. 15(1993): 17-35.
6.
Bocchinfuso WP, LindzeyJK, Hewitt SC, et al. "Induction of mammary gland development in estrogen receptor-alpha knockout mice." Endocrinology
141(2000): 2982-2994.
7.
Atwood CS, Hovey RC, Glover JP, et al. "Progesterone induces side-branching of the ductal epithelium in the mammary glands of peripubertal mice." J. Endocrinol
. 167(2000): 39-52.
8.
Rose DP, and Pruitt BT. "Plasma prolactin levels in patients with breast cancer." Cancer
48 (1981): 2687-2691.
9. Dorgan JF, Longcope C, Stephenson HE, Jr., et al. "Relation of prediagnostic serum estrogen and androgen levels to breast cancer risk." Cancer Epidemiol Biomarkers Prev 5(1996): 533-539.
10. Dorgan JF, Stanczyk FZ, Longcope C, et al. "Relationship of serum dehydroepiandrosterone (DHEA), DHEA sulfate, and 5-androstene-3 beta, 17 beta-diol to risk of breast cancer in postmenopausal women." Cancer Epidemiol Biomarkers Prev 6(1997):
11. Thomas HV, Key TJ, Allen DS, et al. "A prospective study of endogenous serum hormone concentrations and breast cancer risk in postmenopausal women on the island of Guernsey." Brit. J. Cancer 76(1997): 410-405.
12. Hankinson SE, Willett W, Manson JE, et al. "Plasma sex steroid hormone levels and risk of breast cancer in postmenopausal women." J. Nat. Cancer Inst . 90(1998): 1292-1299.
13.
Rosenthal MB, Barnard RJ, Rose DP, et al. "Effects of a high-complex-carbohydrate, low-fat, low-cholesterol diet on levels of serum lipids and estradiol." Am. J. Med
. 78(1985): 23-27.
14. Adlercreutz H. "Western diet and Western diseases: some hormonal and biochemical mechanisms and associations." Scand. J. Clin. Lab. Invest . 50(Suppl. 201)(1990): 3-23.
15. Heber D, Ashley JM, Leaf DA, et al. "Reduction of serum estradiol in postmenopausal women given free access to low-fat high-carbohydrate diet." Nutrition 7(1991): 137-139.
16. Rose DP, Goldman M, Connolly JM, et al. "Highfiber diet reduces serum estrogen concentrations in premenopausal women." Am. J. Clin. Nutr . 54(1991): 520-525.
17. Rose DP, Lubin M, and Connolly JM. "Efects of diet supplementation with wheat bran on serum estrogen levels in the follicular and luteal phases of the menstrual cycle." Nutrition 13 (1997): 535-539.
18. Tymchuk CN, Tessler SB, and Barnard RJ. "Changes in sex hormone-binding globulin, insulin, and serum lipids in postmenopausal women on a low-fat, highfiber diet combined with exercise." Nutr. Cancer 38(2000): 158-162.
19.
Key TJA, Chen J, Wang DY, et al. "Sex hormones in women in rural China and in Britain." Brit. J. Cancer
62(1990): 631-636.
20.
Prentice R, Thompson D, Clifford C, et al. "Dietary fat reduction and plasma estradiol concentration in healthy postmenopausal women." J. Natl. Cancer Inst
. 82(1990): 129-134.
21.
Boyar AP, Rose DP, and Wynder EL. "Recommendations for the prevention of chronic disease: the application for breast disease." Am. J. Clin. Nutr
. 48(3 Suppl)(1988): 896-900.
22.
Nandi S, Guzman RC, and Yang J. "Hormones and mammary carcinogenesis in mice, rats and humans: a unifying hypothesis." Proc. National Acad. Sci
92(1995): 3650-3657.
23.
Peto J, Easton DF, Matthews FE, et al. "Cancer mortality in relatives of women with breast cancer, the OPCS study." Int. J. Cancer
65(1996): 275-283.
24.
Colditz GA, Willett W, Hunter DJ, et al. "Family history, age, and risk of breast cancer. Prospective data from the Nurses' Health Study." JAMA
270(1993): 338-343.
25.
National Human Genome Research Institute. "Learning About Breast Cancer." Accessed at http://www.genome.gov/10000507#ql
26.
Futreal PA, Liu Q, Shattuck-Eidens D, et al. "BRCA1 mutations in primary breast and ovarian carcinomas." Science
266(1994): 120-122.
27. Miki Y, Swensen J, Shatttuck-Eidens D, et al. "A strong candidate for the breast and ovarian cancer susceptibility gene BRCA1." Science 266 (1994): 66-71.
28. Wooster R, Bignell G, Lancaster J, et al. "Identification of the breast cancer susceptibility gene BRCA2." Nature 378 (1995): 789-792.
29. Tavtigian SV, Simard J, Rommens J, et al. "The complete BRCA2 gene and mutations in chromosome 13q-linked kindreds." Nat. Genet . 12(1996): 333-337.
30.
Ford D, Easton D, Bishop DT, et al. "Risks of cancer in BRCA1 mutation carriers." Lancet
343 (1994): 692-695.
31.
Antoniou A, Pharoah PDP, Narod S, et al. "Average risks of breast and ovarian cancer associated with BRCA1 or BRCA2 mutations detected in case series unselected for family history: a combined analysis of 22 studies." Am. J. Hum. Genet
. 72(2003): 1117-1130.
32.
Newman B, Mu H, Butler LM, et al. "Frequency of breast cancer attributable to BRCA1 in a population-based series of American women." JAMA
279(1998): 915-921.
33.
Peto J, Collins N, Barfoot R, et al. "Prevalence of BRCA1 and BRCA2 gene mutations in patients with early-onset breast cancer." J. Nat. Cancer Inst
. 91(1999): 943-949.
34.
Tabar L, Fagerberg G, Chen HH, et al. "Efficacy of breast cancer screening by age. New results from the Swedish Two-County Trial." Cancer
75(1995): 2507-2517.
35. Bjurstram N, Bjorneld L, Duffy SW, et al. "The Gothenburg Breast Cancer Screening Trial: first results on mortality, incidence, and mode of detection for women ages 39-49 years at randomization." Cancer 80 (1997): 2091-2099.
36. Frisell J, Lidbrink E, Hellstrom L, et al. "Follow-up after 11 years: update of mortality results in the Stockholm mammographic screening trial." Breast Cancer Res. Treat 199745(1997): 263-270.
37.
Greenlee RT, Hill-Harmon MB, Murray T, et al. "Cancer statistics, 2001." CA Cancer J. Clin
. 51(2001): 15-36.
38.
Cairns J. "The treatment of diseases and the War against Cancer." Sci. Am
. 253(1985): 31-39.
39.
Cuzick J, and Baum M. "Tamoxifen and contralateral breast cancer." Lancet
2(1985): 282.
40.
Cuzick J, Wang DY, and Bulbrook RD. "The prevention of breast cancer." Lancet
1(1986): 83-86.
41.
Fisher B, Costantino JP, Wickerham DL, et al. "Tamoxifen for prevention of breast cancer: report of the National Surgical Adjuvant Breast and Bowel Project P-l Study." J. Nat. Cancer Inst
. 90(1998): 1371-1388.
42.
Freedman AN, Graubard B1, Rao SR, et al. "Estimates of the number of U. S.women who could benefit from tamoxifen for breast cancer chemoprevention." J. Nat. Cancer Inst
. 95 (2003): 526-532.
43.
Powles T, Eeles R, Ashley S, et al. "Interim analysis of the incidence of breast cancer in the Royal Marsden Hospital tamoxifen randomised chemoprevention trial." Lancet
352(1998): 98-101.
44.
Veronesi U, Maisonneuve P, Costa A, et al. "Prevention of breast cancer with tamoxifen: preliminary findings from the Italian randomised trial among hysterectomised women." Lancet
352(1998): 93-97.
45.
Cuzick J. "A brief review of the current breast cancer prevention trials and proposals for future trials." Eur J Cancer
36(2000): 1298-1302.
46.
Cummings SR, Eckert S, Krueger KA, et al. "The effect of raloxifene on risk of breast cancer in postmenopausal women: results from the MORE randomized trial." JAMA
281(1999): 2189-2197.
47.
Dorgan JF, Hunsberger S, A., McMahon RP, et al. "Diet and sex hormones in girls: findings from a randomized controlled clinical trial." J. Nat. Cancer Inst
. 95(2003): 132-141.
48.
Ornish D, Scherwitz LW, Billings JH, et al. "Intensive lifestyle changes for reversal of coronary heart disease." JAMA
280(1998): 2001-2007.
49.
Esselstyn CB, Ellis SG, Medendorp SV, et al. "A strategy to arrest and reverse coronary artery disease: a 5-year longitudinal study of a single physician's practice." J. Family Practice
41 (1995): 560-568.
50.
Hildenbrand GLG, Hildenbrand LC, Bradford K, et al. "Five-year survival rates of melanoma patients treated by diet therapy after the manner of Gerson: a retrospective review." Alternative Therapies in Health and Medicine
1(1995): 29-37.
51.
Youngman LD, and Campbell TC. "Inhibition of aflatoxin B1
-induced gamma-glutamyl transpeptidase positive (GGT+) hepatic preneoplastic foci and tumors by low protein diets: evidence that altered GGT+ foci indicate neoplastic potential." Carcinogenesis
13 (1992): 1607-1613.
52.
Ronai Z, Gradia S, El-Bayoumy K, et al. "Contrasting incidence of ras mutations in rat mammary and mouse skin tumors induced by anti-benzo[c]phenanthrene-3, 4-diol-1, 2-epoxide." Carcinogensis
15(1994): 2113-2116.
53.
Jeffy BD, Schultz EU, Selmin O, et al. "Inhibition of BRCA-1 expression by benzo[a]pyrene and diol epoxide." Mol. Carcinogenesis
26(1999): 100-118.
54.
Gammon MD, Santella RM, Neugut AI, et al. "Environmental toxins and breast cancer on Long Island. I. Polycyclic aromatic hydrocarbon DNA adducts." Cancer Epidemiol Biomarkers Prev
11(2002): 677-685.
55.
Gammon MD, Wolff MS, Neugut AI, et al. "Environmental toxins and breast cancer on Long Island.Ⅱ.Organchlorine compound levels in blood." Cancer Epidemiol Biomarkers Prev
11 (2002): 686-697.
56.
Humphries KH, and Gill S. "Risks and benefits of hormone replacement therapy: the evidence speaks." Canadian Med. Assoc. Journ
. 168(2003): 1001-1010.
57.
Writing Group for the Women's Health Initiative Investigators. "Risks and benefits of estrogen plus progestin in healthy postmenopausal women: principal results from the Women's Health Initiative Randomized Controlled Trial." JAMA
288(2002): 321-333.
58.
Hulley S, Grady D, Bush T, et al. "Randomized trial of estrogen plus progestin for secondary prevention of coronary heart disease in postmenopausal women. Heart and Estrogen/progestin Replacement Study (HERS) Research Group." JAMA
280 (1998): 605-613.
59.
While this finding is not statistically significant, its consistency with the WHI finding is striking.
60.
International Agency for Cancer Research. "Globocan"(accessed 18 October 2002), http://www-dep.iarc/globocan.html."
61.
Kinzler KW, and Vogelstein B. "Lessons from Heredity. Colorectal Cancer." Cell
87(1996): 159-170.
62.
Ferlay J, Bray F, Pisani P, et al. GLOBOCAN 2000: Cancer Incidence, mortality and prevalence worldwide, Version I.O
. Lyon, France: IARCPress, 2001.
63.
Limited version of Ferlay et al.document available at http://www.dep.iarc.fr/globocan/globocan.htm, last updated on 03/02/2001.
64.
Expert Panel. Food, nutrition and the prevention of cancer, a global perspective
. Washington, DC: American Institute for Cancer Research/World Cancer Research Fund, 1997.
65.
Armstrong D, and Doll R. "Environmental factors and cancer incidence and mortality in different countries, with specialreference to dietary practices." Int. J. Cancer
15(1975): 617-631.
66.
Burkitt DP. "Epidemiology of cancer of the colon and the rectum." Cancer
28(1971): 3-13.
67.
Jansen MCJF, Bueno-de-Mesquita HB, Buzina R, et al. "Dietary fiber and plant foods in relation to colorectal cancer mortality: The Seven Countries Study." Int. J. Cancer
81(1999): 174-179.
68.
Whiteley LO, and Klurfeld DM. "Are dietary fiber-induced alterations in colonic epithelial cell proliferation predictive of fiber's effect on colon cancer?" N utr. Cancer
36(2000): 131-149.
69.
Most of these associations were not statistically significant, but the consistency of the inverse association between fiber and colorectal cancer was impressive.
70.
Campbell TC, Wang G, Chen J, et al. "Dietary fiber intake and colon cancer mortality in The People's Republic of China." In:
D. Kritchevsky, C.Bonfield and J.W. Anderson (eds.), Dietary Fiber
, pp. 473-480. New York, NY: Plenum Publishing Corporation, 1990.
71.
Trock B, Lanza E, and Greenwald P. "Dietary fiber, vegetables, and colon cancer: critical review and meta-analysis of the epidemiologic evidence." J. Nat. Cancer Inst
. 82(1990): 650-661.
72.
Howe GR, Benito E, Castelleto R, et al. "Dietary intake of fiber and decreased risk of cancers of the colon and rectum: evidence from the combined analysis of 13 case-control studies." J. Nat. Cancer Inst
. 84(1992): 1887-1896.
73.
Bingham SA, Day NE, Luben R, et al. "Dietary fibre in food and protection against colorectal cancer in the European Prospective Investigation into Cancer and Nutrition (EPIC): an observational study." Lancet
361 (2003): 1496-1501.
74.
O'Keefe SJD, Ndaba N, and Woodward A. "Relationship between nutritional status, dietary intake patterns and plasma lipoprotein concentrations in rural black South Africans." Hum. Nutr. Clin. Nutr
. 39(1985): 335-341.
75.
Sitas F. "Histologically diagnosed cancers in South Africa, 1988." S. African Med. J
. 84(1994): 344-348.
76.
O'Keefe SJD, Kidd M, Espitalier-Noel G, et al. "Rarity of colon cancer in Africans is associated with low animal product consumption, not fiber." Am. J. Gastroenterology
94(1999): 1373-1380.
77.
McKeown-Eyssen G. "Epidemiology of colorectal cancer revisited: are serum triglycerides and/or plasma glucose associated with risk?" Cancer Epidemiol Biomarkers Prev
3(1994): 687-695.
78. Giovannucci E. "Insulin and colon cancer." Cancer Causes and Control 6(1995): 164-179.
79. Bruce WR, Giacca A, and Medline A. "Possible mechanisms relating diet and risk of colon cancer." Cancer Epidemiol Biomarkers Prev 9(2000): 1271-1279.
80. Kono S, Honjo S, Todoroki I, et al. "Glucose intolerance and adenomas of the sigmoid colon in Japanese men (Japan)." Cancer Causes and Control 9 (1998): 441-446.
81. Schoen RE, Tangen CM, Kuller LH, et al. "Increased blood glucose and insulin, body size, and incident colorectal cancer." J. Nat. Cancer Inst . 91(1999): 1147-1154.
82. Bruce WR, Wolever TMS, and Giacca A. "Mechanisms linking diet and colorectal cancer: the possible role of insulin resistance." Nutr. Cancer 37(2000): 19-26.
83.
Lipkin M, and Newmark H. "Development of clinical chemoprevention trials." J. Nat. Cancer Inst
. 87(1995): 1275-1277.
84.
Holt PR, Atillasoy EO, Gilman J, et al. "Modulation of abnormal colonic epithelial cell proliferation and differentiation by low-fat dairy foods. A randomized trial." JAMA
280(1998): 1074-1079.
85.
Mobarhan S. "Calcium and the colon: recent findings." Nutr. Revs
. 57(1999): 124-126.
86.
Alberts DS, Ritenbuagh C, Story JA, et al. "Randomized, double-blinded, placebo-controlled study of effect of wheat bran fiber and calcium on fecal bile acids in patients with resected adenomatous colon polyps." J. Nat. Cancer Inst
. 88(1996): 81-92.
87.
Chen J, Campbell TC, Li J, et al. Diet, lifestyle and mortality in China. A study of the characteristics of 65 Chinese counties
. Oxford, UK; Ithaca, NY; Beijing, PRC: Oxford University Press; Cornell University Press; People's Medical Publishing House, 1990.
88.
Jass JR. "Colon cancer: the shape of things to come." Gut
45(1999): 794-795.
89.
Burt RW. "Colon cancer screening." Gastroenterology
119(2000): 837-853.
90.
Winawer SJ, Zauber AG, Ho MN, et al. "Prevention of colorectal cancer by colonoscopic polypectomy." New Engl. J. Med
. 329(1993): 1977-1981.
91.
Pignone M, Rich M, Teutsch SM, et al. "Screening for colorectal cancer in adults at average risk: a summary of the evidence for the U.S. Preventive Services Task Force." Ann. Internal Med
. 137(2002): 132-141.
92.
Scott RJ, and Sobol HH. "Prognostic implications of cancer susceptibility genes: Any news?" Recent Results in Cancer Research
151(1999): 71-84.
93.
Lee ML, Wang R-T, Hsing AW, et al. "Case-control study of diet and prostate cancer in China." Cancer Causes and Control
9(1998): 545-552.
94.
Villers A, Soulie M, Haillot O, et al. "Prostate cancer screening (Ⅲ): risk factors, natural history, course without treatment." Progr. Urol
. 7 (1997): 655-661.
95.
Stanford JL. "Prostate cancer trends 1973-1995." Bethesda, MD: SEER Program, National Cancer Institute, 1998.
96.
Chan JM, and Giovannucci EL. "Dairy products, calcium, and vitamin D and risk of prostate cancer." Epidemiol. Revs
. 23(2001): 87-92.
97.
Giovannucci E. "Dietary influences of 1, 25(OH)2 vitamin D in relation to prostate cancer: a hypothesis." Cancer Causes and Control
9(1998): 567-582.
98.
Chan JM, Stampfer MJ, Ma J, et al. "Insulin-like growth factor-Ⅰ(IGF-Ⅰ) and IGF binding protein-3 as predictors of advanced-stage prostate cancer." J Natl Cancer Inst
94(2002): 1099-1109.
99.
Doi SQ, Rasaiah S, Tack I, et al. "Low-protein diet suppresses serum insulin-like growth factor-1 and decelerates the progresseion of growth hormone-induced glomerulosclerosis." Am. J. Nephrol
. 21(2001): 331-339.
100. Heaney RP, McCarron DA, Dawson-Hughes B, et al. "Dietary changes favorably affect bond remodeling in older adults." J. Am. Diet. Assoc . 99(1999): 1228-1233.
101. Allen NE, Appleby PN, Davey GK, et al. "Hormones and diet: low insulin-like growth factor-Ⅰ but normal bioavailable androgens in vegan men." Brit. J. Cancer 83(2000): 95-97.
102.
Cohen P, Peehl DM, and Rosenfeld RG. "The IGF axis in the prostate." Horm. Metab.res
. 26 (1994): 81-84.
1.
Mackay IR. "Tolerance and immunity." Brit. Med. Joum
. 321(2000): 93-96.
2.
Jacobson DL, Gange SJ, Rose NR, et al. "Short analytical review. Epidemiology and estimated population burden of selected autoimmune diseases in the United States." Clin. Immunol. Immunopath
. 84(1997): 223-243.
3.
Davidson A, and Diamond B. "Autoimmune diseases." New Engl. J. Med
. 345(2001): 340-350.
4.
Aranda R, Sydora BC, McAllister PL, et al. "Analysis of intestinal lymphocytes in mouse colitis mediated by transfer of CD4+
, CD45RBhigh
T cells to SCID recipients." J. Immunol
. 158 (1997): 3464-3473.
5.
Folgar S, Gatto EM, Raina G, et al. "Parkinsonism as a manifestation of multiple sclerosis." Movement Disorders
18(2003): 108-113.
6.
Cantorna MT. "Vitamin D and autoimmunity: is vitamin D status an environmental factor affecting autoimmune disease prevalence?" Proc. Soc. Exp. Biol. Med
. 223(2000): 230-233.
7.
DeLuca HF, and Cantorna MT. "Vitamin D: its role and uses in immunology." FASEB J
. 15 (2001): 2579-2585.
8.
Winer S, Astsaturov I, Cheung RK, et al. "T cells of multiple sclerosis patients target a common environmental peptide that causes encephalitis in mice." J. Immunol
. 166(2001): 4751-4756.
9.
Davenport CB. "Multiple sclerosis from the standpoint of geographic distribution and race." Arch. Neurol. Pschiatry
8(1922): 51-58.
10.
Alter M, Yamoor M, and Harshe M. "Multiple sclerosis and nutrition." Arch. Neurol
. 31 (1974): 267-272.
11.
Carroll M. "Innate immunity in the etiopathology of autoimmunity." Nature Immunol
. 2 (2001): 1089-1090.
12.
Karjalainen J, Martin JM, Knip M, et al. "A bovine albumin peptide as a possible trigger of insulin-dependent Diabetes Mellitus." New Engl. Journ. Med
. 327(1992): 302-307.
13.
Akerblom HK, and Knip M. "Putative environmental factors and Type 1 diabetes." Diabetes/Metabolism Revs
. 14(1998): 31-67.
14. Naik RG, and Palmer JP. "Preservation of beta-cell function in Type 1 diabetes." Diabetes Rev . 7(1999): 154-182.
15.
Virtanen SM, Rasanen L, Aro A, et al. "Infant feeding in Finnish children less than 7 yr of age with newly diagnosed IDDM. Childhood diabetes in Finland Study Group." Diabetes Care
14 (1991): 415-417.
16. Savilahti E, Akerblom HK, Tainio V-M, et al. "Children with newly diagnosed insulin dependent diabetes mellitus have increased levels of cow's milk antibodies." Diabetes Res . 7(1988): 137-140.
17. Yakota A, Yamaguchi T, Ueda T, et al. "Comparison of islet cell antibodies, islet cell surfact antibodies and anti-bovine serum albumin antibodies in Type 1 diabetes." Diabetes Res. Clin. Pract . 9(1990): 211-217.
18.
Hammond-McKibben D, and Dosch H-M. "Cow's milk, bovine serum albumin, and IDDM: can we settle the controversies?" Diabetes Care
20(1997): 897-901.
19.
Akerblom HK, Vaarala O, Hyoty H, et al. "Environmental factors in the etiology of Type 1 diabetes." Am. J. Med. Genet
. (Semin. Med. Genet
.) 115(2002): 18-29.
20.
Gottlieb MS, and Root HF. "Diabetes mellitus in twins." Diabetes
17(1968): 693-704.
21.
Barnett AH, Eff C, Leslie RDG, et al. "Diabetes in identical twins: a study of 200 pairs." Diabetologia
20(1981): 87-93.
22.
Borch-Johnsen K, Joner G, Mandrup-Poulsen T, et al. "Relation between breast feeding and incidence rates of insulin-dependent diabetes mellitus: a hypothesis." Lancet
2(1984): 1083-1086.
23.
Perez-Bravo F, Carrasco E, Gutierrez-Lopez MD, et al. "Genetic predisposition and environmental factors leading to the development of insulin-dependent diabetes mellitus in Chilean children." J. Mol. Med
. 74(1996): 105-109.
24.
Kostraba JN, Cruickshanks KJ, Lawler-Heavner J, et al. "Early exposure to cow's milk and solid foods in infancy, genetic predisposition, and risk of IDDM." Diabetes
42(1993): 288-295.
25.
Pyke DA. "The genetic perspective: putting research into practice." In:
Diabetes 1988, Amsterdam, 1989, pp. 1227-1230.
26.
Kaprio J, Tuomilehto J, Koskenvuo M, et al. "Concordance for Type 1(insulin-dependent) and Type 2(non-insulin-dependent)diabetes mellitus in a population-based cohort of twins in Finland." Diabetologia
35(1992): 1060-1067.
27.
Dahl-Jorgensen K, Joner G, and Hanssen KF. "Relationship between cow's milk consumption and incidence of IDDM in childhood." Diabetes Care
14(1991): 1081-1083.
28.
The proportion of Type 1 diabetes due to the consumption of cow's milk, the r2 value, is 96%.
29.
LaPorte RE, Tajima N, Akerblom HK, et al. "Geographic differences in therisk of insulin-dependent diabetes mellitus: the importance of registries." Diabetes Care
8(Suppl. 1)(1985): 101-107.
30.
Bodansky HJ, Staines A, Stephenson C, et al. "Evidence for an environm ental effect in the aetiology of insulin dependent diabetes in a transmigratory population." Brit. Med. Journ
. 304 (1992): 1020-1022.
31. Burden AC, Samanta A, and Chaunduri KH. "The prevalence and incidence of insulin-dependent diabetes in white and Indian children in Leicester city (UK)." Int. J. Diabetes Dev. Countries 10 (1990): 8-10.
32. Elliott R, and Ong TJ. "Nutritional genomics." Brit. Med. Journ . 324(2002): 1438-1442.
33.
Onkamo P, Vaananen S, Karvonen M, et al. "Worldwide increase in incidence of Type 1 diabetes—the analysis of the data on published incidence trends." Diabetologia
42(1999): 1395-1403.
34.
Gerstein HC. "Cow's milk exposure and Type 1 diabetes mellitus: a critical overview of the clinical literature." Diabetes Care
17(1994): 13-19.
35.
Kimpimaki T, Erkkola M, Korhonen S, et al. "Short-term exclusive breastfeeding predisposes young children with increased genetic risk of Type 1 diabetes to progressive beta-cell autoimmunity." Diabetologia
44(2001): 63-69.
36.
Virtanen SM, Laara E, Hypponen E, et al. "Cow's milk consumption, HLA-DQB1 genotype, and Type 1 diabetes." Diabetes
49(2000): 912-917.
37.
Monetini L, Cavallo MG, Stefanini L, et al. "Bovine beta-casein antibodies in breast-and bottle-fed infants: their relevance in Type 1 diabetes." Diabetes Metab. Res. Rev
. 17(2001): 51-54.
38.
Norris JM, and Pietropaolo M. "Review article. Controversial topics series: milk proteins and diabetes." J. Endocrinol. Invest
. 22(1999): 568-580.
39.
Reingold SC. "Research Directions in Multiple Sclerosis." National Multiple Sclerosis Society, November 25, 2003. Accessed at http://www.nationalmssociety.org/%5CBrochures-Research.asp
40.
Ackermann A. "Die multiple sklerose in der Schweiz." Schweiz.med. Wchnschr
. 61(1931): 1245-1250.
41. Swank RL. "Multiple sclerosis: correlation of its incidence with dietary fat." Am. J. Med. Sci . 220(1950): 421-430.
42.
Dip JB. "The distribution of multiple sclerosis in relation to the dairy industry and milk consumption." New Zealand Med. J
. 83(1976): 427-430.
43.
McDougall JM.2002. Multiple sclerosis stopped by McDougall/Swank Program
. http://www.nealhendrickson.com/mcdougall/mcdnewannouncementswank021112.htm. Accessed Nov. 16, 2002.
44.
McLeod JG, Hammond SR, and Hallpike JF. "Epidemiology of multiple sclerosis in Australia. With NSW and SA survey results." Med. J. Austr
160(1994): 117-122.
45.
Lawrence JS, Behrend T, Bennett PH, et al. "Geographical studies of rheumatoid arthritis." Ann. Rheum. Dis
. 25(1966): 425-432.
46.
Keen H, and Ekoe JM. "The geography of diabetes mellitus." Brit. Med. Journ
. 40(1984): 359-365.
47.
Swank RL. "Effect of low saturated fat diet in early and late cases of multiple sclerosis." Lancet
336(1990): 37-39.
48.
Swank RL. "Treatment of multiple sclerosis with low fat diet." A.M.A. Arch. Neurol. Psychiatry
69(1953): 91-103.
49.
Swank RL, and Bourdillon RB. "Multiple sclerosis: assessment of treatment with modified low fat diet." J. Nerv. Ment. Dis
. 131(1960): 468-488.
50.
Swank RL. "Multiple sclerosis: twenty years on low fat diet." Arch. Neurol
. 23(1970): 460-474.
51.
Agranoff BW, and Goldberg D. "Diet and the geographical distribution of multiple sclerosis." Lancet
2(7888)(November 2 1974): 1061-1066.
52.
Malosse D, Perron H, Sasco A, et al. "Correlation between milk and dairy product consumption and multiple sclerosis prevalence: a worldwide study." Neuroepidemiology
11(1992): 304-312.
53.
Malosse D, and Perron H. "Correlation analysis between bovine populations, other farm animals, house pets, and multiple sclerosis prevalence." Neuroepidemiology
12(1993): 15-27.
54.
Lauer K. "Diet and multiple sclerosis." Neurology 49(suppl 2)(1997): S55-S61.
55.
Swank RL, Lerstad O, Strom A, et al. "Multiple sclerosis in rural Norway. Its geographic distribution and occupational incidence in relation to nutrition." New Engl. J. Med
. 246(1952): 721-728.
56.
Dalgleish AG. "Viruses and multiple sclerosis." Acta Neurol. Scand
. Suppl. 169(1997): 8-15.
57.
McAlpine D, Lumsden CE, and Acheson ED. Multiple sclerosis: a reappraisal
. Edinburgh and London: E& S Livingston, 1965.
58.
Alter M, Liebowitz U, and SpeerJ. "Risk of multiple sclerosis related to age at immigration to Israel." Arch. Neurol
. 15(1966): 234-237.
59.
Kurtzke JF, Beebe GW, and Norman JE, Jr. "Epidemiology of multiple sclerosis in U.S. veterans: 1. Race, sex, and geographic distribution." Neurology
29(1979): 1228-1235.
60.
Ebers GC, Bulman DE, Sadovnick AD, et al. "A population-based study of multiple sclerosis in twins." New Engl. J. Med
. 315(1986): 1638-1642.
61.
Acheson ED, Bachrach CA, and Wright FM. "Some comments on the relationship of the distribution of multiple sclerosis to latitude solar radiation and other variables." Acta Psychiatrica Neurologica Scand
. 35(Suppl. 147)(1960): 132-147.
62.
Warren S, and Warren KG. "Multiple sclerosis and associated diseases: a relationship to diabetes mellitus." J. Canadian Sci. Neurol
. 8(1981): 35-39.
63.
Wertman E, Zilber N, and Abransky O. "An association between multiple sclerosis and Type 1 diabetes mellitus." J. Neurol
. 239(1992): 43-45.
64. Marrosu MG, Cocco E, Lai M, et al. "Patients with multiple sclerosis and risk of Type 1 diabetes mellitus in Sardinia, Italy: a cohort study." Lancet 359(2002): 1461-1465.
65. Buzzetti R, Pozzilli P, Di Mario U, et al. "Multiple sclerosis and Type 1 diabetes." Diabetologia 45(2002): 1735-1736.
66.
Lux WE, and Kurtzke JF. "Is Parkinson's disease acquired? Evidence from a geographic comparison with multiple sclerosis." Neurology
37(1987): 467-471.
67.
Prahalad S, Shear ES, Thompson SD, et al. "Increased Prevalence of Familial Autoimmunity in Simplex and Multiplex Families with Juvenile Rheumatoid Arthritis." Arthritis Rheumatism
46(2002): 1851-1856.
68.
Cantorna MT, Munsick C, Bemiss C, et al. "1, 25-Dihydroxycholecalciferol Prevents and Ameliorates Symptoms of Experimental Murine Inflammatory Bowel Disease." J. Nutr
. 130 (2000): 2648-2652.
69.
Cantorna MT, Woodward WD, Hayes CE, et al. "1, 25-Dihydroxyvitamin D3
is a positive regulator for the two anti-encephalitogenic cytokines TGF-B1 and IL-4." J Immunol
. 160(1998): 5314-5319.
70.
Cantorna MT, Humpal-Winter J, and DeLuca HF. "Dietary calcium is a major factor in 1, 25-dihydroxycholecalciferol suppression of experimental autoimmune encephalomyelitis in mice." J. Nutr
. 129(1999): 1966-1971.
71.
Multiple Sclerosis International Federation. "Alternative Therapies." November 25, 2003. Accessed at http://www.msif.org/en/symptoms_treatments/treatment_overview/alternative.html
1.
Frassetto LA, Todd KM, Morris C, Jr., et al. "Worldwide incidence of hip fracture in elderly women: relation to consumption of animal and vegetable foods." J. Gerontology
55(2000): M585-M592.
2.
Abelow BJ, Holford TR, and Insogna KL. "Cross-cultural association between dietary animal protein and hip fracture: a hypothesis." Calcif. Tissue Int
. 50(1992): 14-18.
3.
Wachsman A, and Bernstein DS. "Diet and osteoporosis." Lancet
May 4, 1968(1968): 958-959.
4.
Barzel U. S.. "Acid loading and osteoporosis." J. Am. Geriatr. Soc
. 30(1982): 613.
5.
Sherman HC. "Calcium requirement for maintenance in man." J. Biol. Chem
. 39(1920): 21-27.
6.
Animal protein includes more of the sulphur-containing amino acids. When digested and metabolized, these amino acids produce the acid-forming sulphate ion, which must be excreted by the kidney. A recent report showed a remarkable 84% correlation between animal protein consumption and urinary acid excretion of sulphate.
7.
Brosnan JT, and Brosnan ME. "Dietary protein, metabolic acidosis, and calcium balance." In:
H.H. Draper (ed.), Advances in Nutritional Research
, pp. 77-105. New York: Plenum Press, 1982.
8.
Frassetto LA, Todd KM, Morris RC, Jr., et al. "Estimation of net endogenous noncarbonic acid production in humans from diet potassium and protein contents." Am. J. Clin. Nutri
. 68 (1998): 576-583.
9.
Margen S, Chu J-Y, Kaufmann NA, et al. "Studies in calcium metabolism. I. The calciuretic effect of dietary protein." Am. J. Clin. Nutr
. 27(1974): 584-589.
10.
Hegsted M, Schuette SA, Zemel MB, et al. "Urinary calcium and calcium balance in young men as affected by level of protein and phosphorus intake." J. Nutr
. 111(1981): 553-562.
11.
KerstetterJE, and Allen LH. "Dietary protein increases urinary calcium." J. Nutr
. 120(1990): 134-136.
12.
Westman EC, Yancy WS, Edman JS, et al. "Carbohydrate Diet Program." Am. J. Med
. 113 (2002): 30-36.
13.
Sellmeyer DE, Stone KL, Sebastian A, et al. "A high ratio of dietary animal to vegetable protein increases the rate of bone loss and the risk of fracture in postmenopausal women." Am. J. Clin. Nutr
. 73(2001): 118-122.
14. Hegsted DM. "Calcium and osteoporosis." J. Nutr . 116(1986): 2316-2319.
15. Heaney RP. "Protein intake and bone health: the influence of belief systems on the conduct of nutritional science." Am. J. Clin. Nutr . 73(2001): 5-6.
16.
Cummings SR, and Black D. "Bone mass measurements and risk of fracture in Caucasian women: a review of findings for prospective studies." Am. J. Med
. 98(Suppl 2A)(1995): 2S-24S.
17. Marshall D, Johnell O, and Wedel H. "Meta-analysis of how well measures of bone mineral density predict occurrence of osteoporotic fractures." Brit. Med. Journ . 312(1996): 1254-1259.
18. Lips P. "Epidemiology and predictors of fractures associated with osteoporosis." Am. J. Med . 103(2A)(1997): 3S-11S.
19.
Lane NE, and Nevitt MC. "Osteoarthritis, bone mass, and fractures: how are they related?" Arthritis Rheumatism
46(2002): 1-4.
20.
Lucas FL, Cauley JA, Stone RA, et al. "Bone mineral density and risk of breast cancer: differences by family history of breast cancer." Am. J. Epidemiol
. 148(1998): 22-29.
21.
Cauley JA, Lucas FL, Kuller LH, et al. "Bone mineral density and risk of breast cancer in older women: the study of osteoporotic fractures." JAMA
276(1996): 1404-1408.
22.
Mincey BA. "Osteoporosis in women with breast cancer." Curr: Oncol. Rpts
. 5(2003): 53-57.
23.
Riis BJ. "The role of bone loss." Am. J. Med
. 98(Suppl 2A)(1995): 2S-29S.
24.
Ho SC. "Body measurements, bone mass, and fractures: does the East differ from the West?" Clin. Orthopaed. Related Res
. 323(1996): 75-80.
25. Aspray TJ, Prentice A, Cole TJ, et al. "Low bone mineral content is common but osteoporotic fractures are rare in elderly rural Gambian women." J. Bone Min. Res . 11(1996): 1019-1025.
26. Tsai K-S. "Osteoporotic fracture rate, bone mineral density, and bone metabolism in Taiwan." J. Formosan Med. Assoc . 96(1997): 802-805.
27.
Wu AH, Pike MC, and Stram DO. "Meta-analysis: dietary fat intake, serum estrogen levels, and the risk of breast cancer." J. Nat. Cancer Inst
. 91(1999): 529-534.
28.
UCLA Kidney Stone Treatment Center. "Kidney Stones—Index." March, 1997. Accessed at http://www.radsci.ucla.edu:8000/gu/stones/kidneystone.html
29.
Stamatelou KK, Francis ME, Jones CA, et al. "Time trends in reported prevalence of kidney stones." Kidney Int
. 63(2003): 1817-1823.
30.
This genetically rare type of kidney stone results from an inability of the kidney to reabsorb cysteine, an amino acid.
31.
Ramello A, Vitale C, and Marangella M. "Epidemiology of nephrolothiasis." J. Nephrol
. 13(Suppl 3)(2000): S65-S70.
32.
Robertson WG, Peacock M, and Hodgkinson A. "Dietary changes and the incidence of urinary calculi in the U. K.between 1958 and 1976." Chron. Dis
. 32(1979): 469-476.
33.
Robertson WG, Peacock M, Heyburn PJ, et al. "Risk factors in calcium stone disease of the urinary tract." Brit. J. Urology
50(1978): 449-454.
34.
Robertson WG. "Epidemiological risk factors in calcium stone disease." Scand. J. Urol. Nephrol. Suppl
. 53(1980): 15-30.
35.
Robertson WG, Peacock M, Heyburn PJ, et al. "Should recurrent calcium oxalate stone formers become vegetarians?" Brit. J. Urology
. 51(1979): 427-431.
36.
This information was shown in Dr. Robertson's seminar in Toronto.
37.
Robertson WG. "Diet and calcium stones." Miner Electrolyte Metab
. 13(1987): 228-234.
38.
Cao LC, Boeve ER, de Bruijn WC, et al. "A review of new concepts in renal stone research." Scanning Microscopy
7(1993): 1049-1065.
39.
Friedman DS, Congdon N, Kempen J, et al. "Vision problems in the U.S.: prevalence of adult vision impairment and age-related eye disease in America." Bethesda, MD: Prevent Blindness in America. National Eye Institute, 2002.
40.
Foote CS. Photosensitized oxidation and singlet oxygen: consequences in biological systems
. Vol. 2 New York: Academic Press, 1976.
41.
Seddon JM, Ajani UA, Sperduto RD, et al. "Dietary carotenoids, vitamins A, C, and E, and advanced age-related macular degeneration." JAMA
272(1994): 1413-1420.
42.
Eye Disease Case-Control Study Group. "Antioxidant status and neovascular age-related macular degeneration." Arch. Ophthalmol
. 111 (1993): 104-109.
43.
The other four food groups were broccoli, carrot, sweet potato, and winter squash, showing disease reductions of 53%, 28%, 33% and 44%, respectively. Each reduction was only approaching or was marginally statistically significant.
44.
Berman ER. Biochemistry of the eye.(Perspectives in vision research)
. New York, N.Y.: Plenum Publishing Corporation, 1991.
45.
Lyle BJ, Mares-Perlman JA, Klein BEK, et al. "Antioxidant Intake and Risk of Incident Age-related Nuclear Cataracts in the Beaver Dam Eye Study." Am. J. Epidemiol
. 149(1999): 801-809.
46.
Bates CJ, Chen SJ, Macdonald A, et al. "Quantitation of vitamin E and a carotenoid pigment in cataracterous human lenses, and the effect of a dietary supplement." Int. J. Vitam. Nutr. Res
. 66(1996): 316-321.
47.
Varma SD, Beachy NA, and Richards RD. "Photoperoxidation of lens lipids: prevention by vitamin E." Photochem. Photobiol
. 36(1982): 623-626.
48.
Talan J. "Alzheimer's diagnoses can be two years late." Ithaca Journal:
8A.
49.
Petersen RC, Smith GE, Waring SC, et al. "Mild cognitive impairment." Arch. Neurol
. 56 (1999): 303-308.
50.
Kivipelto M, Helkala E-L, Hanninen T, et al. "Midlife vascular risk factors and late-life mild cognitive impairment. A population based study." Neurology
56(2001): 1683-1689.
51.
Breteler MMB, Claus JJ, Grobbee DE, et al. "Cardiovascular disease and distribution of cognitive function in elderly people: the Rotterdam Study." Brit. Med. Journ
. 308(1994): 1604-1608.
52.
Haan MN, Shemanski L, Jagust WJ, et al. "The role of APOE e4 inmodulating effects of other risk factors for cognitive decline in elderly persons." JAMA
282(1999): 40-46.
53.
Sparks DL, Martin TA, Gross DR, et al. "Link between heart disease, cholesterol, and Alzheimer's Disease: a review." Microscopy Res. Tech
. 50(2000): 287-290.
54.
Slooter AJ, Tang MX, van Duijn CM, et al. "Apolipoprotein E e4 and risk of dementia with stroke. A population based investigation." JAMA
277(1997): 818-821.
55.
Messier C, and Gagnon M. "Glucose regulation and cognitive functions: relation to Alzheimer's disease and diabetes." Behav. Brain Res
. 75(1996): 1-11.
56.
Ott A, Stolk RP, Hofman A, et al. "Association of diabetes mellitus and dementia: the Rotterdam Study." Diabetologia
39(1996): 1392-1397.
57.
Kannel WB, Wolf PA, Verter J, et al. "Epidemiologic assessment of the role of blood pressure in stroke." JAMA
214(1970): 301-310.
58.
Launer LJ, Masaki K, Petrovitch H, et al. "The association between midlife blood pressure levels and late-life cognitive function." JAMA
274(1995): 1846-1851.
59.
White, L., Petrovitch, H., Ross, G.W., M asaki, K.H., Abbott, R.D., Teng, E.L., Rodriquez, B.L., Blanchette, P.L., Havlik, R., Wergowske, G., Chiu, D., Foley, D.J., Murdaugh, C., and Curb, J.D. "Prevalence of dementia in older Japanese-American men in Hawaii. The Honolulu-Asia Aging Study." JAMA
, 276: 955-960, 1996.
60.
Hendrie HC, Ogunniyi A, Hall KS, et al. "Incidence of dementia and Alzheimer Disease in 2 communities: Yoruba residing in Ibadan, Nigeria and African Americans residing in Indianapolis, Indiana." JAMA
285(2001): 739-747.
61.
Chandra V, Pandav R, Dodge HH, et al. "Incidence of Alzheimer's disease in a rural community in India: the Indo-U.S. Study." Neurology
57(2001): 985-989.
62.
Grant WB. "Dietary links to Alzheimer's Disease: 1999 Update." J. Alzheimer's Dis
1(1999): 197-201.
63.
Grant WB. "Incidence of dementia and Alzheimer disease in Nigeria and the United States." JAMA
285(2001): 2448.
64.
This recently published study is more interesting than the others because vitamin E was measured in a way that is more discriminating by considering the fact that vitamin E is carried in the blood fat. That is, a high level of blood vitamin E may, at times, be due to high levels of blood fat. (Am. J. Epidemiol
. 150(1999); 37-44)
65.
The effects of vitamin C and selenium in a study by Perkins (Am. J. Epidemiol. 150 (1999): 37-44) were not statistically significant in a logistic regression model, according to the authors. I disagree with their conclusion because the inverse"dose-response"trend (high antioxidant blood levels, less memory loss) was impressive and clearly significant. The authors failed to address this finding in their analysis.
66.
Ortega RM, Requejo AM, Andres P, et al. "Dietary intake and cognitive function in a group of elderly people." Am. J. Clin. Nutr
. 66(1997): 803-809.
67.
Perrig WJ, Perrig P, and Stahelin HB. "The relation between antioxidants and memory performance in the old and very old." J. Am. Geriatr. Soc
. 45(1997): 718-724.
68.
Gale CR, Martyn CN, and Cooper C. "Cognitive impairment and mortality in a cohort of elderly people." Brit. Med. Journ
. 312(1996): 608-611.
69.
Goodwin JS, Goodwin JM, and Garry PJ. "Association between nutritional status and cognitive functioning in a healthy elderly population." JAMA
249(1983): 2917-2921.
70.
Jama JW, Launer LJ, Witteman JCM, et al. "Dietary antioxidants and cognitive function in a population-based sample of older persons: the Rotterdam Study." Am. J. Epidemiol
. 144 (1996): 275-280.
71.
Martin A, Prior R, Shukitt-Hale B, et al. "Effect of fruits, vegetables or vitamin E-rich diet on vitamins E and C distribution in peripheral and brain tissues: implications for brain function." J. Gerontology
55A(2000): B144-B151.
72.
Joseph JA, Shukitt-Hale B, Denisova NA, et al. "Reversals of age-related declines in neuronal signal transduction, cognitive, and motor behavioral deficits with blueberry, spinach, or strawberry dietary supplementation." J. Neurosci
. 19(1999): 8114-8121.
73.
Gillman MW, Cupples LA, Gagnon D, et al. "Protective effect of fruits and vegetables on development of stroke in men." JAMA
273(1995): 1113-1117.
74.
Kalmijn S, Launer LJ, Ott A, et al. "Dietary fat intake and the risk of incident dementia in the Rotterdam Study." Ann. Neurol
. 42(1997): 776-782.
75.
Alzheimer's trend was not statistically significant, perhaps due to the small number of disease cases.
76.
Clarke R, Smith D, Jobst KA, et al. "Folate, vitamin B12
, and serum total homocysteine levels in confirmed Alzheimer disease." Arch. Neurol
. 55(1998): 1449-1455.
77.
McCully KS. "Homocysteine theory of arteriosclerosis: development and current status." In:
A.M. Gotto, Jr. and R. Paoletti (eds.), Athersclerosis reviews
, Vol. 11, pp. 157-246. New York: Raven Press, 1983.
78.
There is a potential snag in this logic, however. Homocysteine levels are regulated in part by B vitamins, most notably folic acid and vitamin B12
, and people who are deficient in these vitamins may have higher homocysteine levels. People who do not consume animal-based foods are at risk for having low B12
levels, and thus high homocysteine levels. However, as described in chapter eleven, this has more to do with our separation from nature, and not a deficiency of plant-based diets.
1. http://www.southbeachdiet.com, accessed 4/26/04
1. Atkins RC. Dr. Atkins' New Diet Revolution . New York, NY: Avon Books, 1999.
2.
The Alpha-Tocopherol Beta Carotene Cancer Prevention Study Group. "The effect of vitamin E and beta carotene on the incidence of lung cancer and other cancers in male smokers." New Engl. J. Med
. 330(1994): 1029-1035.
3.
Omenn GS, Goodman GE, Thornquist MD, et al. "Effects of a combination of beta carotene and vitamin A on lung cancer and cardiovascular disease." New Engl. J. Med
. 334(1996): 1150-1155.
4.
U. S. Preventive Services Task Force. "Routine vitamin supplementation to prevent cancer and cardiovascular disease: recommendations and rationale." Ann. Internal Med
. 139(2003): 51-55.
5.
Morris CD, and Carson S. "Routine vitamin supplementation to prevent cardiovascular disease: a summary of the evidence for the U. S. Preventive Services Task Force." Ann. Internal Med
. 139(2003): 56-70.
6.
Kolata G. "Vitamins: more may be too many (Science Section)." The New York Times
April 29, 2003: 1, 6.
7.
U.S. Department of Agriculture. "USDA Nutrient Database for Standard Reference." Washington, DC: U.S. Department of Agriculture, Agriculture Research Service, 2002. Accessed at http://www.nal.USDA.gov/fnic/foodcomp
8.
Holden JM, Eldridge AL, Beecher GR, et al. "Carotenoid content of U. S.foods: an update of the database." J. Food Comp. Anal
. 12(1999): 169-196.
9.
The exact food listings in the database were: Ground Beef, 80% lean meat/20% fat, raw; Pork, fresh, ground, raw; Chicken, broilers or fryers, meat and skin, raw; Milk, dry, whole; Spinach, raw; Tomatoes, red, ripe, raw, year-round average; Lima Beans, large, mature seeds, raw; Peas, green, raw; Potatoes, russet, flesh and skin, raw.
10.
Mozafar A. "Enrichment of some B-vitamins in plants with application of organic fertilizers." Plant and Soil
167(1994): 305-311.
11.
Brand D, and Segelken R. "Largest scientific effort in Cornell's history announced." Cornell Chronicle
May 9, 2002
12.
Ashrafi K, Chang FY, Watts JL, et al. "Genome-wide RNAi analysis of Caenorhabitis elegans fat regulatory genes." Nature
421(2003): 268-272.
13.
Shermer M. "Skeptical sayings. Wit and wisdom from skeptics past and present." Skeptic
9 (2002): 28.
14.
I've never really liked putting such specific cutoff points on initiation, promotion and progression of chronic disease, because these cutoff points for each stage of chronic disease are completely arbitrary. What's important to know is that a chronic disease can be with us for most of our lives, and if it progresses, it will do so in a very fluid, continuous manner.
15.
Hildenbrand GLG, Hildenbrand LC, Bradford K, et al. "Five-year survival rates of melanoma patients treated by diet therapy after the manner of Gerson: a retrospective review." Alternative Therapies in Health and Medicine
1(1995): 29-37.
16.
McDougall JA. McDougall's Medicine, A Challenging Second Opinion
. Piscataway, NJ: New Century Publishers, Inc., 1985.
17.
Swank RL. "Multiple sclerosis: twenty years on low fat diet." Arch. Neurol
. 23(1970): 460-474.
18.
Swank RL. "Effect of low saturated fat diet in early and late cases of multiple sclerosis." Lancet
336(1990): 37-39.
1.
Colen BD. "To die in Tijuana; a story of faith, hope and laetrile." The Washington Post Magazine
, September 4, 1977: 10.
2.
Burros M. "The sting? America's supplements appetite; scientists are dubious, but America's appetite for food supplements keeps growing." The Washington Post
August 2, 1979: El.
3.
Hilgartner S. Science on Stage. Expert advice as public drama
. Stanford, CA: Stanford University Press, 2000.
4.
National Research Council. Diet, Nutrition and Cancer
. Washington, DC: National Academy Press, 1982.
5.
U.S. Senate. "Dietary goals for the United States, 2nd Edition." Washington, DC: U.S. Government Printing Office, 1977.
6.
American Council of Science and Health. 01/08/04. Accessed at http://www.achs.org/about/index.html
7.
Mindfully.org. 01/08/2004. Accessed at http://www.mindfully.org/pesticide/acsh-koop.htm
8.
American Society for Nutritional Sciences. 01/08/04. Accessed at http://www.asns.org
1.
National Research Council. Diet, Nutrition and Cancer
. Washington, DC: National Academy Press, 1982.
2.
United States Federal Trade Commission. "Complaint counsel's proposed findings of fact, conclusions of law and proposed order (Docket No. 9175)." Washington, DC: United States Federal Trade Commission, December 27, 1985.
3.
Associated Press. "Company news; General Nutrition settles complaint." The New York Times
June 14, 1988: D5.
4.
Willett W. "Diet and cancer: one view at the start of the millennium." Cancer Epi. Biom. Prev
. 10(2001): 3-8.
5.
Belanger CF, Hennekens CH, Rosner B, et al. "The Nurses' Health Study." Am. J. Nursing
(1978): 1039-1040.
6.
Marchione M. "Taking the long view; for 25 years, Harvard's Nurses' Health Study has sought answers to women's health questions." Milwaukee Journal-Sentinel
July 16, 2001: 01G.
7.
Carroll KK. "Experimental evidence of dietary factors and hormone-dependent cancers." Cancer Res
. 35(1975): 3374-3383.
8.
Chen J, Campbell TC, Li J, et al. Diet, lifestyle and mortality in China. A study of the characteristics of 65 Chinese counties
. Oxford, UK; Ithaca, NY; Beijing, PRC: Oxford University Press; Cornell University Press; People's Medical Publishing House, 1990.
9.
Hu FB, Stampfer MJ, Manson JE, et al. "Dietary protein and risk of ischemic heart disease in women." Am. Journ. Clin. Nutr
. 70(1999): 221-227.
10.
Holmes MD, Hunter DJ, Colditz GA, et al. "Association of dietary intake of fat and fatty acids with risk of breast cancer." JAMA
281(1999): 914-920.
11.
U.S. Department of Agriculture. "Agriculture Fact Book." Washington, DC: U.S. Department of Agriculture, 1998. cited in: Information Plus Nutrition: a key to good health
. Wylie, TX: Information Plus, 1999.
12.
While the average percentage of calories derived from fat has gone down slightly, average daily fat intake, in grams, has stayed the same or has gone up.
13.
Information Plus. Nutrition: a key to good health
. Wylie, TX: Information Plus, 1999.
14.
Wegmans.com. 01/19/04. Accessed at http://www.wegmans.com/recipes
15.
Mardiweb.com. "Cheesecake." 01/19/04. Accessed at http://mardiweb.com/lowfat/dessert.htm#Recipe000857
16.
Anonymous. "Center to Coordinate Women's Health Study." Chicago Sun-Times
October 12, 1992: 14N.
17. Prentice RL, Kakar F, Hursting S, et al. "Aspects of the rationale for the Women's Health Trial." J. Natl. Cancer Inst . 80(1988): 802-814.
18.
Henderson MM, Kushi LH, Thompson DJ, et al. "Feasibility of a randomized trial of a lowfat diet for the prevention of breast cancer: dietary compliance in the Women's Health Trail Vanguard Study." Prev. Med
. 19(1990): 115-133.
19. Self S, Prentice R, Iverson D, et al. "Statistical design of the Women's Health Trial." Controlled Clin. Trials 9(1988): 119-136.
20.
Armstrong D, and Doll R. "Environmental factors and cancer incidence and mortality in different countries, with special reference to dietary practices." Int. J. Cancer
15(1975): 617-631.
21.
Campbell TC. "The dietary causes of degenerative diseases: nutrients vs foods." In:
N.J. Temple and D.P. Burkitt (eds.), Western diseases: their dietary prevention and reversibility
, pp. 119-152. Totowa, NJ: Humana Press, 1994.
22.
White E, Shattuck AL, Kristal AR, et al. "Maintenance of a low-fat diet: follow-up of the Women's Health Trial." Cancer Epi. Biom. Prev
. 1(1992): 315-323.
23.
Willett WC, Hunter DJ, Stampfer MJ, et al. "Dietary fat and fiber in relation to risk of breast cancer. An 8-year follow-up." J. Am. Med. Assoc
. 268(1992): 2037-2044.
24.
Willett W. "Dietary fat and breast cancer." Toxicol. Sci
. 52[Suppl](1999): 127-146.
25.
Hunter DJ, Spiegelman D, Adami H-O, et al. "Cohort studies of fat intake and the risk of breast cancer—a pooled analysis." New Engl. J. Med
. 334(1996): 356-361.
26.
Missmer SA, Smith-Warner SA, Spiegelman D, et al. "Meat and dairy consumption and breast cancer: a pooled analysis of cohort studies." Int. J. Epidemiol
. 31(2002): 78-85.
27.
Rockhill B, Willett WC, Hunter DJ, et al. "Physical activity and breast cancer risk in a cohort of young women." J. Nat. Cancer Inst
. 90(1998): 1155-1160.
28.
Smith-Warner SA, Spiegelman D, Adami H-O, et al. "Types of dietary fat and breast cancer: a pooled analysis of cohort studies." Int. J. Cancer
92(2001): 767-774.
29.
Hunter DJ, Morris JS, Stampfer MJ, et al. "A prospective study of selenium status and breast cancer risk." JAMA
264(1990): 1128-1131.
30.
Smith-Warner SA, Spiegelman D, Yaun S-S, et al. "Intake of fruits and vegetables and risk of breast cancer: a pooled analysis of cohort studies." JAMA
285(2001): 769-776.
31.
Mukamal KJ, Conigrave KM, Mittleman MA, et al. "Roles of drinking pattern and type of alcohol consumed in coronary heart disease in men." New Engl. J. Med
. 348(2003): 109-118.
32.
Tanasescu M, Hu FB, Willett WC, et al. "Alcohol consumption and risk of coronary heart disease among men with Type 2 diabetes mellitus." J. Am. Coll. Cardiol
. 38(2001): 1836-1842.
33.
Smith-Warner SA, Spiegelman D, Yaun S-S, et al. "Alcohol and breast cancer in women. A pooled analysis of cohort studies." JAMA
279(1998): 535-540.
34.
He K, Rimm EB, Merchant A, et al. "Fish consumption and risk of stroke in men." JAMA
288 (2002): 3130-3136.
35.
Albert CM, Hennekens CH, O'Donnell CJ, et al. "Fish consumption and risk of sudden cardiac death." JAMA
279(1998): 23-28.
36.
U.S. Department of Agriculture. "USDA Nutrient Database for Standard Reference." Washington, DC: U.S. Department of Agriculture, Agriculture Research Service, 2002. Accessed at http://www.nal.usda.gov/fnic/foodcomp
37.
Hu FB, Stampfer MJ, Rimm EB, et al. "A prospective study of egg consumption and risk of cardiovascular disease in men and women." JAMA
281(1999): 1387-1394.
38.
Hu FB, Manson JE, and Willett WC. "Types of dietary fat and risk of coronary heart disease: a critical review." J. Am. Coll. Nutr
. 20(2001): 5-19.
39.
Mitchell S. "Eggs might reduce breast cancer risk." United Press International
Feb. 21, 2003
40.
Steinmetz, K.A. and Potter, J.D. "Egg consumption and cancer of the colon and rectum." Eur. J. Cancer Prev
., 3: 237-245, 1994.
41.
Giovannucci E, Rimm EB, Stampfer MJ, et al. "Intake of fat, meat, and fiber in relation to risk of colon cancer in men." Cancer Res
. 54(1994): 2390-2397.
42.
Fuchs CS, Giovannucci E, Colditz GA, et al. "Dietary fiber and the risk of colorectal cancer and adenoma in women." New Engl. J. Med
. 340(1999): 169-176.
43.
HigginsonJ. "Present trends in cancer epidemiology." Proc. Can. Cancer Conf
. 8(1969): 40-75.
44. Burkitt DP. "Epidemiology of cancer of the colon and the rectum." Cancer 28(1971): 3-13.
45. Trowell HC, and Burkitt DP. Western diseases: their emergence and prevention . London: Butler & Tanner, Ltd., 1981.
46.
Boyd NF, Martin LJ, Noffel M, et al. "A meta-analysis of studies of dietary-fat and breast cancer risk." Brit. J. Cancer
68(1993): 627-636.
47.
Campbell TC. "Animal protein and ischemic heart disease." Am. J. Clin. Nutr
. 71(2000): 849-850.
48.
Hu FB, and Willett W. "Reply to TC Campbell." Am. J. Clin. Nutr
. 71(2000): 850.
49.
Morris CD, and Carson S. "Routine vitamin supplementation to prevent cardiovascular disease: a summary of the evidence for the U. S. Preventive Services Task Force." Ann. Internal Med
. 139(2003): 56-70.
50.
U.S. Preventive Services Task Force. "Routine vitamin supplementation to prevent cancer and cardiovascular disease: recommendations and rationale." Ann. Internal Med
. 139(2003): 51-55.
1.
Putman JJ, and Allshouse JE. "Food Consumption, Prices, and Expenditures, 1970-95." Washington, DC: United States Department of Agriculture, 1997. Cited in: Information Plus. Nutrition: a key to good health
. Wylie, TX: Information Plus, 1999.
2.
National Dairy Council. July 15, 2003. Accessed at http://www.nationaldairycouncil.org/aboutus.asp
3.
Dairy Management Inc. "What is Dairy Management Inc.?" February 12, 2004. Accessed at http://www.dairycheckoff.com/whatisdmi.htm
4.
Dairy Management Inc. Press release. "Dairy checkoff 2003 unified marketing plan budget geared to help increase demand in domestic and international markets." Rosemont, IL: January 24, 2003. Accessed at http://www.dairycheckoff.com/news/release-012403.asp
5.
National Watermelon Promotion Board. January 12, 2004. Accessed at http://www.watermelon.org
6.
Dairy Management Inc. "2001 Annual Report." Dairy Management, Inc., 2001. Accessed at http://www.dairycheckoff.com/annualreport.htm/
7.
United States Department of Agriculture. "Report to Congress on the National Dairy Promotion and Research Program and the National Fluid Milk Processor Promotion Program." 2000. Accessed at http://www.ams.usda.gov/dairy/prb_intro.htm.IN
8.
United States Department of Agriculture. "Report to Congress on the National Dairy Promotion and Research Program and the National Fluid Milk Processor Promotion Program." 2003. Accessed at http://www.ams.usda.gov/dairy/prb/prb_rept_2003.htm
9.
Nutrition Explorations. July, 2003. Accessed at http://www.nutritionexplorations.com
10.
Powell A. "School of Public Health hosts food fight: McDonald's, dairy industry, dietary reformers face off at symposium." Harvard Gazette
: 24 October 2002. Accessed at http://www.news.harvard.edu/gazette/2002/10.24/09-food.html
11.
Ha YL, Grimm NK, and Pariza MW. "Anticarcinogens from fried ground beef: heat-altered derivatives of linoleic acid." Carcinogensis
8(1987): 1881-1887.
12.
Ha YL, Storkson J, and Pariza MW. "Inhibition of benzo (a) pyrene-induced mouse forestomach neoplasia by conjugated denoic derivatives of linoleic acid." Cancer Res
. 50 (1990): 1097-1101.
13.
Aydin R, Pariza MW, and Cook ME. "Olive oil prevents the adverse effects of dietary conjugated linoleic acid on chick hatchability and egg quality." J. Nutr
. 131(2001): 800-806.
14. Peters JM, Park Y, Gonzalez FJ, et al. "Influence of conjugated linoleic acid on body composition and target gene expression in peroxisome proliferator-activated receptor alpha-null mice." Biochim. Biophys. Acta 1533(2001): 233-242.
15. Ntambi JM, Choi Y, Park Y, et al. "Effect of conjugated linoleic acid (CLA) on immune responses, body composition and stearoyl-CoA desaturase." Can. J. Appl. Physiol . 27 (2002): 617-627.
16.
Ip C, Chin SF, Scimeca JA, et al. "Mammary cancer prevention by conjugated dienoic derivative of linoleic acid." Cancer Res
. 51(1991): 6118-6124.
17.
Ip C, Cheng J, Thompson HJ, et al. "Retention of conjugated linoleic acid in the mammary gland is associated with tumor inhibition during the post-initiation phase of carcinogenesis." Carcinogensis
18(1997): 755-759.
18.
Yaukey J. "Changing cows' diets elevates milks' cancer-fighting." Ithaca Journal
November 12, 1996: 1.
19. Belury MA. "Inhibition of carcinogenesis by conjugated linoleic acid: potential mechanisms of action." J. Nutr . 132(2002): 2995-2998.
20.
Ip C, Banni S, Angioni E, et al. "Conjugated linoleic acid-enriched butter fat alters mammary gland morphogenesis and reduces cancer risk in rats." J. Nutr
. 129(1999): 2135-2142.
21.
Griinari JM, Corl BA, Lacy SH, et al. "Conjugated linoleic acid is synthesized endogenously in lactating dairy cows by D9-desaturase." J. Nutr
. 130(2000): 2285-2291.
22. Ip C, Dong Y, Thompson HJ, et al. "Control of rat mammary epithelium proliferation by conjugated linoleic acid." Nutr. Cancer 39 (2001): 233-238.
23.
Ip C, Dong Y, Ip MM, et al. "Conjugated linoleic acid isomers and mammary cancer prevention." Nutr. Cancer
43(2002): 52-58.
24.
Giovannucci E. "Insulin and colon cancer." Cancer Causes and Control
6(1995): 164-179.
25.
Mills PK, Beeson WL, Phillips RL, et al. "Cohort study of diet, lifestyle, and prostate cancer." Cancer
64(1989): 598-604.
26.
Search for keyword "lycopene" at http://www.ncbi.nlm.nih.gov
27.
Christian MS, Schulte S, and Hellwig J. "Developmental (embryo-fetal toxicity/teratogenecity) toxicity studies of synthetic crystalline lycopene in rats and rabbits." Food Chem. Toxicol
. 41 (2003): 773-783.
28.
Giovannucci E, Rimm E, Liu Y, et al. "A prospective study of tomato products, lycopene, and prostate cancer risk." J. Nat. Cancer Inst
. 94(2002): 391-398.
29.
Gann PH, and Khachik F. "Tomatoes or lycopene versus prostate cancer: is evolution antireductionist?" J. Nat. Cancer Inst
. 95(2003): 1563-1565.
30.
Tucker G. "Nutritional enhancement of plants." Curr. Opin
. 14(2003): 221-225.
31.
He Y. Effects of carotenoids and dietary carotenoid extracts on aflatoxin B
1
-induced mutagenesis and hepatocarcinogenesis
. Ithaca, NY: Cornell University, PhD Thesis, 1990.
32.
He Y, and Campbell TC. "Effects of carotenoids on aflatoxin B1-induced mutagenesis in S. typhimurium TA 100 and TA 98." Nutr. Cancer
13(1990): 243-253.
33.
Giovannucci E, Ascherio A, Rimm EB, et al. "Intake of carotenoids and retinol in relation to risk of prostate cancer." J. Nat. Cancer Inst
. 87(1995): 1767-1776.
34.
U.S. Department of Agriculture. "USDA Nutrient Database for Standard Reference." Washington, DC: U.S. Department of Agriculture, Agriculture Research Service, 2002. Accessed at http://www.nal.usda.gov/fnic/foodcomp
35.
Eberhardt MV, Lee CY, and Liu RH. "Antioxidant activity of fresh apples." Nature
405(2000): 903-904.
1.
Food and Nutrition Board, and Institute of Medicine. "Dietary reference intakes for energy, carbohydrates, fiber, fat, fatty acids, cholesterol, protein, and amino acids (macronutrients)." Washington, DC: The National Academy Press, 2002. Accessed at http://www.nap.edu/catalog/10490.html?onpi_newsdoc090502
2.
National Academy of Sciences. Press Release. "Report offers new eating and physical activity targets to reduce chronic disease risk." Sept. 5, 2002. Washington, DC: National Research Council, Institute of Medicine. Accessed at http://www4.nationalacademies.org/news.nsf/isbn/0309085373?OpenDocument
3.
Wegmans Company. Recipe and nutrient facts
. Accessed 2003. Available from http://www.wegmans.com.
4.
U.S. Department of Agriculture. "USDA Nutrient Database for Standard Reference." Washington, DC: U.S. Department of Agriculture, Agriculture Research Service, 2002. Accessed at http://www.nal.usda.gov/fnic/foodcomp
5.
The RDA has been expressed as a singular quantity of protein, as 0.8 grams of protein per kilogram of body weight. Assuming a daily intake of 2, 200 calories for a 70 kg person, this 0.8 grams is equivalent to about 10-11% of total calories: 70 kg X 0.8 gm/kg X 4 cal/gm X 1/2200 cal X 100= 10.2%
6.
Wright JD, Kennedy-Stephenson J, Wang CY, et al. "Trends in Intake of Energy and Macronutrients-United States, 1971-2000." Morbidity and mortality weekly report
53(February 6, 2004): 80-82.
7.
Boseley S. "Sugar industry threatens to scupper WHO." The Guardian
April 21, 2003
8.
Brundtland GH. "Sweet and sour; The WHO is accused by the sugar industry of giving unscientific nutrition advice. But its recommendations are based on solid evidence, says Gro Harlem Brundtland." New Scientist
, May 03, 2003: 23.
9.
International Life Sciences Institute. ILSI North America
. Accessed February 13, 2004. Available from http://www.ilsina.org.
10.
Kursban M. Commentary: conflicted panel makes for unfit guidelines
. Physicians Committee for Responsible Medicine. Accessed June, 2003. Available from http://www.pcrm.org/health/commentary/commentary0004.html.
11.
Chaitowitz S. Court rules against USDA's secrecy and failure to disclose conflict of interest in setting nutrition policies
. Physicians Committee for Responsible Medicine. Accessed January 27, 2004. Available from http://www.pcrm.org/news/health001002.html.
12.
I have been for several years on the science advisory board of PCRM.
13.
National Academy of Sciences, and Institute of Medicine. "Dietary Reference Intakes for Energy, Carbohydrates, Fiber, Fat, Fatty Acids, Cholesterol, Protein, and Amino Acids[summary statement]." Washington, DC: National Academy Press, September, 2002.
14.
National Institutes of Health. February 2004. Accessed at http://www.nih.gov
15.
National Institutes of Health. "National Institutes of Health. Summary of the FY 2005 President's Budget." February 2, 2004. Accessed at http://www.nih.gov/news
16.
National Institutes of Health. NIH Disease Funding Table: Special Areas of Interest
. Accessed August 18, 2003. Available from http://www.nih.gov/news/findingresearchareas.htm.
17.
Calculated from NIH Disease Funding Table: Special Areas of Interest. See previous reference.
18.
National Cancer Institute. "FY 1999 Questions and Answers provided for the record for the FY 1999 House Appropriations Subcommitee." July 15, 2003. Accessed at http://www3.cancer.gov/admin/fmb/1999qas.htm
19.
National Cancer Institute. FY 2001 Congressional Justification
. Accessed March 2, 2004. Available from http://www3.cancer.gov/admin/fmb/index.html.
20.
Angell M. "The pharmaceutical industry—to whom is it accountable?" New Engl. J. Med
. 342 (2000): 1902-1904.
21.
National Cancer Institute. FY 2004 Congressional Justification
. Accessed 2003. Available from http://www3.cancer.gov/admin/fmb/index/html.
22.
Demas A. Food Education in the Elementary Classroom as a Means of Gaining Acceptance of Diverse Low Fat Foods in the School Lunch Program
[PhD Dissertation].Ithaca, NY: Cornell University, 1995: 325pp.
1.
Austoker J. "The 'treatment of choice': breast cancer surgery 1860-1985." Soc. Soc. Hist. Med. Bull.(London)3
7(1985): 100-107.
2.
Naifeh SW. The Best Doctors in America, 1994-1995
. Aiken, S.C.: Woodward & White, 1994.
3.
McDougall JA, and McDougall MA. The McDougall Plan
. Clinton, NJ: New Win Publishing, Inc., 1983.
4.
Committee on Nutrition in Medical Education. "Nutrition Education in U.S. Medical Schools." Washington, DC: National Academy of Sciences, 1985.
5.
White PL, Johnson OC, and Kibler MJ. "Council on Foods and Nutrition, American Medical Association—its relation to physicians." Postgraduate Med
. 30(1961): 502-507.
6.
Lo C. "Integrating nutrition as a theme throughout the medical school curriculum." Am. J. Clin. Nutr
. 72(Suppl)(2000): 882S-889S.
7.
Pearson TA, Stone EJ, Grundy SM, et al. "Translation of nutrition science into medical education: the Nutrition Academic Award Program." Am. J. Clin. Nutr
. 74(2001): 164-170.
8.
Kassler WJ. "Appendix F: Testimony of the American Medical Student Association." Washington, DC: National Academy of Sciences, 1985.
9.
Zeisel SH, and Plaisted CS. "CD-ROMs for Nutrition Education." J. Am. Coll. Nutr
. 18(1999): 287.
10.
Two or three reputable agencies have also sponsored this program, but I suspect that the administrators of these agencies felt it necessary to associate with a project in medical education for their own purposes, regardless of the dubious list of other organizations.
11.
http://www.med.unc.edu/nutr/nim/faq.htm#anchor197343
12.
Weinsier RL, BokerJR, Brooks CM, et al. "Nutrition training in graduate medical (residency) education: a survey of selected training programs." Am. J. Clin. Nutr
. 54 (1991): 957-962.
13.
Young EA. "National Dairy Council Award for Excellence in Medical/Dental Nutrition Education Lecture, 1992: perspectives on nutrition in medical education." Am. J. Clin. Nutr
. 56 (1992): 745-751.
14.
Kushner RF. "Will there be a tipping point in medical nutrition education?" Am. J. Clin. Nutr
. 77(2003): 288-291.
15.
Angell M. "Is academic medicine for sale?" New Engl. J. Med
. 342(2000): 1516-1518.
16. Moynihan R. "Who pays for the pizza? Redefining the relationships between doctors and drug companies 1: Entanglement." Brit. Med. Journ . 326(2003): 1189-1192.
17.
Moynihan R. "Who pays for the pizza? Redefining the relationships between doctors and drug companies. 2. Disentanglement." Brit. Med. Journ
. 326(2003): 1193-1196.
18.
Avorn J, Chen M, and Hartley R. "Scientific versus commercial sources of influence on the prescribing behavior of physicians." Am. J. Med
. 73(1982): 4-8.
19. Lurie N, Rich EC, Simpson DE, et al. "Pharmaceutical representatives in academic medical centers: interaction with faculty and housestaff." J. Gen. Intern. Med . 5(1990): 240-243.
20. Steinman MA, Shlipak MG, and McPhee SJ. "Of principles and pens: attitudes and practices of medicine housestaff toward pharmaceutical industry promotions." Am. J. Med . 110(2001): 551-557.
21.
Lexchin J. "Interactions between physicians and the pharmaceutical industry: what does the literature say?" Can..Med. Assoc. J
. 149(1993): 1401-1407.
22.
Lexchin J. "What information do physicians receive from pharmaceutical representatives?" Can. Fam. Physician
43(1997): 941-945.
23.
Baird P. "Getting it right: industry sponsorship and medical research." Can. Med. Assoc. Journ
. 168(2003): 1267-1269.
24.
Smith R. "Medical journals and pharmaceutical companies: uneasy bedfellows." Brit. Med. Journ
. 326(2003): 1202-1205.
25.
Chopra SS. "Industry funding of clinical trials: benefit or bias?" JAMA
290(2003): 113-114.
26.
Healy D. "In the grip of the python: conficts at the university-industry interface." Sci. Engineering Ethics
9(2003): 59-71.
27.
Olivieri NF. "Patients' health or company profits? The commericalization of academic research." Sci. Engineering Ethics
9(2003): 29-41.
28.
Johnson L. "Schools report research interest conflicts." The Ithaca Journal
October 24, 2002: 3A.
29.
Agovino T. "Prescription use by children multiplying, study says." The Ithaca Journal
Sept. 19, 2002: 1A.
30.
Associated Press. "Survey: many guidelines written by doctors with ties to companies." The Ithaca Journal
Feb. 12, 2002
31.
Weiss R. "Correctly prescribed drugs take heavy toll; millions affected by toxic reactions." The Washington Post
Apr. 15, 1998: A01.
32.
Lasser KE, Allen PD, Woolhandler SJ, et al. "Timing of new black box warnings and withdrawals for prescription medications." JAMA
287(2002): 2215-2220.
33.
Lazarou J, Pomeranz B, and Corey PN. "Incidence of adverse drug reactions in hospitalized patients." JAMA
279(1998): 1200-1205.
1.
Macilwain G. The General Nature and Treatment of Tumors
. London, UK: John Churchill, 1845.
2.
Williams H. The Ethics of Diet. A Catena of Authorities Deprecatory of the Practice of Flesh-Eating
. London: F. Pitman, 1883.
3.
U.S. Census Bureau. "U.S. Popclock Projection." March, 2004. Accessed at http://www.census.gov/cgi-bin/popclock
4.
Centers for Disease Control. "Prevalence of adults with no known risk factors for coronary heart disease-behavioral risk factor surveillance system, 1992." Morbidity and mortality weekly report
43(February 4, 1994): 61-63, 69.
5.
Kaufman DW, Kelly JP, Rosenberg L, et al. "Recent patterns of medication use in the ambulatory adult population of the United States: the Slone survey." J. Am. Med. Assoc
. 287(2002): 337-344.
6.
Flegal KM, Carroll MD, Ogden CL, et al. "Prevalence and trends in obesity among U.S. adults, 1999-2000." JAMA 288(2002): 1723-1727.
7.
American Heart Association. "High blood cholesterol and other lipids—statistics." March, 2004. Accessed at http://www.americanheart.org/presenter.jhtml?identifier=2016
8.
Wolz M, Cutler J, Roccella EJ, et al. "Statement from the National High Blood Pressure Education Program: prevalence of hypertension." Am. J. Hypertens
. 13(2000): 103-104.
9.
Lucas JW, Schiller JS, and Benson V. "Summary health statistics for U. S. Adults: National Health Interview Survey, 2001." National Center for Health Statistics. Vital Health Stat. 10(218).2004
10.
Robbins J. The Food Revolution
. Berkeley, California: Conari Press, 2001.
11.
I strongly recommend reading John Robbins' "The Food Revolution," which convincingly details the connection between your diet and the environment.
12.
World Health Organization. "The World Health Report 1997: Press Release. Human and social costs of chronic diseases will rise unless confronted now, WHO Director-General says." Geneva, Switzerland: World Health Organization, 1997. Accessed at http://www.who.int/whr2001/2001/archives/1997/presse.htm
13.
Ornish, D., Brown, S. E., Scherwitz, L. W., Billings. J. H., Armstrong, W. T., Ports, T. A., McLanahan, S. M., Kirkeeide, R. L., Brand, R. J., and Gould, K. L. "Can lifestyle changes reverse coronary heart disease?" Lancet
, 336: 129-133, 1990. Esselstyn, C. B., Ellis, S. G., Medendorp, S. V., and Crowe, T. D. "A strategy to arrest and reverse coronary artery disease: a 5-year longitudinal study of a single physician's practice." J. Family Practice
, 41: 560-568, 1995.
14.
Vegetarian Resource Group. "How Many Vegetarians Are There?" March, 2004. Accessed at http://www.vrg.org/journal/vj2003issue3/vj2003issue3poll.htm
15.
Herman-Cohen V. "Vegan revolution." Ithaca Journal (reprinted from LA Times)
Aug 11, 2003: 12A.
16.
Sabate J, Duk A, and Lee CL. "Publication trends of vegetarian nutrition articles in biomedical literature, 1966-1995." Am. J. Clin. Nutr
. 70(Suppl)(1999): 601S-607S.
1.
Boyd JN, Misslbeck N, Parker RS, et al. "Sucrose enhanced emergence of aflatoxin B1
(AFB1
)-induced GGt positive rat hepatic cell foci." Fed. Proc
. 41(1982): 356 Abst.
2.
Tannenbaum A, and Silverstone H. "Nutrition in relation to cancer." Adv. Cancer Res
. 1 (1953): 451-501.
3.
Youngman LD. The growth and development of aflatoxin B1-induced preneoplastic lesions, tumors, metastasis, and spontaneous tumors as they are influenced by dietary protein level, type, and intervention
. Ithaca, NY: Cornell University, Ph. D. Thesis, 1990.
4.
Youngman LD, and Campbell TC. "Inhibition of aflatoxin B1-induced gamma-glutamyl transpeptidase positive (GGT+) hepatic preneoplastic foci and tumors by low protein diets: evidence that altered GGT+ foci indicate neoplastic potential." Carcinogenesis
13 (1992): 1607-1613.
5.
Horio F, Youngman LD, Bell RC, et al. "Thermogenesis, low-protein diets, and decreased development of AFB1-induced preneoplastic foci in rat liver." Nutr. Cancer
16(1991): 31-41.
6.
Bell RC, Levitsky DA, and Campbell TC. "Enhanced thermogenesis and reduced growth rates do not inhibit GGT+ hepatic preneoplastic foci development." FASEB J
. 6(1992): 1395 Abs.
7.
Miller DS, and Payne PR. "Weight maintenance and food intake." J. Nutr
. 78(1962): 255-262.
8. Stirling JL, and Stock MJ. "Metabolic origins of thermogenesis by diet." Nature 220(1968): 801-801.
9. Donald P, Pitts GC, and Pohl SL. "Body weight and composition in laboratory rats: effects of diets with high or low protein concentrations." Science 211(1981): 185-186.
10. Rothwell NJ, Stock MJ, and Tyzbir RS. "Mechanisms of thermogenesis induced by low protein diets." Metabolism 32(1983): 257-261.
11. Rothwell NJ, and Stock MJ. "Influence of carbohydrate and fat intake on diet-induced thermogenesis and brown fat activity in rats fed low protein diets." J Nutr 117(1987): 1721-1726.
12.
Krieger E, Youngman LD, and Campbell TC. "The modulation of aflatoxin (AFB1) induced preneoplastic lesions by dietary protein and voluntary exercise in Fischer 344 rats." FASEB J
. 2 (1988): 3304 Abs.
1.
Chen J, Campbell TC, Li J, et al. Diet, lifestyle and mortality in China. A study of the characteristics of 65 Chinese counties
. Oxford, UK; Ithaca, NY; Beijing, PRC: Oxford University Press; Cornell University Press; People's Medical Publishing House, 1990.
2.
There were eight-two mortality rates, but about a third of these rates were duplicates of the same disease for people of different ages.
3.
This also means that very little or no useful information is obtained by including the values of all the individuals in the county. There is only one disease rate for each county; thus it is only necessary to have one number for any of the variables being compared with the disease rate.
4.
Piazza A. Food consumption and nutritional status in the People's Republic of China
. London: Westview Press, 1986.
5.
Messina M, and Messina V. The Dietitian's Guide to Vegetarian Diets. Issues and Applications
. Gaithersburg, MD: Aspen Publishers, Inc., 1996.
1.
Holick MF. In:
M.E. Shils, J.A. Olson, M.Shike and e.al (eds.), Modern nutrition in health and disease, 9th ed
., pp. 329-345. Baltimore, MD: Williams and Wilkins, 1999.
2.
Barger-Lux MJ, Heaney R, Dowell S, et al. "Vitamin D and its major metabolites: serum levels after graded oral dosing in healthy men." Osteoporosis Int
. 8(1998): 222-230.
3.
The biological half-life of storage vitamin D is 10-19 days, the time it takes for half of it to disappear.
4.
Colston KW, Berger U, and Coombes RC. "Possible role for vitamin D in controlling breast cancer cell proliferation." Lancet
1(1989): 188-191.
5.
Nieves J, Cosman F, Herbert J, et al. "High prevalence of vitamin D deficiency and reduced bone mass in multiple sclerosis." Neurology
44(1994): 1687-1692.
6. Al-Qadreh A, Voskaki I, Kassiou C, et al. "Treatment of osteopenia in children with insulin-dependent diabetes mellitus: the effect of 1-alpha hydroxyvitamin D3." Eur. J. Pediatr . 155 (1996): 15-17.
7. Cantorna MT, Hayes CE, and DeLuca HF. "1, 25-Dihydroxyvitamin D3 reversibly blocks the progression of relapsing encephalomyelitis, a model of multiple sclerosis." Proc. National Acad. Sci 93(1996): 7861-7864.
8. Rozen F, Yang X-F, Huynh H, et al. "Antiproliferative action of vitamin D-related compounds and insulin-like growth factor-binding protein 5 accumulation." J. Nat. Cancer Inst . 89 (1997): 652-656.
9. Cosman F, Nieves J, Komar L, et al. "Fracture history and bone loss in patients with MS." Neurology 51(1998): 1161-1165.
10.
Giovannucci E, Rimm E, Wolk A, et al. "Calcium and fructose intake in relation to risk of prostate cancer." Cancer Res
. 58(1998): 442-447.
11. Peehl DM, Krishnan AV, and Feldman D. "Pathways mediating the growth-inhibitory action of vitamin D in prostate cancer." J. Nutr . 133(Suppl)(2003): 2461S-2469S.
12. Zella JB, McCary LC, and DeLuca HF. "Oral administration of 1, 25-dihydroxyvitamin D3 completely protects NOD mice from insulin-dependent diabetes mellitus." Arch. Biochem Biophys . 417(2003): 77-80.
13.
Davenport CB. "Multiple sclerosis from the standpoint of geographic distribution and race." Arch. Neurol. Pschiatry
8(1922): 51-58.
14.
Alter M, Yamoor M, and Harshe M. "Multiple sclerosis and nutrition." Arch. Neurol
. 31 (1974): 267-272.
15.
Van der Mei IA, Ponsonby AL, Blizzard L, et al. "Regional variation in multiple sclerosis prevalence in Australia and its association with ambivalent ultraviolet radiaion." Neuroepidemiology
20(2001): 168-174.
16.
McLeod JG, Hammond SR, and Hallpike JF. "Epidemiology of multiple sclerosis in Australia. With NSW and SA survey results." Med. J. Austr
160(1994): 117-122.
17.
Holick MF. "Vitamin D: a millenium perspective." J. Cell. Biochem
. 88(2003): 296-307.
18.
MacLaughlin JA, Gange W, Taylor D, et al. "Cultured psoriatic fibroblasts from involved and uninvolved sites have a partial, but not absolute resistance to the proliferation-inhibtion activity of 1, 25-dihydroxyvitamin Ds
." Proc. National Acad. Sci
52(1985): 5409-5412.
19. Goldberg P, Fleming MC, and Picard EH. "Multiple sclerosis: decreased relapse rate through dietary supplementation with calcium, magnesium and vitamin D." Med. Hypoth . 21 (1986): 193-200.
20. Andjelkovic Z, Vojinovic J, Pejnovic N, et al. "Disease modifying and immunomodulatory effects of high dose la (OH) D3 in rheumatoid arthritis patients." Clin. Exp. Rheumatol . 17 (1999): 453-456.
21. Hypponen E, Laara E, Reunanen A, et al. "Intake of vitamin D and risk of Type 1 diabetes: a birth-cohort study." Lancet 358(2001): 1500-1503.
22.
Breslau NA, Brinkley L, Hill KD, et al. "Relationship of animal protein-rich diet to kidney stone formation and calcium metabolism." J. Clin. Endocrinol. Metab
. 66(1988): 140-146.
23.
Langman CB. "Calcitriol metabolism during chronic metabolic acidosis." Semin. Nephrol
. 9 (1989): 65-71.
24.
Chan JM, Giovannucci EL, Andersson S-O, et al. "Dairy products, calcium, phosphorus, vitamin D, and risk of prostate cancer (Sweden)." Cancer Causes and Control
9 (1998): 559-566.
25.
Byrne PM, Freaney R, and McKenna MJ. "Vitamin D supplementation in the elderly: review of safety and effectiveness of different regimes." Calcified Tissue Int
. 56(1995): 518-520.
26.
Agranoff BW, and Goldberg D. "Diet and the geographical distribution of multiple sclerosis." Lancet
2(7888)(November 2 1974): 1061-1066.
27.
Akerblom HK, Vaarala O, Hyoty H, et al. "Environmental factors in the etiology of Type 1 diabetes." Am. J. Med. Genet.(Semin. Med. Genet.)
115(2002): 18-29.
28.
Chan JM, Stampfer MJ, Ma J, et al. "Insulin-like growth factor-Ⅰ(IGF-Ⅰ)and IGF binding protein-3 as predictors of advanced-stage prostate cancer." J Natl Cancer Inst
94 (2002): 1099-1109.
29.
Cohen P, Peehl DM, and Rosenfeld RG. "The IGF axis in the prostate." Horm. Metab.res
. 26 (1994): 81-84.
30. Doi SQ, Rasaiah S, Tack 1, et al. "Low-protein diet suppresses serum insulin-like growth factor-1 and decelerates the progresseion of growth hormone-induced glomerulosclerosis." Am. J. Nephrol . 21(2001): 331-339.
31. Heaney RP, McCarron DA, Dawson-Hughes B, et al. "Dietary changes favorably affect bond remodeling in older adults." J. Am. Diet. Assoc . 99(1999): 1228-1233.
32. Allen NE, Appleby PN, Davey GK, et al. "Hormones and diet: low insulin-like growth factor-Ⅰ but normal bioavailable androgens in vegan men." Brit. J. Cancer 83(2000): 95-97.